传统的巡检方式往往依赖于人工检查,存在着周期长、效率低、安全隐患等问题。相较之下,无人机能够在短时间内覆盖广阔的区域,实时收集各种数据,并通过AI算法进行分析和处理,获取有价值的信息。此外,AI技术的引入使得系统具备了自主判断和决策的能力,能够在复杂的环境中进行高效巡检。
无人机AI巡检系统的设计和实施将围绕以下几个核心要素展开:
无人机硬件配置:选择适合巡检任务的无人机平台,如固定翼或多旋翼无人机,并配备高清摄像头、红外热成像仪、激光雷达等传感器,以满足不同的巡检需求。
数据采集与传输:利用无人机在巡检过程中收集的数据,采用高效的无线传输技术将数据实时发送至云平台或本地服务器,确保数据的可靠性和时效性。
AI算法应用:研发基于机器学习和深度学习的算法,对采集的数据进行分析与处理,例如,图像识别技术可以用于识别设备故障、检测缺陷等,同时利用异常检测算法识别潜在的风险。
系统集成与用户接口:设计直观的用户操作界面,便于用户进行调度、数据查看和分析结果的解读。此外,还需考虑系统与现有管理系统的兼容性,以便实现数据的无缝对接。
安全性与法规遵循:在系统设计中重视无人机飞行的安全性,包括避障技术、飞行路线规划以及应急处理机制。同时,遵循相关航空法规,确保巡检活动的合规性和安全性。
通过这些综合性的考虑,无人机AI巡检系统能够在电力、石油、交通、农业等多个领域发挥重要作用。例如,在电力巡检中,通过无人机对输电线路进行定期检查,能够及时发现和排除隐患,减少停电事故的发生。
总结而言,无人机AI巡检系统不仅是传统巡检模式的有力补充,更是将现代科技与实际应用相结合的一次创新探索。本文将详细探讨该系统的具体设计方案、实施步骤以及预期效果,以期为相关行业的智能化发展提供有价值的参考。
主要内容概述
1.3 主要内容概述
无人机AI巡检系统的设计方案旨在通过集成先进的无人机技术与人工智能算法,实现对特定区域或设施的高效、安全、智能化巡检。该系统主要涵盖以下几个关键内容:
首先,系统架构的设计。因此,我们将通过合理的硬件配置与软件系统的开发,实现无人机的自主巡检能力。硬件方面包括无人机本体、传感器模块、通信设备等;软件方面则包括飞控系统、任务规划、数据处理与分析等。
其次,数据采集与处理。为了获得高质量的巡检数据,系统将配备多种传感器,如高清摄像头、红外传感器、激光雷达等。这些传感器能够实时获取现场的图像、温度、距离等多维信息,并通过数据融合技术提高数据的准确性和可靠性。
再次,AI算法的应用。系统将利用深度学习与机器学习算法对采集的数据进行分析与处理,从而实现目标识别、异常检测、趋势预测等功能。通过不断训练AI模型,系统将具备更强的自适应能力,以更好地适应复杂的巡检环境。
最后,巡检任务调度与实时监控。针对不同的巡检需求与环境,系统将设计多种巡检模式,例如定点巡检、路径巡检、自主巡检等。同时,系统将建立实时监控平台,用户可通过网络端口观察无人机的实时状态与巡检结果,确保安全与效率。
综上所述,无人机AI巡检系统的设计方案从硬件配置到软件系统、数据处理到智能分析,以及任务调度和实时监控,构建一个全面、智能、高效的巡检解决方案。这一切将大幅提升巡检工作的安全性与效率,为各行业提供切实可行的应用场景。
-
系统架构设计
-
数据采集与处理
-
AI算法应用
-
巡检任务调度与实时监控
-
无人机巡检系统概述
无人机巡检系统是利用无人机搭载先进的传感器和智能算法,对特定区域进行自动化巡检的一种高效监控解决方案。该系统主要应用于电力、矿业、农业、交通等多个行业,旨在提高巡检效率、降低人力成本以及提高数据采集的精准性和及时性。通过无人机巡检系统,可以实现对大面积、难以到达或高风险区域的实时监测,从而及时发现潜在的问题并采取相应的维护措施。
无人机巡检系统通常由以下几个主要组成部分构成:
无人机平台:无人机是巡检系统的核心部件,具有多种型号和载重能力,能够根据具体的巡检需求选择合适的机型。无人机需搭载高分辨率相机、热成像仪、激光雷达等传感器以获取丰富的环境数据。
数据采集与传输模块:无人机在巡检过程中通过搭载的传感器进行数据采集,所获取的数据可以实时传输至地面控制中心。这一模块需要具备高效、稳定的无线传输技术,如4G/5G网络、Wi-Fi或卫星通讯,以确保数据的及时性和完整性。
数据处理与分析系统:巡检过程中产生的大量数据需要经过处理与分析才能提取有用的信息。这一系统通常包括图像识别、数据挖掘和人工智能算法等模块,能够自动识别巡检过程中发现的缺陷、异常或风险,并生成相应的报告。
用户端应用程序:为了方便用户访问巡检结果,系统提供配套的用户端应用程序,支持多终端访问。用户可以通过手机、平板或PC查看实时数据、历史记录及分析报告,并对巡检结果进行反馈与决策。
在使用无人机巡检系统时,用户需要制定明确的巡检计划,设定巡检的区域、时间和频率。系统可以根据设定的参数自动规划航线,确保巡检的全面性和高效性。通常,在计划中应考虑以下几点:
-
巡检区域的地形地貌特征;
-
巡检目标的技术要求与标准;
-
风险因素与安全措施;
-
数据采集的频率和周期;
-
故障应急处理预案。
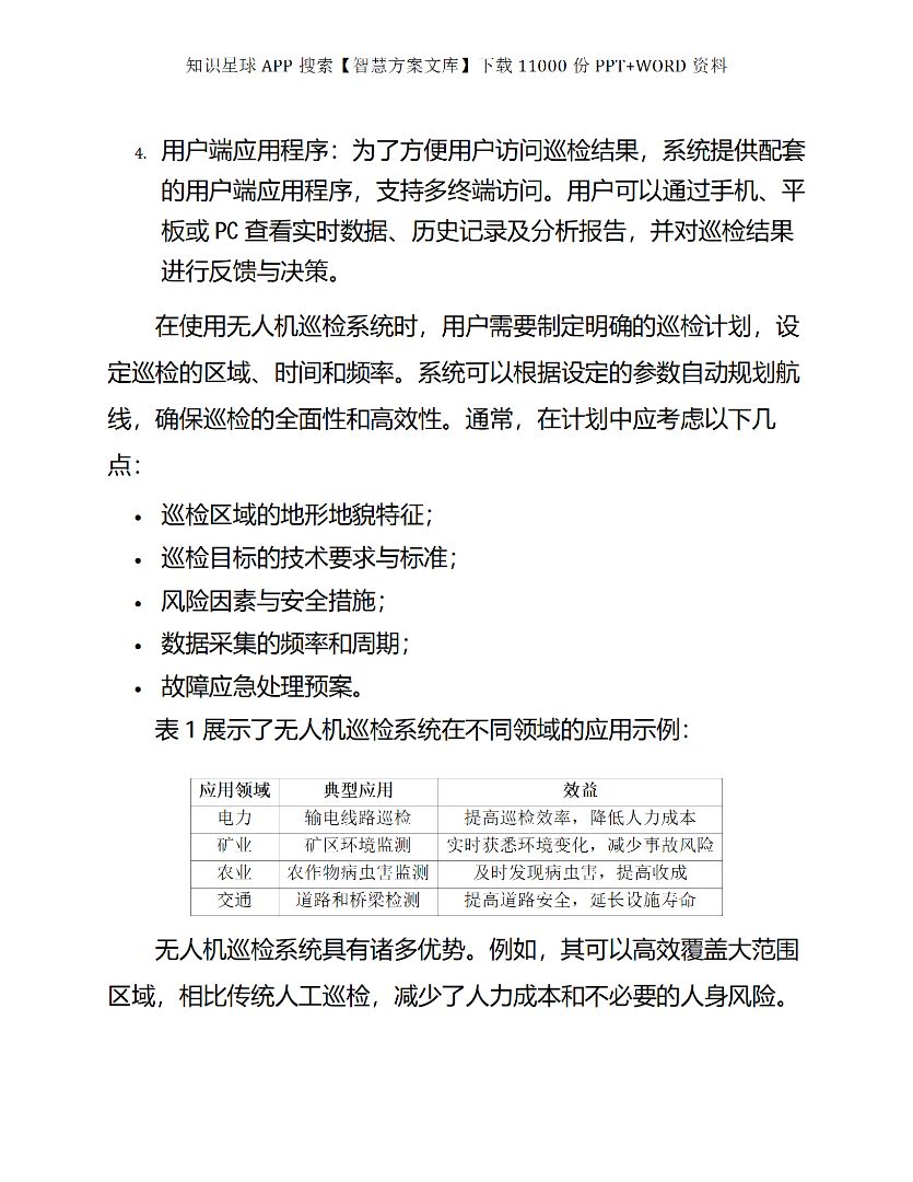
表1展示了无人机巡检系统在不同领域的应用示例:

无人机巡检系统具有诸多优势。例如,其可以高效覆盖大范围区域,相比传统人工巡检,减少了人力成本和不必要的人身风险。此外,通过搭载先进的传感器,系统能够获取更为精准和多样化的数据,极大提高了巡检质量和响应速度。
在实施无人机巡检系统时,需要考虑合法性与合规性,确保无人机在飞行过程中遵循相关法规和标准,避免对周围环境和人群造成干扰。在软件和数据安全方面,也需建立相应的保护措施,确保存储与传输的数据不受损坏和泄露。
综上所述,无人机巡检系统是一种切实可行的解决方案,其通过智能化和自动化的方式,提高了巡检的效率和安全性。在未来,随着技术的发展与应用的深入,其在各行业的应用前景将更加广阔。


























