随着城市化进程的加速和自然灾害频发,传统的消防手段在面对复杂地形、高层建筑和突发性火灾时,暴露出响应速度慢、信息获取不全面、救援效率低等问题。特别是在森林火灾、化工厂爆炸等大规模灾害中,消防人员的安全和救援效果受到极大挑战。近年来,无人机技术的快速发展为消防领域提供了新的解决方案。无人机具备灵活机动、快速响应、不受地形限制等优势,能够在火灾初期迅速抵达现场,实时传输高清图像和视频,为指挥决策提供关键信息支持。
然而,现有的无人机消防应用仍存在一些局限性。首先,无人机操作依赖人工控制,面对复杂环境时容易出现操作失误或信息滞后。其次,火灾现场的烟雾、高温和复杂地形对无人机的飞行稳定性和数据采集能力提出了更高要求。此外,火灾现场的实时数据分析能力不足,导致决策效率低下。为了解决这些问题,人工智能(AI)技术的引入成为关键。通过AI算法,无人机可以实现自主飞行、目标识别、火情分析和路径规划等功能,从而提升消防作业的智能化水平和效率。
根据相关数据统计,2022年全球无人机市场规模已达到300亿美元,其中消防领域的应用占比逐年上升。以美国为例,2021年无人机在消防领域的应用案例中,AI辅助决策系统的引入使得火灾扑灭时间平均缩短了30%,救援成功率提高了25%。这些数据充分证明了无人机与AI技术结合在消防领域的巨大潜力。
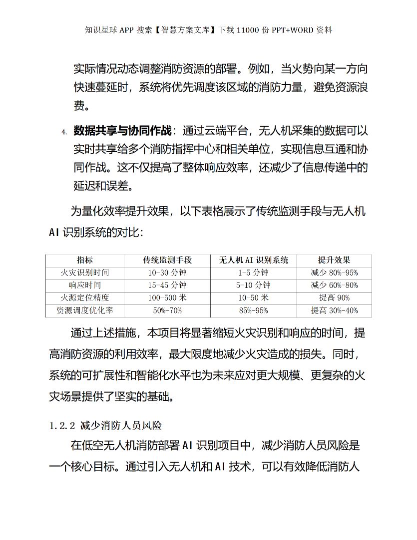
无人机在火灾初期的响应时间可缩短至5分钟以内,远快于传统消防车的15-20分钟。
AI算法能够实时分析火灾蔓延趋势,准确率高达90%以上,显著提升了指挥决策的科学性。
通过多机协同作业,无人机可以在复杂地形中实现全覆盖监测,减少盲区。
基于以上背景,本项目旨在设计一套低空无人机消防部署AI识别系统,通过整合无人机飞行控制、AI图像识别、实时数据传输和智能决策支持等技术,构建一个高效、智能的消防应急响应平台。该系统将重点解决火灾现场的实时监测、火情分析、路径规划和资源调度等问题,为消防部门提供全面的技术支持,提升火灾扑救效率和救援成功率。





















AI识别技术在消防领域的应用潜力巨大,尤其是在低空无人机消防部署中,其优势尤为突出。首先,AI识别技术能够通过图像处理和深度学习算法,快速准确地识别火灾源、火势蔓延方向以及潜在的火灾隐患区域。传统的火灾监测手段依赖于人工巡查或固定摄像头,存在响应速度慢、覆盖范围有限等问题。而AI识别技术结合无人机的高机动性,可以实现对大面积区域的实时监控,显著提升火灾预警和应急响应的效率。
其次,AI识别技术能够通过多模态数据分析,结合红外热成像、可见光图像以及烟雾检测等多种传感器数据,实现对火灾的精准定位和火势评估。例如,通过红外热成像技术,AI可以识别出肉眼难以察觉的高温区域,从而在火灾初期阶段进行干预,避免火势进一步扩大。此外,AI还可以通过分析烟雾的扩散模式和浓度变化,预测火势的蔓延趋势,为消防指挥决策提供科学依据。
在消防资源调度方面,AI识别技术同样展现出强大的潜力。通过对火灾现场的实时数据分析,AI可以自动生成最优的消防资源调度方案,包括消防车辆的路径规划、灭火设备的分配以及人员的安全撤离路线等。这种智能化的调度方式不仅能够提高灭火效率,还能最大限度地减少人员伤亡和财产损失。
火灾源识别:AI通过图像识别技术,能够在复杂环境中快速定位火灾源,减少人工判断的误差。
火势评估:结合多模态数据,AI能够实时评估火势的强度和蔓延速度,为灭火策略提供数据支持。
资源调度优化:AI能够根据火灾现场的实时情况,自动生成最优的消防资源调度方案,提升灭火效率。
此外,AI识别技术还可以与无人机自主飞行控制技术相结合,实现无人机的智能避障和路径规划。在复杂的火灾现场环境中,无人机能够根据AI的指令,自动避开障碍物,选择最优路径接近火灾源,从而确保灭火任务的顺利进行。这种智能化的飞行控制不仅提高了无人机的安全性,还大大降低了操作人员的负担。
综上所述,AI识别技术在低空无人机消防部署中的应用,不仅能够提升火灾监测和应急响应的效率,还能优化消防资源的调度和分配,为消防工作提供强有力的技术支持。随着AI技术的不断进步,其在消防领域的潜力将进一步释放,为城市安全和灾害防控提供更加智能化的解决方案。






