在日常的持续集成流程中,构建失败往往是工程团队首先关注的反馈信号,为了真正理解构建失败背后的质量问题,CI/CD平台TeamCity提供了一套可视化的统计图表机制,让质量指标不再依赖日志分析或直觉判断。

TeamCity的可视化图表不仅能展示构建的失败情况,还可以展示代码检查和代码覆盖率的变化趋势,使团队对代码质量的进行全面追踪,让质量保障成为日常工作的一部分,而不是在构建失败时才被动查看。
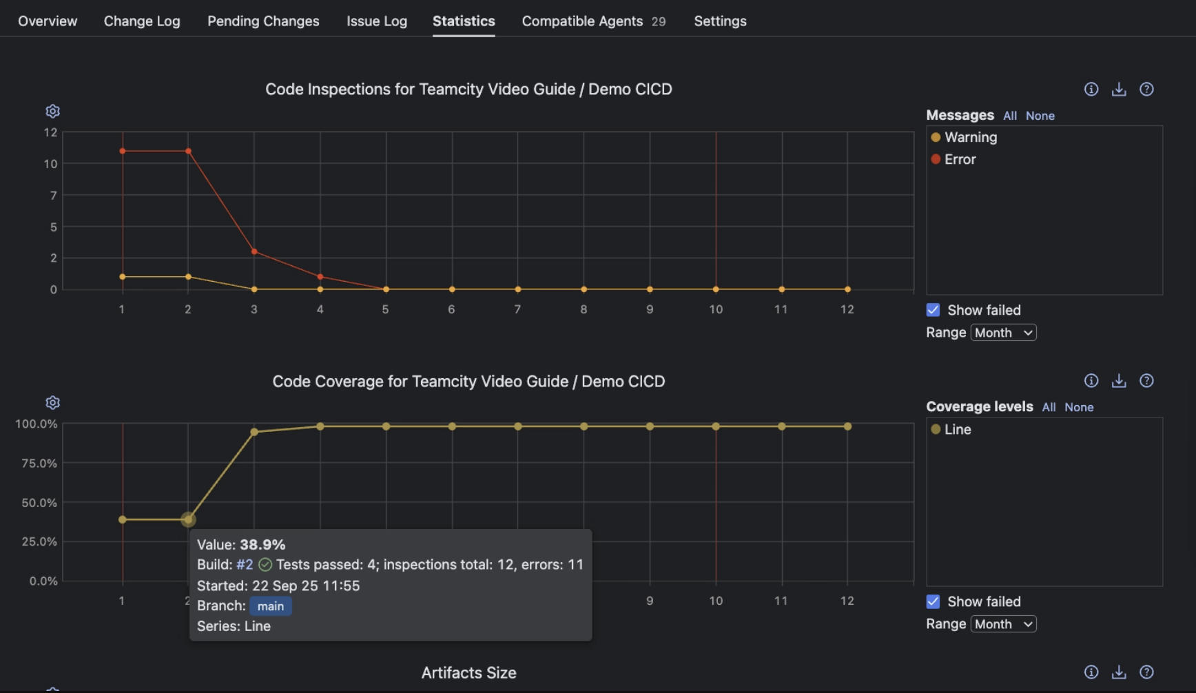
代码检查的专用图表
在TeamCity统计标签页中,有针对代码检查和覆盖率的专用图表,帮助开发者确保关键逻辑获得足够测试覆盖。

点击代码覆盖率图表中的任意数据点,可以进入该构建的覆盖率详情页,该页显示了细粒度的覆盖率报告。具体数据取决于所配置的覆盖率工具,例如示例中引用的覆盖率工具可以显示各代码文件的覆盖情况。
可视化的建构失败分析
TeamCity的覆盖率报告,团队可以明确哪些部分代码被充分测试,哪些尚未经过全面检测,开发者可以进行补充测试或优化现有测试逻辑,以提升整体代码质量。TeamCity的可视化图表功能的作用在于让开发者不只关注失败次数,更能通过代码检查和覆盖率深入理解代码状态,从而对测试策略和修复优先级作出更准确的判断。

深入理解构建失败和代码质量指标,有助于团队在日常开发流程中更早发现潜在问题,而不是依赖偶发的失败情况。CI/CD工具TeamCity通过代码检查和覆盖率图表,将这些质量信号自然纳入构建结果界面,帮助他们逐步减少隐性风险,提升版本的稳定性和可靠性。
慧都科技是专注软件工程、智能制造、石油工程三大行业的数字化解决方案服务商。在软件工程领域,我们提供正版授权采购、技术选型、个性化维保等服务,帮助客户实现技术合规、降本增效与风险可控。
慧都科技是JetBrains的中国区的合作伙伴,JetBrains作为软件开发领域的优秀IDE供应商,通过智能IDE及AI工具,帮助软件开发者提升全流程开发效率与代码质量。