技术栈
8.AD软件操作:绘制一个完整的原理图需要进行哪些操作?
染予
2026-01-31 17:52
1.网络标签设置
2.元器件位号排序
按快捷键T+A+A
排列顺序从左到右,从上到下
3.手动更改器件值大小
4.原理图绘制结束后检查报错
如果忘记了参考2025年12月25号写的文档
4.1元件位号重复
4.2网络悬壶
4.3单端网络
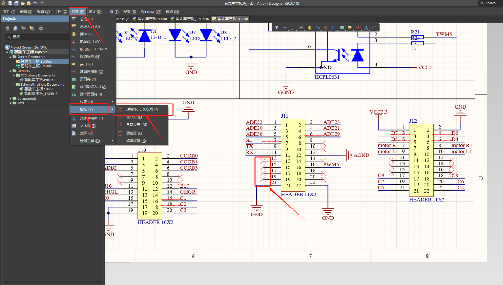
4.4无连接端口使用NO ERC标识
5.检查完报错以后进行编译
嵌入式硬件
上一篇:
c语言动态内存规划
下一篇:
MinIO docker 部署使用的几个坑
相关推荐
2023自学中
1 小时前
笔记本电脑 连接 手机WIFI,开发板网线连接笔记本,开发板 和 虚拟机 同时上网
linux
·
单片机
·
嵌入式硬件
·
tcp/ip
想放学的刺客
7 小时前
整理了120道单片机嵌入式面试题与答案,覆盖了硬件电路和C语言等核心领域。
c语言
·
c++
·
stm32
·
单片机
·
嵌入式硬件
·
mcu
·
51单片机
Decksweeper
7 小时前
【大一做毕设?十二天四人从零开始手搓智能小车!(基于rdk x5、stm32与yolo v5,小车可实现巡线,避障,识别与夹取特定物块)】
stm32
·
嵌入式硬件
·
yolo
·
课程设计
回不去的bug
7 小时前
【STM32】玩转IIC之驱动MPU6050及姿态解算
stm32
·
单片机
·
嵌入式硬件
·
mpu6050
weixin_112233
7 小时前
基于单片机的塑料厂房气体检测系统设计
单片机
·
嵌入式硬件
阿ฅ( ̳• ε • ̳)ฅ
11 小时前
esp32C3核心版下载AT固件,等待上电问题
单片机
·
嵌入式硬件
czhaii
17 小时前
TCRT5000漫反射STC15F204EA AD转换
嵌入式硬件
·
硬件工程
恶魔泡泡糖
17 小时前
51单片机-DS18B20温度传感器
单片机
·
嵌入式硬件
·
51单片机
隔壁大炮
18 小时前
GPIO——4种输出模式
单片机
·
嵌入式硬件
·
铁头山羊
阿ฅ( ̳• ε • ̳)ฅ
19 小时前
STM32串口打印printf没反应
stm32
·
单片机
·
嵌入式硬件
热门推荐
01
GitHub 镜像站点
02
Claude Code + GLM4.7 避坑指南:解决 Unable to connect to Anthropic services
03
如何解决 OpenClaw “Pairing required” 报错:两种官方解决方案详解
04
AI Agent 平台横评:ZeroClaw vs OpenClaw vs Nanobot
05
全面体验 Grok API 中转站(2025 · Grok 4 系列最新版)
06
MIUI显示/隐藏5G开关的方法,信号弱时开启手机Wifi通话方法
07
openClaw安装飞书插件|核心踩坑:spawn EINVAL 错误终极解决指南
08
配置 OpenClaw 使用 Ollama 本地模型
09
从零搭建一个 PHP 登录注册系统(含完整源码)
10
网站改了域名,如何查找?