技术栈
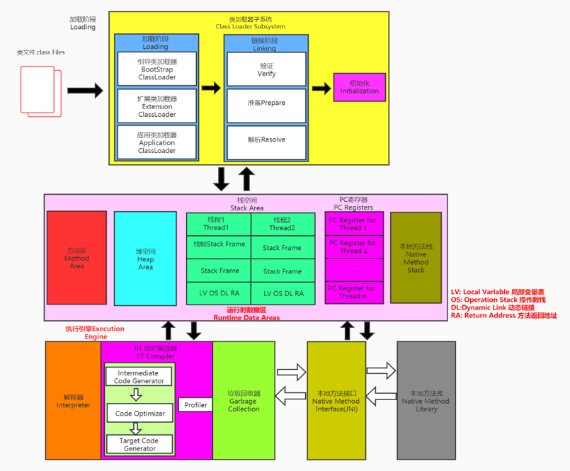
jvm重点图示
鸡蛋豆腐仙子
2026-02-05 8:31
什么是jvm
2.类加载
3.运行时内存
程序计数器
虚拟机栈
堆
方法区
new一个对象
没有加载过会先加载
在堆上分配空间 tlab避免竞争
对象成员变量初始化
设置对象头 哈希值 分代年龄 偏向锁 锁状态等
5)执行init方法进行初始化
jvm
上一篇:
【学习笔记】一文读懂一次和二次调频
下一篇:
第十三章 C 语言中的存储类别、链接与 内存管理
相关推荐
雪度娃娃
3 小时前
转向现代C++——优先选用限定作用域的枚举型别,而非不限作用域的枚举型别
java
·
jvm
·
c++
欢璃
4 小时前
笔试强训练习
java
·
开发语言
·
jvm
·
数据结构
·
算法
·
贪心算法
·
动态规划
Dicky-_-zhang
4 小时前
Go语言内存管理与GC机制深度解析
java
·
jvm
老纪
5 小时前
c++怎么利用std--variant处理多种二进制子协议包的自动分支解析【进阶】
jvm
·
数据库
·
python
JAVA面经实录917
5 小时前
JVM高频面试总结(背诵完整版)
java
·
开发语言
·
jvm
沪漂阿龙
5 小时前
Java JVM 面试题详解:JVM运行原理、内存模型、堆栈方法区、GC垃圾回收、JIT编译、类加载机制与线上调优全攻略
java
·
开发语言
·
jvm
Dicky-_-zhang
6 小时前
云原生存储与数据库选型实战:从传统数据库到云原生数据库的演进
java
·
jvm
Dicky-_-zhang
7 小时前
容器网络CNI实战:从零搭建网络插件
java
·
jvm
2301_80393461
7 小时前
SQL如何进行分组后字符串拼接_使用GROUP_CONCAT或STRING_AGG
jvm
·
数据库
·
python
Devin~Y
7 小时前
互联网大厂 Java 面试实录:JVM、Spring Boot、MyBatis、Redis、Kafka、Spring AI、K8s 全链路追问小Y
java
·
jvm
·
spring boot
·
redis
·
kafka
·
mybatis
·
spring security
热门推荐
01
GitHub 镜像站点
02
Codex 接入 DeepSeek API 完整配置文档
03
CC-Switch & Claude 基于 Linux 服务器安装使用指南
04
用了半年 OpenRouter,我换到了 Ofox.ai — 两个 AI API 聚合平台的真实对比
05
Gemini大升级、AI眼镜首发、Android XR亮相,13天后见分晓
06
裂开!ChatGPT 居然开始要手机号验证,附详细解决方法
07
【AI】2026 年具身智能模型和世界模型总结
08
【踩坑记录 | 第一篇】微软商店无法使用时,如何手动安装 OpenAI Codex?附`.msix`文件系统错误解决方法
09
codex app每次打开重连5次Reconnecting问题解决
10
Codex 手机端连接教程:三分钟搞定,附完整步骤