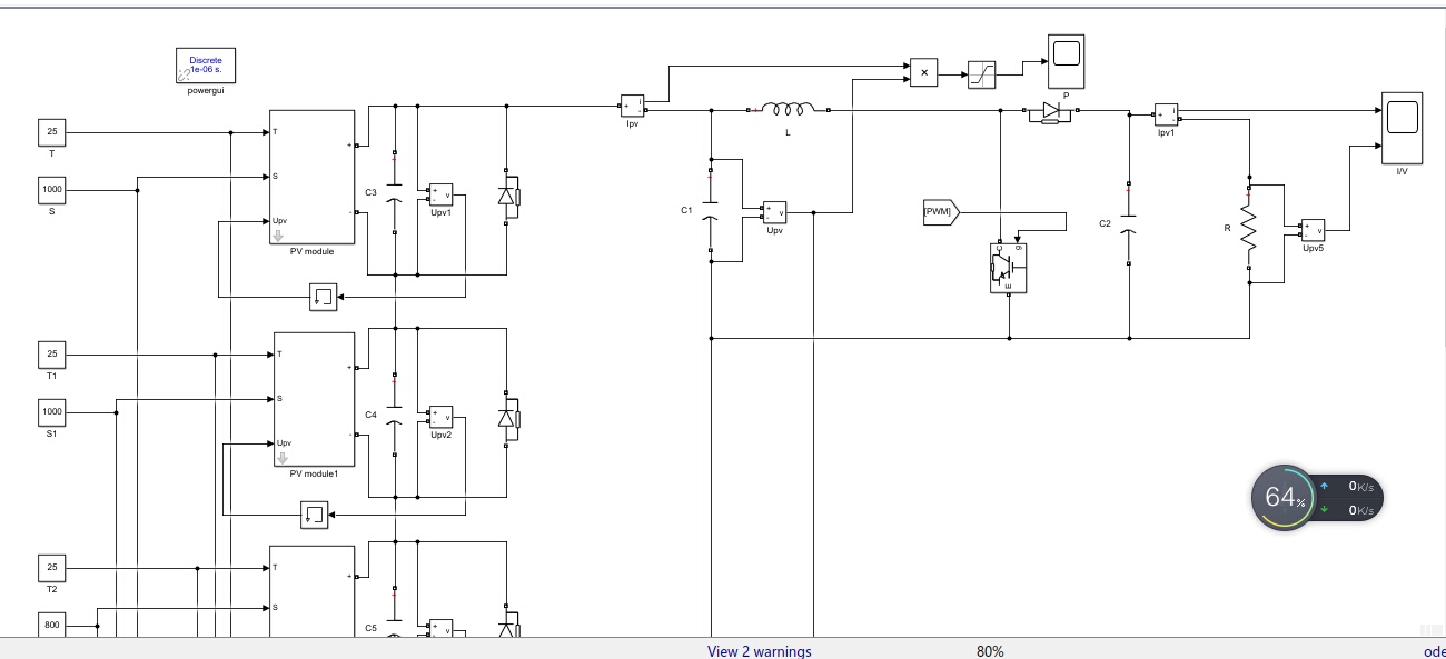
粒子群算法(PSO)光伏发电 MPPT实现多峰值寻优,阴影遮蔽光伏发电算法 使用s函数编写粒子群算法,阴影遮蔽,实现多峰值寻优,解决经典mppt算法会形成局部最优的问题,追踪到最大峰值功率输出

在光伏发电领域,最大功率点跟踪(MPPT)是提高发电效率的关键技术。然而,传统的MPPT算法在遇到阴影遮蔽等复杂情况时,很容易陷入局部最优解,无法追踪到真正的最大功率点。今天我们就来聊聊如何利用粒子群算法(PSO)来解决这一难题,实现多峰值寻优。
粒子群算法简介
粒子群算法是一种基于群体智能的优化算法,模拟鸟群觅食过程。每个粒子代表问题的一个潜在解,粒子在解空间中飞行,根据自己的飞行经验(个体最优解)和同伴的经验(全局最优解)来调整飞行方向和速度,不断向最优解靠近。
阴影遮蔽对光伏发电的影响
在实际应用中,阴影遮蔽会导致光伏阵列输出特性曲线出现多个峰值。传统的MPPT算法,如扰动观察法、电导增量法等,在面对这些多峰值曲线时,常常会陷入局部最优,使得光伏系统无法输出最大功率。
使用S函数编写粒子群算法实现多峰值寻优
在Matlab环境中,我们可以使用S函数来编写粒子群算法。以下是一个简化的示例代码:
matlab
function [sys,x0,str,ts] = pso_sfun(t,x,u,flag)
switch flag,
case 0,
[sys,x0,str,ts]=mdlInitializeSizes;
case 1,
sys=mdlDerivatives(t,x,u);
case 2,
sys=mdlUpdate(t,x,u);
case 3,
sys=mdlOutputs(t,x,u);
case 4,
sys=mdlGetTimeOfNextVarHit(t,x,u);
case 9,
sys=mdlTerminate(t,x,u);
otherwise
DAStudio.error('Simulink:blocks:unhandledFlag', num2str(flag));
end
function [sys,x0,str,ts]=mdlInitializeSizes
sizes = simsizes;
sizes.NumContStates = 0;
sizes.NumDiscStates = 0;
sizes.NumOutputs = 1;
sizes.NumInputs = 3; % 输入可以是光伏阵列电压、电流和其他相关参数
sizes.DirFeedthrough = 1;
sizes.NumSampleTimes = 1;
sys = simsizes(sizes);
x0 = [];
str = [];
ts = [0 0];
function sys=mdlDerivatives(t,x,u)
sys = [];
function sys=mdlUpdate(t,x,u)
sys = [];
function sys=mdlOutputs(t,x,u)
% 粒子群算法主体部分
% 这里简单示意,实际需复杂计算
num_particles = 50; % 粒子数量
max_iter = 100; % 最大迭代次数
w = 0.7; % 惯性权重
c1 = 1.5; % 加速常数1
c2 = 1.5; % 加速常数2
dim = 1; % 问题维度,这里是寻找最大功率点对应的单一参数(如电压)
% 初始化粒子位置和速度
position = rand(num_particles,dim);
velocity = rand(num_particles,dim);
pbest_position = position;
pbest_fitness = zeros(num_particles,1);
gbest_position = zeros(1,dim);
gbest_fitness = -inf;
for iter = 1:max_iter
for i = 1:num_particles
% 计算适应度,这里假设适应度为光伏阵列功率
fitness = calculate_power(position(i,:),u);
if fitness > pbest_fitness(i)
pbest_fitness(i) = fitness;
pbest_position(i,:) = position(i,:);
end
if fitness > gbest_fitness
gbest_fitness = fitness;
gbest_position = position(i,:);
end
end
% 更新速度和位置
r1 = rand(num_particles,dim);
r2 = rand(num_particles,dim);
velocity = w * velocity + c1 * r1.* (pbest_position - position) + c2 * r2.* (gbest_position - position);
position = position + velocity;
end
sys = gbest_position; % 输出全局最优解,即最大功率点对应的参数
function sys=mdlGetTimeOfNextVarHit(t,x,u)
sampleTime = 0.1;
sys = t + sampleTime;
function sys=mdlTerminate(t,x,u)
sys = [];
function power = calculate_power(param,u)
% 根据输入参数和光伏阵列模型计算功率
% 这里简化示意,实际需复杂模型
voltage = param;
current = u(2);
power = voltage * current;
代码分析
- 初始化部分 :
mdlInitializeSizes函数设置了S函数的基本属性,包括连续状态、离散状态、输入输出数量等。这里我们设置输入参数,如光伏阵列电压、电流等,用于后续功率计算。 - 粒子群算法主体 :在
mdlOutputs函数中,初始化粒子位置、速度、个体最优和全局最优解。通过循环迭代,计算每个粒子的适应度(这里以光伏阵列功率作为适应度),并更新个体最优和全局最优。然后根据公式更新粒子的速度和位置。 - 功率计算 :
calculate_power函数根据输入参数和光伏阵列模型计算功率。实际应用中,光伏阵列模型会更复杂,需要考虑光照强度、温度等因素。
总结
通过使用粒子群算法编写的S函数,我们能够有效地解决阴影遮蔽下光伏发电MPPT的多峰值寻优问题,避免传统算法陷入局部最优,实现光伏系统最大峰值功率输出。当然,实际应用中还需要进一步优化算法参数,结合更精确的光伏阵列模型,以达到更好的效果。希望这篇博文能为大家在光伏发电MPPT算法研究上提供一些思路。

粒子群算法(PSO)光伏发电 MPPT实现多峰值寻优,阴影遮蔽光伏发电算法 使用s函数编写粒子群算法,阴影遮蔽,实现多峰值寻优,解决经典mppt算法会形成局部最优的问题,追踪到最大峰值功率输出

