概述
AQS ( Abstract Queued Synchronizer )是一个抽象的队列同步器,通过维护一个共享资源状态( Volatile Int State )来表示同步状态 和一个先进先出( FIFO )的线程等待队列来完成资源获取的排队工作,通过CAS完成对State值的修改。
AQS整体框架如下:


当有自定义同步器接入时,只需重写第一层所需要的部分方法即可,不需要关注底层具体的实现流程。当自定义同步器进行加锁或者解锁操作时,先经过第一层的API进入AQS内部方法,然后经过第二层进行锁的获取,接着对于获取锁失败的流程,进入第三层和第四层的等待队列处理,而这些处理方式均依赖于第五层的基础数据提供层
原理
AQS 为每个共享资源都设置一个共享资源锁,线程在需要访问共享资源时首先需要获取共享资源锁,如果获取到了共享资源锁,便可以在当前线程中使用该共享资源,如果获取不到,则将该线程放入线程等待队列,等待下一次资源调度,流程图如下所示:

Java中的大部分同步类(Lock、Semaphore、ReentrantLock等)都是基于AbstractQueuedSynchronizer(简称为AQS)实现的。
底层结构
state:状态
Abstract Queued Synchronizer 维护了 volatile int 类型的变量,用于表示当前的同步状态。volatile虽然不能保证操作的原子性,但是能保证当前变量state的可见性。
state的访问方式有三种: getState()、setState()和 compareAndSetState(),均是原子操作,其中,compareAndSetState的实现依赖于 Unsafe的compareAndSwaplnt()
java
// java.util.concurrent.locks.AbstractQueuedSynchronizer
private volatile int state;
protected final int getState() {
return state;
}
protected final void setState(int newState) {
state = newState;
}
protected final boolean compareAndSetState(int expect, int update) {
// See below for intrinsics setup to support this
return unsafe.compareAndSwapInt(this, stateOffset, expect, update);
}


CLH队列
Craig、Landin and Hagersten队列,是单向链表,AQS中的队列是CLH变体的虚拟双向队列(FIFO),AQS是通过将每条请求共享资源的线程封装成一个节点来实现锁的分配。

AQS使用一个Volatile的int类型的成员变量来表示同步状态,通过内置的FIFO队列来完成资源获取的排队工作,通过CAS完成对State值的修改。
AQS的独占式和共享式
-
独占式:只有一个线程能执行,具体的 Java 实现有 ReentrantLock。
-
共享式:多个线程可同时执行,具体的 Java 实现有 Semaphore和CountDownLatch。
AQS只是一个框架 ,只定义了一个接口,具体资源的获取、释放都由自定义同步器去实现。不同的自定义同步器争用共享资源的方式也不同,自定义同步器在实现时只需实现共享资源state的获取与释放方式即可,至于具体线程等待队列的维护,如获取资源失败入队、唤醒出队等, AQS 已经在顶层实现好(就是模板方法模式),不需要具体的同步器再做处理。自定义同步器实现时主要实现以下几种方法:

-
以ReentrantLock为例,ReentrantLock中的state初始值为0表示无锁状态。在线程执行 tryAcquire()获取该锁后ReentrantLock中的state+1,这时该线程独占ReentrantLock锁,其他线程在通过tryAcquire() 获取锁时均会失败,直到该线程释放锁后state再次为0,其他线程才有机会获取该锁。该线程在释放锁之前可以重复获取此锁,每获取一次便会执行一次state+1, 因此ReentrantLock也属于可重入锁。 但获取多少次锁就要释放多少次锁,这样才能保证state最终为0。如果获取锁的次数多于释放锁的次数,则会出现该线程一直持有该锁的情况;如果获取锁的次数少于释放锁的次数,则运行中的程序会报锁异常。
-
以CountDownLatch以例,任务分为N个子线程去执行,state也初始化为N(注意N要与线程个数一致)。这N个子线程是并行执行的,每个子线程执行完后countDown()一次,state会CAS减1。等到所有子线程都执行完后(即state=0),会unpark()主调用线程,然后主调用线程就会从await()函数返回,继续后面的动作。
-
以Semaphore为例,state则代表可以同时访问的线程数量,也可能理解为访问的许可证(permit)数量。每个线程访问(acquire)时需要拿到对应的许可证,否则进行阻塞,访问结束则返还(release)许可证。state只能在Semaphore的构造方法中进行初始化,后续不能进行修改。
一般来说,自定义同步器要么是独占方法,要么是共享方式,他们也只需实现tryAcquire-tryRelease、tryAcquireShared-tryReleaseShared中的一种即可。但AQS也支持自定义同步器同时实现独占和共享两种方式,如ReentrantReadWriteLock。
Node节点
Node即为上面CLH变体队列中的节点。

Node结点是每一个等待获取资源的线程的封装,其包含了需要同步的线程本身及其等待状态waitStatus
Node中几个方法和属性值的含义:
-
waitStatus:当前节点在队列中的状态
-
thread:表示处于该节点的线程
-
prev:前驱指针
-
predecessor:返回前驱节点,没有的话抛出npe
-
nextWaiter:指向下一个处于CONDITION状态的节点(由于本篇文章不讲述Condition Queue队列,这个指针不多介绍)
-
next:后继指针
等待状态waitStatus
waitStatus有下面几个枚举值:如是否被阻塞、是否等待唤醒、是否已经被取消等。共有5种取值CANCELLED、SIGNAL、CONDITION、PROPAGATE、0。
-
CANCELLED(1):表示当前结点已取消调度,不再想去获取资源了。当timeout或被中断(响应中断的情况下),会触发变更为此状态,进入该状态后的结点将不会再变化。
-
SIGNAL(-1):表示后继结点在等待当前结点唤醒。后继结点入队时,会将前继结点的状态更新为SIGNAL。
-
CONDITION(-2):表示结点等待在Condition上,当其他线程调用了Condition的signal()方法后,CONDITION状态的结点将从等待队列转移到同步队列中,等待获取同步锁。
-
PROPAGATE(-3):共享模式下,前继结点不仅会唤醒其后继结点,同时也可能会唤醒后继的后继结点。
-
0:新结点入队时的默认状态。
注意,负值表示结点处于有效等待状态,而正值表示结点已被取消。所以源码中很多地方用>0、<0来判断结点的状态是否正常。
源码
以ReentrantLock的非公平锁为例,将加锁和解锁的交互流程单独拎出来强调一下

加锁:
- 通过ReentrantLock的加锁方法Lock进行加锁操作。
- 会调用到内部类 Sync的Lock方法,由于Sync#lock是抽象方法,根据 ReentrantLock初始化选择的公平锁和非公平锁,执行相关内部类的Lock方法,本质上都会执行AQS的 Acquire 方法。
- AQS的 Acquire 方法会执行 tryAcquire 方法,但是由于tryAcquire需要自定义同步器实现,因此执行了ReentrantLock中的tryAcquire方法,由于ReentrantLock是通过公平锁和非公平锁内部类实现的tryAcquire方法,因此会根据锁类型不同,执行不同的tryAcquire。
- tryAcquire是获取锁逻辑,获取失败后,会执行框架AQS的后续逻辑,跟ReentrantLock自定义同步器无关。
解锁:
- 通过ReentrantLock的解锁方法Unlock进行解锁。
- Unlock会调用内部类Sync的Release方法,该方法继承于AQS。
- Release中会调用tryRelease方法,tryRelease需要自定义同步器实现,tryRelease只在ReentrantLock中的Sync实现,因此可以看出,释放锁的过程,并不区分是否为公平锁。
- 释放成功后,所有处理由AQS框架完成,与自定义同步器无关。
acquire(int)
此方法是独占模式下线程获取共享资源的顶层入口。如果获取到资源,线程直接返回,否则进入等待队列,直到获取到资源为止,且整个过程忽略中断的影响。这也正是lock()的语义,当然不仅仅只限于lock()。获取到资源后,线程就可以去执行其临界区代码了。
java
public final void acquire(int arg) {
if (!tryAcquire(arg) &&
acquireQueued(addWaiter(Node.EXCLUSIVE), arg))
selfInterrupt();
}
函数流程如下:
- tryAcquire()尝试直接去获取资源,如果成功则直接返回(这里体现了非公平锁,每个线程获取锁时会尝试直接抢占加塞一次,而CLH队列中可能还有别的线程在等待);
- addWaiter()将该线程加入等待队列的尾部,并标记为独占模式;
- acquireQueued()使线程阻塞在等待队列中获取资源,一直获取到资源后才返回。如果在整个等待过程中被中断过,则返回true,否则返回false。
- 如果线程在等待过程中被中断过,它是不响应的。只是获取资源后才再进行自我中断selfInterrupt(),将中断补上。

关于整个函数流程详解,可以往下看
tryAcquire(int)
此方法尝试去获取独占资源。如果获取成功,则直接返回true,否则直接返回false。这也正是tryLock()的语义,当然不仅仅只限于tryLock()。
java
protected boolean tryAcquire(int arg) {
throw new UnsupportedOperationException();
}
这里是AQS的方法,所以直接throw异常,而没有具体的实现。原因就在于AQS只是一个框架,具体资源的获取/释放方式交由自定义同步器去实现。
这里之所以没有定义成abstract,是因为独占模式下只用实现tryAcquire-tryRelease,而共享模式下只用实现tryAcquireShared-tryReleaseShared。如果都定义成abstract,那么每个模式也要去实现另一模式下的接口。
ReentrantLock实现公平锁非公平锁则主要体现在tryAcquire的实现上:
公平锁中实现的tryAcquire:
java
protected final boolean tryAcquire(int acquires) {
final Thread current = Thread.currentThread();
int c = getState();
if (c == 0) {
if (!hasQueuedPredecessors() && //公平锁加锁时判断等待队列中是否存在有效节点的方法
compareAndSetState(0, acquires)) {
setExclusiveOwnerThread(current);
return true;
}
}
else if (current == getExclusiveOwnerThread()) {
int nextc = c + acquires;
if (nextc < 0)
throw new Error("Maximum lock count exceeded");
setState(nextc);
return true;
}
return false;
}
非公平锁中实现的tryAcquire:
java
protected final boolean tryAcquire(int acquires) {
return nonfairTryAcquire(acquires);
}
final boolean nonfairTryAcquire(int acquires) {
final Thread current = Thread.currentThread();
int c = getState();
if (c == 0) {
if (compareAndSetState(0, acquires)) {
setExclusiveOwnerThread(current);
return true;
}
}
else if (current == getExclusiveOwnerThread()) {
int nextc = c + acquires;
if (nextc < 0) // overflow
throw new Error("Maximum lock count exceeded");
setState(nextc);
return true;
}
return false;
}
-
公平锁中多了一层 !hasQueuedPredecessors() 的判断,这是公平锁加锁时判断等待队列中是否存在有效节点的方法。如果返回False,说明当前线程可以获取共享资源;如果返回True,说明队列中存在有效节点,当前线程必须加入到等待队列中。
-
而在非公平锁中,没有这个判断,直接尝试获取锁,能获取到锁则不用加入等待队列。
java
public final boolean hasQueuedPredecessors() {
// The correctness of this depends on head being initialized
// before tail and on head.next being accurate if the current
// thread is first in queue.
Node t = tail; // Read fields in reverse initialization order
Node h = head;
Node s;
return h != t && ((s = h.next) == null || s.thread != Thread.currentThread());
}
这里的判断 h != t && ((s = h.next) == null || s.thread != Thread.currentThread());为什么要判断的头结点的下一个节点?第一个节点储存的数据是什么?
双向链表中,第一个节点为虚节点,其实并不存储任何信息,只是占位。真正的第一个有数据的节点,是在第二个节点开始的。当h != t时: 如果(s = h.next) == null,等待队列正在有线程进行初始化,但只是进行到了Tail指向Head,没有将Head指向Tail,此时队列中有元素,需要返回True。 如果(s = h.next) != null,说明此时队列中至少有一个有效节点。如果此时s.thread == Thread.currentThread(),说明等待队列的第一个有效节点中的线程与当前线程相同,那么当前线程是可以获取资源的;如果s.thread != Thread.currentThread(),说明等待队列的第一个有效节点线程与当前线程不同,当前线程必须加入进等待队列。
addWaiter(Node)
此方法用于将当前线程加入到等待队列的队尾,并返回当前线程所在的结点。
java
private Node addWaiter(Node mode) {
//以给定模式构造结点。mode有两种:EXCLUSIVE(独占)和SHARED(共享)
Node node = new Node(Thread.currentThread(), mode);
//尝试快速方式直接放到队尾。
Node pred = tail;
if (pred != null) {
node.prev = pred;
if (compareAndSetTail(pred, node)) {
pred.next = node;
return node;
}
}
//上一步失败则通过enq入队。
enq(node);
return node;
}
主要的流程如下:
- 通过当前的线程和锁模式新建一个节点。
- Pred指针指向尾节点Tail。
- 将New中Node的Prev指针指向Pred。
- 通过compareAndSetTail方法,完成尾节点的设置。这个方法主要是对tailOffset和Expect进行比较,如果tailOffset的Node和Expect的Node地址是相同的,那么设置Tail的值为Update的值。
java
// java.util.concurrent.locks.AbstractQueuedSynchronizer
static {
try {
stateOffset = unsafe.objectFieldOffset(AbstractQueuedSynchronizer.class.getDeclaredField("state"));
headOffset = unsafe.objectFieldOffset(AbstractQueuedSynchronizer.class.getDeclaredField("head"));
tailOffset = unsafe.objectFieldOffset(AbstractQueuedSynchronizer.class.getDeclaredField("tail"));
waitStatusOffset = unsafe.objectFieldOffset(Node.class.getDeclaredField("waitStatus"));
nextOffset = unsafe.objectFieldOffset(Node.class.getDeclaredField("next"));
} catch (Exception ex) {
throw new Error(ex);
}
}
从AQS的静态代码块可以看出,都是获取一个对象的属性相对于该对象在内存当中的偏移量,这样我们就可以根据这个偏移量在对象内存当中找到这个属性。tailOffset指的是tail对应的偏移量,所以这个时候会将new出来的Node置为当前队列的尾节点。同时,由于是双向链表,也需要将前一个节点指向尾节点。
如果Pred指针是Null(说明等待队列中没有元素),或者当前Pred指针和Tail指向的位置不同(说明被别的线程已经修改),就需要enq入队
java
private Node enq(final Node node) {
//CAS"自旋",直到成功加入队尾
for (;;) {
Node t = tail;
if (t == null) { // 队列为空,创建一个空的标志结点作为head结点,并将tail也指向它。
if (compareAndSetHead(new Node()))
tail = head;
} else {//正常流程,放入队尾
node.prev = t;
if (compareAndSetTail(t, node)) {
t.next = node;
return t;
}
}
}
}
如果没有被初始化,需要进行初始化一个头结点出来。但请注意,初始化的头结点并不是当前线程节点,而是调用了无参构造函数的节点。如果经历了初始化或者并发导致队列中有元素,则与之前的方法相同。其实,addWaiter就是一个在双端链表添加尾节点的操作,需要注意的是,双端链表的头结点是一个无参构造函数的头结点。

acquireQueued(Node, int)
通过tryAcquire()和addWaiter(),该线程获取资源失败,已经被放入等待队列尾部了。addWaiter()返回的是一个包含该线程的Node。而这个Node会作为参数,进入到acquireQueued方法中。acquireQueued方法可以对排队中的线程进行"获锁"操作。那么下一步就是:如果获取不到锁,那么就进入阻塞状态休息,直到其他线程彻底释放资源后唤醒自己,自己再拿到资源,然后就可以去干自己想干的事了。
acquireQueued:在等待队列中排队拿号(中间没其它事干可以阻塞休息),直到拿到号后再返回。
java
final boolean acquireQueued(final Node node, int arg) {
boolean failed = true;//标记是否成功拿到资源
try {
boolean interrupted = false;//标记等待过程中是否被中断过
//CAS"自旋"!
for (;;) {
final Node p = node.predecessor();//拿到前驱
//如果前驱是head,即该结点已成老二,那么便有资格去尝试获取资源,也就是当前节点在真实数据队列的首部,就尝试获取锁(别忘了头结点是虚节点)。
if (p == head && tryAcquire(arg)) {
setHead(node);// 获取锁成功,头指针移动到当前node
p.next = null; // setHead中node.prev已置为null,此处再将head.next置为null,就是为了方便GC回收以前的head结点。也就意味着之前拿完资源的结点出队了!
failed = false; // 成功获取资源
return interrupted;//返回等待过程中是否被中断过
}
// 说明p为头节点且当前没有获取到锁(可能是非公平锁被抢占了)或者 是p不为头结点,这个时候就要判断当前node是否要被阻塞(被阻塞条件:前驱节点的waitStatus为-1),防止无限循环浪费资源。
if (shouldParkAfterFailedAcquire(p, node) &&
parkAndCheckInterrupt())
interrupted = true;//如果等待过程中被中断过,哪怕只有那么一次,就将interrupted标记为true
}
} finally {
if (failed) //说明发生了意料之外的异常,将节点移除,避免影响到其他节点
cancelAcquire(node);
}
}
setHead方法是把当前节点置为虚节点,但并没有修改waitStatus,因为它是一直需要用的数据。
java
// java.util.concurrent.locks.AbstractQueuedSynchronizer
private void setHead(Node node) {
head = node;
node.thread = null;
node.prev = null;
}
acquireQueued函数的具体流程:

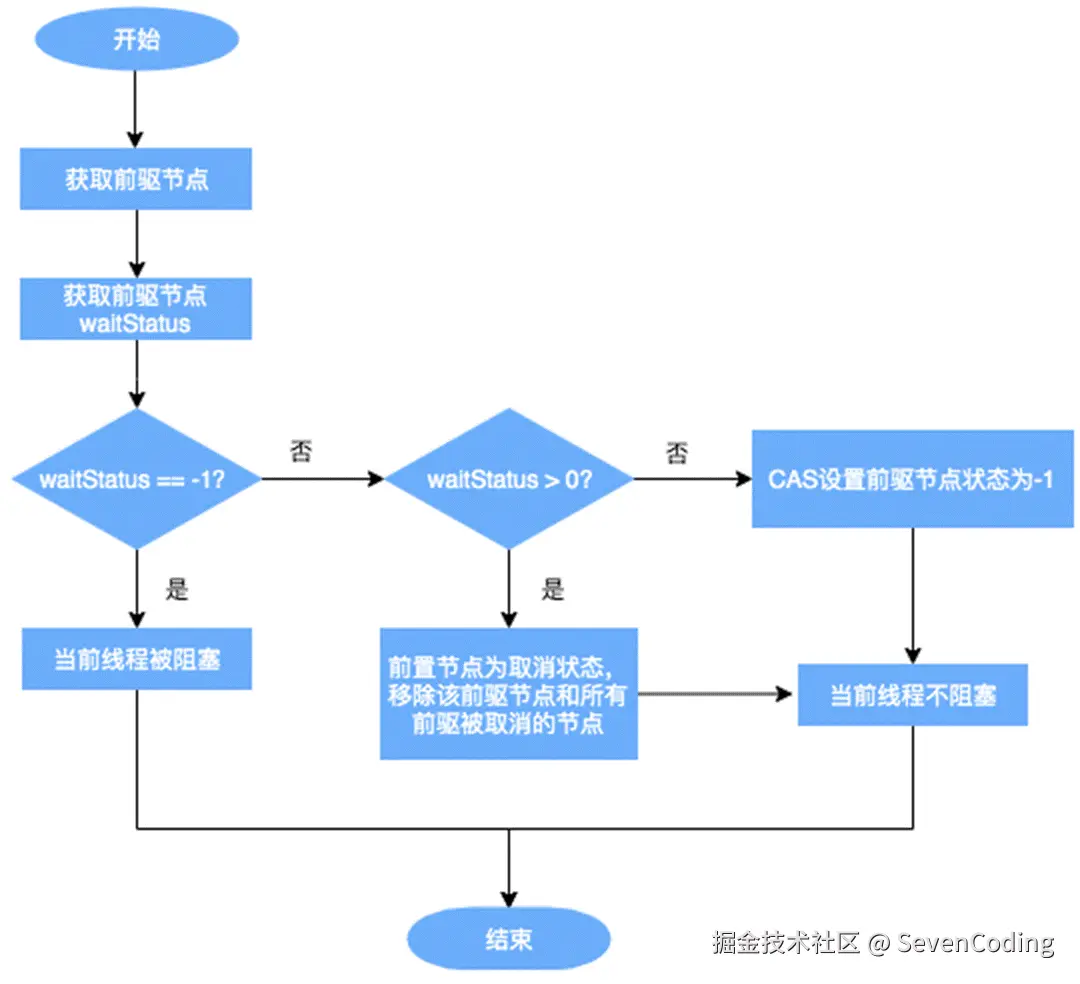
从上图可以看出,跳出当前循环的条件是当"前置节点是头结点,且当前线程获取锁成功"。为了防止因死循环导致CPU资源被浪费,我们会判断前置节点的状态来决定是否要将当前线程挂起,shouldParkAfterFailedAcquire代码:
java
// java.util.concurrent.locks.AbstractQueuedSynchronizer
// 靠前驱节点判断当前线程是否应该被阻塞
private static boolean shouldParkAfterFailedAcquire(Node pred, Node node) {
// 获取头结点的节点状态
int ws = pred.waitStatus;
// 说明头结点处于唤醒状态
if (ws == Node.SIGNAL)
return true;
// 通过枚举值我们知道waitStatus>0是取消状态
if (ws > 0) {
do {
// 循环向前查找取消节点,把取消节点从队列中剔除
node.prev = pred = pred.prev;
} while (pred.waitStatus > 0);
pred.next = node;
} else {
// 设置前任节点等待状态为SIGNAL
compareAndSetWaitStatus(pred, ws, Node.SIGNAL);
}
return false;
}
parkAndCheckInterrupt主要用于挂起当前线程,阻塞调用栈,返回当前线程的中断状态。
java
// java.util.concurrent.locks.AbstractQueuedSynchronizer
private final boolean parkAndCheckInterrupt() {
LockSupport.park(this);//调用park()使线程进入waiting状态
return Thread.interrupted();//如果被唤醒,查看自己是不是被中断的。
}
具体挂起流程用流程图表示如下(shouldParkAfterFailedAcquire流程):

整个流程中,如果前驱结点的状态不是SIGNAL,那么自己就不能安心去休息,需要去找个安心的休息点,同时可以再尝试下看有没有机会轮到自己拿号。
park()会让当前线程进入waiting状态。在此状态下,有两种途径可以唤醒该线程:1)被unpark();2)被interrupt()。需要注意的是,Thread.interrupted()会清除当前线程的中断标记位。
那么shouldParkAfterFailedAcquire中取消节点是怎么生成的呢?什么时候会把一个节点的waitStatus设置为-1?
是在什么时间释放节点通知到被挂起的线程呢?
CANCELLED状态节点生成
回看acquireQueued方法中的Finally代码:
java
// java.util.concurrent.locks.AbstractQueuedSynchronizer
final boolean acquireQueued(final Node node, int arg) {
boolean failed = true;
try {
...
for (;;) {
final Node p = node.predecessor();
if (p == head && tryAcquire(arg)) {
...
failed = false;
...
}
...
} finally {
if (failed)
cancelAcquire(node);
}
}
显然,当failed为true时才会执行方法cancelAcquire,那什么情况下failed为true呢?try代码段执行过程中出现异常。
这里不知道哪里会出现异常?假设tryAcquire出现的异常,那么acquire方法就已经不会往后执行,也就不会执行到acquireQueued
通过cancelAcquire方法,将Node的状态标记为CANCELLED。
java
// java.util.concurrent.locks.AbstractQueuedSynchronizer
private void cancelAcquire(Node node) {
// 将无效节点过滤
if (node == null)
return;
// 设置该节点不关联任何线程,也就是虚节点
node.thread = null;
Node pred = node.prev;
// 通过前驱节点,跳过取消状态的node
while (pred.waitStatus > 0)
node.prev = pred = pred.prev;
// 获取过滤后的前驱节点的后继节点
Node predNext = pred.next;
// 把当前node的状态设置为CANCELLED
node.waitStatus = Node.CANCELLED;
// 如果当前节点是尾节点,将从后往前的第一个非取消状态的节点设置为尾节点
// 更新失败的话,则进入else,如果更新成功,将tail的后继节点设置为null
if (node == tail && compareAndSetTail(node, pred)) {
compareAndSetNext(pred, predNext, null);
} else {
int ws;
// 如果当前节点不是head的后继节点,1:判断当前节点前驱节点的是否为SIGNAL,2:如果不是,则把前驱节点设置为SINGAL看是否成功
// 如果1和2中有一个为true,再判断当前节点的线程是否为null
// 如果上述条件都满足,把当前节点的前驱节点的后继指针指向当前节点的后继节点
if (pred != head && ((ws = pred.waitStatus) == Node.SIGNAL || (ws <= 0 && compareAndSetWaitStatus(pred, ws, Node.SIGNAL))) && pred.thread != null) {
Node next = node.next;
if (next != null && next.waitStatus <= 0)
compareAndSetNext(pred, predNext, next);
} else {
// 如果当前节点是head的后继节点,或者上述条件不满足,那就唤醒当前节点的后继节点
unparkSuccessor(node);
}
node.next = node; // help GC
}
}
cancelAcquire方法的流程:
-
获取当前节点的前驱节点,如果前驱节点的状态是CANCELLED,那就一直往前遍历,找到第一个waitStatus <= 0的节点,将找到的Pred节点和当前Node关联,将当前Node设置为CANCELLED。
-
根据当前节点的位置,考虑以下三种情况:
-
当前节点是尾节点。
-
当前节点是Head的后继节点。
-
当前节点不是Head的后继节点,也不是尾节点。
-
当前节点是尾节点:

当前节点是Head的后继节点:

当前节点不是Head的后继节点,也不是尾节点:

通过上面的流程,我们对于CANCELLED节点状态的产生和变化已经有了大致的了解,但是为什么所有的变化都是对Next指针进行了操作,而没有对Prev指针进行操作呢?什么情况下会对Prev指针进行操作?
执行cancelAcquire的时候,当前节点的前置节点可能已经从队列中出去了(已经执行过Try代码块中的shouldParkAfterFailedAcquire方法了),如果此时修改Prev指针,有可能会导致Prev指向另一个已经移除队列的Node,因此这块变化Prev指针不安全。
shouldParkAfterFailedAcquire方法中,会执行下面的代码,其实就是在处理Prev指针。shouldParkAfterFailedAcquire是获取锁失败的情况下才会执行,进入该方法后,说明共享资源已被获取,当前节点之前的节点都不会出现变化,因此这个时候变更Prev指针比较安全。
java
do {
node.prev = pred = pred.prev;
} while (pred.waitStatus > 0);
release(int)
此方法是独占模式下线程释放共享资源的顶层入口。它会释放指定量的资源,如果彻底释放了(即state=0),它会唤醒等待队列里的其他线程来获取资源。这也正是unlock()的语义,当然不仅仅只限于unlock()。
java
public final boolean release(int arg) {
if (tryRelease(arg)) {
Node h = head;//找到头结点
// 头结点不为空并且头结点的waitStatus不是初始化节点情况,解除线程挂起状态
if (h != null && h.waitStatus != 0)
unparkSuccessor(h);//唤醒等待队列里的下一个线程
return true;
}
return false;
}
根据tryRelease()的返回值来判断该线程是否已经完成释放掉资源了!所以自定义同步器在设计tryRelease()
这里的判断条件为什么是h != null && h.waitStatus != 0?
-
h null Head还没初始化。初始情况下,head null,第一个节点入队,Head会被初始化一个虚拟节点。所以说,这里如果还没来得及入队,就会出现head == null 的情况。
-
h != null && waitStatus == 0 表明后继节点对应的线程仍在运行中,不需要唤醒。
-
h != null && waitStatus < 0 表明后继节点可能被阻塞了,需要唤醒。
tryRelease(int)
java
protected boolean tryRelease(int arg) {
throw new UnsupportedOperationException();
}
跟tryAcquire()一样,这个方法是需要独占模式的自定义同步器去实现的。正常来说,tryRelease()都会成功的,因为这是独占模式,该线程来释放资源,那么它肯定已经拿到独占资源了,直接减掉相应量的资源即可(state-=arg),也不需要考虑线程安全的问题。但要注意它的返回值,上面已经提到了,release()是根据tryRelease()的返回值来判断该线程是否已经完成释放掉资源了!所以自义定同步器在实现时,如果已经彻底释放资源(state=0),要返回true,否则返回false。
java
// java.util.concurrent.locks.ReentrantLock.Sync#tryRelease
@ReservedStackAccess
protected final boolean tryRelease(int releases) {
int c = getState() - releases;//在未重入的情况下,getState() = 1,减去releases 1,因此c 为 0
if (Thread.currentThread() != getExclusiveOwnerThread())
throw new IllegalMonitorStateException();
boolean free = false;
if (c == 0) {
free = true;
setExclusiveOwnerThread(null);//独占锁线程设置为null
}
setState(c);//恢复默认
return free;
}
unparkSuccessor(Node)
此方法用于唤醒等待队列中下一个线程。
java
private void unparkSuccessor(Node node) {
//这里,node一般为当前线程所在的结点。
int ws = node.waitStatus;
if (ws < 0)//置零当前线程所在的结点状态,允许失败。
compareAndSetWaitStatus(node, ws, 0);
Node s = node.next;//找到下一个需要唤醒的结点s
if (s == null || s.waitStatus > 0) {//如果为空或已取消
s = null;
for (Node t = tail; t != null && t != node; t = t.prev) // 从后向前找。
if (t.waitStatus <= 0)//从这里可以看出,<=0的结点,都是还有效的结点。
s = t;
}
if (s != null)
LockSupport.unpark(s.thread);//唤醒
}
这个函数并不复杂。一句话概括:用unpark()唤醒等待队列中最前边的那个未放弃线程s。此时,再和acquireQueued()联系起来,s被唤醒后,进入if (p == head && tryAcquire(arg))的判断(即使p!=head也没关系,它会再进入shouldParkAfterFailedAcquire()寻找一个安全点。这里既然s已经是等待队列中最前边的那个未放弃线程了,那么通过shouldParkAfterFailedAcquire()的调整,s也必然会跑到head的next结点,下一次自旋p==head就成立了),然后s把自己设置成head标杆结点,表示自己已经获取到资源了,acquire()也返回了!
在队列中查找时是从后向前找的,为什么这么做?
从源码上看,先找到后继结点s,如果s状态正常那么直接唤醒。但有两种异常情况,会导致next链不一致:
- s==null,在新结点入队时可能会出现

- s.waitStatus > 0,中间有节点取消时会出现(如超时)

关于并发问题,addWaiter()入队操作和cancelAcquire()取消排队操作都会造成next链的不一致,而prev链是强一致的,所以这时从后往前找是最安全的。
为什么prev链是强一致的?
因为addWaiter()里每次compareAndSetTail(pred, node)之前都有node.prev = pred,即使compareAndSetTail失败,enq()会反复尝试,直到成功。一旦compareAndSetTail成功,该node.prev就成功挂在之前的tail结点上了,而且是唯一的,这时其他新结点的prev只能尝试往新tail结点上挂。这里的组合用法非常巧妙,能保证CAS之前的prev链强一致,但不能保证CAS后的next链强一致。
acquireShared(int)
此方法是共享模式下线程获取共享资源的顶层入口。它会获取指定量的资源,获取成功则直接返回,获取失败则进入等待队列,直到获取到资源为止,整个过程忽略中断。
java
public final void acquireShared(int arg) {
if (tryAcquireShared(arg) < 0)
doAcquireShared(arg);
}
这里tryAcquireShared()依然需要自定义同步器去实现。但是AQS已经把其返回值的语义定义好了:负值代表获取失败;0代表获取成功,但没有剩余资源;正数表示获取成功,还有剩余资源,其他线程还可以去获取。所以这里acquireShared()的流程就是:
- tryAcquireShared()尝试获取资源,成功则直接返回;
- 失败则通过doAcquireShared()进入等待队列,直到获取到资源为止才返回。
doAcquireShared(int)
此方法用于将当前线程加入等待队列尾部休息,直到其他线程释放资源唤醒自己,自己成功拿到相应量的资源后才返回。
java
private void doAcquireShared(int arg) {
final Node node = addWaiter(Node.SHARED);//加入队列尾部
boolean failed = true;//是否成功标志
try {
boolean interrupted = false;//等待过程中是否被中断过的标志
for (;;) {
final Node p = node.predecessor();//前驱
if (p == head) {//如果到head的下一个,因为head是拿到资源的线程,此时node被唤醒,很可能是head用完资源来唤醒自己的
int r = tryAcquireShared(arg);//尝试获取资源
if (r >= 0) {//成功
setHeadAndPropagate(node, r);//将head指向自己,还有剩余资源可以再唤醒之后的线程
p.next = null; // help GC
if (interrupted)//如果等待过程中被打断过,此时将中断补上。
selfInterrupt();
failed = false;
return;
}
}
//判断状态,寻找安全点,进入waiting状态,等着被unpark()或interrupt()
if (shouldParkAfterFailedAcquire(p, node) &&
parkAndCheckInterrupt())
interrupted = true;
}
} finally {
if (failed)
cancelAcquire(node);
}
}
这里跟acquireQueued()的流程并没有太大区别。只不过这里将补中断的selfInterrupt()放到doAcquireShared()里了,而独占模式是放到acquireQueued()之外,但实际上都一样。
跟独占模式比,还有一点需要注意的是,这里只有线程是head.next时("老二"),才会去尝试获取资源,有剩余的话还会唤醒之后的队友。
那么问题就来了,假如老大用完后释放了5个资源,而老二需要6个,老三需要1个,老四需要2个。老大先唤醒老二,老二一看资源不够,他是把资源让给老三呢,还是不让?答案是否定的!老二会继续park()等待其他线程释放资源,也更不会去唤醒老三和老四了。独占模式,同一时刻只有一个线程去执行,这样做未尝不可;但共享模式下,多个线程是可以同时执行的,现在因为老二的资源需求量大,而把后面量小的老三和老四也都卡住了。当然,这并不是问题,只是AQS保证严格按照入队顺序唤醒罢了(保证公平,但降低了并发)。
setHeadAndPropagate(Node, int):此方法在setHead()的基础上多了一步,就是自己苏醒的同时,如果条件符合(比如还有剩余资源),还会去唤醒后继结点,毕竟是共享模式!
private void setHeadAndPropagate(Node node, int propagate) {
java
private void setHeadAndPropagate(Node node, int propagate) {
Node h = head;
setHead(node);//head指向自己
//如果还有剩余量,继续唤醒下一个邻居线程
if (propagate > 0 || h == null || h.waitStatus < 0) {
Node s = node.next;
if (s == null || s.isShared())
doReleaseShared();
}
}
releaseShared()
此方法是共享模式下线程释放共享资源的顶层入口。它会释放指定量的资源,如果成功释放且允许唤醒等待线程,它会唤醒等待队列里的其他线程来获取资源。
java
public final boolean releaseShared(int arg) {
if (tryReleaseShared(arg)) {//尝试释放资源
doReleaseShared();//唤醒后继结点
return true;
}
return false;
}
此方法的流程也比较简单,一句话:释放掉资源后,唤醒后继。跟独占模式下的release()相似,但有一点稍微需要注意:独占模式下的tryRelease()在完全释放掉资源(state=0)后,才会返回true去唤醒其他线程,这主要是基于独占下可重入的考量;而共享模式下的releaseShared()则没有这种要求,共享模式实质就是控制一定量的线程并发执行,那么拥有资源的线程在释放掉部分资源时就可以唤醒后继等待结点。例如,资源总量是13,A(5)和B(7)分别获取到资源并发运行,C(4)来时只剩1个资源就需要等待。A在运行过程中释放掉2个资源量,然后tryReleaseShared(2)返回true唤醒C,C一看只有3个仍不够继续等待;随后B又释放2个,tryReleaseShared(2)返回true唤醒C,C一看有5个够自己用了,然后C就可以跟A和B一起运行。而ReentrantReadWriteLock读锁的tryReleaseShared()只有在完全释放掉资源(state=0)才返回true,所以自定义同步器可以根据需要决定tryReleaseShared()的返回值
doReleaseShared()
此方法主要用于唤醒后继
java
private void doReleaseShared() {
for (;;) {
Node h = head;
if (h != null && h != tail) {
int ws = h.waitStatus;
if (ws == Node.SIGNAL) {
if (!compareAndSetWaitStatus(h, Node.SIGNAL, 0))
continue;
unparkSuccessor(h);//唤醒后继
}
else if (ws == 0 &&
!compareAndSetWaitStatus(h, 0, Node.PROPAGATE))
continue;
}
if (h == head)// head发生变化
break;
}
}
应用
Mutex是一个不可重入的互斥锁实现。锁资源(AQS里的state)只有两种状态:0表示未锁定,1表示锁定。核心源码:
java
class Mutex implements Lock, java.io.Serializable {
// 自定义同步器
private static class Sync extends AbstractQueuedSynchronizer {
// 判断是否锁定状态
protected boolean isHeldExclusively() {
return getState() == 1;
}
// 尝试获取资源,立即返回。成功则返回true,否则false。
public boolean tryAcquire(int acquires) {
assert acquires == 1; // 这里限定只能为1个量
if (compareAndSetState(0, 1)) {//state为0才设置为1,不可重入!
setExclusiveOwnerThread(Thread.currentThread());//设置为当前线程独占资源
return true;
}
return false;
}
// 尝试释放资源,立即返回。成功则为true,否则false。
protected boolean tryRelease(int releases) {
assert releases == 1; // 限定为1个量
if (getState() == 0)//既然来释放,那肯定就是已占有状态了。只是为了保险,多层判断!
throw new IllegalMonitorStateException();
setExclusiveOwnerThread(null);
setState(0);//释放资源,放弃占有状态
return true;
}
}
// 真正同步类的实现都依赖继承于AQS的自定义同步器!
private final Sync sync = new Sync();
//lock<-->acquire。两者语义一样:获取资源,即便等待,直到成功才返回。
public void lock() {
sync.acquire(1);
}
//tryLock<-->tryAcquire。两者语义一样:尝试获取资源,要求立即返回。成功则为true,失败则为false。
public boolean tryLock() {
return sync.tryAcquire(1);
}
//unlock<-->release。两者语文一样:释放资源。
public void unlock() {
sync.release(1);
}
//锁是否占有状态
public boolean isLocked() {
return sync.isHeldExclusively();
}
}
除了Mutex,ReentrantLock/CountDownLatch/Semphore这些同步类的实现方式都差不多,不同的地方就在获取-释放资源的方式tryAcquire-tryRelelase。
ReentrantLock 的使用
ReentrantLock 的使用方式与 synchronized 关键字类似,都是通过加锁和释放锁来实现同步的。我们来看看 ReentrantLock 的使用方式,以非公平锁为例:
java
public class ReentrantLockTest {
private static final ReentrantLock lock = new ReentrantLock();
private static int count = 0;
public static void main(String[] args) throws InterruptedException {
Thread thread1 = new Thread(() -> {
for (int i = 0; i < 10000; i++) {
lock.lock();
try {
count++;
} finally {
lock.unlock();
}
}
});
Thread thread2 = new Thread(() -> {
for (int i = 0; i < 10000; i++) {
lock.lock();
try {
count++;
} finally {
lock.unlock();
}
}
});
thread1.start();
thread2.start();
thread1.join();
thread2.join();
System.out.println(count);
}
}
代码很简单,两个线程分别对 count 变量进行 10000 次累加操作,最后输出 count 的值。我们来看看运行结果:
20000
可以看到,两个线程对 count 变量进行了 20000 次累加操作,说明 ReentrantLock 是支持重入性的。再来看看公平锁的使用方式,只需要将 ReentrantLock 的构造方法改为公平锁即可:
java
private static final ReentrantLock lock = new ReentrantLock(true);
运行结果为:
20000
可以看到,公平锁的运行结果与非公平锁的运行结果一致,这是因为公平锁的实现方式与非公平锁的实现方式基本一致,只是在获取锁时增加了判断当前节点是否有前驱节点的逻辑判断。
- 公平锁: 按照线程请求锁的顺序获取锁,即先到先得。
- 非公平锁: 线程获取锁的顺序可能与请求锁的顺序不同,可能导致某些线程获取锁的速度较快。
需要注意的是,使用 ReentrantLock 时,锁必须在 try 代码块开始之前获取,并且加锁之前不能有异常抛出,否则在 finally 块中就无法释放锁(ReentrantLock 的锁必须在 finally 中手动释放)。
错误示例:
java
Lock lock = new XxxLock();
// ...
try {
// 如果在此抛出异常,会直接执行 finally 块的代码
doSomething();
// 不管锁是否成功,finally 块都会执行
lock.lock();
doOthers();
} finally {
lock.unlock();
}
正确示例:
java
Lock lock = new XxxLock();
// ...
lock.lock();
try {
doSomething();
doOthers();
} finally {
lock.unlock();
}