目录
- [7.1.1.1. WRF-SUEWS Coupling](#7.1.1.1. WRF-SUEWS Coupling)
-
- [7.1.1.1.1 概述(Overview)](#7.1.1.1.1 概述(Overview))
- [7.1.1.1.2 技术架构(Technical Architecture)](#7.1.1.1.2 技术架构(Technical Architecture))
- [7.1.1.1.3 安装与配置(Installation and Setup)](#7.1.1.1.3 安装与配置(Installation and Setup))
- [7.1.1.1.4 使用流程(Usage Workflow)](#7.1.1.1.4 使用流程(Usage Workflow))
- [7.1.1.1.5 与现代 SUEWS 的集成(Integration with Modern SUEWS)](#7.1.1.1.5 与现代 SUEWS 的集成(Integration with Modern SUEWS))
- [7.1.1.1.6 研究应用(Research Applications)](#7.1.1.1.6 研究应用(Research Applications))
- [GitHub-WRF-SUEWS 简介](#GitHub-WRF-SUEWS 简介)
- 参考
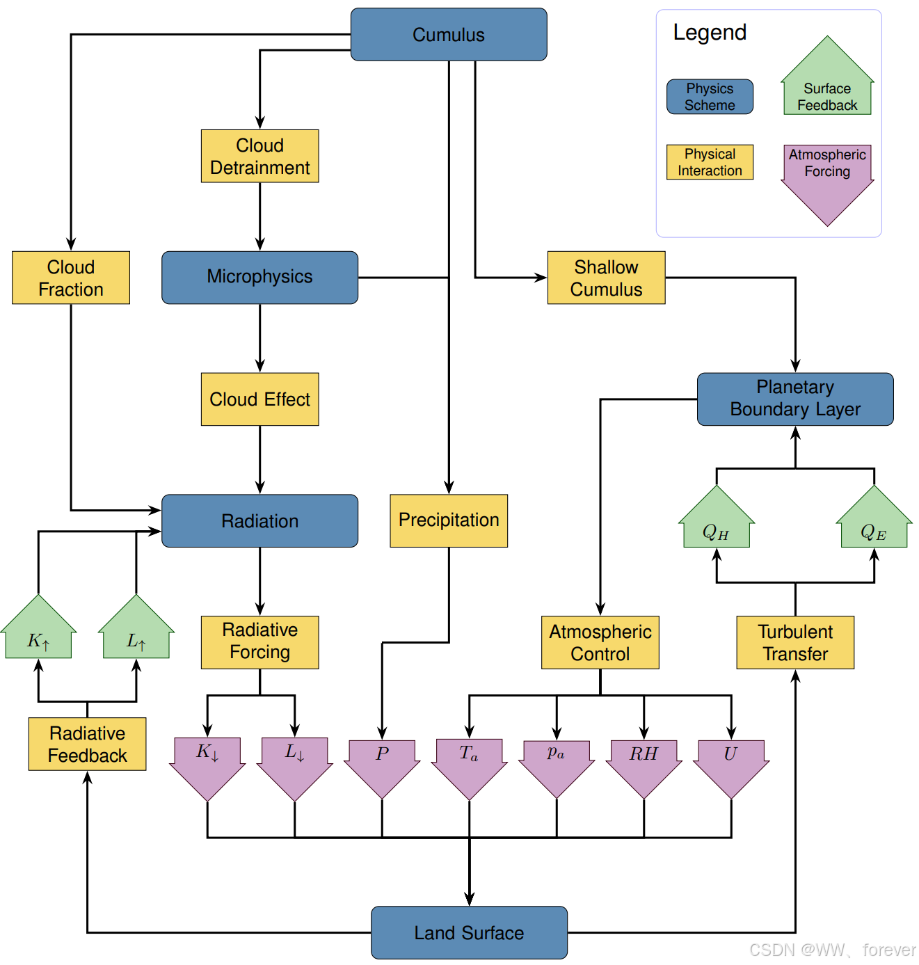
WRF-SUEWS 是一个将 天气研究与预报模型 (WRF )与 城市表面能量与水分平衡模式 (SUEWS)相集成的耦合系统。它旨在通过结合大气环流模拟与城市地表物理过程,提高城市气候模拟的精度,尤其是在中尺度范围内。
7.1.1.1. WRF-SUEWS Coupling
7.1.1.1.1 概述(Overview)
目的:
WRF-SUEWS 联合模拟系统结合了 WRF 和 SUEWS 各自的优势:
- WRF 提供中尺度三维大气动力与气象场模拟;
- SUEWS 提供城市地表详细的能量与水分通量计算。
主要优势:
- 双向耦合 :
- SUEWS 给 WRF 提供地表热通量;
- WRF 向 SUEWS 提供气象强迫;
- 城市物理机制增强:模拟城市热岛、植被影响等;
- 高分辨城市气候模拟:适用于评估微气候、热浪等;
- 研究应用广泛:城市规划、极端气候研究等。

7.1.1.1.2 技术架构(Technical Architecture)
耦合策略:
- 替换 WRF 默认的城市冠层模式(UCM)为 SUEWS;
- 初始化:将 SUEWS 地表参数嵌入到 WRF 土地利用数据中;
- 运行期:每时间步由 WRF 调用 SUEWS 生成地表热、湿通量;
- 数据交换:双向传输气象变量与地表能量平衡结果;
- 输出结果:保存结合后的 WRF 气象变量与 SUEWS 诊断量。

支持功能:
- 地表类型(7种):建筑、硬化地面、植被、水体等;
- 能量平衡计算:包括地下热通量;
- 水文过程模拟:蒸散发、地表径流;
- 人为影响建模:例如人口密度、建筑耗能等。

7.1.1.1.3 安装与配置(Installation and Setup)
⚠️ 推荐在高性能计算平台(如 JASMIN HPC)运行,需较强技术背景。
系统依赖:
- 编译器:Intel Fortran(推荐)或 GCC;
- 依赖库:NetCDF、HDF5、MPI;
- 平台:Linux/Unix,Apple M1 支持;
安装步骤:
bash
# 克隆代码库
git clone --recurse-submodules https://github.com/Urban-Meteorology-Reading/WRF-SUEWS.git
cd WRF-SUEWS
# 创建 Conda 环境并激活
conda env create --file=wrf_suews.yml
conda activate wrf_suews
然后根据不同平台编译说明完成编译。
7.1.1.1.4 使用流程(Usage Workflow)

- 预处理(WPS 阶段)
bash
./geogrid.exe # 生成地理数据
./ungrib.exe # 解析气象数据
./metgrid.exe # 网格内插
- SUEWS 参数设置
- 土地利用分类
- 表面参数(建筑高度、植被覆盖率等)
- 人为强迫(人口密度、能耗模式)
- 运行 WRF-SUEWS 模拟
bash
./real.exe # 实际气象预处理
mpirun -np <cores> ./wrf.exe # 并行运行耦合模型
- 输出分析
输出结果涵盖:
- 气象变量:温度、风速、湿度等;
- 地面通量:感热、潜热、动量通量;
- 城市诊断量:地下热通量、径流、建筑能耗等。
7.1.1.1.5 与现代 SUEWS 的集成(Integration with Modern SUEWS)
❗ 当前局限:
- 基于旧版 SUEWS,不支持 Python 接口 SuPy;
- 需复杂手动设置参数,缺乏自动化工具。
未来发展方向:
1、SuPy 接口构想:
python
import supy as sp
import wrfsuews
sites = wrfsuews.generate_suews_sites(wrf_domain, landuse_data)
wrf_output = wrfsuews.run_coupled(
wrf_config="namelist.input",
suews_sites=sites,
start_date="2020-06-01",
end_date="2020-08-31"
)
2、自动参数推导:
- 利用现代 GIS 工具;
- 接入 UMEP 平台进行空间分析;
- 自动生成建筑与覆盖数据。
3、输出可视化与分析:
- 接入 Pandas/xarray;
- 半自动生成科技图表;
- 接入气候影响评估流程。
7.1.1.1.6 研究应用(Research Applications)
1、城市热岛(UHI)研究:
python
urban_temp = wrf_output.sel(landuse='urban')['T2']
rural_temp = wrf_output.sel(landuse='rural')['T2']
uhi_intensity = urban_temp - rural_temp
2、气候变化情境模拟:
- 极端天气再现:如热浪;
- 模拟城市绿色基础设施效益;
- 建筑节能策略验证。
3、城市规划支持:
- 不同建设情境模拟;
- 城市自然通风与绿化配置优化;
- 城市尺度能耗模式分析。
GitHub-WRF-SUEWS 简介
WRF-SUEWS 是一个将传统的 WRF 模型中的城市冠层模块替换为更详细、更物理真实的城市地表能量与水分平衡模型 SUEWS 的耦合方案。被广泛用于城市热岛研究、气候影响评估以及城市规划支持。
bash
git clone --recurse-submodules ...
↓
conda create & activate 环境
↓
编译 WRF & WRF-SUEWS 接口整合
↓
准备输入数据(met + SUEWS)
↓
运行 ./real.exe & ./wrf.exe
↓
分析增强后的输出
1、克隆 WRF-SUEWS 仓库 ➕ 子模块
WRF-SUEWS 使用 Git 的子模块功能来管理依赖的模块,比如 SUEWS 与运行脚本,因此需使用 --recurse-submodules 选项。
bash
git clone --recurse-submodules https://github.com/Urban-Meteorology-Reading/WRF-SUEWS.git
git submodule init
git submodule update
cd WRF-SUEWS
2、安装环境依赖(推荐使用 Conda)
README 提供了一个 Conda 环境配置文件 wrf_suews.yml,可一键安装所需依赖。
步骤:
bash
conda env create --file=wrf_suews.yml
conda activate wrf_suews
安装内容包括:
- Fortran 编译器(如:
ifort或gfortran) - NetCDF、MPI 库(HPC 并行计算支持)
- Python 依赖(可能用于配置或分析)
3、编译 WRF 和 WRF-SUEWS
编译分为两部分:
3.1 编译标准 WRF:
需先配置 WRF 的编译环境(推荐 GCC 或 Intel 工具链):
bash
cd WRF/
./configure
./compile em_real >& compile.log &
3.2 编译 SUEWS 模块并向 WRF 中集成(WRF-SUEWS 定制)
根据仓库中的说明文件(通常包含在 WRF-SUEWS/README.md 或 doc/ 子目录中)调整如下:
- 替换 WRF 中的某些模块或添加接口函数(如 SurfaceDriver);
- 修改
module_sf_noahdrv.F加入 SUEWS 接口; - Makefile 中添加编译规则;
⚠️ 具体操作请参阅项目文档中的 "Platform-specific build instructions"。
4、准备运行所需的输入数据
模拟运行前,需要准备以下数据:
- WPS 文件处理阶段:
bash
./geogrid.exe
./ungrib.exe
./metgrid.exe
- SUEWS 所需输入参数:
- 土地利用类型分类 (
landuse) - 城市表面参数(建筑、草地、植被覆盖等)
- 人为排放与能耗数据(如:人口密度、建筑用能)
这些可以通过 Python 工具或 GIS 工具生成。
5、运行模拟
bash
./real.exe # 预处理
mpirun -np <N> ./wrf.exe # 并行运行 WRF-SUEWS
运行成功后,将生成联合模拟的输出文件,其中同时包含:
- WRF 标准气象输出(温度、湿度、风速等);
- SUEWS 输出(感热通量、太阳辐射、地下热通量、人为热等)。
参考
2、GitHub-Urban-Meteorology-Reading/WRF-SUEWS
3、论文-J2024-WRF (v4.0)--SUEWS (v2018c) coupled system: development, evaluation and application-Geoscientific Model Development