
1.软件测试的生命周期
软件测试贯穿于软件的整个生命周期!!!
软件测试的生命周期 是指测试流程 ,这个流程是按照一定顺序 执行的一系列 特定的步骤,去保证产品质量符合需求。
在软件测试生命周期流程中,每个活动都按照计划 的系统的执行。每个阶段有不同的目标和交付产物。


2.bug的概念
软件测试 是验证产品特性 是否符合用户的需求
软件需求 是开发和测试工作的基本依据

3.描述bug的要素
问题出现 的版本、问题出现 的环境、问题出现 的步骤、预期结果 、实际结果。
(版本与环境没有明确的区分)

举例如下:


4.bug级别
通过定义bug的级别 ,能够明确看出问题的严重程度。

bug级别 一般分为:崩溃、严重、一般、次要 (基础的定义,工作中可能不一样)


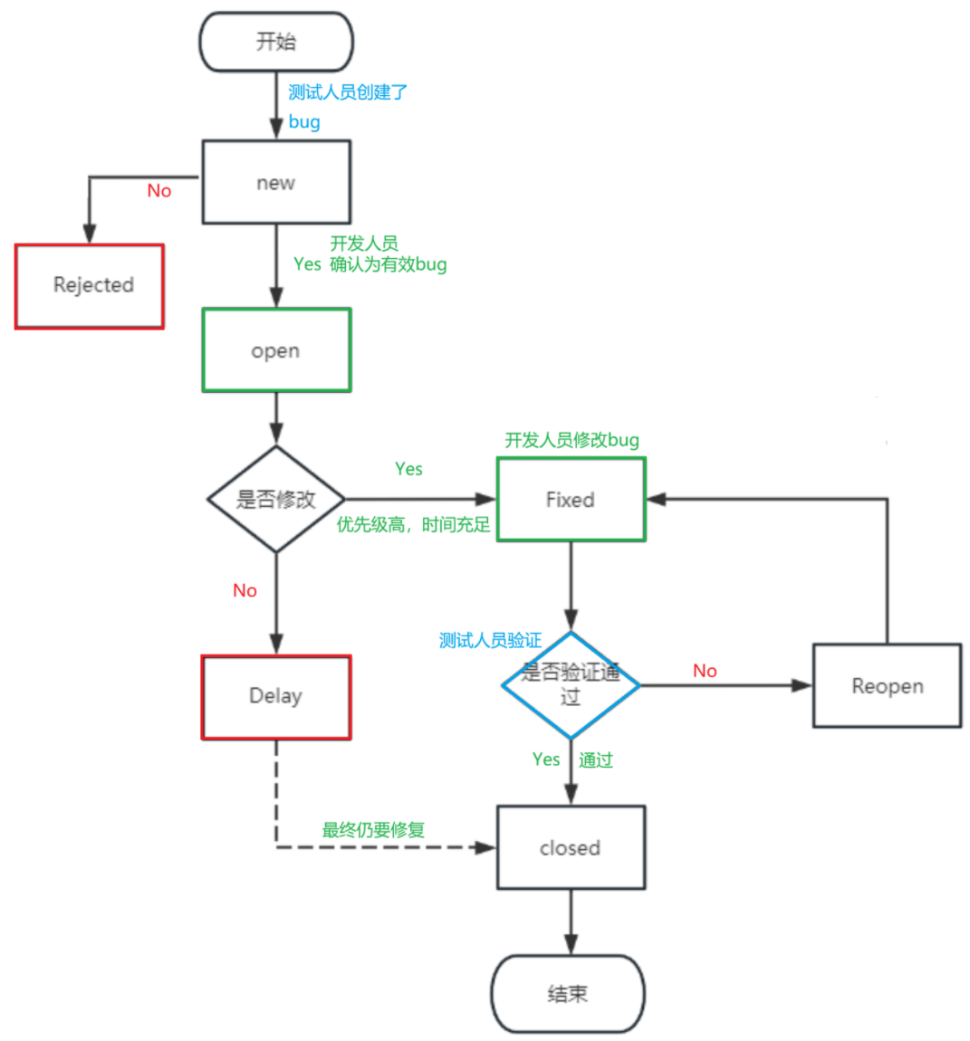
5.bug的生命周期
测试人员 在执测试的过程中如有发现bug,需要在对应的bug管理平台来创建bug(bug生命起 源)。
创建好的bug需要被开发人员修复 ,以及测试人员的持续跟踪和测试。


6.与开发产生争执怎么办(高频面试题)


(1)先检查自身,bug是否描述清楚


(2) 站在用户角度考虑并抛出问题

(3)BUG定级 要有理有据

(4)提高自身技术和业务水平 ,做到不仅能提出问题 ,最好也能给出解决方案 (注:不要用命令口吻,仅建议)。

(5)bug评审
如果确实是bug ,友好沟通不能解决 问题(实在没办法 ),那么就召开bug评审。

不能出现重复错误!!
需要项目组各个方面的代表参加


