51单片机LCD1602数字电压表(二) C程序、proteus仿真、报告、仿真操作视频 支持LCD1602显示被测电压 量程:0-5V
一、前言
上次咱们聊到了51单片机LCD1602数字电压表项目的初步构思,这次就深入到C程序编写、proteus仿真以及报告和操作视频相关的内容。咱们要实现一个能通过LCD1602显示0 - 5V被测电压的数字电压表,是不是很期待?
二、C程序编写
先来看核心的C程序部分。
c
#include <reg51.h>
#include <intrins.h>
#include <LCD1602.h> // 假设这是LCD1602驱动函数头文件
sbit CS = P2^0; // 片选信号
sbit CLK = P2^1; // 时钟信号
sbit DO = P2^2; // 数据输出
unsigned int adc_value;
float voltage;
void delay(unsigned int time) {
// 简单的延时函数
unsigned int i, j;
for (i = 0; i < time; i++)
for (j = 0; j < 1275; j++);
}
unsigned int read_adc() {
unsigned int i, adc_data = 0;
CS = 0;
_nop_();
_nop_();
for (i = 0; i < 12; i++) {
CLK = 1;
_nop_();
_nop_();
adc_data <<= 1;
if (DO) adc_data |= 0x01;
CLK = 0;
_nop_();
_nop_();
}
CS = 1;
return adc_data;
}
void main() {
init_lcd(); // 初始化LCD1602
while (1) {
adc_value = read_adc();
voltage = (float)adc_value * 5.0 / 4095.0; // 12位ADC,满量程4095,对应0 - 5V
lcd_command(0x80); // 设置LCD显示起始位置
lcd_string("Voltage: ");
char buffer[10];
sprintf(buffer, "%.2fV", voltage);
lcd_string(buffer);
delay(500);
}
}
代码分析
- 头文件部分 :
#include引入51单片机的寄存器定义,#include提供一些内部函数,比如 nop()空操作函数。#include是自定义的LCD1602驱动函数头文件,里面应该包含了初始化、发送命令、发送字符等相关函数。 - 定义部分 :
sbit CS = P2^0;等定义了与ADC通信相关的引脚。unsigned int adc_value;用于存储ADC转换后的值,float voltage;则用于存储转换后的电压值。 - 延时函数 :
delay(unsigned int time)函数通过嵌套循环实现简单的延时,time参数决定延时的长短。 - 读取ADC值函数 :
read_adc()函数通过SPI协议读取ADC的值。首先拉低片选信号CS,然后通过时钟信号CLK逐位读取数据,一共读取12位数据后拉高片选信号。 - 主函数 :在
main()函数中,先初始化LCD1602,然后进入无限循环。在循环中,读取ADC值并转换为电压值,通过sprintf函数将电压值格式化为字符串,最后在LCD1602上显示。
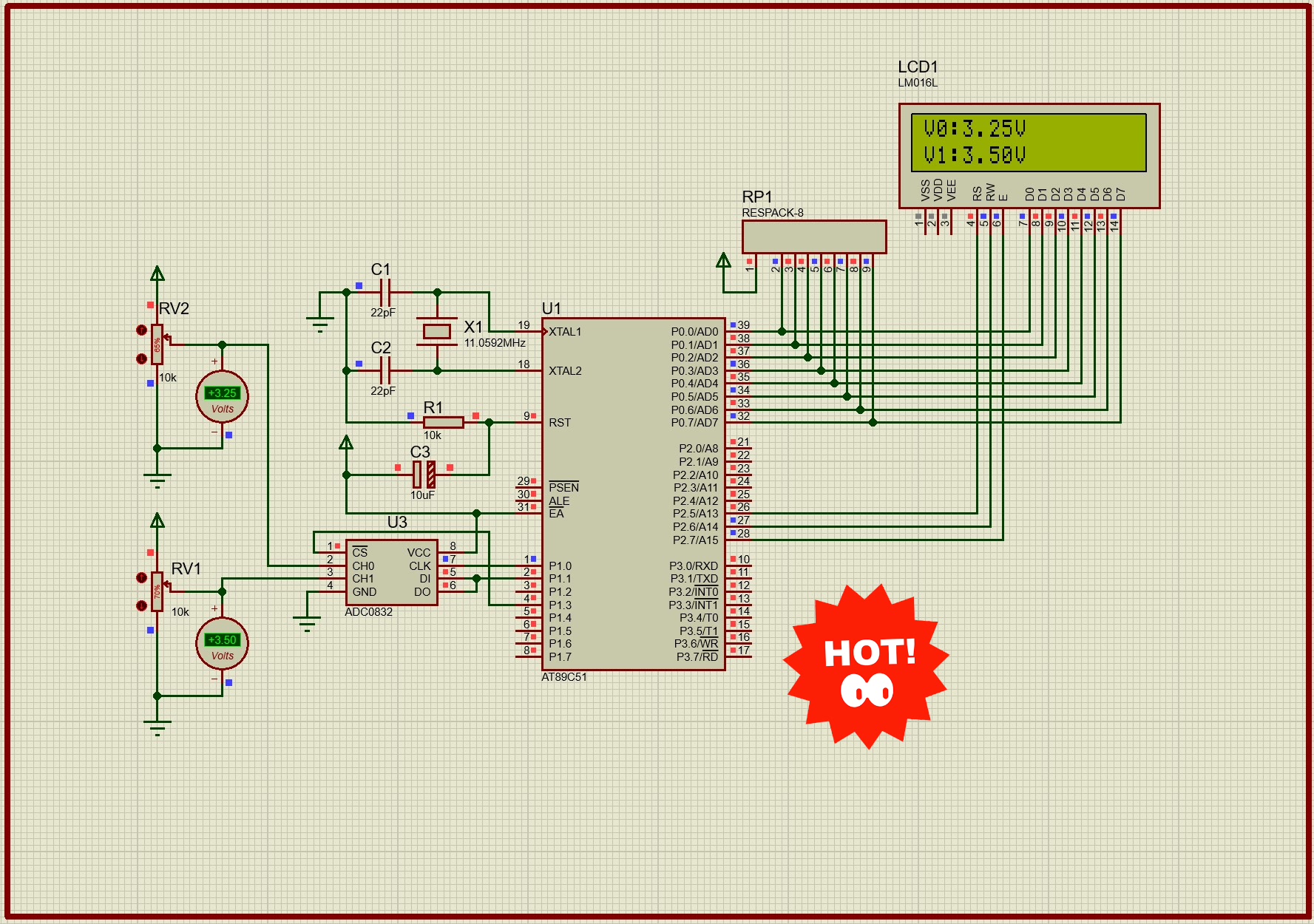
三、Proteus仿真
有了程序,接下来用Proteus进行仿真。
- 搭建电路:在Proteus中放置51单片机、LCD1602、ADC模块(例如ADC0832或者其他合适的)、电源、晶振、复位电路等。连接好各个模块的引脚,比如将LCD1602的数据引脚连接到51单片机的I/O口,控制引脚也连接好。ADC模块同样连接到对应的I/O口用于通信。
- 加载程序:双击51单片机,在弹出的属性窗口中加载我们编写好的C程序生成的hex文件。
- 运行仿真:点击运行按钮,就可以看到LCD1602上显示出模拟的电压值啦。如果有问题,可以逐步检查电路连接和程序逻辑。
四、报告撰写
在报告中,要详细记录项目的各个环节。
- 项目概述:介绍项目背景,也就是为什么要做这个数字电压表,以及要实现的功能,像支持LCD1602显示0 - 5V电压。
- 硬件设计:画出详细的硬件电路图,标注各个模块的引脚连接,解释为什么选择这些模块以及它们的工作原理。
- 软件设计:附上完整的C程序代码,并逐段分析代码的功能,就像我们上面做的那样。
- 仿真结果:展示仿真过程中的截图,说明仿真结果是否符合预期,如果有偏差,分析原因。
五、仿真操作视频
制作一个操作视频可以更直观地展示整个过程。
- 录制准备:打开Proteus软件,确保所有设置都正确。可以提前设置好摄像头或者录屏软件。
- 操作演示:从打开Proteus开始,一步步搭建电路,加载程序,运行仿真,期间可以适当解说每个步骤的目的和注意事项。
- 后期处理:对录制好的视频进行剪辑,添加字幕、注释等,让观看者更容易理解。
通过C程序编写、Proteus仿真、报告撰写和操作视频制作,我们就完成了51单片机LCD1602数字电压表项目的又一阶段,希望大家在这个过程中收获满满,对单片机应用有更深的理解!
51单片机LCD1602数字电压表(二) C程序、proteus仿真、报告、仿真操作视频 支持LCD1602显示被测电压 量程:0-5V
