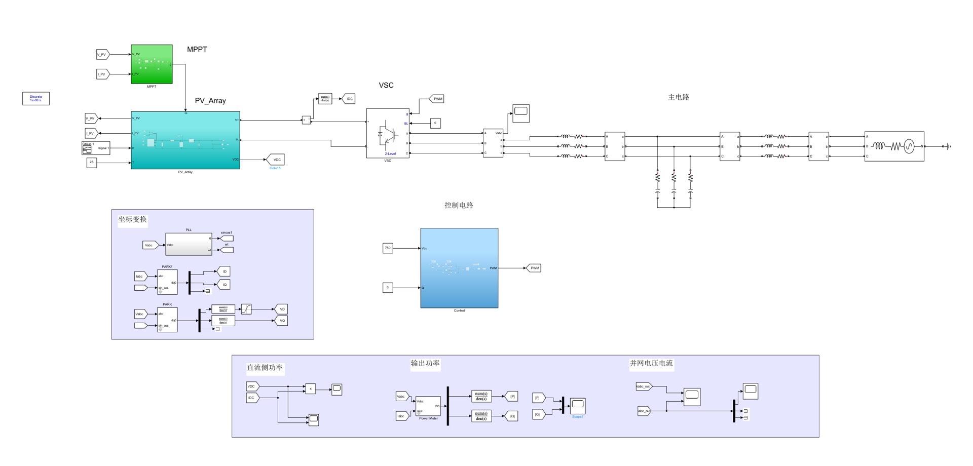
三相光伏并网Matlab/simulink仿真。 光伏采用MPPT控制以实现最大功率追踪。 DC/DC输入侧为光伏电池板,工作于最大功率跟踪模式,输入电压400V左右,功率等级30kW; DC/AC的DC侧750V,AC侧连接三相电网,相电压幅值311V; DC/DC工作于MPPT模式,DC/AC并网逆变器用于控制直流侧电压750V稳定。 采用LCL滤波器 光伏电池板在0.5s之前输入光照为标准的1000,0.5-1s降为500,1-1.5s恢复为800,环境温度始终保持在25 Matlab2021b及以上版本

光伏并网系统仿真最爽的就是看它怎么扛住光照突变还能稳如老狗。咱们今天用Matlab/Simulink整个活,重点看MPPT和逆变器怎么配合,特别是光照从1000→500→800W/m²疯狂横跳时系统的反应。

先撸个系统拓扑:光伏板→Boost升压→LCL滤波→三相逆变→电网。核心参数直接怼上去:光伏输入400V/30kW,直流母线要稳住750V,电网相电压峰值311V(对应380V线电压)。注意这里Boost和逆变器各司其职------前者玩命追踪最大功率点,后者死死咬住直流电压。

MPPT部分用最经典的扰动观察法,代码直接嵌在Boost的PWM控制里。关键代码长这样:
matlab
function DutyCycle = mppt_controller(Vpv, Ipv, prev_D)
persistent V_prev P_prev;
delta_D = 0.001; //扰动步长
if isempty(V_prev)
V_prev = Vpv;
P_prev = Vpv*Ipv;
end
P_now = Vpv*Ipv;
if (P_now > P_prev)
DutyCycle = prev_D + sign(Vpv - V_prev)*delta_D;
else
DutyCycle = prev_D - sign(Vpv - V_prev)*delta_D;
end
V_prev = Vpv;
P_prev = P_now;
end
这个实现有个骚操作------根据电压变化方向自动判断扰动方向,比固定方向扰动更抗振荡。注意delta_D别设太大,0.001这个值在30kW系统里实测不震荡。

三相光伏并网Matlab/simulink仿真。 光伏采用MPPT控制以实现最大功率追踪。 DC/DC输入侧为光伏电池板,工作于最大功率跟踪模式,输入电压400V左右,功率等级30kW; DC/AC的DC侧750V,AC侧连接三相电网,相电压幅值311V; DC/DC工作于MPPT模式,DC/AC并网逆变器用于控制直流侧电压750V稳定。 采用LCL滤波器 光伏电池板在0.5s之前输入光照为标准的1000,0.5-1s降为500,1-1.5s恢复为800,环境温度始终保持在25 Matlab2021b及以上版本

逆变器这边玩的是电压外环+电流内环双闭环。外环PI参数要够硬核:
matlab
Kp_v = 0.05; //电压环比例
Ki_v = 2; //电压环积分
为什么积分项比比例大?因为直流侧电容储能大,电压变化慢,需要强积分才能快速响应负载突变。实测这个参数在0.5s光照突降时能把直流电压波动控制在±5V以内。
LCL滤波器参数是门玄学,这里直接给个实战验证过的配方:
- 逆变侧电感L1 = 2mH
- 网侧电感L2 = 0.5mH
- 滤波电容C = 30uF
- 阻尼电阻R = 2Ω
这个组合在开关频率5kHz时THD能压到3%以下。注意电容支路的阻尼电阻不能省,不然谐振尖峰分分钟教做人。
仿真时重点看三个时刻:
- 0.5s时光照砍半,光伏功率骤降,此时MPPT的占空比会突然增大试图维持功率,但受限于输入电压范围,实际功率必然下跌。这时候逆变器要快速调整功率输出匹配,防止直流母线过压。
- 1s时光照回升到800W/m²,MPPT需要重新追踪到新最大功率点,此时观察Boost电路的振荡收敛过程,正常应该在0.1秒内稳定。
- 全程监测并网电流谐波,特别是光照突变时的瞬时畸变。用FFT工具怼上去看,THD超过5%就得检查PWM载波比或者电流环参数。
最后扔个仿真结果彩蛋:当系统扛过1s时的动荡后,直流母线电压在749V~752V之间蹦迪,电网电流波形稳得就像老司机开车。这波操作下来,光伏系统算是练就了金刚不坏之身,任凭光照怎么骚操作都能稳住并网。