
导读:当城市交通陷入二维平面的死胡同,低空经济正成为破局的关键钥匙。本文深度解读某市"十五五"规划核心文件,揭秘如何通过构建"1+N+X"低空新基建体系,实现从"地面拥堵"到"空中通途"的跨越。从eVTOL垂直起降场的智能布局,到5G-A通感一体化的全域覆盖,再到UAM-ITM系统的数字大脑,这是一份关乎未来城市竞争制高点的终极蓝图。准备好了吗?让我们一起飞向"低空之城"的未来!

第一章 时代风口:低空经济为何成为国家战略新引擎?
1.1 政策红利井喷:从"概念验证"到"国家战略"
2024年,低空经济正式写入政府工作报告,标志着这一战略性新兴产业完成了从"实验室"到"国家意志"的华丽转身。这不仅仅是一个行业的崛起,更是国家综合立体交通网规划纲要的深度落地。
核心政策背书:
- 《无人驾驶航空器飞行管理暂行条例》:2024年起施行,为低空飞行提供了根本法律遵循,标志着我国低空飞行进入了"有法可依、有章可循"的规范化新阶段。
- 《国家综合立体交通网规划纲要》:明确提出发展城市空中交通(UAM),将低空经济作为综合立体交通网的重要组成部分,鼓励具备条件的城市先行先试。
- "十五五"规划建议:某市将低空经济列为培育新质生产力的重点方向,明确要求构建"地面 - 水面 - 低空"一体化的智慧交通体系。
为什么是现在?
当前,eVTOL(电动垂直起降飞行器)技术已跨越实验室阶段,进入技术成熟度曲线(Hype Cycle)的爬升期。亿航、峰飞等国产头部企业的适航取证进度领先全球,高能量密度固态电池、分布式电推进(DEP)技术以及冗余飞行控制系统的突破,使得eVTOL在安全性、噪声控制及运营成本上已具备替代部分地面交通的潜力。
全球竞争格局下,城市空中交通正处于从"概念验证"向"规模应用"跨越的关键窗口期。建设统一的低空交通管理系统,不仅是落实国家低空空域管理改革的政治任务,更是抢占未来产业高地、实现换道超车的核心举措。
1.2 痛点倒逼变革:地面交通的"天花板"与低空的"空白区"
地面交通的绝望现实:
某市中心城区高峰期平均车速长期低于20km/h,部分跨江、跨海核心通勤节点的拥堵指数持续高位运行。传统二维交通空间的承载力已接近极限,扩建道路、优化信号灯等补救措施的边际效应正逐年递减。城市急需向三维空间寻求交通增量。
低空管理的"三大尴尬":
尽管前景广阔,但当前低空空域管理呈现出"看不见、叫不到、管不住"的尴尬局面:
- 监管手段缺失:缺乏高精度的低空监视雷达与专用通信网络覆盖,大量"黑飞"无人机无法被实时识别与定位,对民航航路及城市敏感区域构成严重威胁。
- 基础设施空白:全市范围内缺乏标准化的eVTOL起降点及配套的数字化塔台,导致飞行计划审批流程繁琐,无法满足高频次、即时性的城际通勤与应急救援需求。
- 协同效率低下:空域申请仍高度依赖人工对接,缺乏自动化的冲突检测与动态航迹规划算法,导致空域资源利用率不足30%,难以支撑未来大规模集群飞行。
若不建设的后果:
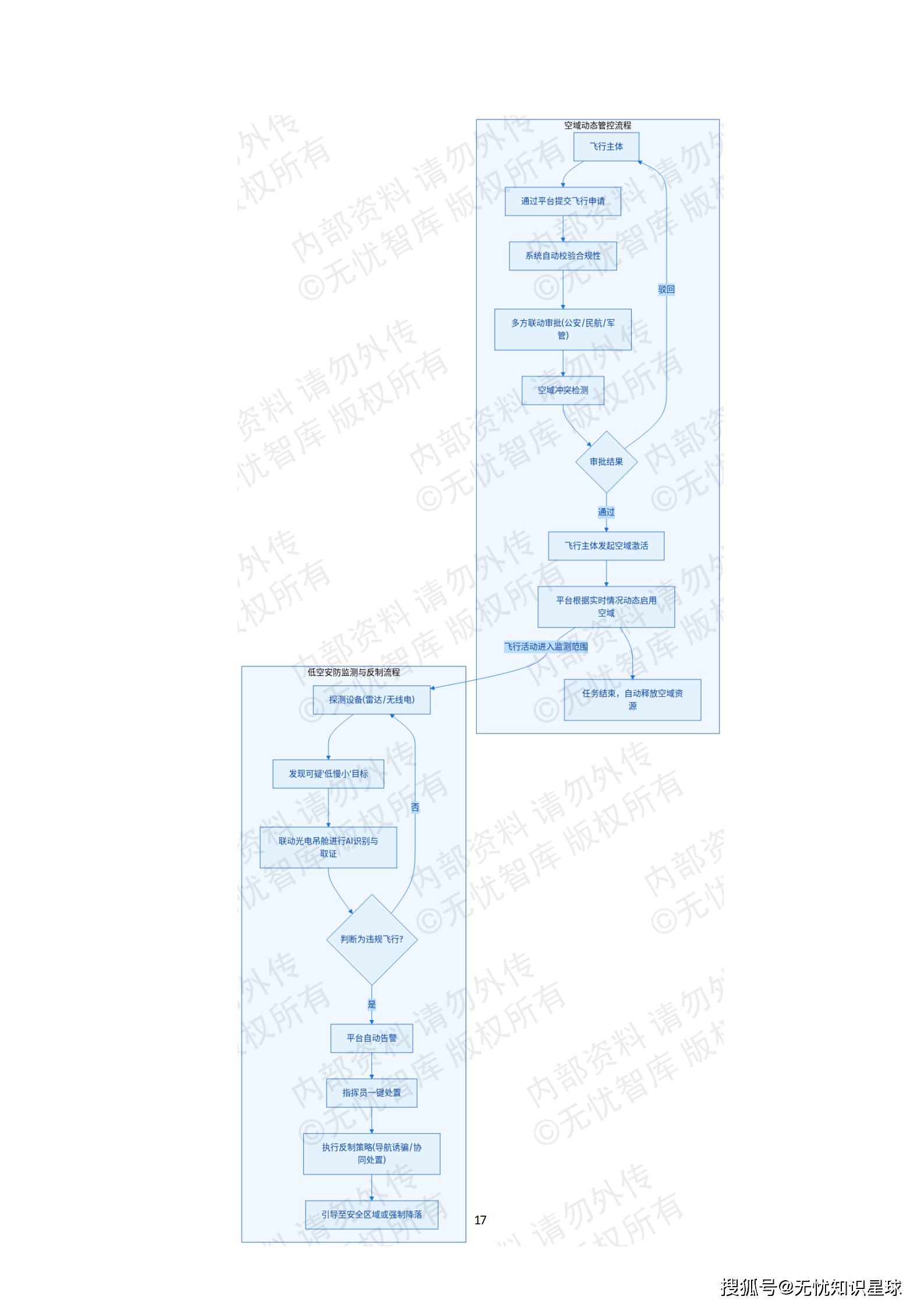
本市将面临低空空域资源闲置、产业集群外流以及无法有效应对低空安全威胁的风险,错失万亿级低空经济增长极。
1.3 建设必要性:合规、升级与趋势的三重驱动
- 合规准入的必然要求:随着低空法规体系的完善,建立符合国家标准、具备实时监视与身份识别能力的管理系统是开展商业化运营的法定前提。
- 业务升级的迫切需求:建设UAM系统可将跨区通勤时间缩短70%以上,是缓解地面交通压力、提升城市运行效率的创新手段。
- 技术演进的趋势驱动:5G-A(通感一体化)、数字孪生及AI调度技术的成熟,为构建高密度、高并发的空中交通流提供了技术可能。
第二章 顶层设计:"1+N+X"总体架构与核心目标
2.1 "1+N+X"总体建设思路
本项目采取"1+N+X"的总体建设思路,构建多层次、网格化的低空运行支撑环境:
- "1"个城市级UAM管理平台:
- 定位:低空飞行的"数字大脑"。
- 功能:集成微气象监测、高精三维地图、频谱监控等数字化能力,实现对全域低空飞行活动的"一网统管"。具备空域动态划设、飞行计划自动审批、航迹实时监视及冲突预警等核心功能。
- 技术:基于GeoSOT网格的数字化空域底座,微服务架构与边缘计算(MEC)相结合。
- "N"个枢纽型垂直起降场:
- 定位:低空航网的核心骨干节点。
- 功能:在城市关键交通节点、产业园区及物流集散中心,布局建设具备能源补给、自动停场、货物装卸及应急救援能力的枢纽型垂直起降场。承担大中型无人机及未来eVTOL的起降任务。
- 特点:互联互通的骨干航路网络,支持自动充换电、精密引导。
- "X"个末端配送节点:
- 定位:低空服务的"毛细血管"。
- 功能:针对即时配送、医疗急救、快递投递等末端业务场景,部署大量标准化、智能化的末端配送起降点。
- 形态:微型起降平台与智能快递柜的深度融合,解决"最后一公里"交付难题,渗透至社区、医院、写字楼。
2.2 关键绩效指标(KPI):量化未来的硬约束
为确保项目建设任务的精准落地,本项目设定了一系列可量化、可监测的关键绩效指标:

技术支撑逻辑:
- 100%覆盖率:综合部署5G-A通感一体基站与低空监视雷达,确保300米以下空域的无缝衔接。
- 高并发:后端采用微服务架构与分布式数据库(PostgreSQL + Redis集群),通过负载均衡技术支撑大规模蜂群作业。
- 高安全:依托TDOA(到达时间差)定位技术与光电联动系统,显著提升对"低慢小"目标的捕获精度。
2.3 预期效益:经济与社会的双重飞跃
- 经济效益:直接带动eVTOL制造、运营及维保等上下游产业产值增长,打造全国领先的低空经济标杆城市。
- 社会效益:构建起"空地一体"的应急救援与物流配送体系,显著提升城市治理现代化水平与品牌影响力。跨江、跨海通勤时间缩短70%,医疗急救响应速度大幅提升。
第三章 业务全景:四大主体与三大典型场景
3.1 核心业务角色定义
低空运行环境的复杂性要求系统必须具备清晰的角色权限划分与职责边界:
- 局方监管者 (Regulatory Authority)
- 职责:规则制定者与安全守护者。负责空域高精度建模、动态划定禁飞区/限飞区、飞行计划预先审批、非法侵入行为实时告警与取证。
- KPI:事故率、空域利用率。
- 运营服务商 (UAM Operator)
- 职责:商业主体。负责机队全生命周期管理(适航监控、维护)、运力匹配、航路申请、远程监控(OCC)。
- KPI:签派可靠度、运营效率。
- 起降场管理者 (Vertiport Manager)
- 职责:地面保障。负责起降位(FATO)管理、高功率快充/换电系统运维、乘客安检与导引、微气象数据上报。
- KPI:周转效率、场站安全。
- 飞行器 (Aircraft)
- 职责:任务执行者。严格按4D轨迹飞行,实时报送遥测数据,具备自主避障与应急决策能力(返航、迫降、开伞)。
- KPI:轨迹偏差、链路稳定性。
3.2 三大典型业务场景流程
场景一:空中摆渡通勤(载人场景)
- 痛点解决:跨区出行拥堵。
- 流程:用户App预约 -> 系统自动匹配运力与航线 -> 局方自动报备放行 -> 生物识别安检 -> 自主起飞进入"空中走廊" -> 动态微调避障 -> 平稳降落 -> 自动结算。
- 价值:通勤时间缩短70%,重塑城市时空距离。
场景二:医疗血液急送(应急救灾场景)
- 痛点解决:地面交通延误救命时间。
- 流程:医院发出紧急请求 -> 系统标记Alpha级优先级 -> 监管平台划设临时绿色通道(周边无人机避让) -> 恒温箱全程温控监控 -> 直线航径极速送达 -> 扫码取货 -> 生成数字化报告。
- 价值:生命通道的绝对优先权,全程可追溯。
场景三:低空物流配送(支干线接驳场景)
- 痛点解决:物流成本高、末端配送难。
- 流程:大型货运无人机抵港 -> 自动卸货至中型机 -> 小型无人机群领取包裹 -> 群体智能算法计算起降时间差 -> 视觉对位精准降落/索降 -> 完成"最后一公里"交付。
- 价值:多机协同,复杂环境下的高效物流作业。
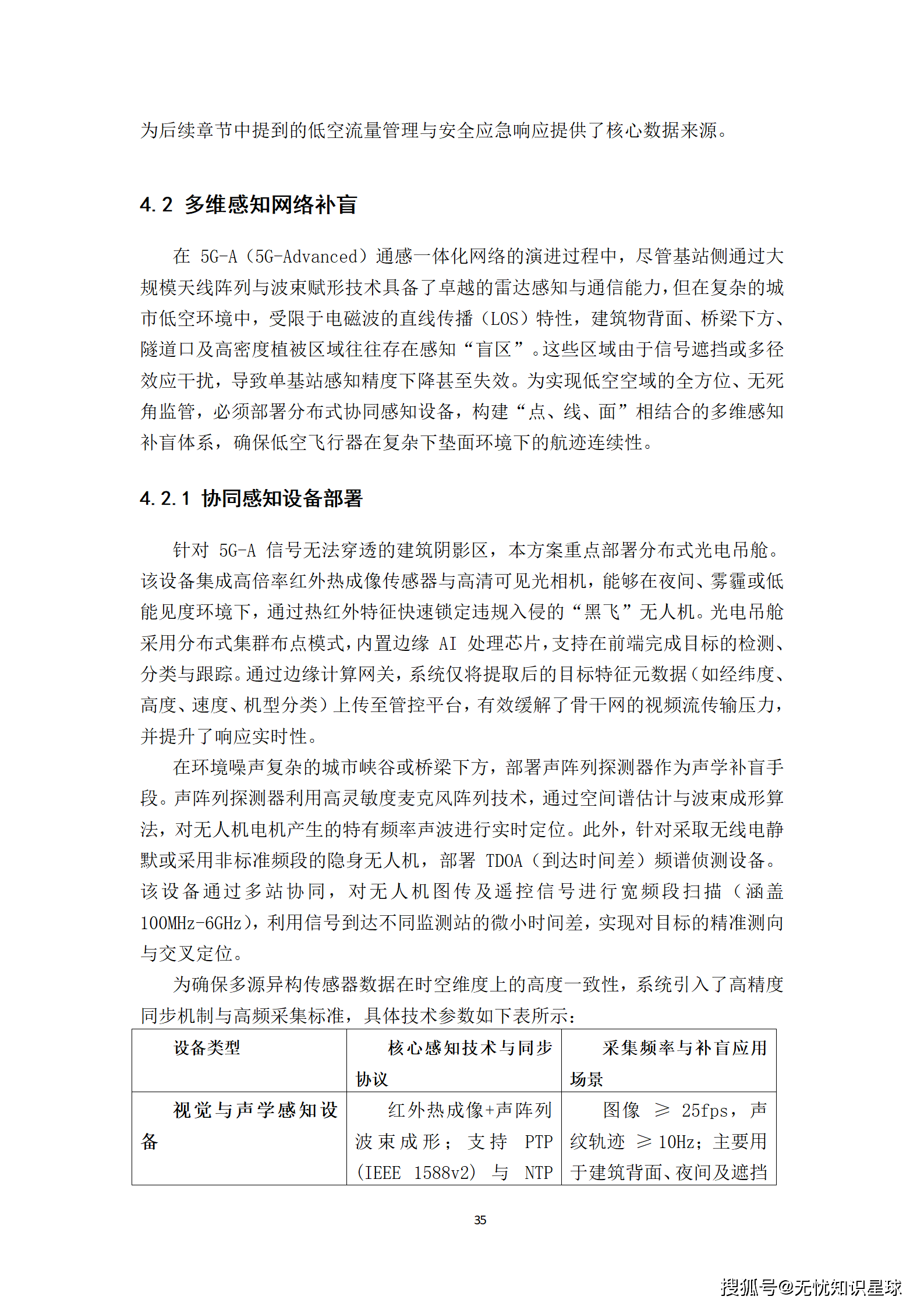
第四章 数据基石:全维感知与极致性能
4.1 数据采集需求:构建数字孪生底座
数据是实现态势感知、冲突避让及辅助决策的核心基石。系统需构建覆盖空中、环境、地面三大维度的全方位数据采集矩阵:
- 飞行态势数据 :空间定位 :双频RTK定位,水平精度≤5cm,高度误差≤0.5m,更新频率≥10Hz。运动状态 :三轴速度、航向角、加速度,用于轨迹预测与自动避障。能源动力:剩余电量(SoC)、电池健康度(SoH)、电机转速、温度,预防动力失效。
- 气象环境数据 :风场动态 :实时风速风向,应对城市"狭管效应"。能见度与降水 :决定飞行安全边界。雷电预警:分钟级雷暴电场强度监测。
- 地面保障数据 :起降资源 :停机位占用状态(空闲/占用/异常)。充电设施 :输出功率、温升、充电进度。安全环境:视觉AI监测地面人员密度,动态划定警戒区。
4.2 系统性能指标:航空级的严苛要求
- 实时性(Latency) :态势更新延迟 :<500ms(端到端)。指令下发延迟:<200ms(关键控制指令)。
- 高并发(Concurrency) :终端接入 :支持≥10,000架eVTOL同时在线。用户并发:支持>5,000人在线管理。
- 可靠性(Reliability) :服务可用性 :99.999%(年度停机<5.26分钟)。数据持久化:存储周期≥5年,多副本冗余。
第五章 技术架构:云原生与通感一体化的深度融合
5.1 总体逻辑架构:五层解耦设计
系统采用典型的五层架构模型,确保高内聚与松耦合:
- 感知层:ADS-B基站、低空补盲雷达、光电跟踪、微气象站、机载终端。
- 网络层:5G-A通感一体化(主)、低轨卫星(备)、万兆光纤环网。
- 数据层 :空间底座库 :GeoSOT编码空域网格(PostGIS/Neo4j)。动态运行库:实时轨迹与气象数据(ClickHouse/InfluxDB)。
- 平台层:航路规划引擎、冲突检测引擎、身份认证中心、AI分析中台。
- 应用层:空域管理、飞行服务、起降场调度、应急指挥、公众APP。
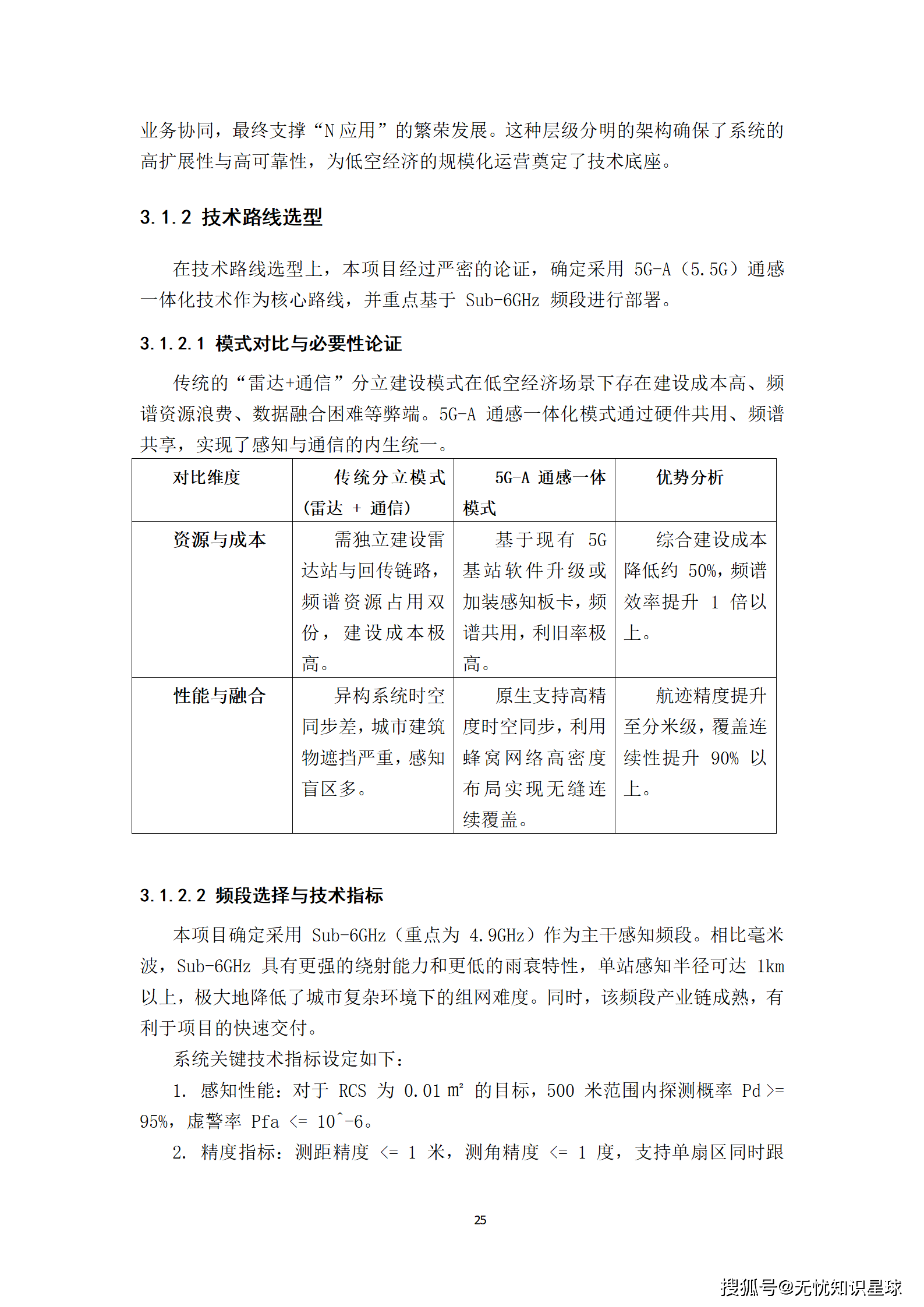
关键技术路线:
- 微服务架构:Spring Cloud Alibaba体系,Nacos注册中心,Sentinel流控。
- 容器化部署:Kubernetes (K8s) 集群,秒级弹性伸缩。
- 高精度时空计算:GeoSOT网格技术,万架次冲突检测频率达20Hz。
- 高性能通信:DDS协议(实时遥控)、MQTT协议(物联网监控)。
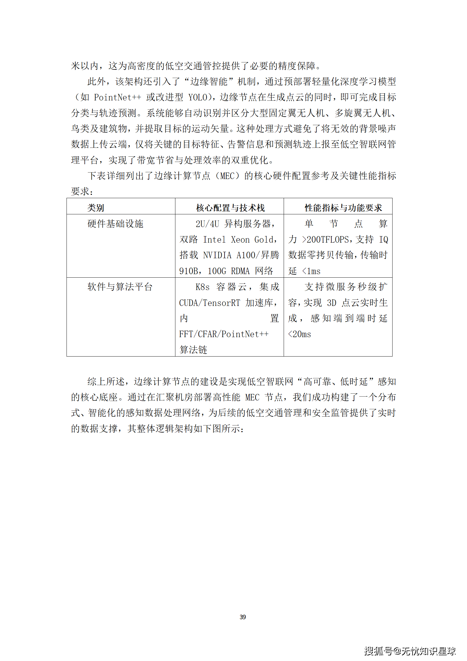
5.2 网络与部署架构:空地一体,云边协同
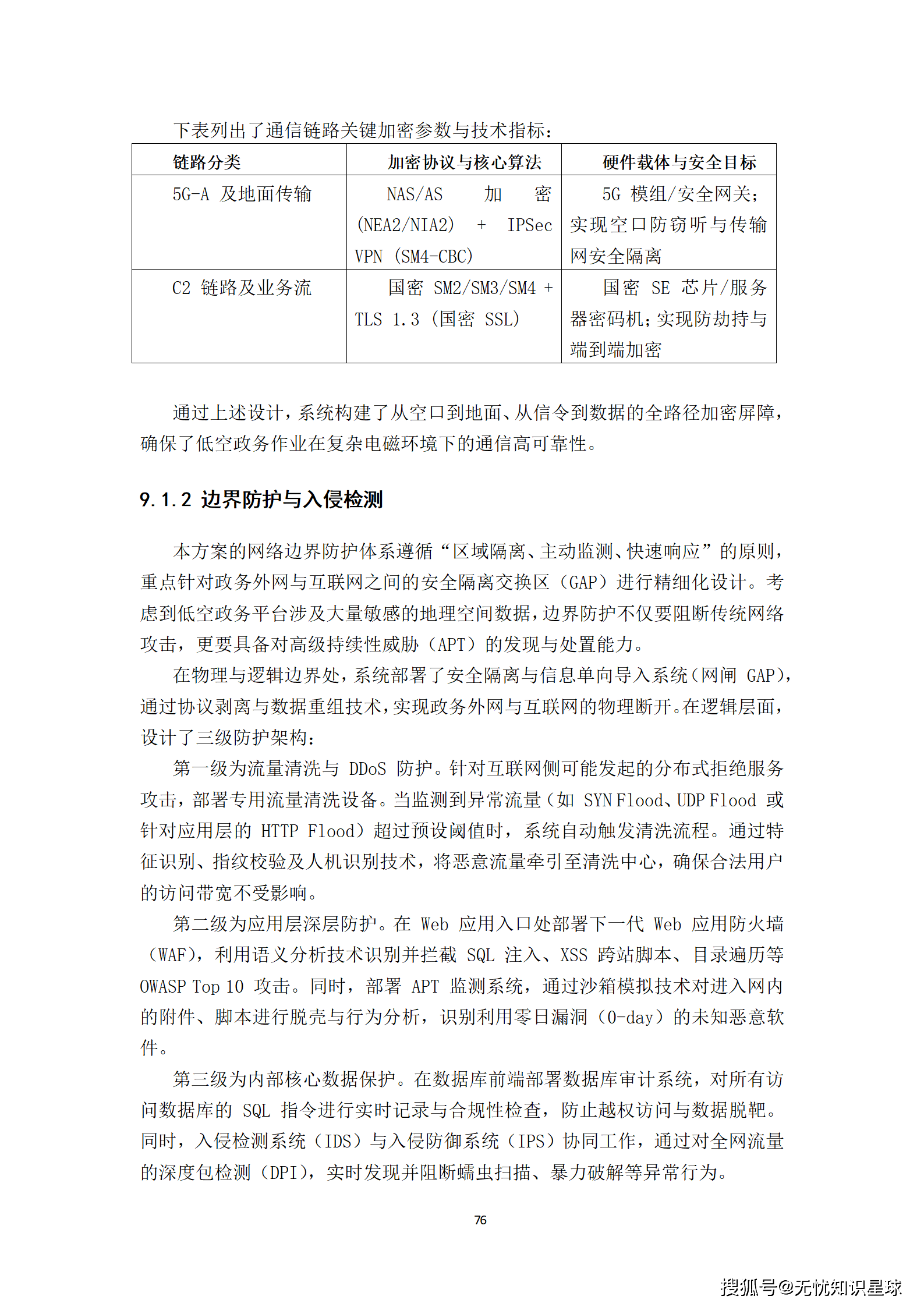
- 控制链路 (C2) :主链路 :5G专网切片(uRLLC),时延<20ms。备份链路:4G LTE + 低轨卫星,可靠性>99.99%。
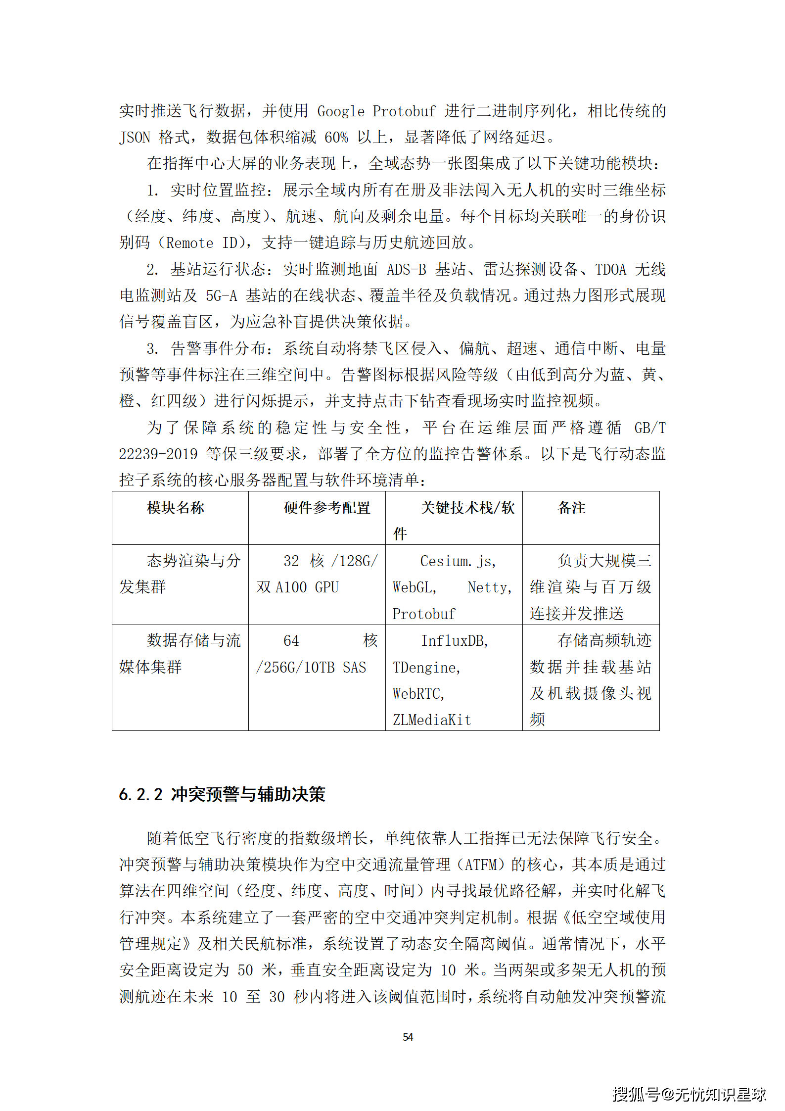
- 混合云部署 :中心云 :全局调度、大数据分析、合规审计(64核CPU/512G内存)。边缘云 (MEC):部署在起降场/基站,负责实时视频AI分析、本地冲突检测(毫秒级响应)。
- 安全隔离:政务外网与互联网之间部署隔离网闸与下一代防火墙,核心生产环境物理隔离。
第六章 基础设施:eVTOL起降枢纽的智能化革命
6.1 枢纽布局与选址:三级梯次化网络
基于多源大数据融合的智能选址模型,构建"枢纽 - 节点 - 站点"三级体系:

选址模型输入: 社会经济数据(热力图)、城市物理环境(LOD3.0模型)、航空约束(净空区)、环境敏感性(噪音)。
输出方案: 确保覆盖90%高需求节点,最小化设施建设成本。
6.2 地面智能化系统
- 智能充换电系统 :参数 :480kW液冷超充,6自由度机械臂自动对插(精度±0.5mm)。流程 :视觉定位 -> 机械臂自动接驳 -> BMS握手 -> 快速补能 -> 区块链自动结算。安全:毫秒级断电响应,嵌入式消防喷淋。
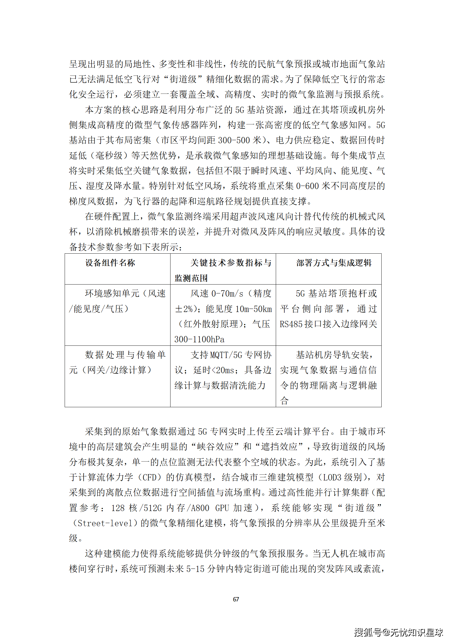
- 微气象与引导系统 :微气象站 :1Hz更新频率,捕捉瞬时风切变。智能助航灯光 :动态调节亮度与颜色,提供直观视觉引导。精密引导:GBAS/UWB基站集群,实现厘米级定位校准。
第七章 CNS系统:全域通信导航监视的"天罗地网"
7.1 全域通信网络:5G-A通感一体化
- 技术原理:利用大规模天线阵列(Massive MIMO),实现通信信号与探测波束的同频复用。基站既能传数据,又能像雷达一样探测目标。
- 覆盖策略:基站天线上倾角优化,消除300米以下信号盲区,空中信号SINR稳定在10dB以上。
- 多模融合终端:集成5G/4G/C-V2X/卫星通信,支持毫秒级无损切换,确保"永远在线"。
7.2 精准导航与定位:北斗领航,多源融合
- 北斗/GNSS地基增强 :部署 :间距≤20km的CORS基站网。精度 :水平<5cm,垂直<10cm,初始化<30秒。完好性:RAIM监测,1.5秒内告警。
- 视觉/Lidar辅助 :GNSS拒止环境:在高楼遮挡区,利用视觉SLAM与激光雷达点云匹配高精地图,维持亚米级定位,修正惯导漂移。
7.3 低空监视与反制:看得见,管得住
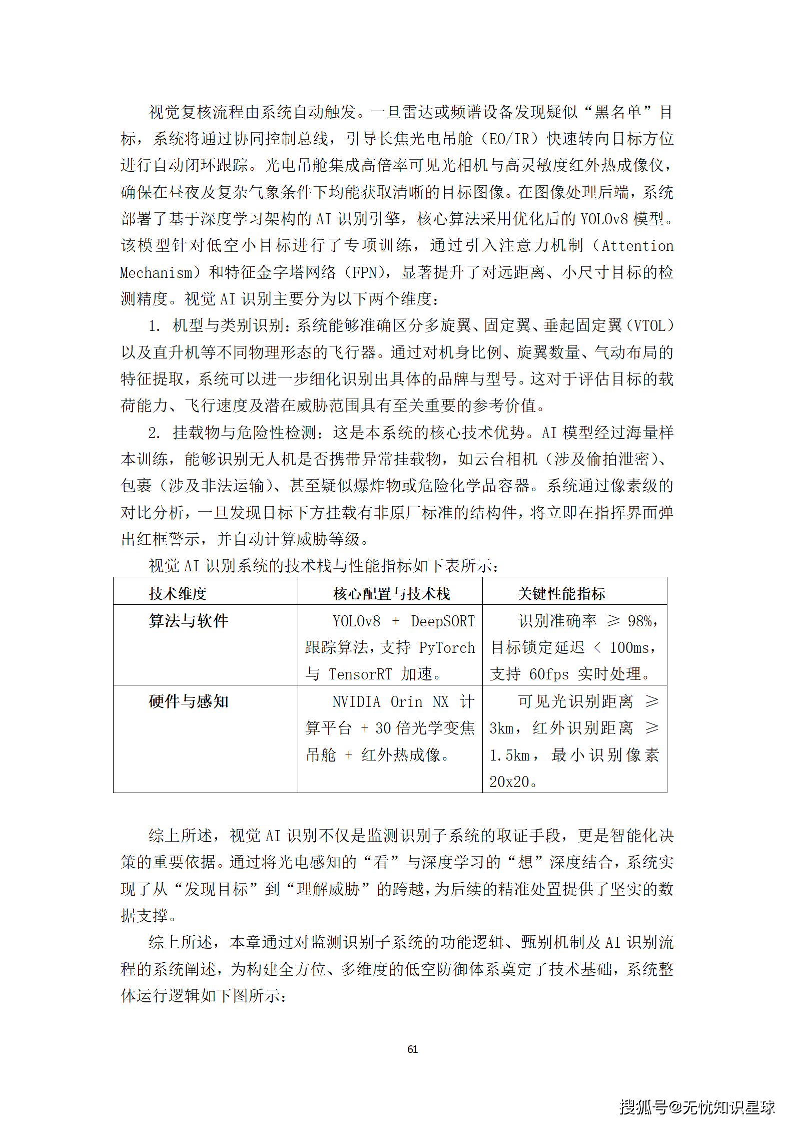
- 多源融合监视 :合作目标 :ADS-B + Remote ID(电子身份证)。非合作目标 :相控阵雷达(探测距离≥5km)+ 无线电TDOA(定位遥控器)+ 光电取证。数据融合:扩展卡尔曼滤波(EKF)生成唯一综合航迹。
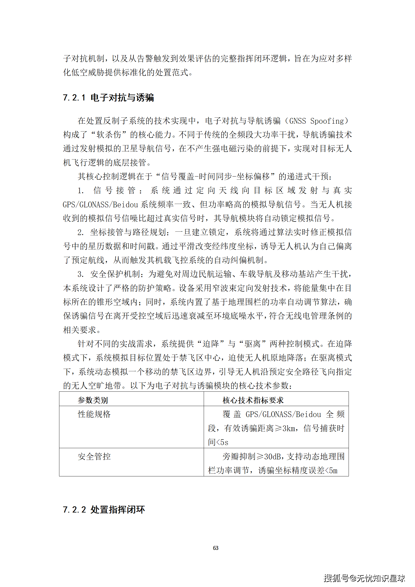
- 主动防御体系 :软杀伤 :导航诱骗(Spoofing)、链路压制(Jamming)。硬杀伤 :捕捉网、激光打击(核心区部署)。动态围栏:一分钟生成临时禁飞区,强制飞行器避让。
第八章 UAM-ITM系统:城市空中交通的"数字大脑"
8.1 空域网格化管理:从粗放走向精细
- GeoSOT网格剖分:Level 18(150米):宏观规划。Level 20(40米):主干航路。Level 22(10米):复杂避障。
- 动态属性:每个网格承载准入属性、物理约束、实时状态(占用/空闲)。
- 4D航迹规划:改进A与RRT算法,自动过滤禁飞区,预冲突检测,2秒内完成自动化审批。
8.2 飞行流量与冲突管理:战略与战术双重防线
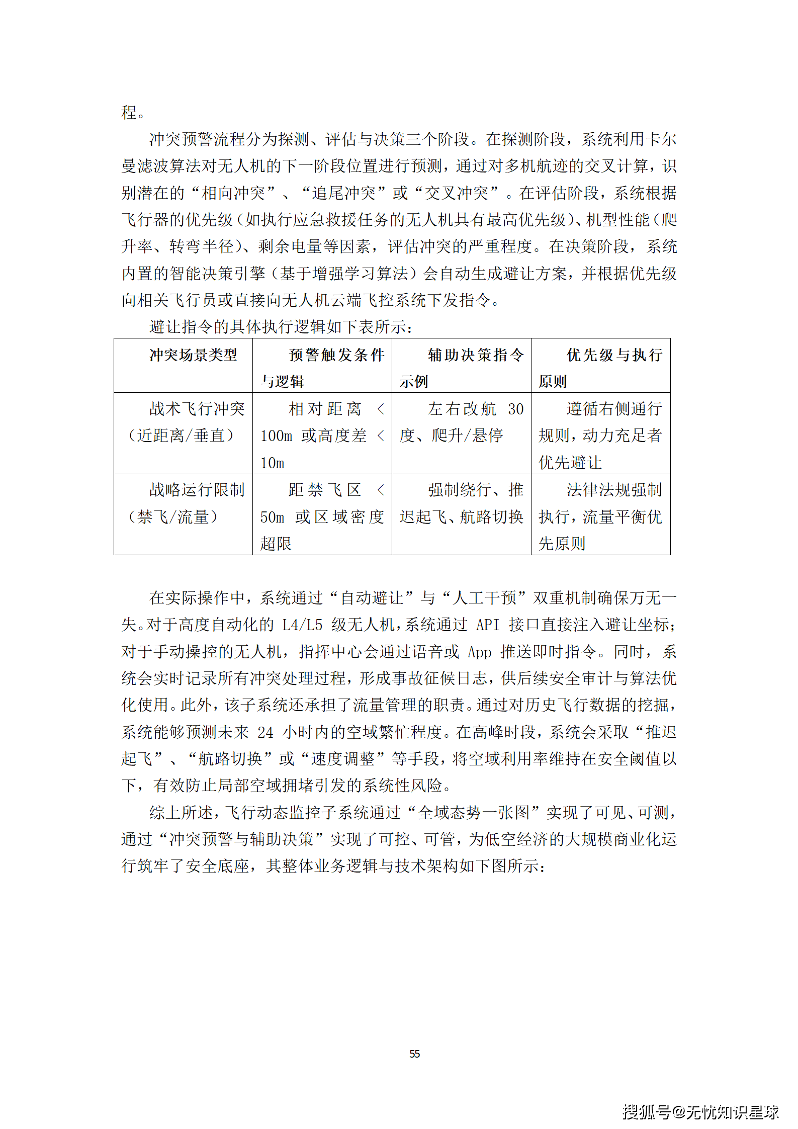
- 战略冲突检测(起飞前):基于4D轨迹静态比对,调整起飞时间窗(Slot),避免时空重叠。
- 战术冲突检测(飞行中) :实时感知数据动态外推,秒级冲突告警。一级告警 :建议避让。二级告警 :强制变高/减速。三级告警:联动DAA系统紧急规避。
- 动态流量平衡:地面等待(GDP)、空中盘旋、航路重规划,防止局部饱和。
8.3 应急指挥与调度:秒级响应,多方联动
- 异常监测:航线偏离>50m、异常下降率>5m/s、链路中断>10s、电池高温>65℃,立即触发告警。
- 联合搜救 :信息共享 :自动推送坐标、视频流、载荷信息给公安/消防/医疗。一键净空:划定临时禁飞圈,强制驱离无关飞行器,开辟救援绿色通道。
8.4 仿真推演与数字孪生:先算后飞
- 低空环境数字孪生:L3级CIM模型 + 微尺度气象场 + 电磁环境图,虚实同步延迟<200ms。
- 运行仿真 :容量评估 :蒙特卡洛模拟,测试极限吞吐量。预案演练:模拟极端天气、链路中断、动力故障,验证应急预案有效性。
第九章 数据治理与安全:构筑可信数字底座
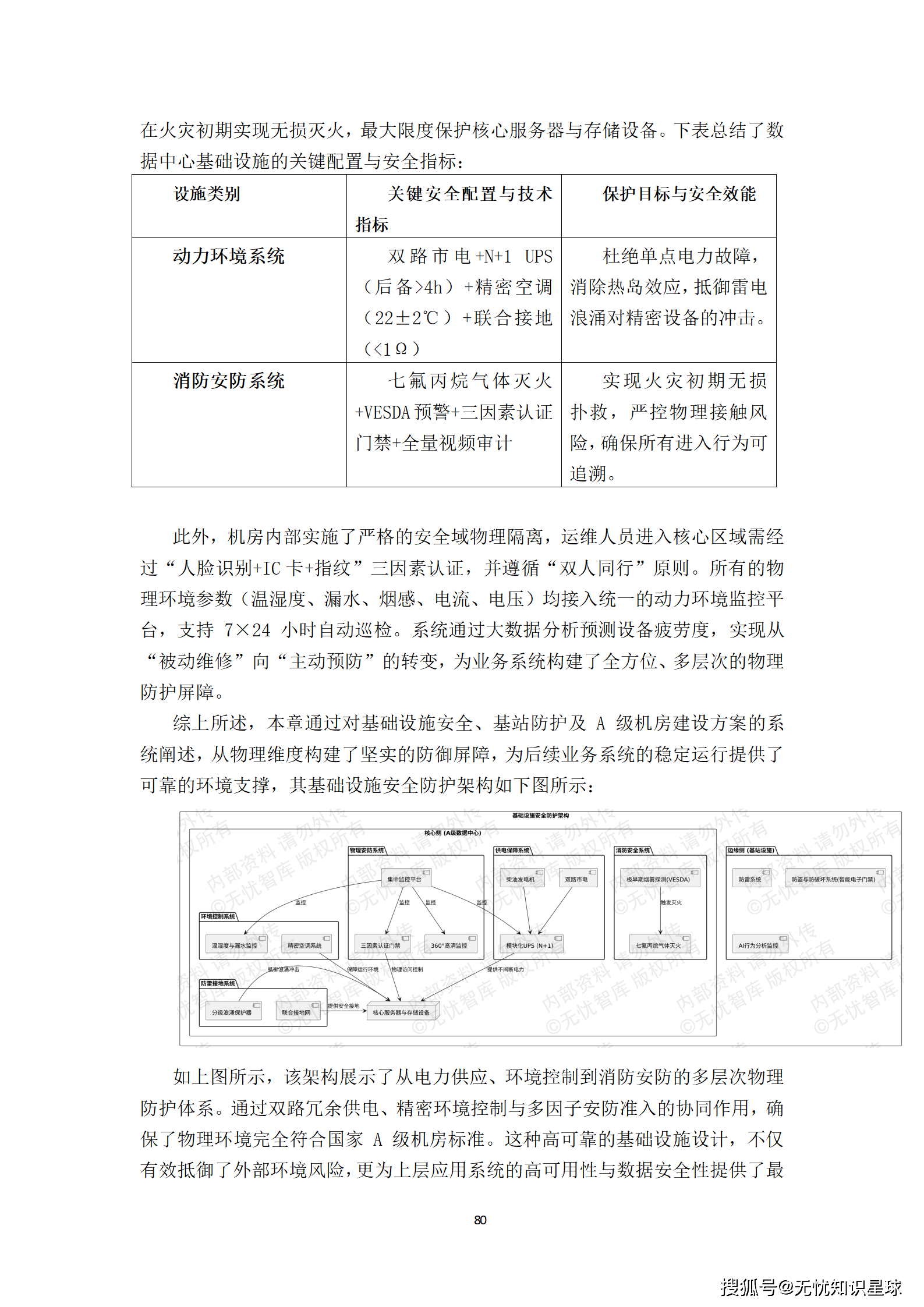
9.1 数据架构:混合存储,高效治理
- 混合数据库架构 :PostgreSQL :事务数据(用户、订单),ACID保障。InfluxDB :时序数据(遥测、气象),百万点/秒写入。PostGIS :空间数据(航路、围栏),毫秒级拓扑运算。Redis:热点缓存,毫秒级读写。
- 数据共享:RESTful API + OAuth 2.0,向公安、气象、城管精准推送脱敏数据。
9.2 安全与隐私:零信任,国密护航
- 零信任接入 :身份认证 :国密SM2硬件证书 + 生物特征(指纹/人脸)。设备认证 :设备指纹 + 可信度量(TPM)。动态授权:基于上下文的自适应访问控制。
- 数据加密 :传输 :TLS 1.3全链路加密。存储 :国密SM4字段级加密,密钥由HSM管理。隐私:AI自动模糊人脸、车牌,位置偏移处理。
- 飞行安全保障 :Remote ID :网络侧(5G/卫星)+ 广播侧(Wi-Fi/蓝牙)双重身份广播。PHM(故障预测):AI模型提前20分钟预判电机老化、电池热失控风险,自动触发应急逻辑。
第十章 标准与运维:制度化保障长效运行
10.1 标准规范体系
- 数据交换标准:《城市低空飞行数据交换协议》,Protobuf序列化,1Hz-20Hz动态可调,HMAC-SHA256双向认证。
- 基础设施建设标准:《eVTOL垂直起降场建设技术导则》,TLOF≥1.5D,350kW液冷快充,D类干粉灭火。
- 运营管理规范:《城市低空空域协同管理办法》,明确P1-P5优先级(救援>客运>物流),违规处罚与诚信档案。
10.2 运维管理体系
- 组织架构:核心技术保障组(网络/应用/数据)+ 运行支撑服务组(监控/现场),7x24小时值守。
- 故障处理:ITIL流程,重大故障响应<15分钟,恢复<4小时。
- 培训与知识转移:分角色培训(业务/技术),建立FAQ与故障案例库,实现知识沉淀。
第十一章 实施路线图:从示范到规模的两步走战略
11.1 第一阶段:示范验证期(T+12月)
- 目标:夯实基础,闭环验证。
- 建设内容:开发UAM核心调度平台(支持100架次/小时并发)。建设3个示范枢纽(机场、CBD、政务中心)。开通2条试验航线(机场-CBD、医疗急救)。累计安全飞行>1000小时。
- 产出:管理规章、应急预案、运行手册初稿。
11.2 第二阶段:规模推广期(T+24月)
- 目标:全面铺开,规模运营。
- 建设内容:CNS网络全市覆盖(300米以下无缝通信)。接入≥50个标准起降点,形成三级网络。开通≥30条常态化航线。日均飞行量突破1000架次。
- 愿景:引入多家运营商,实现商业驱动,低空交通成为城市公共交通有效补充。
第十二章 投资与风险:理性测算与科学防控
12.1 投资估算
- 总投资构成:工程费用(硬件、软件、开发)占比90%,其他及预备费占比10%。
- 重点投入 :硬件 :国产高性能服务器,万兆骨干网。软件 :800人月开发工作量,严格代码审计。安全:预留等保三级测评与密评费用。
- 估算方法:自下而上 CBS 分解 + 参数估算,基本预备费5%。
12.2 风险分析与对策

结语:飞向未来,某市的低空雄心
这份《某市"十五五"低空飞行器(eVTOL)起降枢纽与城市空中交通管理系统初步设计方案》不仅是一份技术文档,更是一份城市进军的宣言。它描绘了一个安全、高效、绿色、智能的低空生态蓝图。
通过"1+N+X"的基础设施布局,某市将打破地面交通的桎梏;通过5G-A与北斗融合的CNS系统,将编织一张无处不在的安全网;通过UAM-ITM数字大脑,将实现空域资源的极致利用。
从示范验证的"小步快跑",到规模推广的"全面开花",某市正以坚定的步伐迈向"低空之城"。这不仅是对万亿级市场的抢占,更是对未来城市生活方式的重塑。当eVTOL穿梭于高楼之间,当急救血液在空中极速送达,当物流无人机精准投递到窗前,我们将亲眼见证:低空经济,未来已来!















































































