PPT文档涵盖了从数字化愿景、战略机会点共识、优先排序到具体实施步骤的详细规划,包括业务模式设计、数字化业务运行加速优化、组织保障和配套系统开发等多个方面,旨在帮助企业构建数字化蓝图,实现从传统制造向数字化、智能化的转型。
总体规划与思路
该PPT文档提出的总体思路是通过明确数字化愿景和战略机会点,优先排序并制定数字化转型的总体蓝图,分阶段实施包括业务模式设计、数字化业务运行优化、组织保障和配套系统开发等关键步骤,以实现制造企业的数字化转型,提升竞争力和市场响应速度。







需要解决的问题
在制造企业的数字化转型过程中,需要解决的问题包括明确IT能力要求、优化数字化办公室的设置、优先选择数字化转型项目、比较不同数字化转型项目与现有项目的差异、准确描述业务主导开发、梳理现有数据相关项目、立即开展的工作以及如何支持数字化转型和提升IT能力等关键议题。






























工作梳理
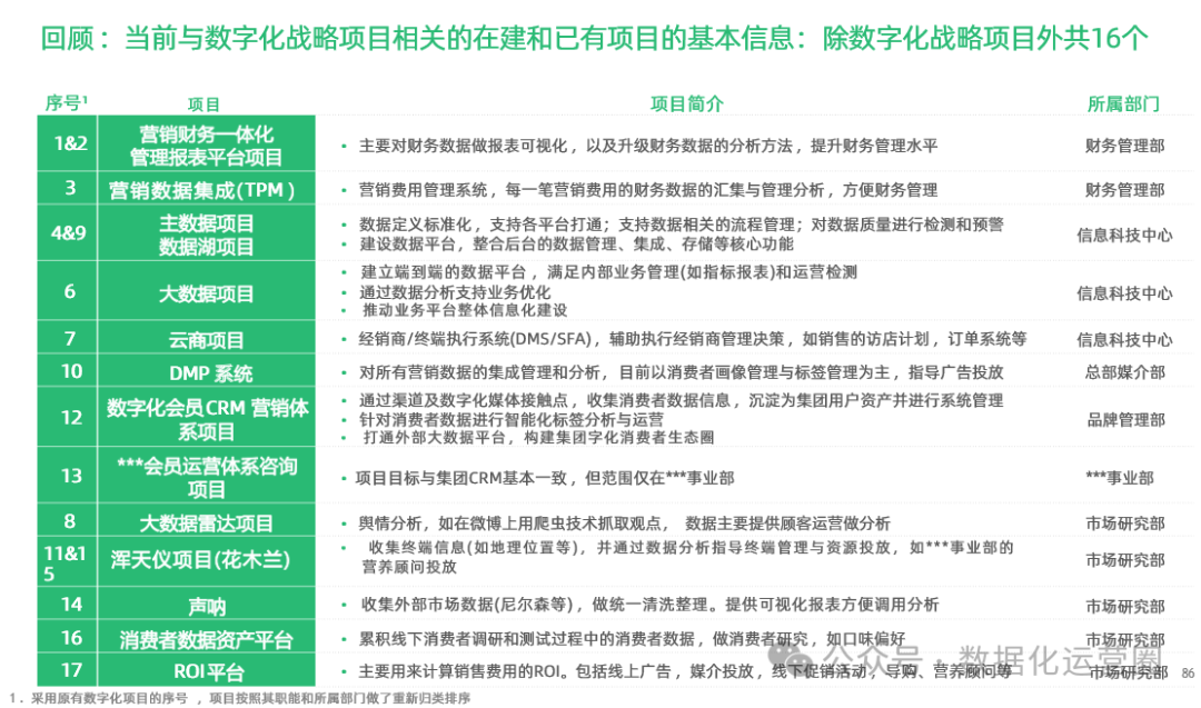
数字化转型工作梳理涉及对企业现有数字化项目的全面审视,包括评估项目间的重合度、优化数据采集和整合流程、确保业务执行的一致性,以及调整和规划新的数字化项目,旨在构建一个高效、协调的数字化生态系统,以支持企业的长期战略目标和业务增长。




