WT7520 ATX电源改可调电源 引脚与电阻改动方案
基于WT7520 datasheet核心参数,改可调电源的核心是重构电压反馈环路、规避原固定电压的OVP/UVP误触发、保留PWM核心驱动与基础保护功能,具体引脚与电阻改动如下,所有操作必须在断电、高压电容完全放电后进行。
一、核心必改/处理引脚
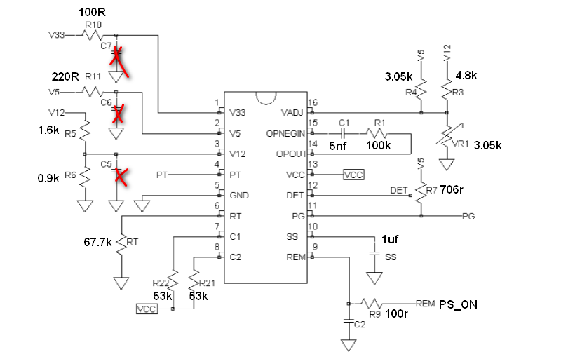
1. 16脚 VADJ(反馈电压采样正输入端,核心必改)
- 原功能:内部误差放大器同相输入端,内置2.45V基准,ATX中接3.3V/5V/12V固定分压采样,用于稳定输出电压。
- 改动操作:
- 完全断开原ATX电路中该引脚连接的3.3V/5V/12V分压采样线路,拆除原有采样电阻,彻底切断固定电压反馈回路。
- 新增可调分压采样网络:电源输出正极→固定上拉电阻→精密多圈电位器→固定下拉电阻→输出负极(GND),电位器中心抽头接16脚VADJ。
- 原理:芯片会通过PWM调节,强制让VADJ引脚电压稳定在2.45V基准,调整分压比即可线性改变输出电压,实现可调功能。
2. 1脚V33、2脚V5、3脚V12(OVP/UVP检测输入,必须处理)
- 原功能:分别对应3.3V/5V/12V的过压、欠压保护,电压超出阈值会直接关断PWM输出。
- 核心问题:改可调后,原绕组电压随主输出大幅变化,必然触发UVP(低压时)或OVP(高压时),导致电源锁死。
- 改动操作:
- 断开三个引脚原接的3.3V/5V/12V采样线路,拆除原有采样电阻。
- 从芯片13脚VCC(5V)通过电阻分压得到3V左右的稳定电压,同时接到1、2、3脚。
- 阈值合规性(匹配datasheet参数):
- V33:3V落在UVP(1.98V)~OVP(4.1V)之间
- V5:3V落在UVP(3.0V)~OVP(6.2V)之间
- V12:3V落在UVP(2.37V)~OVP(4.64V)之间
完全规避保护误触发,同时保留芯片保护核心框架。
3. 4脚 PT(额外OVP输入/UVP禁用,必须处理)
- 原功能:额外过压保护输入,同时电压<0.62V时可禁用全局UVP功能,OVP触发阈值典型1.25V。
- 改动操作:
- 断开原ATX电路中该引脚的采样线路,拆除原有电阻。
- 推荐方案:从上述3V分压点串联1kΩ电阻接到PT脚,让引脚电压稳定在1V左右,既避开1.25V OVP阈值,也不会触发0.62V UVP禁用,保留基础保护能力。
- 极简方案(不推荐):串联1kΩ电阻接地,电压<0.62V彻底禁用UVP,仅适合有额外外置保护电路的场景。
4. 9脚 REM(遥控开关机,可选优化)
- 原功能:ATX中接PS-ON信号,低电平开机,高电平关机。
- 改动操作:
- 无需开关机功能:直接通过1kΩ电阻接地,强制电源持续开机,拆除原PS-ON相关线路。
- 保留开关机功能:串联1kΩ限流电阻后接自锁开关,开关另一端接地,闭合开机、断开关机,datasheet推荐该电阻用于防静电和尖峰损坏。
二、无需改动的核心引脚
以下引脚是芯片PWM驱动、供电、基础功能的核心,改可调时完全保留原电路即可,禁止随意改动:
| 引脚号 | 引脚名 | 保留原因 |
|---|---|---|
| 5 | GND | 芯片地,直接接电源主地,不可改动 |
| 6 | RT | 振荡频率设定电阻,原120kΩ对应70KHz工作频率,改动会导致PWM频率异常 |
| 7、8 | C1、C2 | PWM开漏输出,接原开关管驱动电路,是电源功率变换核心,不可改动 |
| 10 | SS | 软启动外接电容,保留可避免开机冲击,无需改动 |
| 13 | VCC | 芯片5V供电脚,接原ATX辅助待机电源,必须保证供电稳定,不可改动 |
| 14、15 | OPOUT、OPNEGIN | 误差放大器补偿端,原RC补偿网络保证环路稳定,无震荡问题禁止改动 |
| 11 | PG | 电源好信号,无需使用可悬空,不影响可调功能 |
| 12 | DET | 额外保护输入,无特殊需求可悬空/接地,不影响核心功能 |
三、必须改动/新增的电阻
1. 核心必拆电阻
- 16脚VADJ原接的3.3V/5V/12V固定分压采样电阻,全部拆除。
- 1、2、3脚原接的3.3V/5V/12V采样电阻,全部拆除。
- 4脚PT原接的采样电阻,全部拆除。
2. 核心必新增电阻
(1)输出电压可调采样电阻网络(对应16脚VADJ)
- 核心公式:
Vout = 2.45V × 总分压电阻 / 下拉分压电阻 - 推荐配置(0-30V可调场景):
- 上拉固定电阻:100kΩ 0.1%低温漂金属膜电阻
- 电位器:100kΩ 多圈精密线绕电位器
- 下拉固定电阻:10kΩ 0.1%低温漂金属膜电阻
- 要求:固定电阻必须选高精度低温漂型号,避免电压温漂;下拉电阻可防止电位器调至最下端时VADJ直接接地,避免芯片失控。
(2)保护引脚稳压分压电阻(对应1、2、3脚)
- 从13脚VCC(5V)取电,上拉电阻2kΩ,下拉电阻3kΩ,分压得到3V稳定电压,同时供给1、2、3脚,电阻选用普通1/4W 1%金属膜电阻即可。
(3)PT脚配套电阻
- 推荐方案:1kΩ 1/4W电阻,串联在3V分压点与4脚PT之间。
- 极简方案:1kΩ 1/4W电阻,串联在4脚PT与地之间。
(4)REM脚限流电阻
- 新增1kΩ 1/4W电阻,串联在9脚REM与地/开关机开关之间,保护引脚不受静电和尖峰损坏。
四、关键注意事项
- 安全优先:ATX电源初级侧有220V整流后的高压,断电后必须先给高压大电容完全放电,再进行操作,避免触电。
- 保护补充:改可调后原3.3V/5V/12V的OVP/UVP已被屏蔽,必须额外增加输出过压、过流保护电路,防止烧坏负载或电源功率器件。
- 变压器限制:ATX主变压器为固定输出设计,改可调后最高输出电压不要超过原主绕组额定电压的2.5倍(如原12V输出,不建议超过30V),避免磁芯饱和导致炸管。
- 环路稳定性:改完后先低电压空载测试,若出现输出震荡、电压跳变,可微调14/15脚之间的RC补偿网络,增大补偿电容容值优化相位裕度。
记录原始正常电压值(空载)
| 3.44(3.3V) | 5.19(5v) | 12.49(12v) | -11.59(-12v) |
|---|
| 引脚编号 | 测量电压(V | 引脚名称 | 功能说明 | 测量现象 |
|---|---|---|---|---|
| 1 | 3.43 | V33 | 3.3V过压/欠压保护输入 | 正常 |
| 2 | 5.17 | V5 | 5V过压/欠压保护输入 | 正常 |
| 3 | 4.15 | V12 | 12V过压/欠压保护输入 | 正常 |
| 4 | 0.48 | PT | 额外OVP/OPP保护输入小于0.62禁用欠压保护 | 电压低于默认阈值(0.8V) |
| 5 | GND | GND | 接地 | - |
| 6 | 2.22 | RT | 振荡频率设定(外部电阻) | 表笔接触时变压器振荡 |
| 7 | 2.24 | C1 | PWM输出1 | 正常 |
| 8 | 2.22 | C2 | PWM输出2 | 正常 |
| 9 | 0.05 | REM | 远程开关控制 | 低电平(主电源开启) |
| 10 | 0 | SS | 软启动(外部电容) | 未启动 |
| 11 | 5.14 | PG | 电源正常信号 | 高电平(电源正常) |
| 12 | 2.59 | DET | 额外保护输入 | 正常 |
| 13 | 5.13 | VCC | 供电电压 | 正常 |
| 14 | 4.47 | OPOUT | OP补偿输出 | 表笔接触时变压器振荡 |
| 15 | 2.46 | OPNEGIN | OP补偿负输入 | 表笔接触时变压器振荡 |
| 16 | 2.52 | VADJ | OP补偿正输入/反馈电压 | 表笔接触时变压器振荡 |
在线测量

更换采样电阻
拆下16脚采样电阻测量实际是2个180k与5k电阻并联,计算阻值4.8k左右
换成一个4.7k串联1k电位器接上去测试
| VR1阻值(在线测量) | 12V电压 | 5v电压 | 3.3v电压 | -12v电压 |
|---|---|---|---|---|
| 3.16k | 12.04 | 4.92 | 3.44 | -11.05 |
| 3.21k | 12.01 | 4.9 | 3.44 | -11.01 |
| 3.4k | 11.92 | 4.81 | 3.44 | -10.71 |
未完待续...