一、Spring Security简介
Spring Security是一个Java框架,用于保护应用程序的安全性。它提供了一套全面的安全解决方案,包括身份验证、授权、防止攻击等功能。Spring Security基于过滤器链的概念,可以轻松地集成到任何基于Spring的应用程序中。它支持多种身份验证选项和授权策略,开发人员可以根据需要选择适合的方式。此外,Spring Security还提供了一些附加功能,如集成第三方身份验证提供商和单点登录,以及会话管理和密码编码等。总之,Spring Security是一个强大且易于使用的框架,可以帮助开发人员提高应用程序的安全性和可靠性。
1.核心定位
Spring 生态的安全框架,基于AOP 和 Servlet 过滤器链 实现,提供 Web 请求和方法调用级的认证(是否能访问系统)和授权(是否有权限操作),自包含部署无需额外配置文件。
2.技术选型
SSM 框架通常搭配 Shiro,Spring Boot/Spring Cloud 首选 Spring Security。
3.基础使用
XML<dependency> <groupId>org.springframework.boot</groupId> <artifactId>spring-boot-starter-security</artifactId> </dependency>引入
spring-boot-starter-security依赖后,框架自动开启接口保护,默认生成用户名user,密码控制台随机生成,跳转默认登录页。
二、核心认证流程
Spring Security认证时序图:
1.自定义UserDetailService
java@Service public class CustomUserDetailsService implements UserDetailsService { // 注入MyBatis的Mapper(替代之前的JPA Repository) @Autowired private UserMapper userMapper; @Override public UserDetails loadUserByUsername(String username) throws UsernameNotFoundException { // 1. 通过Mapper从数据库查询用户(含角色) SysUser sysUser = userMapper.selectUserByUsername(username); // 2. 用户不存在则抛出异常(Spring Security会捕获并处理) if (sysUser == null) { throw new UsernameNotFoundException("用户名不存在:" + username); } // 3. 转换为Spring Security的UserDetails对象 // 处理角色:拼接ROLE_前缀(Spring Security的权限命名规范) List<GrantedAuthority> authorities = sysUser.getRoles().stream() .map(role -> new SimpleGrantedAuthority("ROLE_" + role.getRoleName())) .collect(Collectors.toList()); // 构建UserDetails(核心:用户名、加密密码、权限列表) return User.withUsername(sysUser.getUsername()) .password(sysUser.getPassword()) // 数据库中已加密的密码 .authorities(authorities) // 用户权限 .accountExpired(false) // 账号未过期 .accountLocked(false) // 账号未锁定 .credentialsExpired(false) // 凭证未过期 .enabled(true) // 账号启用(已通过SQL的status=1过滤) .build(); } }
对应图中
DaoAuthenticationProvider调用loadUserByUsername的环节。你需要实现这个接口,告诉 Spring Security如何从你的数据源(数据库)加载用户信息,包括用户名、加密密码和权限列表。
2.重写配置类SecurityConfig
java@Configuration @EnableWebSecurity public class SecurityConfig { private final UserDetailsService userDetailsService; private final PasswordEncoder passwordEncoder; // 构造注入 public SecurityConfig(UserDetailsService userDetailsService, PasswordEncoder passwordEncoder) { this.userDetailsService = userDetailsService; this.passwordEncoder = passwordEncoder; } @Bean public PasswordEncoder passwordEncoder() { return new BCryptPasswordEncoder(); // 配置密码编辑器 } @Bean public SecurityFilterChain securityFilterChain(HttpSecurity http) throws Exception { http .authorizeHttpRequests(auth -> auth .requestMatchers("/login", "/static/**", "/public/**").permitAll() // 公开接口 .anyRequest().authenticated() // 其他请求需要认证 ) .formLogin(form -> form .loginPage("/login") // 自定义登录页面(可选) .loginProcessingUrl("/doLogin") // 处理登录请求的URL,对应图中的POST /login .usernameParameter("username") // 登录表单中用户名的参数名 .passwordParameter("password") // 登录表单中密码的参数名 .defaultSuccessUrl("/index", true) // 登录成功后的跳转页面 .failureUrl("/login?error") // 登录失败后的跳转页面 ) .logout(logout -> logout .logoutUrl("/logout") .logoutSuccessUrl("/login?logout") ) .csrf(csrf -> csrf.disable()); // 前后端分离时通常关闭CSRF保护 return http.build(); } // 配置AuthenticationManager使用自定义的UserDetailsService和PasswordEncoder @Bean public AuthenticationManager authenticationManager(AuthenticationConfiguration config) throws Exception { return config.getAuthenticationManager(); } }
- 这是整个认证流程的总控台 ,对应图中的
DaoAuthenticationProvider调用passwordEncoder.matches()、``UsernamePasswordAuthenticationFilter和AuthenticationManager。
Spring Security 要求密码必须加密存储,
BCryptPasswordEncoder是推荐的实现,它会自动处理加盐和验证,防止彩虹表攻击。定义哪些 URL 需要保护,哪些可以公开访问。
配置登录表单的参数和行为,让
UsernamePasswordAuthenticationFilter知道从哪里获取用户名和密码。配置登出逻辑。
构建
AuthenticationManager,它会自动使用你提供的UserDetailsService和PasswordEncoder。
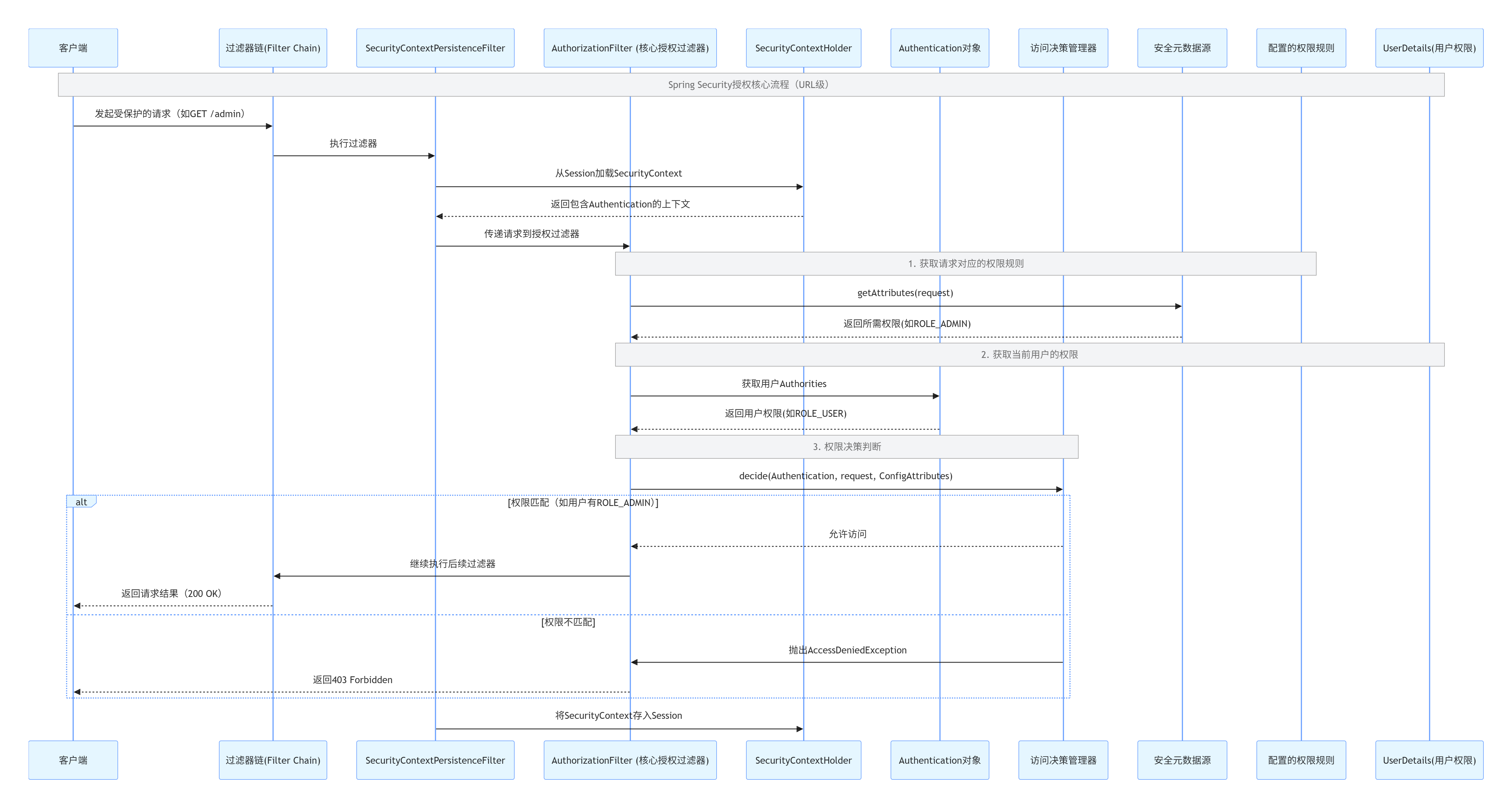
三、核心授权流程
Spring Security授权时序图:
1.配置SecurityFilterChain(包含授权规则)
java@Bean public SecurityFilterChain securityFilterChain(HttpSecurity http) throws Exception { http // ========== 授权规则核心配置 ========== .authorizeHttpRequests(auth -> auth // 1. 公开接口:所有人可访问(无需授权) .requestMatchers("/", "/login", "/public/**").permitAll() // 2. 管理员接口:仅拥有ROLE_ADMIN权限的用户可访问 .requestMatchers("/admin/**").hasRole("ADMIN") // 3. 普通用户接口:拥有ROLE_USER或ROLE_ADMIN均可访问 .requestMatchers("/user/**").hasAnyRole("USER", "ADMIN") // 4. 精确URL权限:需要特定权限(非角色,自定义权限) .requestMatchers("/order/create").hasAuthority("ORDER_CREATE") // 5. 剩余所有请求:必须认证(登录后)才能访问 .anyRequest().authenticated() ) // 认证相关配置(复用之前的登录/登出) .formLogin(form -> form .loginPage("/login") .loginProcessingUrl("/doLogin") .permitAll() ) // 403异常处理(授权失败) .exceptionHandling(ex -> ex .accessDeniedPage("/403") // 授权失败跳转页面(前后端分离可换JSON处理器) // 前后端分离场景:自定义403返回JSON // .accessDeniedHandler(customAccessDeniedHandler()) ); return http.build(); }在原有的认证逻辑基础上添加授权规则逻辑,这是授权最核心的配置,对应时序图中
SecurityMetadataSource获取权限规则的环节。
2.方法级授权
在配置类SecurityConfig上加上@EnableMethodSecurity(prePostEnabled = true)注解,即开启PreAuthorize/PostAuthorize注解了。
具体应用如下:
java@Service public class AdminService { // 仅允许ADMIN角色调用该方法 @PreAuthorize("hasRole('ADMIN')") public void deleteUser(Long userId) { // 业务逻辑:删除用户 } // 允许USER或ADMIN角色,且用户ID匹配(自定义EL表达式) @PreAuthorize("hasAnyRole('USER','ADMIN') and authentication.name == #username") public UserInfo getUserInfo(String username) { // 业务逻辑:查询用户信息 } // 方法执行后验证权限(很少用) @PostAuthorize("returnObject.username == authentication.name") public UserInfo getCurrentUserInfo() { // 业务逻辑:返回当前用户信息 } }
- URL 级授权是 "粗粒度" 的(控制整个接口),方法级授权是 "细粒度" 的(控制单个业务方法);
@PreAuthorize在方法执行前验证权限,是最常用的方法级授权注解;- 支持 Spring EL 表达式,可直接引用方法参数、当前用户信息,实现灵活的权限判断。
注意:
角色(Role) :是一种特殊的权限,Spring Security 默认会给角色加
ROLE_前缀(如hasRole("ADMIN")实际匹配ROLE_ADMIN);权限(Authority) :更细粒度的权限(如
ORDER_CREATE、USER_EDIT),无默认前缀,用hasAuthority()判断;建议:角色用于大分类(ADMIN/USER),权限用于具体操作(ORDER_CREATE/USER_EDIT),组合使用更灵活。

