我的Claude账号被封了,复盘了一下,感觉非常冤!

卧槽,那天打开Claude,看到这行字的时候,我整个人麻了:Claude封号了。

没有任何预警,没有任何解释,直接就封号。

编辑


复盘了一下,总结出几个最常见的封号原因

说实话,Claude的封号机制,比大多数人想象的要严得多。

我梳理了一下,封号大概分这几种情况:

第一种:网络问题,也是最冤的一种。

Anthropic 的风控系统对 IP 非常敏感。你用的节点如果是数据中心IP(就是那种几十块钱一个月的便宜VPN),基本就是高危。

更坑的是,如果你今天用北京,明天用东京,后天用洛杉矶,这种频繁跳网络的行为,在系统眼里就是「可疑账号」,直接触发审查。

打开ping0.cc/ip/看显示结果。如果显示"家庭IP",恭喜,你的网络环境干净。如果显示"IDC机房"或其他数据中心标识,赶紧换一个。

编辑

第二种:用了第三方工具接入Claude Pro订阅。

这个是2026年1月最新的一波封号潮的主要原因,很多人根本不知道自己在违规。

2026年1月,Anthropic 开始大规模执行一直存在但从未严格落地的条款:禁止用任何自动化或非人工方式通过订阅账号访问服务。OpenCode、Moltbot、Roo Code、Cline 等工具的用户,大批量中招。

Anthropic 工程师在 X 上亲自确认了这次执法行动。

就是说,你花 $20 买了 Plus,然后把它接进 OpenCode 或者某个 Telegram 机器人,这就违反条款了。

第三种:内容触发了安全过滤器。

尝试 jailbreak、让 Claude 输出违规内容、或者反复 push 它绕过限制,这些行为会被记录,累积到一定程度就封。不是一次就封,但系统会一直在盯着。

第四种:非正常的使用

最近很多Claude code中转平台倒闭,就是因为这个原因,因为Claude code中转站的本质就是通过自己订阅Claude Max会员,然后把额度分给用户,但是如果Claude发现你是非正常使用,它会进行封号不退款,所以很多廉价的CC中转就直接倒闭了。如果是个人正常使用,是会进行封号退款的。

下面的是我的退款记录。

编辑

被封了之后能怎么办?

先冷静,不要反复尝试登录------这反而会增加异常信号。

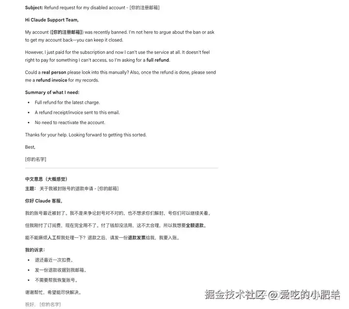
然后去 support.claude.ai 提交申诉。Anthropic 官方有申诉通道,如果你认为账号被错误封禁,可以填写申诉表单,由 Safeguards 团队重新审查。

我自己使用的模版,大家可以参考一下。

编辑

成功率不能保证,但规规矩矩用、没有实质违规的账号,申诉回来的概率是有的。


另外就是目前国内绝大多数的第三方平台是封号不退款的,目前已知的唯一封号进行退款的第三方平台是wildAI

它的页面上是明确显示的。

传送门:bewild.ai?code=AIG

编辑

虽然会收取25%的手续费,但是对比其他的平台的封号不退款,它这种商页模式明显更好。

如果你还不会订阅Claude,也可以看我之前的文章,有详细的介绍。

相关阅读:告别封号!2025最新Claude注册及Pro付费教程,100%成功

再说会为什么会被封,主要是接入了龙虾。。。。。

相关推荐
墨者阳明1 天前
[AI纪元]RAG真的过时了吗?初步窥探传统RAG、grep MD、llms wiki方案的优劣势
aigc·ai编程
YJlio1 天前
2023-09-25:ChatGPT 从纯文本走向多模态交互,看、听、说能力意味着什么?
人工智能·chatgpt·aigc·多模态·语音交互·ai工具·图像理解
Cobyte1 天前
大模型 MCP 本质原理:从协议到代码实现
前端·aigc·ai编程
在线打码2 天前
ToutiaoAI:AI 驱动的智能新闻杂志平台
人工智能·ai·aigc·ai写作·新闻资讯
AI精钢2 天前
修复 AI Gateway 图片 MIME 类型错误:用魔数检测替代扩展名猜测
网络·人工智能·python·gateway·aigc
captain_AIouo2 天前
Captain AI:全阶段适配不同规模OZON商家
大数据·人工智能·经验分享·aigc
captain_AIouo2 天前
Captain AI以数据为核心,打造OZON智能决策引擎
大数据·人工智能·经验分享·aigc
开原第一保镖2 天前
从“让 AI 写代码”到“把 AI 接入研发流程”:一次 Agentic Coding 实践复盘
aigc·openai·ai编程
.-Smile-.2 天前
【开源】Yszen AI:一个开箱即用的 Harness 架构 Agent 脚手架(FastAPI + LangGraph + React)
aigc·agent·harness
AI精钢2 天前
AI 正在重构所有 App:要么消失,要么原生于智能体框架之上
人工智能·python·云原生·重构·aigc