前言
本人去年做了一个多人音视频聊天室,由于长时间不用,技术已经忘得七七八八了,近日把项目重新翻出来,将核心技术/原理制了两张简单易懂的思维导图。
关键词:
WebRTC、P2P、信令服务器、STUN/TURN、媒体协商、网络协商、SFU、Mesh模式、MediaSoup。
一图了解SFU和MediaSoup

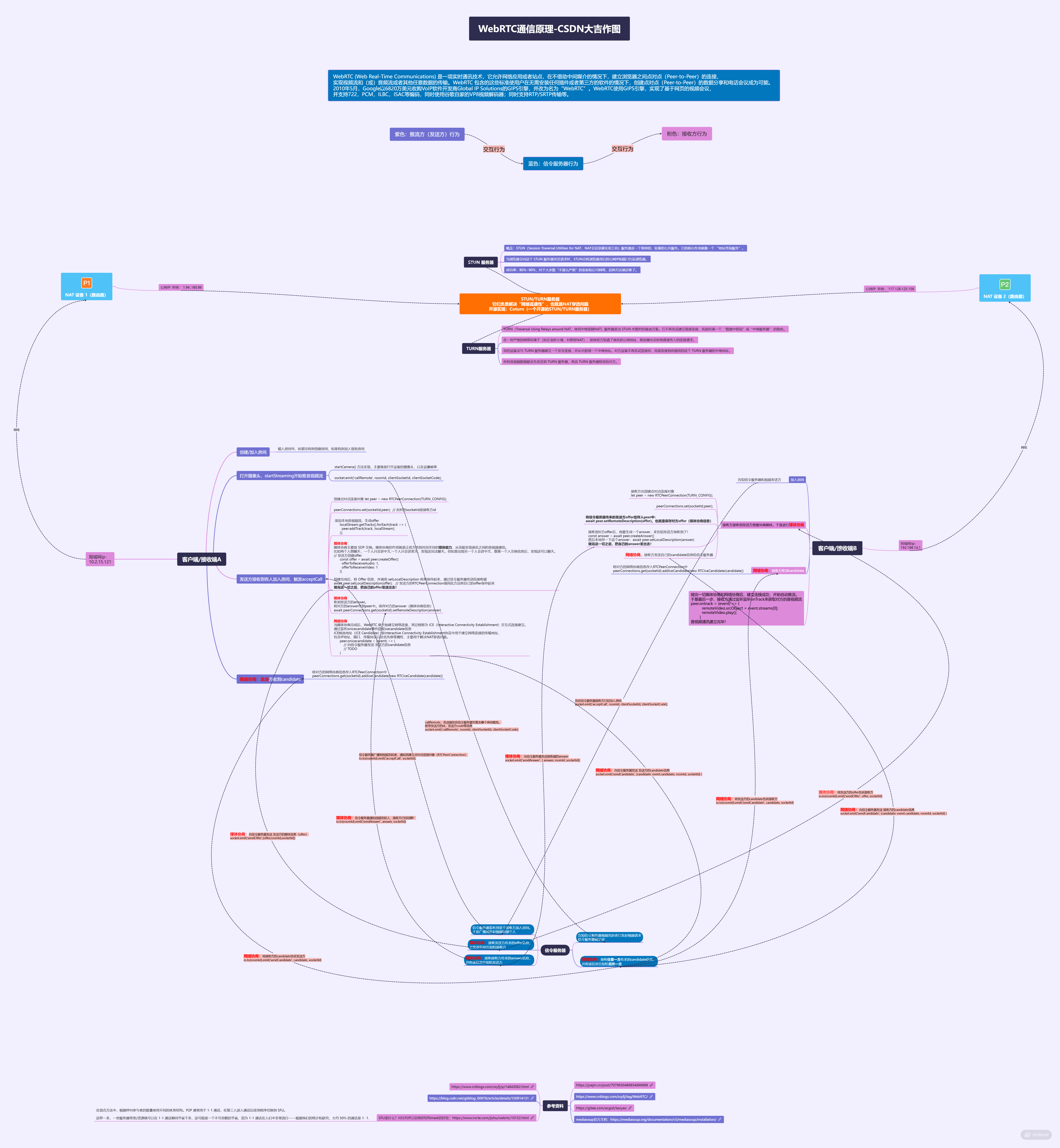
一图了解WebRTC通信原理:

本人去年做了一个多人音视频聊天室,由于长时间不用,技术已经忘得七七八八了,近日把项目重新翻出来,将核心技术/原理制了两张简单易懂的思维导图。
关键词:
WebRTC、P2P、信令服务器、STUN/TURN、媒体协商、网络协商、SFU、Mesh模式、MediaSoup。

