文章目录
-
- [10BASE-T1S 简介](#10BASE-T1S 简介)
- 部分厂商与芯片汇总
- [LAN8651 简介](#LAN8651 简介)
- [STM32F407 LAN8651](#STM32F407 LAN8651)
- [HPM5361 LAN8651](#HPM5361 LAN8651)
- 多个节点
- LwIP链路参考
- [USB-10BASET1S 默认配置](#USB-10BASET1S 默认配置)
- 逻辑分析仪示例
-
- [64B Payload](#64B Payload)
- [65B Payload](#65B Payload)
- [10BASE-T1S 零散补充](#10BASE-T1S 零散补充)
- 开源链接
- 参考资料
10BASE-T1S 简介
命名方式:
- 10, 传输速度 10Mbits/s
- BASE, 基带传输, 信号不经过调制, 直接在介质上传输
- T, Twisted-pair, 双绞线
- 1, 1 Pair, 单对双绞线以太网SPE(Single-Pair Ethernet), 也就是2根线
- S, Short Reach, 短距离, 多点连接总线型, 多个节点互联不需要交换机, 可以像CAN那样直接连, 终端电阻 100Ω 装在最远端的两个节点上, 点对点至少15m全双工, 或支持8个以上25m半双工, 一般32个也可以. 有 S 就有 L, 都符合 IEEE 802.3cg 标准, 10BASE-T1L 能到 1km, 但是没有 PLCA 这种机制.
- 概括: 一种使用单对双绞线、在短距离总线型拓扑上、以10Mbps基带方式传输的工业与车载以太网标准
部分优点:
-
PLCA ( PHY-Level Collision Avoidance, 物理层冲突避免) , 10BASE-T1S 核心介质访问机制,通过时分复用时隙分配消除多节点数据冲突,由协调器节点发 Beacon 信号启动传输周期. 半双工, 保证确定性延迟和高效率. 所有从节点(Node1~N)依赖 Node0 的 BEACON 重置传输机会计数器(TO, Transmit Opportunity 计数器), 如果没有节点0或者BEACON 消息, PLCA轮询机制失效, 自动回退到 CSMA/CD 模式, 所有节点竞争总线,冲突概率上升. PLCA 还能配置 Burst 模式, 比如某个节点1500B占用1.2ms, 另一个高频节点期间积累的几包数据可以一次性发出去, 避免延迟积累.
-
支持 SPE 供电(PoDL) , 意味着只需要两根线就能搞定 供电+通信


-
...
接口方案 , 大致可以参考 MAC-PLCA-PCS-PMA-MDI 的路径:
-
MII/RMII , 一般是 RMII 10Pins(REF_CLK, TXD[1:0], RXD[1:0], TX_EN, RX_ER, CRS_DV, MDIO, MDC), 类似STM32接LAN8720

-
SPI , MAC-PHY, 开放联盟(Open Alliance) 在 TC6 中给出的 SPI 接口方案, 5Pins(CSn, SCK, MOSI, MISO, IRQn), 类似 MCU 通过 SPI 接口接 MCP251x 扩展 CAN, 本篇的 LAN8651 就是 SPI-10BASET1S

-
OA3p , Open Alliance 3‑pin Interface, 收发器PHY, 3Pins(TX, RX, ED), 类似外接CAN收发器, 在 10BASE-T1S 里面称为 PMD 收发器

-
MDI, 集成PHY, 类似于 CH32V317 CH32H417 直接把百兆 PHY 集成进 MCU, 常见于带 10BASE-T1S 的交换机芯片.
PHY 之后一般是共模电感, 隔直电容, 终端电阻, ESD 等:

部分厂商与芯片汇总
部分收集, 仅供参考:
SPI, MAC-PHY:
- Microchip: LAN8650/8651
- onsemi: NCN26010(工业), NCV7410(车载), T30HM1TS2500(车载)
- TI: DP83TD555J‑Q1
- ADI: AD3300, AD3306
MII/RMII PHY:
- Microchip: LAN8670/8671/8672
- onsemi: NCN26000
OA3p, PMD收发器:
- Microchip: LAN8679/8680
- NXP: TJA1410
- TI: DP83TD530-Q1, DP83TD535‑Q1
RCP, SPE Endpoints:
- Microchip: LAN8660(Control), LAN8661(Lighting), LAN8662(Audio)
- ADI: AD3300, AD3301, AD3304, AD3305
Switch, 带 10BASE-T1S PHY:
- Infineon Marvell 88Q5152 88Q5192
LAN8651 简介

LAN8651 | Microchip Technology:
- SPI接口, MAC-PHY 以太网控制器, SPI 最大支持 25MHz, 模式0
- 3.3V 单电源供电, 集成 1.8V LDO, 需外接 25MHz 无源晶振
- -40 ~ +125 ℃, AEC-Q100
- 设计遵循
OPEN Alliance 10BASE‑T1x MAC‑PHY Serial Interface specification, V1.1规范
数据面, 遵照规范, 发送有4B Header, 接收有4B Footer, payload默认64B:

控制面 , 4B Header + Payload, 控制面主要是以下工作:
- 复位, 校验设备
- 使能 PLCA 相关时序和节点参数(如节点ID, 节点总数等)
- 配置 MAC 接收行为(如允许多播哈希、接收时去掉 FCS、半双工下接收帧, 打开MAC收发功能)
- 设置 TC6 同步、对齐、块大小, 64B block payload
- 写入 MAC 地址
- 使能 TX RX
- 运行时的状态查看与故障诊断
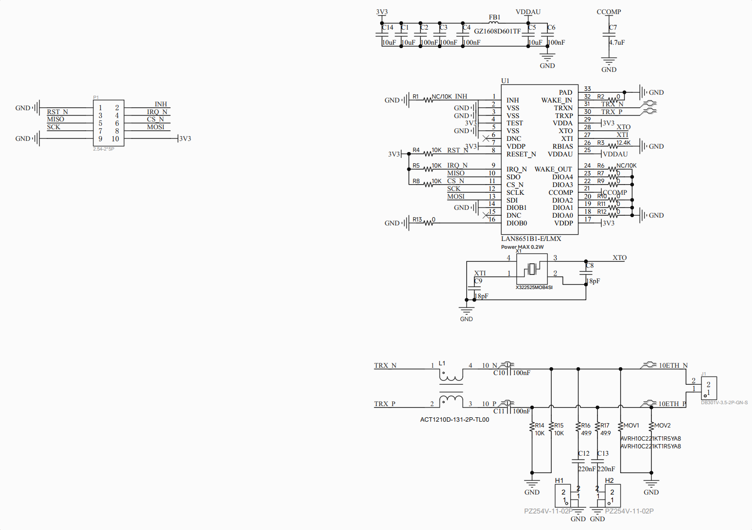
做了一批LAN8651的小板子, 放在 XY, 同名主页里面:

参考原理图:

一般需要 8 根线与 MCU 板子相连, 电源(3V3) 2 + SPI 4 + IRQ_N 1 + RST_N 1
下面是 在 STM32F407 和 HPM5631 上使用的示例, 源码放到了 Github 上, 欢迎 Star:
https://github.com/weifengdq/embedded
因为用到了 LwIP, 为了用的舒心一些, 推荐移植到其它MCU时, Flash 和 SRAM 都在 128KB 及以上.
SPI 的速率一般建议在 15Mbits/s ~ 25Mbits/s, 基本能跑满 10BASE-T1S 的带宽.
STM32F407 LAN8651

STM32F407 与 Microchip LAN8651 的裸机 10BASE-T1S 以太网示例,网络协议栈使用 lwIP 2.2.1:
- 静态 IPv4 地址通信, 192.168.1.108, 255.255.255.0, 192.168.1.1
- ICMP Ping
- UDP Echo 回显服务, 端口8, 注意不是7.
- TCP iperf server, 端口 5008, 注意不是5001
- 通过 SPI3 + GPIO(复位 中断) 以 OPEN Alliance TC6 协议连接外部 LAN8651 10BASE-T1S MAC-PHY
- PLCA 使能, 节点ID 1, 节点(最大)总数8
硬件连接如下:
| 信号 | STM32F407 引脚 | 方向 | 说明 |
|---|---|---|---|
| USART1_TX | PA9 | MCU 输出 | 调试串口发送 |
| USART1_RX | PA10 | MCU 输入 | 调试串口接收 |
| SPI3_SCK | PC10 | MCU 输出 | SPI 时钟 |
| SPI3_MISO | PC11 | MCU 输入 | 从 LAN8651 读取数据 |
| SPI3_MOSI | PC12 | MCU 输出 | 向 LAN8651 发送数据 |
| LAN_CS_N | PA15 | MCU 输出 | 软件控制片选,低有效 |
| LAN_IRQ_N | PD0 | MCU 输入 | LAN8651 中断,低有效 |
| LAN_RESET_N | PD1 | MCU 输出 | LAN8651 复位,低有效 |
| GND | LAN8651 GND | ||
| 3V3 | LAN8651 3.3V 供电 |
SPI3 的当前工作方式如下:
| 项目 | 配置 |
|---|---|
| 模式 | Master |
| 方向 | 2 Lines,全双工 |
| 数据宽度 | 8 bit |
| CPOL / CPHA | Mode 0, CPOL Low, CPHA 1 Edge |
| NSS | Software |
| First Bit | MSB |
| 运行期分频 | SPI_BAUDRATEPRESCALER_2, 对应 21Mbits/s |
工程使用 powershell + cmake 管理, stlink下载, 工具链用的 STM32CubeIDE 自带的 C:\ST\STM32CubeIDE_2.1.0\STM32CubeIDE\plugins\com.st.stm32cube.ide.mcu.externaltools.gnu-tools-for-stm32.14.3.rel1.win32_1.0.100.202602081740\tools\bin, 使用以下命令编译和下载运行
bash
.\build.ps1 rebuild Release
.\build.ps1 flash Release
测试 ping, udp echo, 和 iperf 的截图:

HPM5361 LAN8651

工程基于 HPM SDK 1.11.0,在 hpm5300evk 上使用 HPM5361 的 SPI1 (Block + DMA) 驱动 LAN8651,并接入 SDK 自带 lwIP baremetal port, LAN8651 与 HPM5361 连接如下, 都在HPM5300EVK的树莓派接口上:
- CS_N: PA26, 树莓派接口24 CE0
- SCK: PA27, 树莓派接口23 SCLK
- MISO: PA28, 树莓派接口21 MISO
- MOSI: PA29, 树莓派接口19 MOSI
- IRQ_N: PA12, 树莓派接口11 GPIO0
- RESET_N: PA10, 树莓派接口12 GPIO1
注意电源是3.3V.
IP: 192.168.1.109, UDP Echo 端口 9, iperf 端口 5009.
PLCA 节点 ID 2.
SPI 最大频率 20MHz.
路径是直接放sdk samples里面 D:\hpm\sdk_env_v1.11.0\hpm_sdk\samples, 编译 .\build.ps1 rebuild Release 下载 .\build.ps1 flash Release, 下面是 ping, udp echo, 和 iperf 测试:

多个节点
多个节点相连不需要以太网交换机, 可以像CAN那样直接相连(下图中终端电阻多了一组, 实际需要去掉一组):

再次贴下参数, 都使能PLCA, 各自设置不同的节点ID:
- USB-10BASET1S: 192.168.1.2, PLCA ID 0, Node Count 8, TO TIMER 8
- STM32F407 + LAN8651: 192.168.1.108, UDP Echo Port 8, PLCA ID 1
- HPM5361 + LAN8651: 192.168.1.109, UDP Echo Port 9, PLCA ID 2
同时 ping:

同时 iperf, STM32先开始, 然后 HPM5361 后开始, HPM5361先结束, 然后STM32后结束

下图是反过来, HPM5361先开始后结束, STM32后开始先结束:

LwIP链路参考
整体链路如下:
bash
lwIP upper layer
↓
netif.linkoutput = low_level_output()
↓
LAN8651_Transmit()
↓
SPI3 + OA TC6
↓
LAN8651 / 10BASE-T1S
10BASE-T1S / LAN8651
↓
SPI3 + OA TC6
↓
LAN8651_Receive(), low_level_input()
↓
ethernetif_input()
↓
netif->input()
↓
lwIP ARP/IP/ICMP/UDP
USB-10BASET1S 默认配置
IP: 192.168.1.2

高级属性里面的默认配置:
bash
10BASE-T1S Burst Timer: 128
10BASE-T1S Link Status Selection: Link Status reflects PLCA Status
10BASE-T1S Link Status Wait Time: 15ms
10BASE-T1S Local Node Id: 0
10BASE-T1S Max Burst Count: 0
10BASE-T1S Mode: PLCA
10BASE-T1S Node Count: 8
10BASE-T1S TO Timer: 32
Flow Control: Rx & Tx Enabled
Network Address: 不存在
No VLAN Stripping on RX: Disabled
Priority & VLAN: Priority & VLAN Enabled
Selective Suspend: Disabled
Selective Suspend Idle Timeout: 10
Speed & Duplex: 10 Mbps Half Duplex
UnTagged Frames Without VLAN: Enabled
USB Bandwidth Usage Mode: Maximum Throughput
User Configurable Link Status: Link Up
VLAN ID1 Rx: 0
VLAN ID1 Tx: 0
VLAN ID2 Rx: 0
VLAN ID3 Rx: 0
Wake on magic packet: Disabled
Wake on pattern match: Disabled
默认节点数量8, PLCA模式, Node ID 0 当作 PLCA 协调器.
逻辑分析仪示例
主要看下数据面

64B Payload
UDP 包echo 测试(Payload部分) 1234567890123456789012 共22B数据, Wireshark 中可以看到对应包长 64B.
从USB-10BASET1S -> LAN8651 -> MCU(192.168.1.2 -> 192.168.1.x) 的数据会出现在 MISO 上, 遵循 MAC-PHY SPI 数据格式, 是 Receive Ethernet Frame + 4-Byte Receive Footer :
- SPI 包总长度 68B = 64B Eth Frame + 4B Footer
- Footer 0x20307F3E(SPI配置的 MSB First)
- 0010 0000 0011 0000 0111 1111 0011 1110
- SYNC: 1, 配置同步
- DV, Data Valid: 1, 数据有效
- SV, Start Valid: 1, 有效开始
- SWO, Start Word Offset: 0, 开始位置在0字节, 也就是第1字节
- EV, End Valid, 1, 有效结束, 表示以太网帧的结束包含在数据块有效载荷中, 如果 DV 为0, 忽略 EV
- EBO, End Byte Offset, 63, 结束字节偏移63, 也就是第64字节
- TXC, Trasmit Credits, 63, 发送信用, 指示不会导致缓冲区溢出的SPI能发送到LAN8651的数据块数



MCU echo 的数据会出现在 MOSI 上, 是 4-Byte Transmit Header + Block Payload Bytes, 参数数据手册, 此处不再赘述:


65B Payload
UDP 包echo 测试(Payload部分) 12345678901234567890123 共23B数据, Wireshark 中可以看到对应包长 65B, SPI 包 Payload 最大64B, 需要拆成2包:

第一包 footer 0x2130003E:
- 0010 0001 0011 0000 0000 0000 0011 1110
- RBA, Receive Blocks Available, 从单包的0变成了1, 还有1个包待接收?
- DV 1, SV 1, SWO 0
- EV 0, 以太网帧结束不在此SPI数据块Payload里, 后面还有. EBO 0

第二包 footer 0x2020403F:
- 0010 0000 0010 0000 0100 0000 0011 1111
- RBA 0, 后面没有包了
- DV 1, SV 0 以太网帧开始不再这里, SWO 0
- EV 1, EBO 0, 以太网帧结束在SPI Payload里, 结束在0字节
- P 1, 这个是校验位 Parity odd
MCU Echo 回来的也是2个SPI包:

第一包 header 0xA0300001:
- DV 1, SV 1, SWO 0, 以太网帧开始在此SPI包里
- EV 0, EBO 0, 以太网帧结束不再此SPI包里

第二包 header 0xA0204001:
- DV 1, SV 0, 以太网帧开始不在此SPI包里
- EV 1, EBO 0, 以太网帧结束在此SPI包Payload的0字节
10BASE-T1S 零散补充
节点定义
| 节点类型 | 定义与功能 |
|---|---|
| 协调器(Coordinator) | ID=0 的节点,负责周期性发送 BEACON 信标、配置传输机会数,是 PLCA 组网核心 |
| 跟随器(Follower) | ID=1~254 的节点,接收信标同步传输机会计数器,需保证 ID 全网唯一 |
| 端节点(End Node) | 网段两端的节点,可集成 100Ω 终端电阻,无其他节点串联 |
| 主节点(Head Node) | 网段最高级应用节点,通常为交换机 / 网关,对接核心网络 |
| Drop Node | 位于两个端节点之间的节点 |
注:
- ID 此处指 aPLCALocalNodeID (PLCA ID)
- 组网要求:每网段建议包含 1 个协调器 + 1 个主节点 + 2 个端节点,协调器和主节点功能可合并至同一物理节点。
寄存器部分规则与诊断
- 所有节点TOT 值必须一致,否则无法实现无冲突传输;(TOT, Transmit Opportunity Timer 传输机会计时器)
- 突发模式仅当 MAXBC 非 0 时生效,BTMR 需适配本地 MAC 时延
- DIAG:
- RXINTO, RX in own TO, 当本地节点在其分配的传输机会期间接收到数据包时,此位会被置位, 表明混合段上存在至少另一个具有相同节点ID的节点. 跟随器ID 必须全网唯一 ,否则触发 RXINTO 诊断位
- UNEXPB, Unexpedted BEACON, 意外信标诊断位, 表明混合端上至少存在另一个协调器
- BCNBFTO, BEACON before TO, 当本地节点获得传输机会之前检测到信标时,从节点上的该位会被置位,表明协调器节点的CTRL1寄存器中NCNT字段的配置可能存在错误. 协调器NCNT 需大于等于实际组网节点数 ,否则触发 BCNBFTO 诊断位.
DPLCA
Dynamic Physical Layer Collision Avoidance, 动态物理层碰撞避免, 可选的, 并非所有芯片都支持.
这是可选的 PLCA 节点 ID 分配方法。这应该允许所有节点 ID(包括节点 0)动态分配,并在操作过程中进行更改。协调节点还应该能够根据检测到的活动节点数量来改变节点数。dPLCA 与 802.3cg 中定义的正常 PLCA 兼容,因此 dPLCA 打开的节点可以在不影响正常 PLCA 节点操作的情况下加入网络。
开源链接
原理图和代码放在了 Github 上, 再次贴出链接:
https://github.com/weifengdq/embedded
Q群(嵌入式_机器人_自动驾驶交流群) 1040239879
参考资料
- Automotive Ethernet Specifications - Open Alliance
- OPEN Alliance 10BASE-T1x MAC-PHY Serial Interface
- OA_10BASE-T1S_PLCA-Conformance-Test-Suite_v1.3.pdf
- 2024-12-10BASE-T1S-PLCA-Management-Registers-v1.4.pdf
- IEEE 10BASE-T1S Implementation Specification
- LAN8651 | Microchip Technology
- AN1848 Using Power over Data Line functionality in 10BASE-T1S System
- IEEE 802.3cg 10BASE-T1L 数据线供电器件设计方案 (Rev. A)
- How to Implement an IEEE 802.3cg or 802.3bu-Compliant PoDL PSE