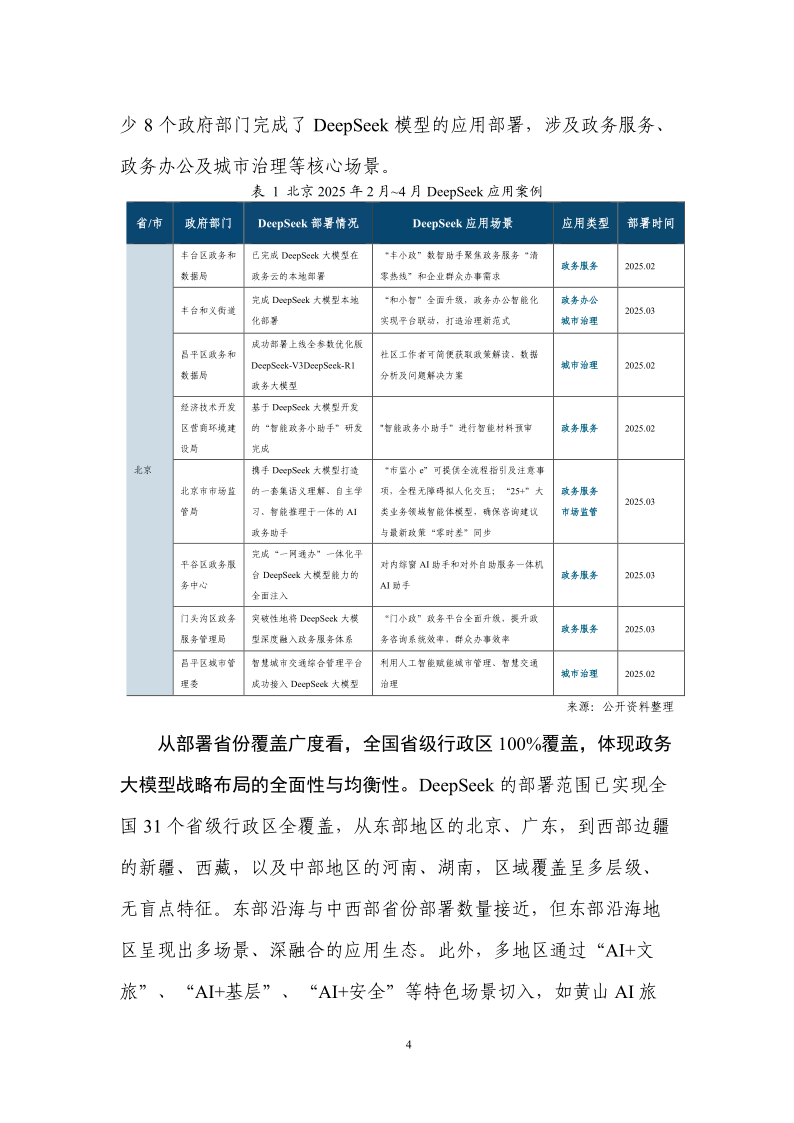
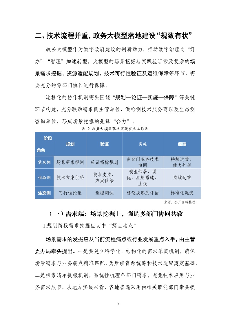
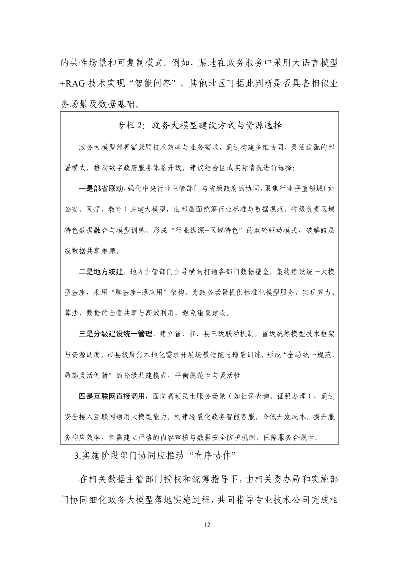
该指南适用于政务部门数字化负责人、AI 项目实施团队、政务大模型开发者及相关政策制定与咨询从业者。其重要性体现在:紧扣 "人工智能 + 政务" 发展趋势,聚焦政务大模型落地痛点,提供 "政策 - 技术 - 生态" 全维度实践指引。覆盖场景挖掘、模型部署、安全运维等核心环节,整合多地试点经验与标准化体系,明确供需生态协同路径。可助力打破数据孤岛、规范建设流程、强化安全合规,推动政务服务智能化升级,为数字政府建设提供科学支撑,适配高效政务服务与精准治理需求。





































该指南适用于政务部门数字化负责人、AI 项目实施团队、政务大模型开发者及相关政策制定与咨询从业者。其重要性体现在:紧扣 "人工智能 + 政务" 发展趋势,聚焦政务大模型落地痛点,提供 "政策 - 技术 - 生态" 全维度实践指引。覆盖场景挖掘、模型部署、安全运维等核心环节,整合多地试点经验与标准化体系,明确供需生态协同路径。可助力打破数据孤岛、规范建设流程、强化安全合规,推动政务服务智能化升级,为数字政府建设提供科学支撑,适配高效政务服务与精准治理需求。




































