问题描述
生产过程中总会出现客服反馈,用户连接的时候出现黑屏问题,要排查问题比较麻烦,如果测试能复现还好,测试不能跟复现就很难有头绪了
解决方案
全链路埋点上报
因为整个连接过程中会涉及服务接口,信令服务,用户客户端,云测P2P服务器,所以逐个上报日志是不方便排查的,最好整合整个链路,连接的请求服务上面生成一个TraceID, 在后续的连接过程中,一步步传递这个ID,这个ID的链路最后通过接口来上报到服务侧

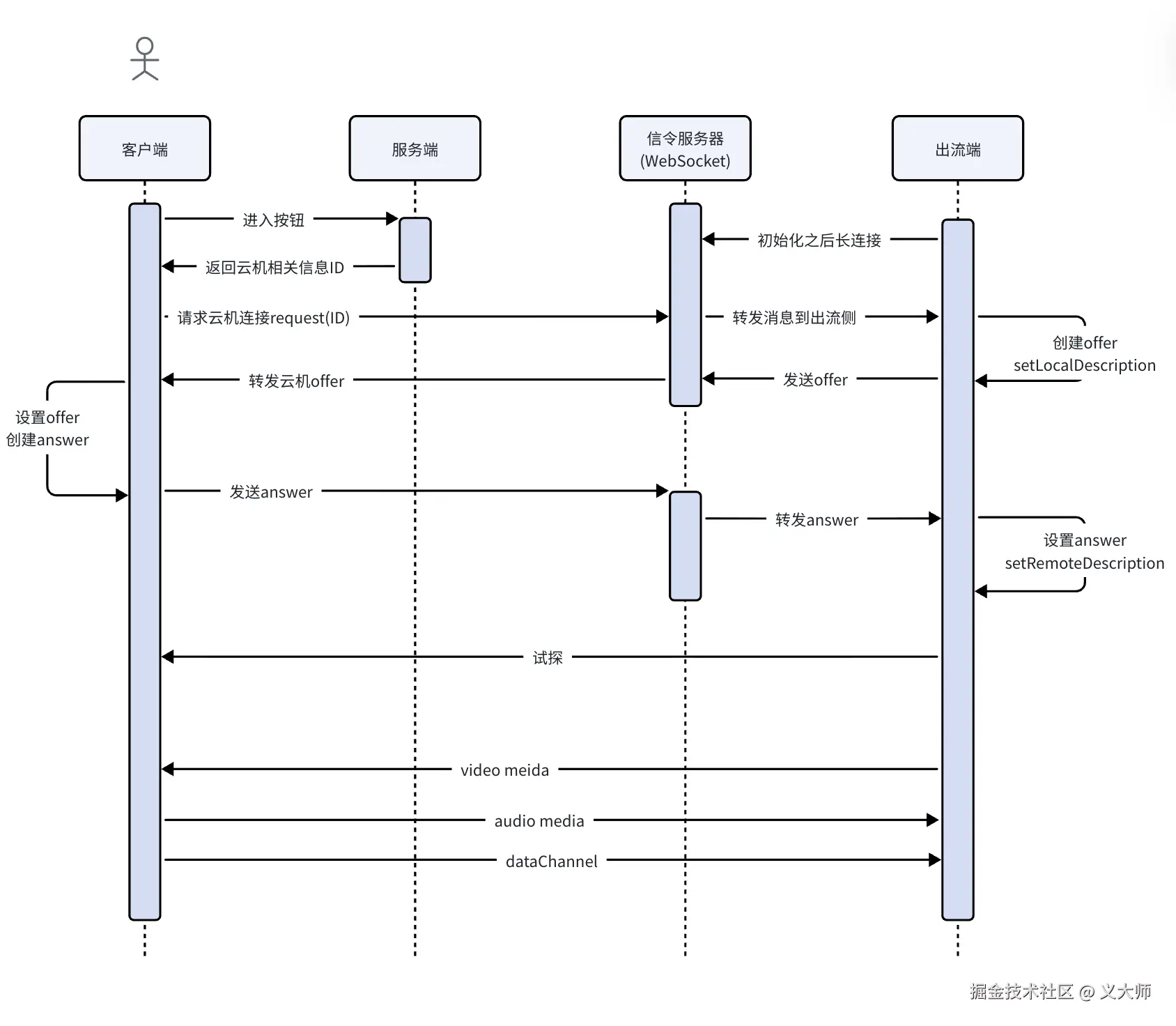
上面是我们一个简单的时序图,因为我这边出流端在服务器上面,有公网ip,所以这里跳过了一个stun打洞的流程。我们将预期的连接链路的链路打印一下
text
------------- 汇总流程 ---------------
TraceID: 1773995428832
连接链路:请求出流接口成功(190ms) => 信令通道建立成功, 开始发送拉流请求(178ms) => 云机响应拉流请求成功(offer), 开始协商流程(55ms) => 协商信息(sdp)设置成功,开始候选者流程(37ms) => 候选者逻辑完成,开始出流(100ms) => 视频出流正常,连接无异常(541ms) => 结束
------------- 连接结果 ---------------
总耗时:1119ms、连接结果:成功
代码实现
设计一个基础类,用于抽象收集链路信息
typescript
export class BaseInfo extends EventEmitter<PeerConnectionEventType> {
public prometheus: Prometheus = new Prometheus();
public phoneLinkInfo: Map<string, LinkLogMessage> = new Map();
public iceGatherLog: string;
public iceConnectionLog: string;
public signalingLog: string;
public websocketLogs: Array<string> = [];
public sdpLog: string;
public answerLog: string;
public dataChannelLog: string;
public candidatePair: string;
constructor() {
super();
this.iceGatherLog = '';
this.iceConnectionLog = '';
this.signalingLog = '';
this.sdpLog = '';
this.answerLog = '';
this.dataChannelLog = '';
this.candidatePair = '';
}
public logBaseInfo = {
peerOption: undefined as PeerOption | undefined,
clientinfo: Util.getClientinfo(),
sdkVersion: ''
};
setLinkBaseInfo(name: string, info: LinkLogMessage) {
if (!info?.name) info.name = name;
info.startTime = performance.now();
this.phoneLinkInfo.set(name, info);
info.currentTime = `${new Date().toLocaleString()}.${new Date().getMilliseconds().toString().padStart(3, '0')}`;
this.emit('linkUpdate', info);
if (typeof info.code === 'undefined') {
info.timeObj = setTimeout(() => {
info.code = -1;
info.message = '等待超时';
info.end = true;
info.endTime = performance.now();
info.currentTime = `${new Date().toLocaleString()}.${new Date().getMilliseconds().toString().padStart(3, '0')}`;
if (info.startTime) info.spellTime = Math.round(info.endTime - info.startTime);
this.emit('linkUpdate', info);
}, info.timeout || 5000);
}
}
setLInkResponse(name: string, response: LinkResponse) {
const info = this.phoneLinkInfo.get(name);
if (info) {
if (info.timeObj) clearTimeout(info.timeObj);
Object.assign(info, response);
info.endTime = performance.now();
info.currentTime = `${new Date().toLocaleString()}.${new Date().getMilliseconds().toString().padStart(3, '0')}`;
if (info.startTime) info.spellTime = Math.round(info.endTime - info.startTime);
if (info.name === 'VideoStatus' && typeof info.code !== 'undefined') info.end = true;
this.emit('linkUpdate', info);
}
}
getLinkInfoData() {
const linkInfoArr = Array.from(this.phoneLinkInfo.values());
let totalSpellTime;
let isSuccess = false;
const firstStep = linkInfoArr[0];
const lastStep = linkInfoArr[linkInfoArr.length - 1];
const lastEndTime = lastStep?.endTime;
if (lastStep?.endTime && lastEndTime) {
totalSpellTime = Math.round(lastStep.endTime - (firstStep?.startTime || 0));
}
if (lastStep.name === 'VideoStatus' && lastStep.code === 0) isSuccess = true;
const linkRouter = linkInfoArr.reduce(function (acc, cur, index) {
return `${acc + (cur?.message || String(cur?.title))}(${cur?.spellTime || '0'}ms) => ${cur.end ? '结束' : ''}`;
}, '连接链路:');
const failReason = isSuccess ? '' : lastStep.message;
return {
isSuccess,
baseInfo: this.logBaseInfo,
failReason,
linkInfoArr,
totalSpellTime,
linkRouter,
candidatePair: this.candidatePair
};
}
getPeerCandidateInfo(pc: RTCPeerConnection) {
const receives = pc.getReceivers();
receives.forEach(receiver => {
if (receiver.track.kind === 'audio') return;
const transport = receiver.transport;
transport?.iceTransport?.addEventListener('selectedcandidatepairchange', e => {
const candidatePair = (transport.iceTransport as any).getSelectedCandidatePair();
if (candidatePair) {
const local = candidatePair.local;
const remote = candidatePair.remote;
this.setLInkResponse('CandidateStatus', {
code: -1,
message: `候选者对:${local.address}:${local.port} <===> ${remote.address}:${remote.port}`
});
this.candidatePair = `${local.address}:${local.port} <===> ${remote.address}:${remote.port}`;
}
});
});
}
}
export default BaseInfo;
埋点示例
kotlin
peerConnection.addEventListener('iceconnectionstatechange', () => {
this.iceConnectionLog += ` -> ${peerConnection?.iceConnectionState}`;
if (peerConnection.iceConnectionState === 'connected') {
this.setLInkResponse('CandidateStatus', { code: 0, message: '候选者逻辑完成,开始出流' });
this.setLinkBaseInfo('VideoStatus', { title: '视频流出流检测', desc: '该步骤用于检测是否有视频出流' });
if (!this.#staticInterval) this.#staticInterval = setInterval(() => this.#initStaticDataGather(), 1000);
this.handleVideoCodeToH264();
} else if (peerConnection.iceConnectionState === 'disconnected') {
if (Date.now() - this.#lastNegotiationTime > 3000) this.emit('Error', { code: PeerErrCode.ICEDisconnect, msg: '候选者连接断开,可能是网络波动断开' });
this.setLInkResponse('CandidateStatus', { code: -1, message: `候选者(IP地址)连接异常,流程:${this.iceConnectionLog}`, end: true });
} else {
this.setLInkResponse('CandidateStatus', { code: -1, message: `候选者逻辑检查,${this.iceConnectionLog}` });
}
});
peerConnection.addEventListener('icegatheringstatechange', () => {
this.iceGatherLog += ` -> ${peerConnection?.iceGatheringState}`;
});
peerConnection.addEventListener('icecandidateerror', error => Log.warn('候选者警告', error));
peerConnection.addEventListener('signalingstatechange', () => {
this.signalingLog += ` -> ${peerConnection?.signalingState}`;
if (peerConnection.signalingState === 'have-remote-offer') {
this.setLInkResponse('SignalStatus', { code: -1, message: `信令流程行至${this.signalingLog}` });
} else {
this.setLInkResponse('SignalStatus', { code: -1, message: `信令流程出现变化${this.signalingLog}` });
}
});
实际效果

有了这些链路信息,我们就可以很好的分析用户的连接逻辑具体在哪一步出现问题了,并反馈给相应链路的人员去进一步跟踪问题