
当我们站在"数字中国"战略的宏大叙事背景下,审视正在爆发的低空经济(Low-Altitude Economy),往往会陷入一种认知的误区:将目光过度聚焦于飞行器本身------那些造型科幻、技术密集的电动垂直起降飞行器(eVTOL)。然而,作为一名深耕行业多年的架构师,我必须犀利地指出:飞行器的成熟只是低空经济起飞的必要条件,而非充分条件。真正的瓶颈,在于地面的"能量吞吐"与"数据交互"。
如果说eVTOL是低空经济的"飞机",那么起降枢纽(Vertiport)就是新时代的"机场",而为其供能的智能微电网,则是维持其心脏跳动的"血液系统"。当前,行业正面临一个严峻的"能源奇点":高功率、高频次、波动极大的充电需求,与传统城市配电网的刚性约束之间,存在着难以调和的结构性矛盾。
本文旨在对《低空经济eVTOL起降枢纽与智能微电网网储网充》这一核心文档进行全景式的深度解构。我们将跳出简单的功能罗列,深入到底层逻辑的肌理,剖析从"被动用电"到"主动能网互动"的技术演进路线,重构"源网荷储充"一体化的架构设计,并推演其在商业落地中的真实价值。这不仅是一篇技术复盘,更是一份面向未来的低空新基建行动指南。

在构建任何宏大的系统之前,我们必须先直面现实的残酷。传统的城市电力基础设施,是为居民照明、工业生产和常规交通(如慢速电动车)设计的。当我们将视角切换至eVTOL起降枢纽时,会发现原有架构在多个维度上发生了系统性的崩塌。
核心痛点: eVTOL的补能需求呈现出极端的"脉冲式"特征,这与传统电网追求的"平稳负荷"背道而驰。
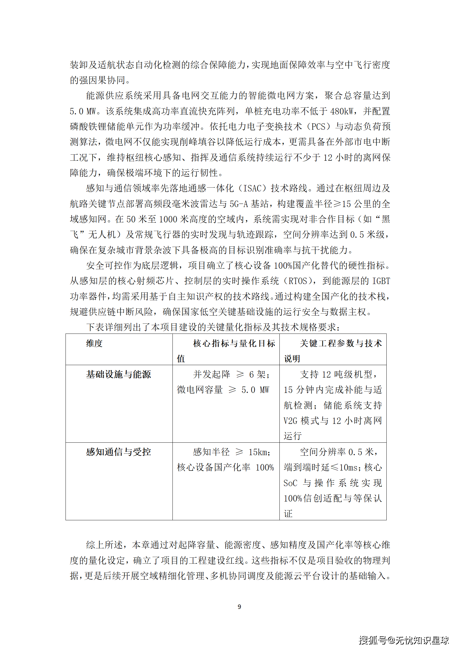
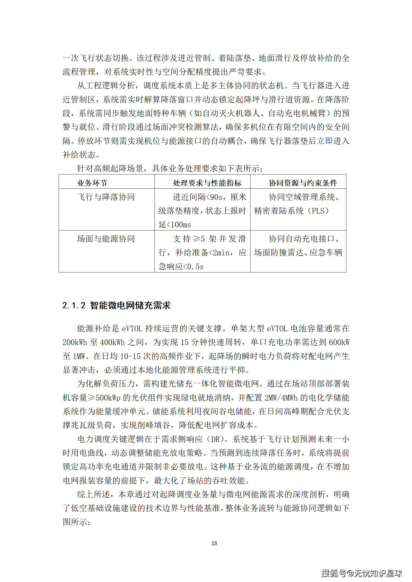
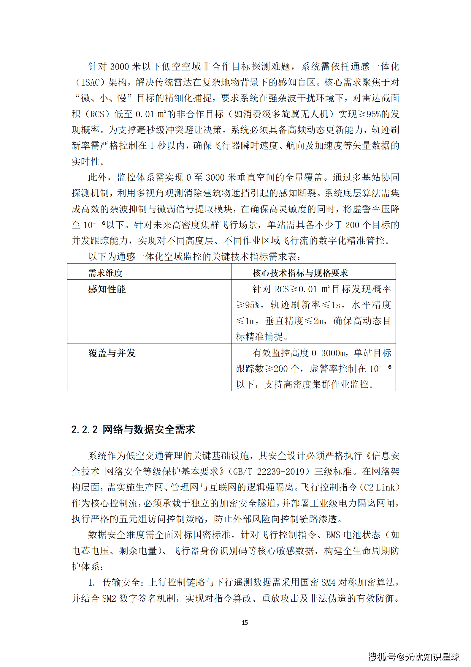
- 瞬时功率冲击:主流eVTOL机型为了实现快速周转(Turn-around Time < 15分钟),往往需要兆瓦级(MW)的超快充能力。一个拥有4-6个停机位的中型枢纽,其峰值充电功率可能瞬间达到5-10MW。
- 对比分析:传统小区变压器的容量通常在几百千伏安(kVA)级别;即便是大型商业综合体,其峰值负荷也鲜少在短时间内达到如此高的密度。
- 后果推演:若直接接入市电,不仅会导致局部电网电压骤降、频率波动,甚至可能引发上级变电站的保护跳闸,造成区域性的供电事故。这种"小马拉大车"的局面,是物理层面的硬约束。
架构师洞察:低空经济的能源挑战,本质上是"时间维度上的能量压缩"。将原本需要数小时释放的能量压缩至10分钟内完成,对电网的冲击不是线性的,而是指数级的。
核心痛点:城市核心区土地资源稀缺,电网扩容难度极大,成本极高。
- 扩容困境:在一线城市的核心商圈或交通枢纽附近建设Vertiport,往往是低空交通的最优解。然而,这些区域的配电网容量早已饱和。新建专线或升级变电站,涉及复杂的市政审批、漫长的施工周期(通常以年计)以及天文数字般的投资成本。
- 供需错配:低空经济的发展速度是按月计算的,而电网建设的速度是按年计算的。这种时间尺度上的错配,决定了我们不能依赖"无限扩容"的传统思路来解决能源问题。
核心痛点:峰谷电价差扩大与高频次运营之间的矛盾,直接吞噬运营利润。
- 运营特性:城市空中交通(UAM)的高峰期往往与城市用电高峰期(白天工作时段)高度重合。
- 成本模型:如果在高峰时段直接取电进行快充,高昂的电价将导致单次飞行的能源成本失控。对于处于商业化初期的运营商而言,这不仅是利润问题,更是生存问题。
- 缺乏调节手段:传统供电架构缺乏储能缓冲,无法利用低谷电价蓄能、高峰电价放电,导致运营商只能被动接受电网的定价策略。
核心痛点:航空级的高可靠性要求与民用电网的可用性标准之间存在巨大鸿沟。
- 航空标准:航空器对电源的稳定性、连续性有着近乎苛刻的要求。电压暂降、谐波干扰甚至毫秒级的断电,都可能导致BMS(电池管理系统)保护性切断,进而引发航班延误甚至安全事故。
- 电网现状:民用配电网受天气、外力破坏等因素影响,存在一定的故障率。
- 风险敞口:缺乏本地化备用电源和孤岛运行能力的起降枢纽,一旦遭遇市电故障,整个枢纽将陷入瘫痪,不仅造成巨大的经济损失,更会严重打击公众对低空交通的安全信心。
结论:传统的"即插即用"供电模式在低空经济场景下已彻底失效。我们需要一种全新的能源范式,一种能够自我感知、自我调节、自我进化的智能微电网系统。
面对上述痛点,文档中提出的"智能微电网"与"网储网充"概念,并非简单的设备堆砌,而是一场深刻的能源逻辑重构。其核心在于将起降枢纽从一个单纯的"电力消费者",转变为一个具备"产、储、配、用、易"多重属性的能源节点。
逻辑跃迁:传统视角下,充电桩是电网的负担;在新架构下,集成储能的充电系统是电网的盟友。
- 柔性调节:通过配置大容量储能系统,微电网可以在时间轴上平移负荷。在市电充裕或低谷时蓄电,在eVTOL需要快充或市电高峰时放电。这种"削峰填谷"的能力,使得枢纽对外部电网呈现为一条平滑的负荷曲线,而非剧烈的脉冲。
- 动态响应:智能微电网具备毫秒级的响应速度。当检测到eVTOL接入的瞬间大功率需求时,储能系统优先响应,市电仅提供基础功率。这种"储能为主,市电为辅"的协同机制,彻底解决了功率冲击问题。
文档中强调的"网储网充",实质上是构建了一个局域的能量闭环生态系统。
-
市电接入:作为基础保障,提供稳定的基荷。
-
分布式光伏:利用Vertiport顶棚、周边建筑立面部署光伏板。虽然光伏的间歇性较强,但在日间高峰期能有效补充部分负荷,降低对市电的依赖,同时符合"绿色航空"的碳中和目标。
-
备用发电:在极端情况下(如长时间市电中断),保留柴油发电机或氢燃料电池作为最后一道防线,确保航空级的高可用性。
-
梯次利用与全新锂电:根据成本与性能需求,灵活配置储能电池。对于调频调峰需求,可采用高倍率锂电池;对于长时储能,可探索梯次利用电池以降低TCO(总拥有成本)。
-
飞轮储能(进阶):针对eVTOL起飞瞬间的超大功率脉冲,引入飞轮储能技术。飞轮具有极高的功率密度和循环寿命,专门用于吸收和释放秒级/分钟级的功率波动,保护化学电池不受损伤。
-
热管理耦合:储能系统的热管理可与枢纽的暖通空调系统耦合,实现能源的梯级利用。
-
直流微网(DC Microgrid):鉴于eVTOL电池、光伏输出、储能电池均为直流电,构建直流微网可避免多次交直流变换带来的效率损耗(传统交流方案损耗可达10%-15%)。直流母线架构是提升能效的关键技术路径。
-
智能断路器与保护:采用具备通信功能的智能断路器和继电保护装置,实现故障的快速隔离与非故障区域的持续供电。
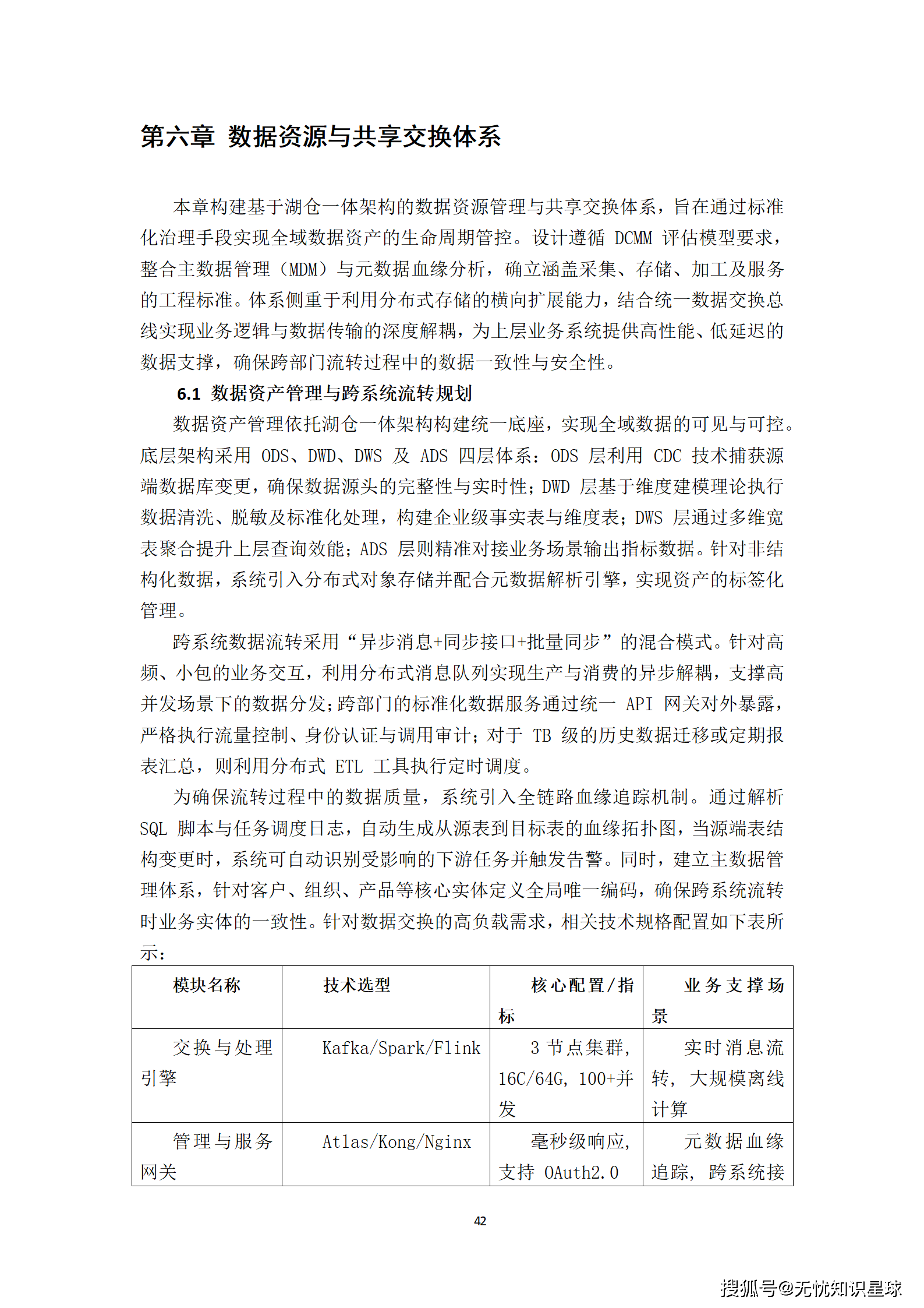
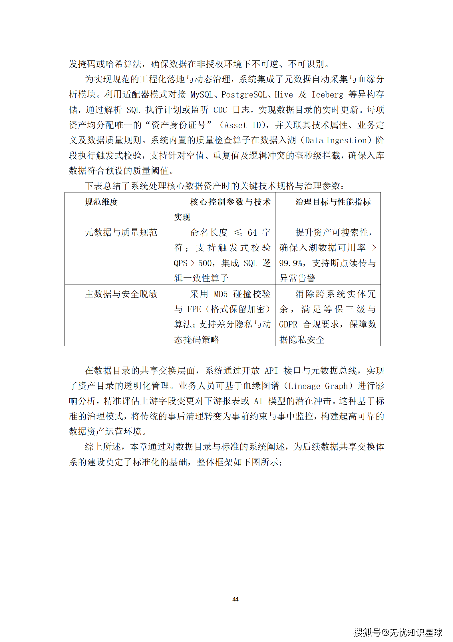
-
液冷超充技术:为应对大电流,必须采用液冷充电枪线,减轻线缆重量,提升操作员体验,同时支持高达600A-1000A的充电电流。
-
无线充电(前瞻):在停机位预埋无线充电线圈,实现"随停随充",进一步缩短地面周转时间,提升运营效率。
-
V2G/V2H接口:预留双向充电接口,未来可支持eVTOL在紧急情况下向枢纽反向送电(Vehicle-to-Grid),使机队成为移动的分布式储能单元。
硬件是骨架,软件是灵魂。智能微电网的"智能"二字,完全依赖于高阶的能源管理系统(EMS)。
- 全局优化算法:EMS基于机器学习算法,预测eVTOL的航班计划、光伏发电量、市电电价波动,从而制定最优的充放电策略。场景假设:预测到1小时后有一波高峰航班,且届时市电处于高价区。EMS提前在低价区将储能充满,并在高峰时段由储能主导供电。
- 协同控制:实时协调光伏逆变器、储能PCS(变流器)、充电桩和市电开关的动作,确保母线电压稳定,频率恒定。
- 安全监护:7x24小时监控电池组的SOX(SOC, SOH, SOP)状态,通过大数据分析提前预警热失控风险,实现从"事后灭火"到"事前预防"的转变。
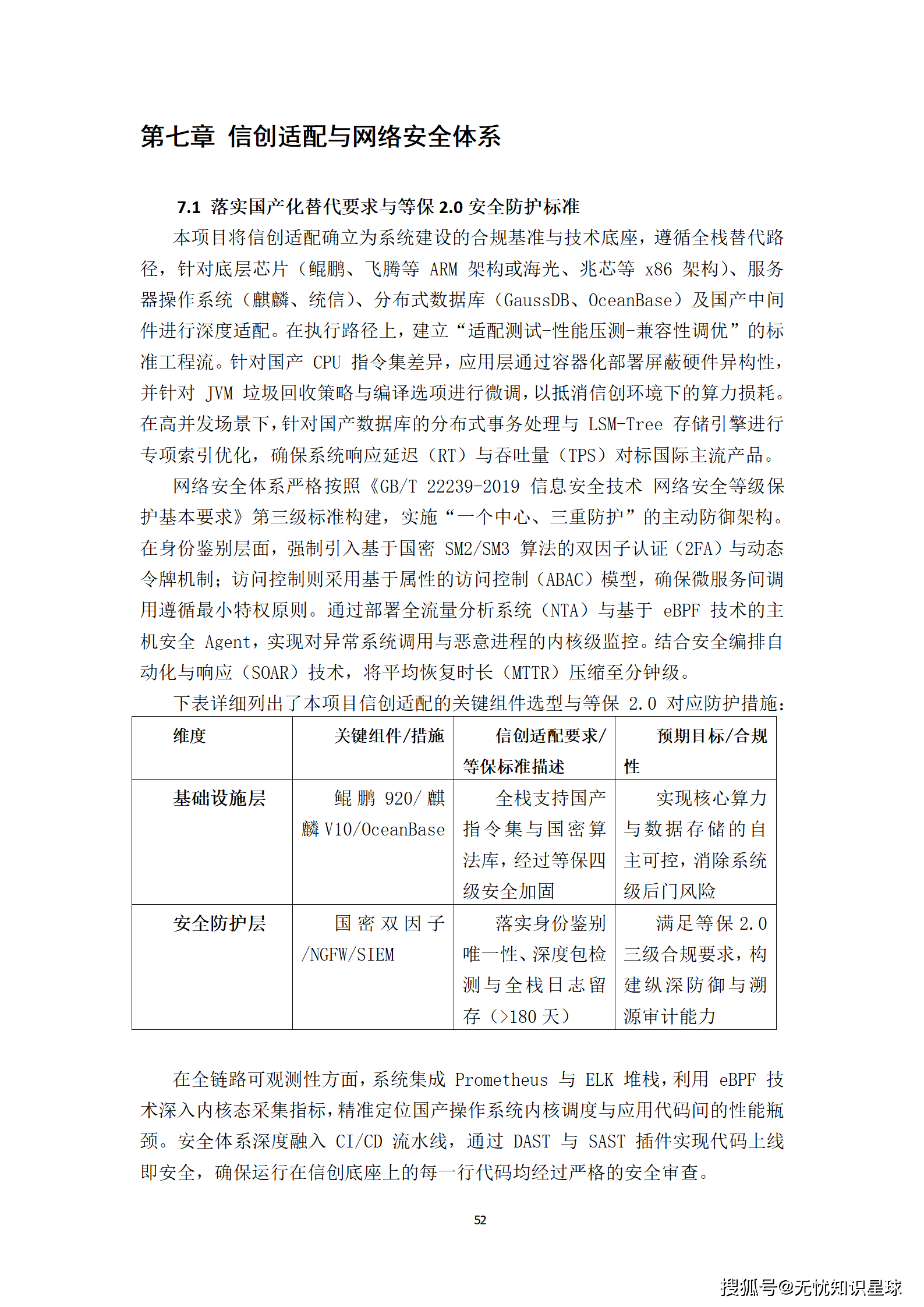
金句提炼:在低空经济的新基建中,代码定义的能源流动比铜线定义的物理连接更具价值。EMS不仅是控制器,更是枢纽的"首席财务官"和"安全官"。
作为首席架构师,我们需要将业务需求转化为具体的技术架构。基于文档内容,我们将从拓扑结构、关键技术栈、安全体系三个维度进行深度拆解。
为了适应不同规模(从私人停机坪到大型枢纽港)的需求,架构设计必须遵循"高内聚、低耦合"的原则。
-
推荐方案 :采用"交流并网、直流配电"的混合架构。并网点 (PCC):通过双向AC/DC变流器与市电连接,实现能量的双向流动和电气隔离。直流母线 :建立±750V或±375V的直流母线网络。光伏、储能、直流充电桩直接挂接在母线上。优势:减少变换环节,提升系统效率5%-8%;天然适配电池类负载;便于后续接入氢能等直流电源。
-
冗余设计:关键链路采用双母线或环形拓扑,确保单点故障不影响整体运行。
-
端侧(Device Layer):智能电表、BMS、PCS、充电桩控制器。负责毫秒级的数据采集与执行指令。
-
边侧(Edge Layer):部署在枢纽本地的边缘计算网关。职责:运行实时控制算法,处理本地逻辑(如孤岛检测、快速切离),确保在网络中断时仍能独立运行。技术栈:容器化部署(Docker/K3s),支持微服务架构,便于算法迭代。
-
云侧(Cloud Layer):集团级或区域级能源云平台。职责:长周期数据分析、电价预测、多枢纽协同调度、碳资产管理。交互:通过5G/光纤与边侧通信,下发宏观策略,上传历史数据。
-
运营支撑:计费结算、订单管理、会员体系。
-
运维支撑:故障诊断、远程升级(OTA)、备件管理。
-
交易支撑:参与电力辅助服务市场、绿证交易、虚拟电厂(VPP)聚合。
技术不是一成不变的,架构师必须预判未来3-5年的演进方向。

-
原理:通过在充电电缆内部循环冷却液(乙二醇水溶液或绝缘油),带走大电流产生的焦耳热。
-
难点:密封性设计、冷却液泄漏检测、低温环境下的防冻处理。
-
架构影响:要求充电桩内部具备独立的液冷循环控制系统,并与EMS联动,根据充电功率动态调整泵速。
-
优势:更高的能量密度、不可燃的安全性、更宽的工作温度范围。
-
价值:对于空间受限的城市Vertiport,固态电池储能柜可以节省50%的占地面积,同时消除火灾隐患,极大地提升了枢纽的选址灵活性。
-
模型构建:利用LSTM(长短期记忆网络)或Transformer模型,输入历史航班数据、气象数据、节假日因子、电价信号。
-
输出:未来24小时每15分钟的负荷曲线预测,准确率需达到90%以上。
-
应用:基于预测结果,EMS自动生成次日储能充放电计划,并在实时运行中进行滚动修正。
安全是低空经济的生命线。智能微电网的安全架构必须超越常规的工业标准,对标航空级要求。
-
绝缘监测:直流系统特有的绝缘监测装置(IMD),实时检测正负极对地绝缘电阻。
-
电弧防护:采用高速直流断路器,具备灭弧能力,防止直流拉弧引发火灾。
-
防雷接地:针对低空设施易受雷击的特点,设计多级防雷系统,确保设备与人员安全。
-
边界防护:在云边交互、边端交互界面部署工业防火墙、网闸。
-
加密传输:全链路采用国密算法(SM2/SM3/SM4)进行数据加密和身份认证。
-
入侵检测:部署态势感知系统,实时监测异常流量和恶意攻击行为。
-
合规性:严格遵循电力监控系统安全防护规定("安全分区、网络专用、横向隔离、纵向认证")。
-
孤岛保护:当市电故障时,微电网必须在20ms内检测到并平滑切换至孤岛运行模式,保证关键负荷不掉电。
-
黑启动能力:在全黑状态下,储能系统能够自举启动,逐步恢复母线电压,带动其他负荷重启。
架构师建议:在设计初期,就必须引入"失效安全"(Fail-Safe)理念。任何单一组件的故障,都不应导致整个系统的崩溃或安全事故。
理论再完美,终究要接受现实的检验。我们将通过几个典型的场景假设,推演该架构在实际落地中的表现及其带来的商业价值。
场景特征:
- 位于CBD楼顶,空间极度受限。
- 航班频次高,早晚高峰明显。
- 市电容量紧张,扩容几乎不可能。
- 对噪音、美观度要求极高。
解决方案推演:
- 紧凑型直流微网:采用集装箱式或机柜式的一体化"网储网充"设备,占地最小化。
- 高倍率储能:配置高功率型锂电池或飞轮储能,重点解决瞬间大功率冲击,而非长时储能。
- 光储直柔:充分利用建筑玻璃幕墙和屋顶铺设轻量化光伏,实现部分能源自给。
- 静音设计:所有旋转设备(风机、水泵)采用磁悬浮技术,配合隔音罩,确保不对周边办公产生干扰。
商业价值:
- 规避扩容费:节省了数百万元的变压器增容费用和漫长的等待时间,使项目得以快速上线。
- 峰谷套利:利用夜间低谷电充电,白天高峰放电,预计降低运营成本30%-40%。
- 品牌溢价:打造"零碳枢纽"标杆,吸引高端商务客户和注重ESG的投资方。
场景特征:
- 位于郊区或交通枢纽(高铁站旁),空间相对宽裕。
- 机型较大,电池容量大,充电总量高。
- 对供电可靠性要求极高,不能容忍长时间停机。
解决方案推演:
- 混合储能系统:采用"锂电+氢能"或"锂电+柴油备份"的组合。锂电负责日常调峰,氢能/柴发负责长时备用。
- 参与虚拟电厂:由于负荷量大且可调,该枢纽可作为区域虚拟电厂的核心节点,参与电网的需求侧响应,获取额外补贴。
- 车网互动(V2G):在夜间停运期间,利用停靠的eVTOL机队作为临时储能单元,向电网反向送电,赚取差价。
商业价值:
- 多元化营收:除了充电服务费,还增加了电力辅助服务收入、碳交易收入。
- 极致可靠性:多重备份确保了99.999%的可用性,满足了物流时效性和客运安全性的严苛要求。
- 资产增值:枢纽不仅是交通节点,更成为了区域能源互联网的重要资产。
场景特征:
- 无市电或市电极不稳定。
- 环境恶劣,维护困难。
- 任务突发性强,能源需求波动大。
解决方案推演:
- 完全离网模式:构建"光伏+风电+大容量储能+柴油/氢能"的独立微电网。
- 模块化部署:设备采用方舱式设计,可由运输机或重型直升机吊运,快速展开。
- 智能能量路由:在能源极度有限的情况下,EMS优先保障关键通信和指挥设备,动态调整充电策略。
商业价值:
- 社会价值:在灾难面前提供可靠的能源和交通支持,体现企业的社会责任。
- 特殊市场垄断:在电网无法覆盖的区域,形成事实上的能源垄断,掌握定价权。
传统的充电桩运营模式是简单的"电费+服务费"。在智能微电网架构下,商业模式发生了质的飞跃:
- 能源即服务(EaaS):用户无需关心电价波动和充电策略,只需购买"飞行时长"或"起降次数",能源成本由运营商通过优化算法内部消化。
- 碳资产管理:通过精确计量绿电使用比例,生成可信的碳减排数据,在碳市场上出售碳汇。
- 数据变现:积累的能源数据、航班数据、用户行为数据,经过脱敏处理后,可为城市规划、电网建设、保险精算提供高价值参考。
- 金融租赁:储能设备和充电设施可采用融资租赁模式,降低初始投资门槛,通过长期的运营收益分期偿还。
案例启示:未来的低空枢纽运营商,本质上是一家"持有航空牌照的能源公司"。谁能更高效地管理能量,谁就能在激烈的市场竞争中胜出。
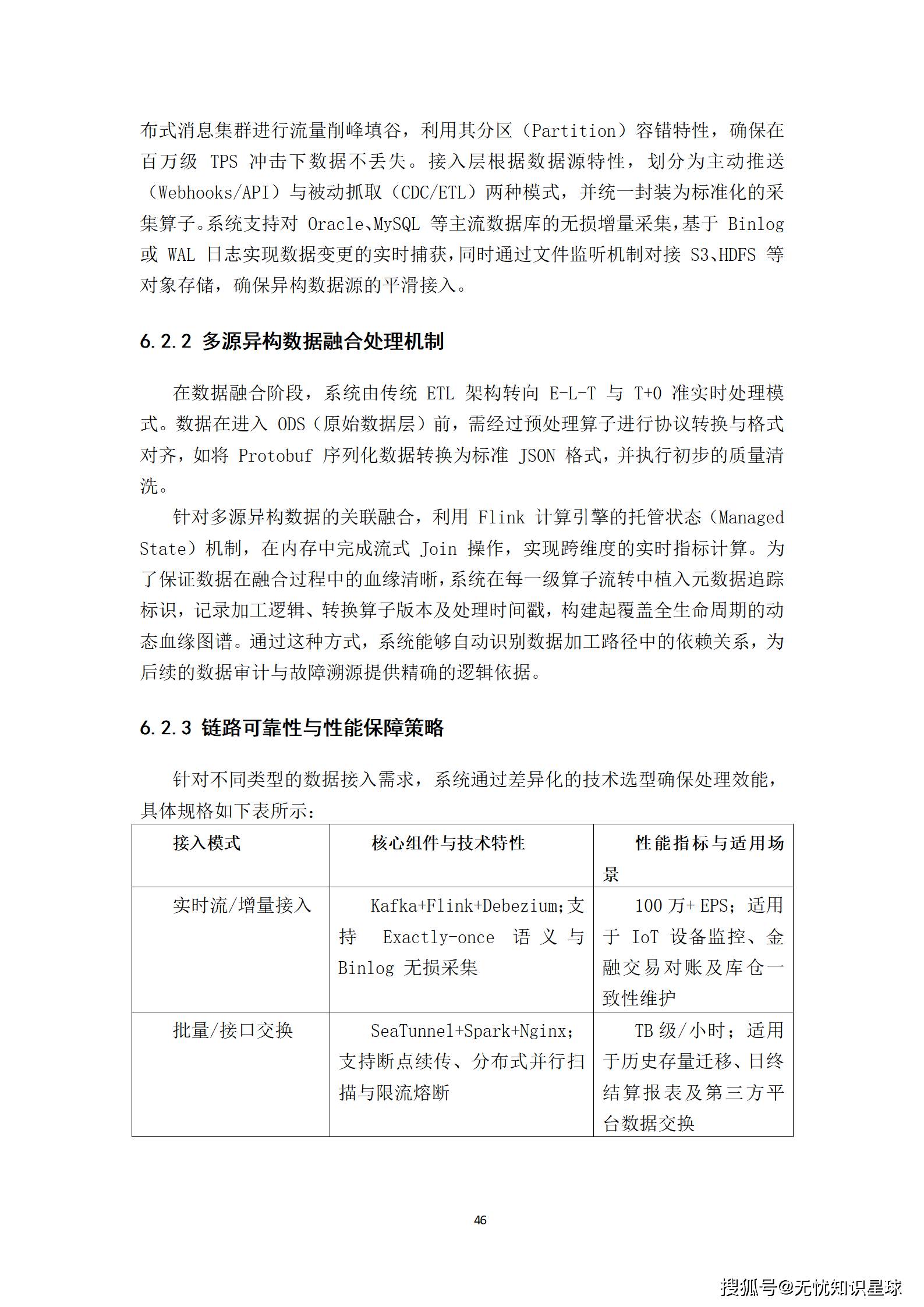
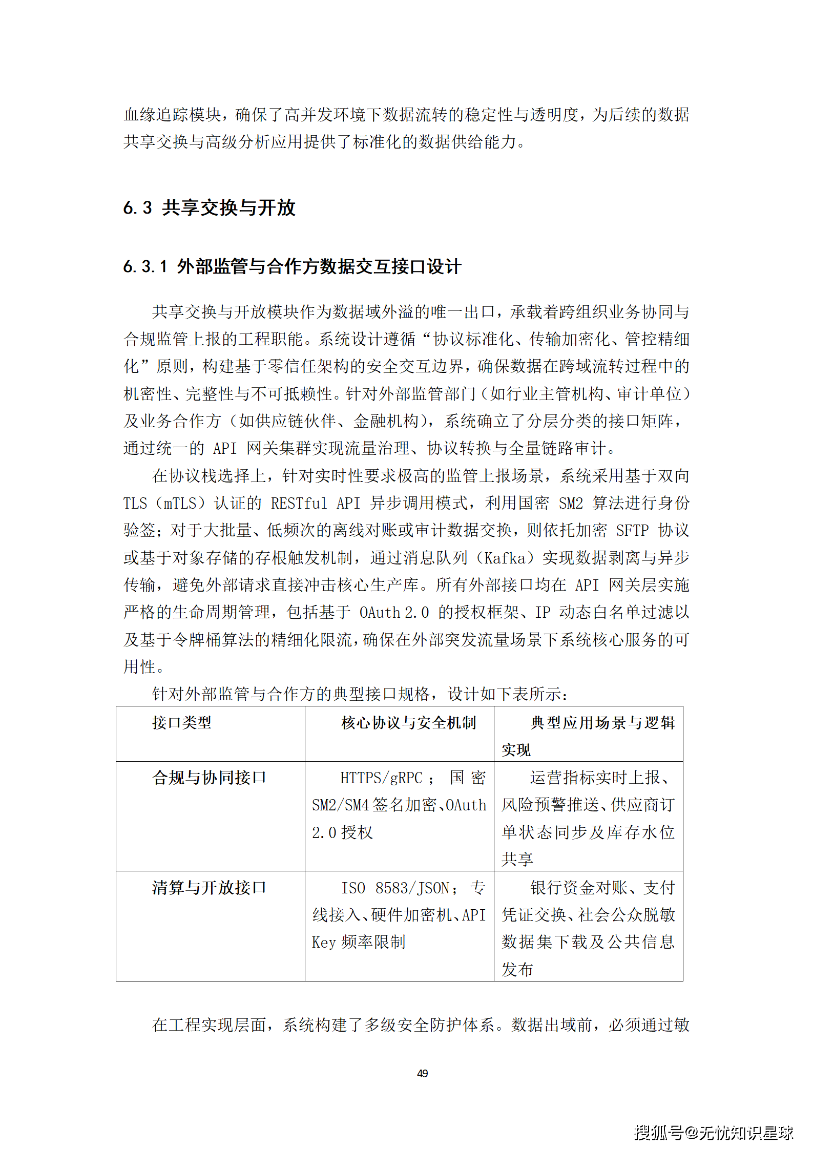
尽管前景广阔,但我们必须清醒地认识到,从示范试点到规模化商用,仍横亘着诸多挑战。
现状:目前关于eVTOL充电接口、通信协议、微电网并网标准尚不统一。各家主机厂、桩企、电网公司各自为战,形成了新的"孤岛"。
应对策略:
- 推动国标制定:行业协会与头部企业应联合推动国家标准的出台,统一物理接口(如兆瓦级充电标准)、通信协议(如OCPP 2.0/2.1的航空版扩展)和安全规范。
- 兼容性设计:在架构设计初期,采用模块化、插件化的设计思路,预留多种协议的适配接口,通过软件升级适应未来标准的变化。
现状:液冷超充桩、大容量储能系统、智能EMS的一次性投入巨大,投资回收期较长。
应对策略:
- 分步建设:根据航班量的增长曲线,采取"总体规划、分步实施"的策略。初期配置满足基本需求的设备,后期随业务增长动态扩容。
- 政策借力:积极争取国家和地方关于新基建、新能源、低空经济的专项补贴、税收优惠和低息贷款。
- 共享模式:探索储能设备的共享租赁模式,或与电网公司合资建设,分摊投资风险。
现状:低空枢纽涉及民航局、能源局、住建局、规划局等多个监管部门,审批流程繁琐,协调难度大。
应对策略:
- 顶层设计介入:推动将低空新基建纳入城市总体规划和能源发展规划,确立其合法地位。
- 一站式服务平台:建议政府建立跨部门的联合审批机制,简化流程,提高效率。
- 试点先行:在特定示范区先行先试,积累经验和数据,以实际成效推动政策的放开。
现状:既懂航空又懂电力,还精通数字化的复合型人才极度短缺。
应对策略:
- 产学研合作:与高校、科研院所共建实验室,定向培养专业人才。
- 内部培训体系:建立完善的内部培训和认证体系,提升现有团队的综合能力。
- 生态招募:从互联网、新能源汽车、传统电力行业跨界吸纳人才,通过文化融合打造多元化团队。
站在时间的长河中眺望,今天的智能微电网仅仅是低空能源互联网的雏形。未来,随着技术的迭代和生态的完善,我们将见证一个更加宏大、智能、绿色的能源图景。
未来的起降枢纽将不再局限于固定的物理站点。
-
动态充电网络:基于无线充电技术,城市道路、建筑外墙、甚至空中航线都将嵌入充电设施。eVTOL可以实现"边飞边充"或"随停随充",彻底消除里程焦虑。
-
移动能源节点:配备储能系统的移动充电车、无人机充电母船,将构成灵活的补充网络,覆盖偏远地区和应急场景。
-
区块链赋能:利用区块链技术构建去中心化的能源交易平台。每一个eVTOL、每一个储能单元、每一个光伏板都是独立的交易主体,通过智能合约自动完成能量的买卖和结算。
-
蜂群算法:成千上万个微电网节点通过蜂群算法实现自组织、自协同。在没有中央控制器的情况下,也能实现全局的供需平衡和最优调度。
-
100%可再生能源:随着光伏效率的提升和储能成本的下降,低空枢纽将实现100%的绿色能源供给。
-
全生命周期碳中和:从设备制造、建设施工到运营维护,全链条贯彻低碳理念,使低空经济真正成为"绿色经济"的典范。
-
城市能源路由器:低空枢纽将成为城市能源互联网的关键节点,不仅服务于航空,还向周边的建筑、交通、社区提供能源服务和调节能力。
-
韧性城市基石:在极端灾害发生时,分布式的低空微电网网络将成为城市最后的能源堡垒,保障生命线的畅通。








































































