前言:
重要性不大,vibecoding很多的细节优化相对就少了,这个等未来模型迭代自然会出现优秀的内容。
一、定位
本讲聚焦 Flutter 布局的底层实现逻辑 和性能调优手段,核心目标是:
- 从原理层面理解 Flutter 布局的「约束-测量-摆放」三阶段流程
- 掌握「紧约束/松约束」的核心概念,解决布局适配的底层问题
- 学会基于
MultiChildRenderObjectWidget自定义复杂布局 - 掌握复杂布局的性能优化技巧,避免布局卡顿、过度重建等问题
对于开发者而言,本章是从「会用布局组件」到「懂布局原理、能造布局组件、能优化布局性能」的关键进阶内容,适合需要开发自定义复杂布局(如流式布局、瀑布流、自定义容器)或解决布局性能瓶颈的场景。
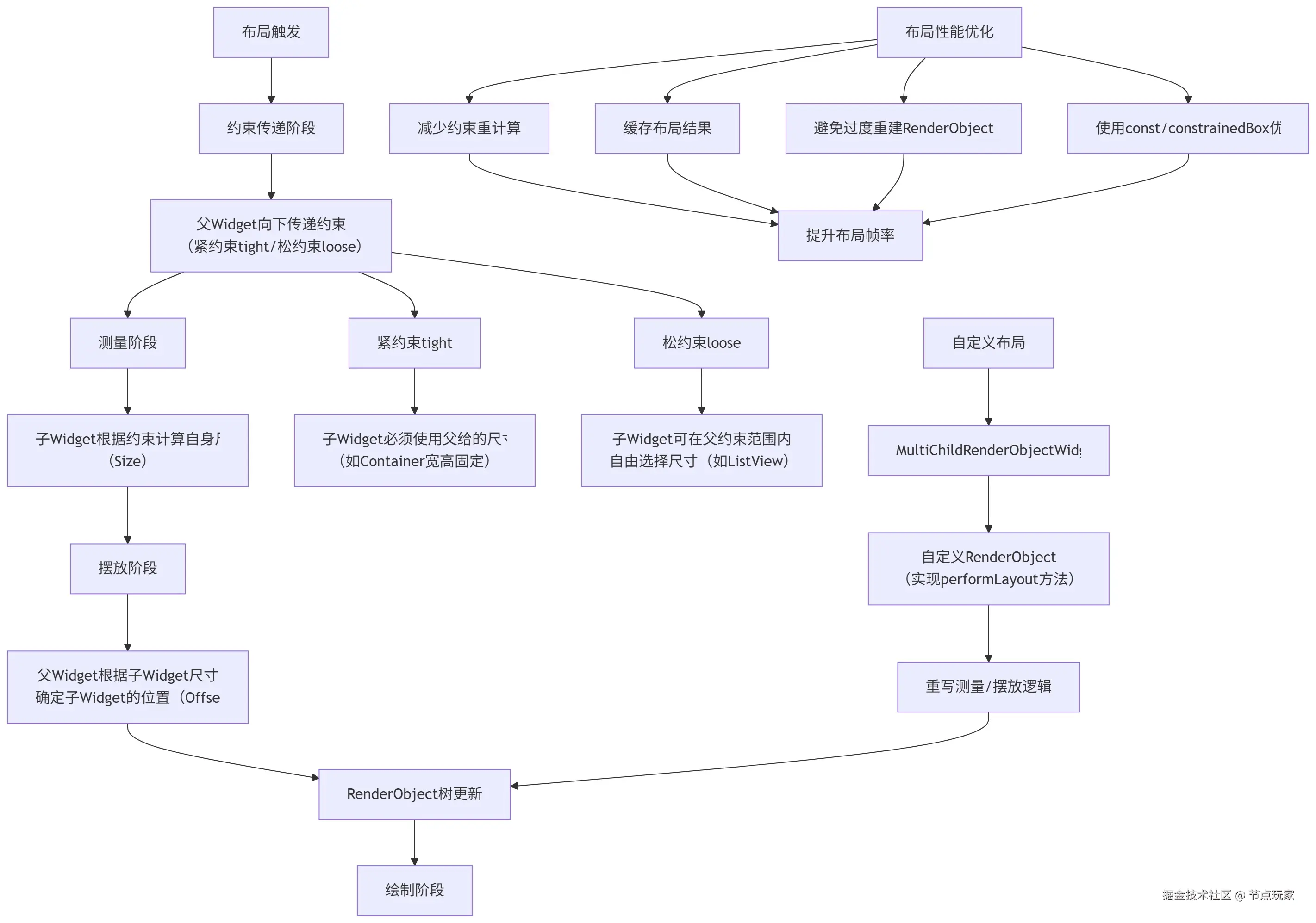
布局三阶段:约束(父→子传递尺寸限制)→ 测量(子计算自身尺寸)→ 摆放(父确定子位置),是Flutter布局的底层逻辑
约束类型:紧约束(子必须用父指定尺寸)、松约束(子可自由选择尺寸),决定了组件的自适应行为
自定义布局 :基于MultiChildRenderObjectWidget和RenderObject,重写performLayout实现核心布局逻辑
性能优化 :通过const、RepaintBoundary、懒加载等手段,减少布局重计算和重绘,提升复杂布局流畅度

- 约束(Constraints) :父组件给子组件的尺寸限制(minWidth/maxWidth/minHeight/maxHeight)
- 紧约束(Tight) :min = max,子组件必须用这个尺寸(如
SizedBox(width: 100)) - 松约束(Loose) :min = 0,max = 父尺寸,子组件可自由选择(如
Center包裹的无尺寸组件) - RenderObject:Flutter 布局/绘制的核心对象,所有布局最终都通过它实现
二、核心知识点:案例、属性、注意事项
2.1 约束-测量-摆放
关键属性
| 属性/类 | 作用 |
|---|---|
LayoutBuilder |
捕获父组件传递的约束,用于调试/动态适配 |
constraints.maxWidth/maxHeight |
获取约束的最大尺寸(紧约束下=minWidth/minHeight) |
Container(width/height) |
给子组件传递紧约束的核心属性 |
案例代码(理解三阶段)
scala
import 'package:flutter/material.dart';
void main() => runApp(const LayoutDemoApp());
class LayoutDemoApp extends StatelessWidget {
const LayoutDemoApp({super.key});
@override
Widget build(BuildContext context) {
return MaterialApp(
home: Scaffold(
appBar: AppBar(title: const Text('布局三阶段演示')),
body: Container(
// 父容器:传递紧约束(宽300,高200)
width: 300,
height: 200,
color: Colors.grey[200],
child: const ChildBox(), // 子组件接收约束并响应
),
),
);
}
}
class ChildBox extends StatelessWidget {
const ChildBox({super.key});
@override
Widget build(BuildContext context) {
// 通过LayoutBuilder获取父组件传递的约束
return LayoutBuilder(
builder: (context, constraints) {
// 测量阶段:打印约束信息,确认是紧约束(min=max=300/200)
debugPrint('父约束:$constraints');
// 摆放阶段:子组件选择占满父容器(符合紧约束要求)
return Container(
width: constraints.maxWidth,
height: constraints.maxHeight,
color: Colors.blue,
child: Center(
child: Text(
'父约束:\n宽${constraints.maxWidth}\n高${constraints.maxHeight}',
style: const TextStyle(color: Colors.white),
),
),
);
},
);
}
}

注意事项
- 约束是单向向下传递的:父 → 子,子不能向上修改父的约束
- 测量阶段子组件必须返回符合约束的尺寸,否则Flutter会强制修正(可能导致布局异常)
- 摆放阶段父组件完全控制子组件的位置(如
Row/Column控制子组件的排列位置)
2.2 紧约束 vs 松约束 对比案例
核心区别
| 紧约束(Tight) | 松约束(Loose) |
|---|---|
| minWidth = maxWidth,minHeight = maxHeight | minWidth = 0,maxWidth = 父宽度;minHeight = 0,maxHeight = 父高度 |
| 子组件必须使用父指定的尺寸 | 子组件可自由选择尺寸(只要不超过父约束范围) |
典型组件:SizedBox、Container(指定宽高) |
典型组件:Center、ListView、Row/Column(未约束子组件) |
案例代码(两种约束对比)
less
import 'package:flutter/material.dart';
void main() => runApp(const ConstraintTypeDemo());
class ConstraintTypeDemo extends StatelessWidget {
const ConstraintTypeDemo({super.key});
@override
Widget build(BuildContext context) {
return MaterialApp(
home: Scaffold(
appBar: AppBar(title: const Text('紧/松约束对比')),
body: Row(
children: [
// 左侧:紧约束(SizedBox固定尺寸)
Expanded(
child: Container(
color: Colors.grey[100],
child: const Column(
children: [
Text('紧约束(Tight)'),
SizedBox(
width: 200,
height: 100, // 紧约束:子必须用200x100
child: Container(color: Colors.red),
),
],
),
),
),
// 右侧:松约束(无固定尺寸,父给最大范围)
Expanded(
child: Container(
color: Colors.grey[300],
child: const Column(
children: [
Text('松约束(Loose)'),
Container(
// 松约束:子可自由选择尺寸(这里选150x80)
width: 150,
height: 80,
color: Colors.green,
),
],
),
),
),
],
),
),
);
}
}

注意事项
- 松约束下子组件如果不指定尺寸,会默认「尽可能小」(如无内容的
Container宽高为0) - 嵌套布局中约束会层层传递,多层松约束可能导致「尺寸自适应异常」,需用
ConstrainedBox显式约束
2.3 自定义布局:MultiChildRenderObjectWidget
核心属性/方法
| 名称 | 作用 |
|---|---|
MultiChildRenderObjectWidget |
自定义多子组件布局的入口Widget |
RenderBox |
所有布局相关RenderObject的基类,提供尺寸/位置管理 |
performLayout() |
核心方法:实现「测量+摆放」逻辑 |
layout() |
触发子组件的测量流程,传递约束 |
MultiChildLayoutParentData |
存储子组件的位置(offset)等布局数据 |
setupParentData() |
初始化子组件的布局数据容器 |
案例代码
arduino
import 'package:flutter/material.dart';
import 'package:flutter/rendering.dart';
// 步骤1:自定义MultiChildRenderObjectWidget(入口)
class CustomFlowLayout extends MultiChildRenderObjectWidget {
const CustomFlowLayout({
super.key,
required List<Widget> children,
}) : super(children: children);
@override
RenderObject createRenderObject(BuildContext context) {
return RenderCustomFlowLayout();
}
}
// 步骤2:自定义RenderObject(核心:实现布局逻辑)
class RenderCustomFlowLayout extends RenderBox
with ContainerRenderObjectMixin<RenderBox, MultiChildLayoutParentData> {
@override
void performLayout() {
// 1. 获取父组件传递的约束
final BoxConstraints constraints = this.constraints;
// 2. 初始化布局参数
double currentX = 0.0; // 当前子组件的x坐标
double currentY = 0.0; // 当前子组件的y坐标
double maxChildHeight = 0.0; // 当前行的最大子组件高度
// 3. 遍历所有子组件,逐个测量+摆放
RenderBox? child = firstChild;
while (child != null) {
// 获取子组件的布局数据容器
final MultiChildLayoutParentData childParentData =
child.parentData as MultiChildLayoutParentData;
// 测量阶段:给子组件传递松约束(最大宽度=父宽度,高度不限)
child.layout(
BoxConstraints(
maxWidth: constraints.maxWidth,
minHeight: 0,
maxHeight: constraints.maxHeight,
),
parentUsesSize: true,
);
// 判断是否换行:当前子组件超出父宽度则换行
if (currentX + child.size.width > constraints.maxWidth) {
currentY += maxChildHeight; // 换行后y坐标下移
currentX = 0.0; // x坐标重置
maxChildHeight = 0.0; // 重置当前行最大高度
}
// 摆放阶段:设置子组件的位置
childParentData.offset = Offset(currentX, currentY);
// 更新布局参数
currentX += child.size.width;
maxChildHeight = math.max(maxChildHeight, child.size.height);
// 处理下一个子组件
child = childParentData.nextSibling;
}
// 4. 设置当前布局的总尺寸
size = Size(
constraints.maxWidth,
math.min(currentY + maxChildHeight, constraints.maxHeight),
);
}
// 必须重写:命中测试(处理点击等交互)
@override
bool hitTestChildren(BoxHitTestResult result, {required Offset position}) {
RenderBox? child = firstChild;
while (child != null) {
final MultiChildLayoutParentData childParentData =
child.parentData as MultiChildLayoutParentData;
final bool isHit = result.addWithPaintOffset(
offset: childParentData.offset,
position: position,
hitTest: (result, transformed) {
assert(transformed == position - childParentData.offset);
return child!.hitTest(result, position: transformed);
},
);
if (isHit) return true;
child = childParentData.nextSibling;
}
return false;
}
// 必须重写:绘制子组件
@override
void paint(PaintingContext context, Offset offset) {
RenderBox? child = firstChild;
while (child != null) {
final MultiChildLayoutParentData childParentData =
child.parentData as MultiChildLayoutParentData;
context.paintChild(child, offset + childParentData.offset);
child = childParentData.nextSibling;
}
}
// 必须重写:设置子组件的parentData类型
@override
void setupParentData(RenderObject child) {
if (child.parentData is! MultiChildLayoutParentData) {
child.parentData = MultiChildLayoutParentData();
}
}
}
// 步骤3:使用自定义布局
void main() => runApp(const CustomLayoutDemo());
class CustomLayoutDemo extends StatelessWidget {
const CustomLayoutDemo({super.key});
@override
Widget build(BuildContext context) {
return MaterialApp(
home: Scaffold(
appBar: AppBar(title: const Text('自定义流式布局')),
body: Padding(
padding: const EdgeInsets.all(16.0),
child: CustomFlowLayout(
children: List.generate(
10,
(index) => Container(
width: 80 + index * 5, // 每个子组件宽度递增
height: 60,
color: Colors.primaries[index % Colors.primaries.length],
child: Center(
child: Text(
'Item $index',
style: const TextStyle(color: Colors.white),
),
),
),
),
),
),
),
);
}
}

注意事项
- 自定义RenderObject必须重写
performLayout/paint/hitTestChildren/setupParentData parentUsesSize: true表示父组件依赖子组件的尺寸,子组件尺寸变化会触发父组件重新布局- 避免在
performLayout中做耗时操作(如网络请求),会导致布局卡顿
2.4 复杂布局性能优化 核心技巧
关键优化手段(附案例)
好的,我按照你提供的内容重新排版,只调整结构,不增删任何优化手段。
1. 使用 const 减少重建
案例代码
less
// 优化前:每次build都新建Widget
Container(child: Text('测试'));
// 优化后:const Widget复用
Container(child: const Text('测试'));
2. 缓存布局结果( RepaintBoundary )
案例代码
less
RepaintBoundary(
child: CustomFlowLayout( // 复杂布局包裹,避免整体重绘
children: [...],
),
)
注意事项
减少重绘区域,适合动态更新少的复杂布局。
3. 避免过度约束( UnconstrainedBox )
案例代码
less
// 解除父组件的紧约束,避免重复计算
UnconstrainedBox(
child: Container(width: 100, height: 100),
)
注意事项
慎用:可能导致子组件超出父容器范围。
4. 延迟布局( ListView.builder )
案例代码
less
// 懒加载,只构建可视区域的子组件
ListView.builder(
itemCount: 1000,
itemBuilder: (context, index) => ListTile(title: Text('$index')),
)
注意事项
替代直接 ListView(children: [...]),适合长列表。
综合应用案例:高性能自定义瀑布流布局
需求说明
实现一个「高性能瀑布流布局」,整合本章所有技术:
- 遵循「约束-测量-摆放」流程
- 处理紧/松约束适配
- 基于
MultiChildRenderObjectWidget自定义布局 - 加入性能优化(懒加载、缓存、减少重绘)
java
import 'dart:math';
import 'package:flutter/material.dart';
import 'package:flutter/rendering.dart';
// 步骤1:自定义瀑布流RenderObject
class RenderWaterfallFlow extends RenderBox
with ContainerRenderObjectMixin<RenderBox, MultiChildLayoutParentData> {
// 列数
int crossAxisCount;
// 列间距
double crossAxisSpacing;
// 行间距
double mainAxisSpacing;
RenderWaterfallFlow({
required this.crossAxisCount,
required this.crossAxisSpacing,
required this.mainAxisSpacing,
});
// 存储每列的当前高度
late List<double> _columnHeights;
@override
void performLayout() {
final BoxConstraints constraints = this.constraints;
// 计算每列的宽度(紧约束下均分)
final double columnWidth =
(constraints.maxWidth - (crossAxisCount - 1) * crossAxisSpacing) /
crossAxisCount;
// 初始化列高度
_columnHeights = List.filled(crossAxisCount, 0.0);
RenderBox? child = firstChild;
int childIndex = 0;
while (child != null) {
final MultiChildLayoutParentData childParentData =
child.parentData as MultiChildLayoutParentData;
// 测量阶段:给子组件传递紧约束(列宽固定,高度松约束)
child.layout(
BoxConstraints.tightFor(
width: columnWidth,
// 高度松约束:子组件可自定义高度
height: double.infinity,
).loosen(),
parentUsesSize: true,
);
// 找到当前最矮的列(优化摆放逻辑,减少空白)
final int shortestColumnIndex = _findShortestColumnIndex();
final double left =
shortestColumnIndex * (columnWidth + crossAxisSpacing);
final double top = _columnHeights[shortestColumnIndex];
// 摆放阶段:设置子组件位置
childParentData.offset = Offset(left, top);
// 更新列高度
_columnHeights[shortestColumnIndex] =
top + child.size.height + mainAxisSpacing;
// 下一个子组件
child = childParentData.nextSibling;
childIndex++;
}
// 设置瀑布流总尺寸(紧约束下高度为最高列的高度)
size = Size(
constraints.maxWidth,
_columnHeights.reduce(max) - mainAxisSpacing, // 减去最后一行的间距
);
}
// 找到最矮的列索引
int _findShortestColumnIndex() {
int index = 0;
double minHeight = double.infinity;
for (int i = 0; i < _columnHeights.length; i++) {
if (_columnHeights[i] < minHeight) {
minHeight = _columnHeights[i];
index = i;
}
}
return index;
}
@override
bool hitTestChildren(BoxHitTestResult result, {required Offset position}) {
RenderBox? child = firstChild;
while (child != null) {
final MultiChildLayoutParentData childParentData =
child.parentData as MultiChildLayoutParentData;
final bool isHit = result.addWithPaintOffset(
offset: childParentData.offset,
position: position,
hitTest: (result, transformed) {
return child!.hitTest(result, position: transformed);
},
);
if (isHit) return true;
child = childParentData.nextSibling;
}
return false;
}
@override
void paint(PaintingContext context, Offset offset) {
RenderBox? child = firstChild;
while (child != null) {
final MultiChildLayoutParentData childParentData =
child.parentData as MultiChildLayoutParentData;
context.paintChild(child, offset + childParentData.offset);
child = childParentData.nextSibling;
}
}
@override
void setupParentData(RenderObject child) {
if (child.parentData is! MultiChildLayoutParentData) {
child.parentData = MultiChildLayoutParentData();
}
}
}
// 步骤2:自定义瀑布流Widget
class WaterfallFlow extends MultiChildRenderObjectWidget {
final int crossAxisCount;
final double crossAxisSpacing;
final double mainAxisSpacing;
const WaterfallFlow({
super.key,
required super.children,
this.crossAxisCount = 2,
this.crossAxisSpacing = 8.0,
this.mainAxisSpacing = 8.0,
});
@override
RenderObject createRenderObject(BuildContext context) {
return RenderWaterfallFlow(
crossAxisCount: crossAxisCount,
crossAxisSpacing: crossAxisSpacing,
mainAxisSpacing: mainAxisSpacing,
);
}
@override
void updateRenderObject(
BuildContext context,
RenderWaterfallFlow renderObject,
) {
renderObject.crossAxisCount = crossAxisCount;
renderObject.crossAxisSpacing = crossAxisSpacing;
renderObject.mainAxisSpacing = mainAxisSpacing;
}
}
// 步骤3:高性能使用(懒加载+缓存+优化)
class HighPerformanceWaterfallDemo extends StatefulWidget {
const HighPerformanceWaterfallDemo({super.key});
@override
State<HighPerformanceWaterfallDemo> createState() =>
_HighPerformanceWaterfallDemoState();
}
class _HighPerformanceWaterfallDemoState
extends State<HighPerformanceWaterfallDemo> {
// 模拟异步加载数据
late Future<List<int>> _itemHeights;
@override
void initState() {
super.initState();
_itemHeights = _fetchItemHeights();
}
// 模拟网络请求获取子组件高度(随机高度)
Future<List<int>> _fetchItemHeights() async {
await Future.delayed(const Duration(seconds: 1));
return List.generate(30, (index) => Random().nextInt(200) + 100);
}
@override
Widget build(BuildContext context) {
return MaterialApp(
home: Scaffold(
appBar: AppBar(title: const Text('高性能瀑布流')),
body: FutureBuilder<List<int>>(
future: _itemHeights,
builder: (context, snapshot) {
if (snapshot.connectionState == ConnectionState.waiting) {
return const Center(child: CircularProgressIndicator());
}
if (snapshot.hasError) {
return const Center(child: Text('加载失败'));
}
final heights = snapshot.data!;
return SingleChildScrollView(
// 性能优化1:懒加载+滚动优化
child: RepaintBoundary(
// 性能优化2:缓存重绘区域
child: Padding(
padding: const EdgeInsets.all(8.0),
child: WaterfallFlow(
crossAxisCount: 2,
crossAxisSpacing: 8,
mainAxisSpacing: 8,
children: List.generate(
heights.length,
(index) => RepaintBoundary(
// 性能优化3:单个子组件缓存
child: Container(
// 紧约束下使用列宽,高度随机(松约束)
color:
Colors.primaries[index % Colors.primaries.length],
child: Center(
child: Text(
'Item $index',
style: const TextStyle(
color: Colors.white,
fontSize: 16,
),
),
),
),
),
),
),
),
),
);
},
),
),
);
}
}
void main() => runApp(const HighPerformanceWaterfallDemo());

代码说明
-
布局原理 :遵循「约束-测量-摆放」流程,
performLayout中先计算列宽(紧约束),再测量子组件高度(松约束),最后按「最矮列优先」摆放 -
约束处理:列宽是紧约束(均分父宽度),子组件高度是松约束(随机高度)
-
自定义布局 :基于
MultiChildRenderObjectWidget实现瀑布流核心逻辑 -
性能优化:
RepaintBoundary减少重绘区域SingleChildScrollView+ 异步加载 避免首屏卡顿- 列高度缓存 减少重复计算
const关键字复用静态Widget
应用场景
- 基础布局问题:用「约束-测量-摆放」分析布局异常(如溢出、尺寸不对)
- 自定义布局:基于
MultiChildRenderObjectWidget实现瀑布流、流式布局等原生组件不支持的布局 - 性能调优:针对长列表、复杂嵌套布局,通过缓存、懒加载等手段优化帧率