摘要:糖尿病视网膜病变是糖尿病常见且严重的微血管并发症之一,也是导致成年人视力下降甚至失明的重要原因。由于该病在早期往往缺乏明显症状,若不能及时筛查和干预,容易造成不可逆的视觉损伤。传统眼底图像判读主要依赖专业医生人工完成,不仅工作量大,而且对临床经验具有较强依赖性。因此,研究并设计一种基于深度学习的糖尿病眼底图像分类识别系统,对于提高眼底病变筛查效率、辅助临床诊断以及推动智能医疗技术应用具有重要的现实意义。
项目方案:基于深度学习的糖尿病眼底图像分类识别系统(含数据集)
项目简介
本项目是一个基于 PyQt5 和 PyTorch 的糖尿病眼底图像分类识别系统,可实现眼底图像的智能分类、结果展示、历史管理与算法对比分析。
系统概述
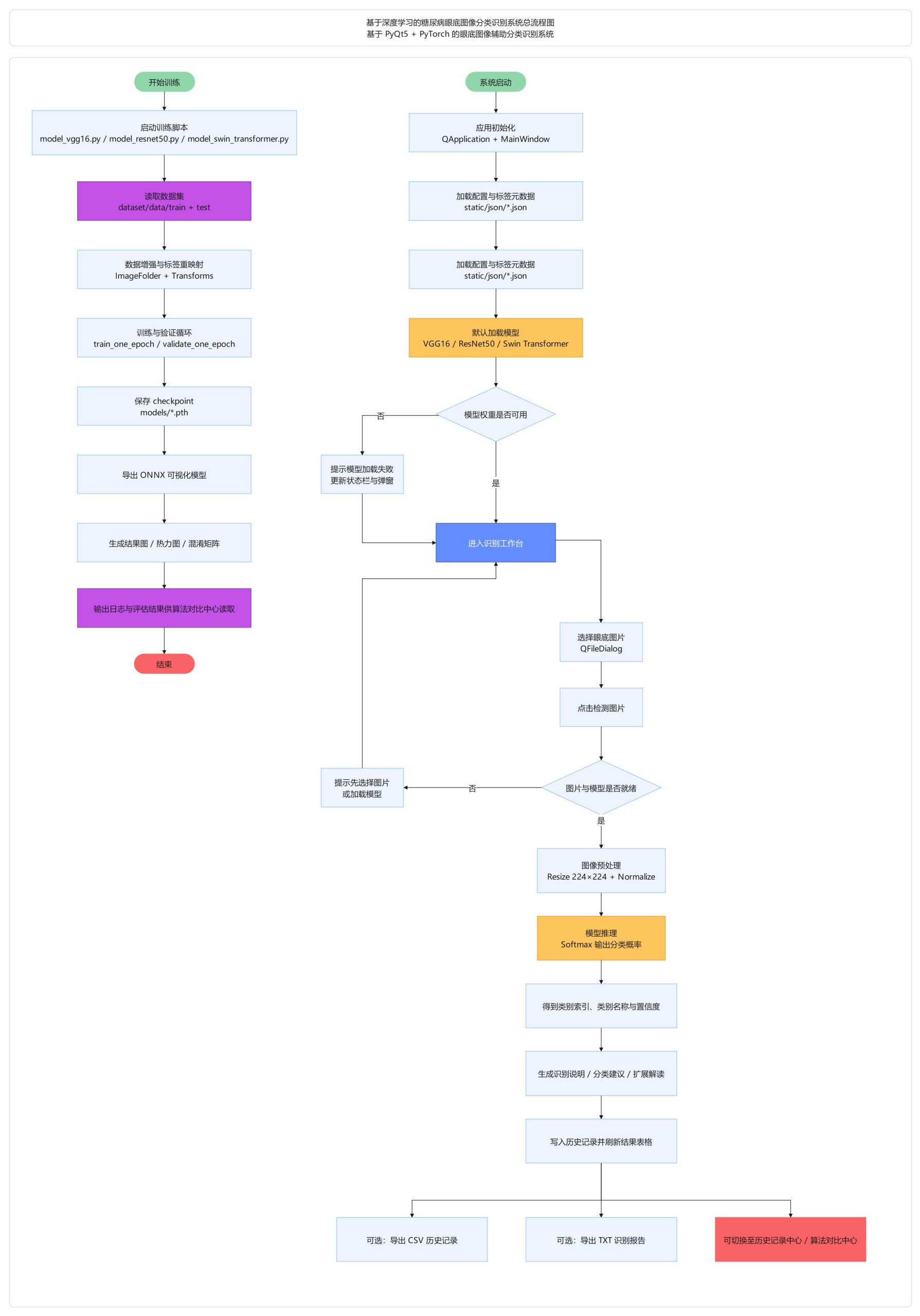
本文围绕糖尿病眼底图像辅助分析需求,设计并实现了一个基于深度学习的糖尿病眼底图像分类识别系统。系统采用 PyQt5 构建可视化交互界面,利用 PyTorch 搭建深度学习模型,实现了眼底图像导入、模型加载、图像分类识别、结果展示、历史记录 管理、识别报告导出以及算法对比分析等功能。在模型设计方面,系统集成了 VGG16、ResNet50 和 Swin Transformer 三种典型深度学习模型,并结合图像预处理、标签映射和分类结果解释机制,提升了系统的完整性和实用性。
在实验部分,本文基于糖尿病视网膜病变眼底图像数据集开展模型训练与测试,并对不同模型的分类性能进行对比分析。实验过程 中,采用训练集和测试集对模型进行训练与验证,使用准确率(Accuracy)、宏平均 F1 值(Macro F1)和加权 F1 值(Weighted F1)等指标对模型性能进行综合评估,同时结合训练损失曲线、准确率变化曲线、热力图和混淆矩阵对实验结果进行可视化分析 。实验结果表明,不同模型在糖尿病视网膜病变分类任务中均表现出较好的识别能力,其中 Transformer 类模型在特征表达和分类性能方面具有一定优势,卷积神经网络模型在结构成熟性与实现稳定性方面具有较好表现。
研究结果表明,本文设计的糖尿病眼底图像分类识别系统能够较为准确地完成眼底图像的自动分类与分级识别,具有良好的交互性、可视化效果和功能完整性。该系统不仅可以为糖尿病视网膜病变的早期筛查提供辅助支持,还可作为医学图像智能分析相关研究的实验平台,为教学演示、算法验证和后续系统优化提供参考。本文的研究对于促进深度学习技术在医学图像处理领域中的应用具有一定的理论意义与实践价值。
系统架构
系统采用"PyQt5 前端交互界面 + PyTorch 深度学习模型 + 本地数据与结果管理"的分层架构,实现眼底图像分类识别、结果展示与训练评估一体化

数据集构建
数据集构建主要基于糖尿病视网膜病变眼底图像数据,按照类别对原始图像进行整理与标注,并划分为训练集和测试集,分别存放 于 dataset/data/train 和 dataset/data/test 目录下;同时结合类别映射、图像预处理与数据增强操作,构建出适用于深度学习模型训练、验证与分类识别的标准化数据集
数据集训练
数据集训练过程中,系统将构建好的眼底图像训练集输入 VGG16、ResNet50 和 Swin Transformer 等深度学习模型中,结合图像预处理、数据增强、损失函数优化和迭代训练机制完成参数学习,并通过测试集对模型性能进行验证 ,最终保存训练权重、生成可视化结果及评估指标,为后续图像分类识别和算法对比分析提供支持。
运行:model_resnet50.py

图1 训练集与验证集准确率、损失变化曲线

图2 模型分类结果热力图
运行:model_vgg16.py

图3 训练集与验证集准确率、损失变化曲线

图4 模型分类结果热力图
运行:model_swin_transformer.py

图5 训练集与验证集准确率、损失变化曲线

图6 模型分类结果热力图
项目结构
项目结构主要包括以 MainProgram.py 为核心的 PyQt5 界面程序、以 model_vgg16.py、model_resnet50.py、model_swin_transformer.py 和 training_*.py 组成的模型训练与推理模块,以及 dataset/data 数据集目录、models 权重目录、results 结果目录和 static/json 静态配置目录
核心技术
核心技术主要包括基于 PyTorch 的深度学习图像分类、基于 VGG16、ResNet50 与 Swin Transformer 的模型构建与训练,以及基于 PyQt5 的桌面可视化交互实现。
快速开始
先准备 dataset/data/train 和 dataset/data/test 数据集及 models 目录下的权重文件,再运行 MainProgram.py 启动系统,或分别执行 model_vgg16.py、model_resnet50.py、model_swin_transformer.py 进行模型训练与结果生成
环境要求
环境要求为 Windows 系统下安装 Python、PyTorch、torchvision、PyQt5、Pillow、matplotlib、scikit-learn 等依赖,并具备可读取数据集与模型权重文件的本地运行环境。
结果展示

图7 主界面

图8 图片检测:VGG16-轻度非增值性糖尿病视网膜病变

图9 图片检测:Transformer-无糖尿病视网膜病

图10 图片检测:Transformer-增值性糖尿病视网膜病变

图11 图片检测:ResNet50-重度非增值性糖尿病视网膜病

图12 图片检测:ResNet50-中度非增值性糖尿病视网膜病变

图13 历史记录

图14 算法对比
结果点评
从结果来看,模型在训练过程中整体呈现出较稳定的收敛趋势,训练准确率和验证准确率均随迭代逐步提升,损失值总体下降,说 明模型具备一定的学习能力和分类效果;同时热力图显示模型对 No DR 和 Moderate NPDR 类别的识别效果较好,而对 Severe NPDR 和 PDR 等较复杂类别仍存在一定混淆,表明模型在轻重病变边界特征区分方面还有提升空间,但总体上已经能够较好地完成 糖尿病视网膜病变的分类任务。
项目资源
包括完整的项目源代码、演示视频、运行截图,开箱即用。

关于项目
作者信息
作者:Bob (张家梁)
原创声明:本项目为原创作品