Sora is a video generation AI.



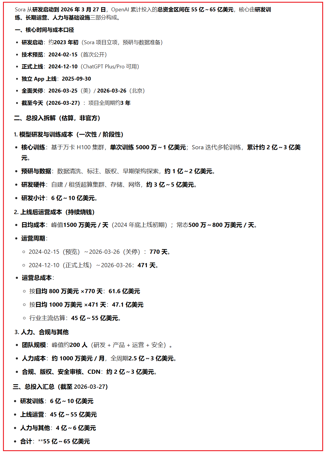
Sora 峰值用户300万据说,但是短视频生成效率肯定比较慢,而且需要巨大的算力,据说还挣了210W美元,一天1500W美元的成本,一年547500W美元的成本,看样子能阻止资本的疯狂只有买卖不划算,或者算力、电力或者外部因素等等暂时未达到等等。AI压得我们普通都快喘不过气来了。

今天AI的发展就如同很多平台一样加剧失业,实体经济一沓糊涂。唉。对于中下层收入的人来说是灾难啊。
Sora is a video generation AI.



Sora 峰值用户300万据说,但是短视频生成效率肯定比较慢,而且需要巨大的算力,据说还挣了210W美元,一天1500W美元的成本,一年547500W美元的成本,看样子能阻止资本的疯狂只有买卖不划算,或者算力、电力或者外部因素等等暂时未达到等等。AI压得我们普通都快喘不过气来了。

今天AI的发展就如同很多平台一样加剧失业,实体经济一沓糊涂。唉。对于中下层收入的人来说是灾难啊。