介绍
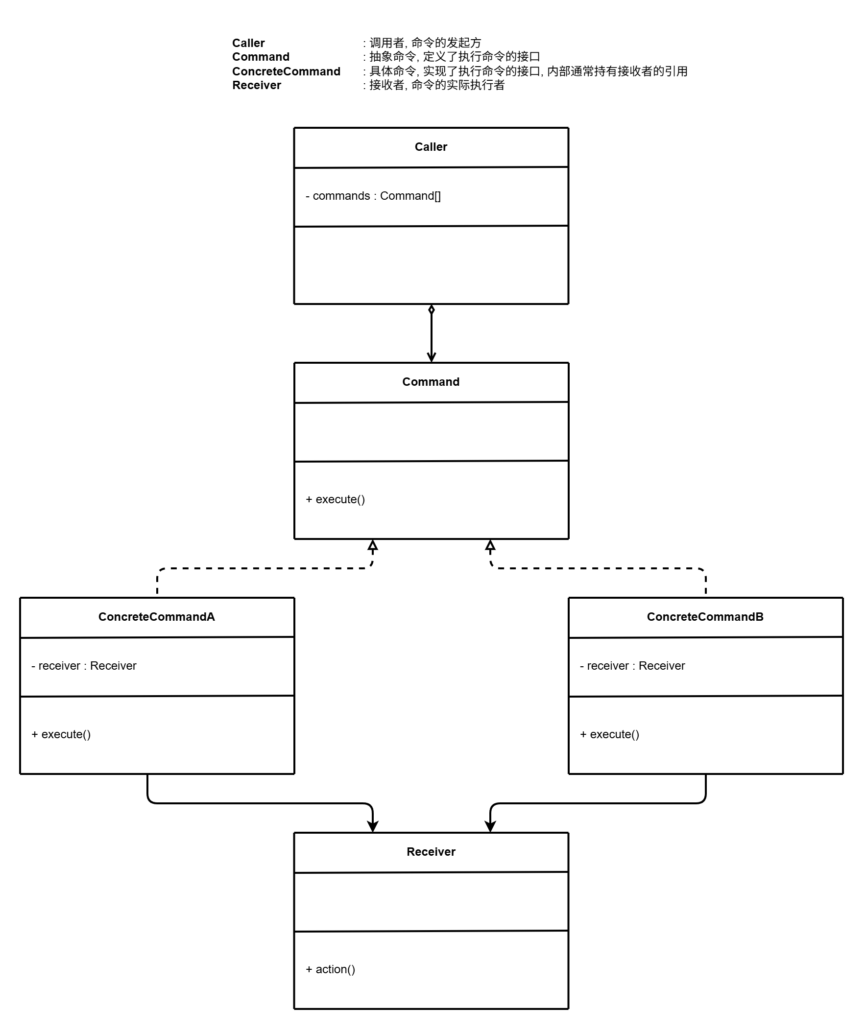
**定义:**命令模式的核心是将指令信息封装为对象后, 作为参数发送给接收方执行, 以此来达到请求方与执行方解耦的目的. 由于JAVA不支持将函数当做参数传递, 所以可以通过将函数封装为命令的方式来达到相同的目的.
UML

示例
java
package com.sumlv.demo;
import com.sumlv.demo.command.Command;
import com.sumlv.demo.command.PayOrderCommand;
import com.sumlv.demo.entity.CommandContest;
import com.sumlv.demo.entity.Order;
import com.sumlv.demo.enumeration.OrderState;
import java.math.BigDecimal;
public class Main {
public static void main(String[] args) {
Order order = new Order(
1L,
2L,
3L,
new BigDecimal("100.00"),
OrderState.PENDING,
null
);
CommandContest<Order> contest = new CommandContest<>();
contest.setData(order);
Command<Order> command = new PayOrderCommand();
command.execute(contest);
}
}
java
package com.sumlv.demo.command;
import com.sumlv.demo.entity.CommandContest;
/**
* 抽象命令接口
*
* @Auther: yuzhuo.song
* @Date: 2026-03-27
*/
public interface Command<T> {
void execute(CommandContest<T> contest);
}
java
package com.sumlv.demo.command;
import com.sumlv.demo.entity.CommandContest;
import com.sumlv.demo.entity.Order;
import com.sumlv.demo.entity.Result;
import com.sumlv.demo.service.OrderService;
import com.sumlv.demo.service.impl.OrderServiceImpl;
/**
* 订单支付命令
*
* @Auther: yuzhuo.song
* @Date: 2026-03-27
*/
public class PayOrderCommand implements Command<Order> {
private final OrderService service = new OrderServiceImpl();
@Override
public void execute(CommandContest<Order> contest) {
Result<Order> result = service.payOrder(contest.getData());
System.out.println("命令执行完成, 执行结果: " + result);
}
}
java
package com.sumlv.demo.entity;
/**
* 命令上下文
*
* @Auther: yuzhuo.song
* @Date: 2026-03-27
*/
public class CommandContest<T> {
private T data;
public T getData() {
return data;
}
public void setData(T data) {
this.data = data;
}
}
java
package com.sumlv.demo.service;
import com.sumlv.demo.entity.Order;
import com.sumlv.demo.entity.Result;
/**
* 订单服务
*
* @Auther: yuzhuo.song
* @Date: 2026-03-27
*/
public interface OrderService {
/**
* 支付订单
*
* @param order 订单信息
* @return 支付结果
*/
Result<Order> payOrder(Order order);
}
java
package com.sumlv.demo.service.impl;
import com.sumlv.demo.entity.Order;
import com.sumlv.demo.entity.Result;
import com.sumlv.demo.enumeration.OrderState;
import com.sumlv.demo.service.OrderService;
/**
* 订单服务实现
*
* @Auther: yuzhuo.song
* @Date: 2026-03-27
*/
public class OrderServiceImpl implements OrderService {
@Override
public Result<Order> payOrder(Order order) {
try {
System.out.println("开始执行订单支付, 订单信息: " + order);
// 此处省略支付逻辑
order.setState(OrderState.PROCESSING);
System.out.println("订单支付完成, 订单信息: " + order);
return Result.buildSuccessResult(order);
} catch (Throwable t) {
System.out.println("订单支付异常");
t.printStackTrace();
// 此处省略回滚逻辑
return Result.buildFailResult(order, t.getMessage());
}
}
}
java
package com.sumlv.demo.entity;
import java.io.Serializable;
/**
* 请求结果集
*
* @Auther: yuzhuo.song
* @Date: 2026-03-26
*/
public class Result<T> implements Serializable {
private Boolean success;
private String code;
private String message;
private T data;
public static <T> Result<T> buildSuccessResult(T data, String message) {
return new Result<>(
Boolean.TRUE,
ResultCodeConstant.SUCCESS_CODE,
message,
data
);
}
public static <T> Result<T> buildSuccessResult(T data) {
return new Result<>(
data,
Boolean.TRUE,
ResultCodeConstant.SUCCESS_CODE
);
}
public static Result<?> buildSuccessResult() {
return new Result<>(
Boolean.TRUE,
ResultCodeConstant.SUCCESS_CODE
);
}
public static <T> Result<T> buildFailResult(String code, String message, T data) {
return new Result<>(
Boolean.FALSE,
code,
message,
data
);
}
public static Result<?> buildFailResult(String code, String message) {
return new Result<>(
Boolean.FALSE,
code,
message
);
}
public static <T> Result<T> buildFailResult(T data, String message) {
return new Result<>(
Boolean.FALSE,
ResultCodeConstant.FAIL_CODE,
message,
data
);
}
public static Result<?> buildFailResult(String message) {
return new Result<>(
Boolean.FALSE,
ResultCodeConstant.FAIL_CODE,
message
);
}
public Boolean getSuccess() {
return success;
}
public void setSuccess(Boolean success) {
this.success = success;
}
public String getCode() {
return code;
}
public void setCode(String code) {
this.code = code;
}
public String getMessage() {
return message;
}
public void setMessage(String message) {
this.message = message;
}
public T getData() {
return data;
}
public void setData(T data) {
this.data = data;
}
@Override
public String toString() {
return "Result{" +
"success=" + success +
", code='" + code + '\'' +
", message='" + message + '\'' +
", data=" + data +
'}';
}
public Result(Boolean success, String code, String message, T data) {
this.success = success;
this.code = code;
this.message = message;
this.data = data;
}
public Result(Boolean success, String code, String message) {
this(success, code, message, null);
}
public Result(T data, Boolean success, String code) {
this(success, code, null, data);
}
public Result(Boolean success, String code) {
this(success, code, null);
}
/**
* 返回状态码常量
*/
public static class ResultCodeConstant {
/**
* 成功状态码
*/
public static final String SUCCESS_CODE = "200";
/**
* 失败状态码
*/
public static final String FAIL_CODE = "500";
}
}
总结
使用场景
- 当遇到调用方和执行方必须解耦的场景时.
优点:
-
降低了系统耦合度(实现了调用方和执行方的解耦);
-
满足开闭原则(新增或删除命令不会对其他类产生影响);
-
可以实现宏命令(与组合模式相结合后, 可以将多个命令装配成一个组合命令).
缺点:
- 当需要执行的命令过多时, 会导致系统中存在数量庞大的具体命令类, 同时也会显得系统结构较为复杂.