一、方案背景
随着基础设施建设的快速发展,边坡工程(如公路、铁路边坡、矿山边坡、水利枢纽边坡等)的安全稳定性日益受到重视。传统人工监测方式存在效率低、数据滞后、覆盖范围有限等问题,难以满足实时预警和精细化管理需求。本方案旨在通过自动化监测技术,实现对边坡变形、应力、环境等关键指标的实时采集、传输、分析与预警,保障工程安全,降低灾害风险。实时监测边坡关键参数,掌握边坡动态变化趋势。建立智能预警机制,及时发现潜在风险并发出警报。提供数据支持,辅助边坡安全评估与决策。降低人工成本,提高监测效率与精度。

二、监测内容与技术选型
(一)主要监测参数
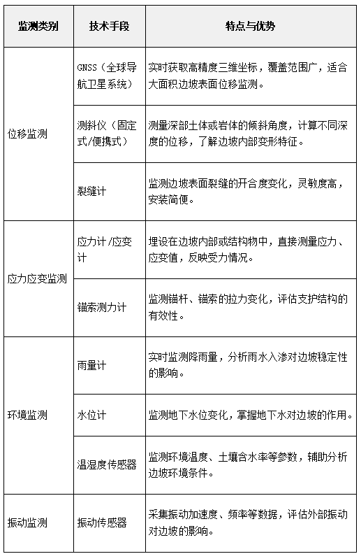
位移监测:包括边坡表面位移(水平位移、垂直位移)和深部位移,反映边坡整体及局部变形情况。
应力应变监测:监测边坡内部应力、锚杆/锚索拉力、结构物应变等,评估结构受力状态。
环境监测:包括降雨量、地下水水位、土壤含水率、温度等,分析环境因素对边坡稳定性的影响。
振动监测:监测爆破、车辆通行等引起的振动,评估其对边坡的扰动。

(二)关键技术选型

三、系统架构设计
边坡自动化监测系统采用"感知层-传输层-数据层-应用层"四层架构,实现数据的全流程管理。
(一)感知层
由各类传感器组成,负责采集边坡相关监测数据。根据监测参数和现场条件,选择合适的传感器类型和安装位置,确保数据的准确性和代表性。传感器需具备防水、防尘、抗干扰等性能,适应野外复杂环境。
(二)传输层
负责将感知层采集的数据传输至数据中心。根据现场网络条件,可选择以下传输方式:
无线传输:如4G/5G、NB-IoT、LoRa等,适用于偏远地区或布线困难的场景,灵活性高。
有线传输:如光纤、以太网等,适用于网络条件较好、对传输速率和稳定性要求高的场景,数据传输可靠。

(三)数据层
包括数据中心和数据库,负责数据的存储、管理与预处理。数据中心可采用本地服务器或云平台,数据库存储原始监测数据、设备状态数据、预警信息等。通过数据清洗、格式转换、异常值剔除等预处理,为应用层提供高质量数据。
(四)应用层
是系统的核心功能模块,面向用户提供数据展示、分析、预警等服务,主要包括:
数据可视化:通过图表、曲线、三维模型等方式,直观展示监测数据的变化趋势和空间分布。
数据分析:对监测数据进行统计分析、趋势预测、相关性分析等,评估边坡稳定性状况。
预警报警:根据预设阈值或预警模型,当监测数据异常时自动发出预警信息(如短信、邮件、系统弹窗等),通知相关人员及时处理。
报表生成:自动生成日报、周报、月报等监测报告,为管理决策提供依据。
设备管理:对传感器、传输设备等进行远程监控和管理,实时掌握设备运行状态,便于维护。

四、实施方案
(一)前期准备
现场勘查:了解边坡地形地貌、地质条件、周边环境等,确定监测点布设方案。
方案设计:根据边坡等级、风险评估结果,确定监测参数、技术选型、设备数量及安装位置。
设备采购与调试:采购符合要求的传感器、传输设备、服务器等,并进行实验室调试。
(二)现场安装与部署
传感器安装:按照设计方案进行传感器安装,确保安装牢固、测量准确,做好防护措施。如GNSS基站和移动站的布设、测斜仪钻孔埋设、裂缝计粘贴等。
传输网络搭建:部署无线或有线传输设备,建立数据传输通道,确保数据稳定传输。
数据中心建设:搭建本地数据中心或配置云平台,安装数据库和应用系统软件。
(三)系统调试与试运行
对整个系统进行联调,检查数据采集、传输、处理、展示等各环节是否正常运行。
试运行期间,对监测数据进行分析,验证系统的稳定性和可靠性,根据实际情况调整预警阈值和参数。
(四)人员培训与运维
对管理人员和技术人员进行系统操作、数据分析、设备维护等方面的培训。
建立定期巡检和维护制度,确保设备长期稳定运行,及时处理设备故障和数据异常。

五、预警机制与应急响应
(一)预警等级划分
根据边坡变形速率、位移量、应力值等监测指标,结合边坡工程安全等级,将预警等级划分为:
蓝色预警(关注级):监测数据略有异常,边坡处于稳定状态,但需加强监测频率。
黄色预警(警示级):监测数据出现明显变化,边坡存在潜在不稳定因素,需密切关注并准备应急措施。
橙色预警(预警级):监测数据接近或达到预警阈值,边坡稳定性较差,可能发生局部失稳,需启动应急预案,组织人员巡查。
红色预警(应急级):监测数据严重超标,边坡面临失稳风险,需立即启动最高级应急预案,组织人员撤离,采取紧急处置措施。
(二)应急响应流程
1.预警触发:系统自动检测到异常数据,发出相应等级的预警信息。
2.信息上报:预警信息实时发送给相关负责人和管理部门。
3.现场核查:相关人员接到预警后,立即赶赴现场进行实地核查,确认边坡实际情况。
4.决策与处置:根据核查结果和预警等级,启动相应的应急处置方案,如加固处理、交通管制、人员疏散等。
5.后续监测:应急处置后,加强监测频率,跟踪边坡变化,直至边坡恢复稳定。

六、方案优势与效益
(一)技术优势
自动化与智能化:实现数据自动采集、传输、分析和预警,减少人工干预,提高监测效率。
高精度与实时性:采用先进传感器和传输技术,确保数据精度高、更新及时,能够及时发现边坡异常。
全面性与系统性:多参数、多维度监测,全面反映边坡状态,为安全评估提供完整数据支持。
远程监控与管理:通过网络平台实现远程访问和管理,便于管理人员随时掌握边坡情况。
(二)经济效益
█降低人工监测成本,减少人力投入。
█及时发现险情,避免因边坡失稳造成的工程损失和人员伤亡,降低灾害经济损失。
█延长边坡使用寿命,提高工程运营效益。
(三)社会效益
█保障人民生命财产安全,维护社会稳定。
█提升工程安全管理水平,树立良好的工程形象。
█为类似边坡工程监测提供借鉴和参考,推动行业技术进步。

边坡自动化监测解决方案通过先进的监测技术、完善的系统架构和科学的预警机制,能够有效提升边坡安全监测的智能化水平,为边坡工程的安全运营提供有力保障。随着技术的不断发展,未来可进一步融入人工智能、大数据分析等技术,实现更精准的预测预警和更高效的管理决策,为边坡工程安全保驾护航。