两种流程控制语句:
-
条件语句
-
循环语句
1、条件语句
让程序根据条件有选择性的执行语句。
-
if子句必须有
-
elif 子句可以有0个或多个。
-
else 子句可以有0个或1个,且只能放在if语句的最后。
python
if 条件1:
条件1成立执⾏的代码一
条件1成⽴执⾏的代码二
......
elif 条件2: # elif 可以没有
条件2成立执⾏的代码三
条件2成立执⾏的代码四
......
......
else: # else 也可以没有
以上条件都不成⽴,执行的代码五
以上条件都不成⽴,执行的代码六
一、if嵌套
语法:
python
if 条件1:
条件1成立执行的代码
条件1成立执行的代码
if 条件2:
条件2成立执行的代码
条件2成立执行的代码
注意:条件2的if也是处于条件1成立执行的代码的缩进关系内部。
二、三目条件运算
三目运算也叫三元运算: 是为了快速给一个变量赋值,采用简单的条件语句。
语法如下:满足条件的值1 if 条件 else 不满足条件的值2
2、循环语句
可以让一段代码,重复执行。
-
while循环
-
for循环
python
# 一、while循环 语法
while 条件:
条件成⽴重复执行的代码1
条件成⽴重复执行的代码2
......
# 二、for循环 语法
for 临时变量量 in 序列:
重复执行的代码1
重复执行的代码2
......
一、range函数
用来创建一个生成一系列整数的可迭代对象(也叫整数序列生成器)。语法是:range([开始点],结束点,[间隔])
口诀:包头不包尾
二、break和continue
break和continue都是用来控制循环结构的,主要作用是停止循环。
-
break用于 跳出一个循环体或者完全结束一个循环 ,可以结束其所在的循环。
-
结束当前整个循环,执行当前循环下边的语句。忽略循环体中任何其它语句
-
只能跳出一层循环,如果你的循环是嵌套循环,那么你需要按照你嵌套的层次,逐步使用break来跳出。[逐 层,逐步跳出]
-
-
continue语句的作用是 跳过本次循环体中剩下尚未执行的语句,立即进行下一次的循环条件判定 ,可以理解为只是中止(跳过)本次循环,接着开始下一次循环。
-
终止本次循环的执行,即跳过当前这次循环中continue语句后尚未执行的语句,接着进行下一次循环条件的判断。
-
终止当前的循环过程,但他并不跳出循环,而是继续往下判断循环条件执行语句.他只能结束循环中的一次过程,但不能终止循环继续进行.
-
注意:break和continue只能用于循环语句中;并且:在嵌套循环中使用时,只对最内层循环有效。
三、循环中的else
循环可以和else配合使用,else下方缩进的代码指的是:当循环正常结束之后要执行的代码。
如果是bresk终止循环的情况。else下方缩进的代码将不执行。
python
while 条件:
条件成⽴,重复执行的代码
else:
循环正常结束之后要执行的代码
for i in 序列:
重复执行的代码
else:
循环正常结束之后要执行的代码
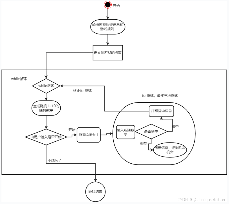
3、综合案例:猜数游戏
python
print("-" * 50)
print("欢迎来到 老肖 的《猜数游戏》")
print("规则一:系统每次会自动生成一个1~10之间的随机数")
print("规则二:每次游戏最多只能猜三次")
print("规则三:进入游戏或者继续玩,输入:yes或者y")
print("规则三:离开游戏,输入:no或者n")
print("-" * 50)

配套课程请私信。