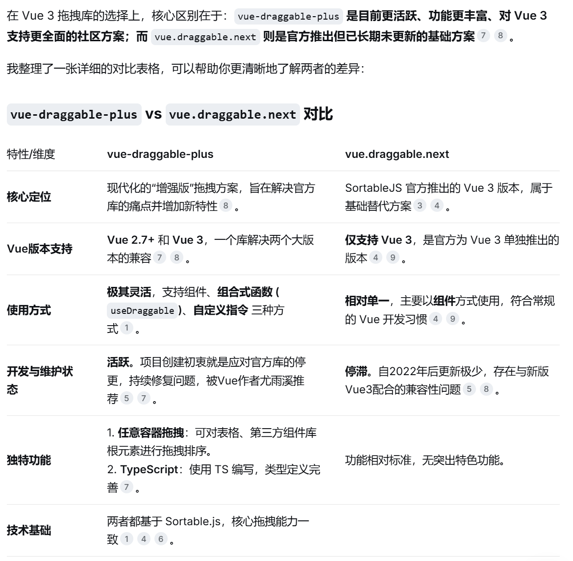
适用于vue3的拖拽插件:vue-draggable-plus 或者vuedraggable@next
bash
npm install vuedraggable@next
或者
bash
npm install vue-draggable-plus


组件方式
javascript
<template>
<VueDraggable ref="el" v-model="list">
<div v-for="item in list" :key="item.id">
{{ item.name }}
</div>
</VueDraggable>
</template>
<script setup lang="ts">
import { ref } from 'vue'
import { VueDraggable } from 'vue-draggable-plus'
const list = ref([
{
name: 'Joao',
id: 1
},
{
name: 'Jean',
id: 2
},
{
name: 'Johanna',
id: 3
},
{
name: 'Juan',
id: 4
}
])
</script>
函数方式
javascript
<template>
<div ref="el">
<div v-for="item in list" :key="item.id">
{{ item.name }}
</div>
</div>
</template>
<script setup lang="ts">
import { ref } from 'vue'
import { useDraggable } from 'vue-draggable-plus'
const el = ref()
const list = ref([
{
name: 'Joao',
id: 1
},
{
name: 'Jean',
id: 2
},
{
name: 'Johanna',
id: 3
},
{
name: 'Juan',
id: 4
}
])
// 返回值是一个对象,包含了一些方法,比如 start、destroy、pause 等
const draggable = useDraggable(el, list, {
animation: 150,
onStart() {
console.log('start')
},
onUpdate() {
console.log('update')
}
})
</script>
指令方式
javascript
<template>
<div
v-draggable="[
list,
{
animation: 150,
}
]"
>
<div v-for="item in list" :key="item.id">
{{ item.name }}
</div>
</div>
</template>
<script setup lang="ts">
import { ref } from 'vue'
import { vDraggable } from 'vue-draggable-plus'
const list = ref([
{
name: 'Joao',
id: 1
},
{
name: 'Jean',
id: 2
},
{
name: 'Johanna',
id: 3
},
{
name: 'Juan',
id: 4
}
])
function onStart() {
console.log('start')
}
function onUpdate() {
console.log('update')
}
</script>