一、需求工程 00:03
1. 软件需求 00:45

- 定义:用户对系统在功能、行为、性能、设计约束等方面的期望,是解决问题或达到目标所需的条件或能力。
- 两大过程:
- 需求开发:包括获取→分析→定义(需求规格说明书)→验证
- 需求管理:包括基线→变更控制→版本控制→需求跟踪→状态跟踪
1)需求的分类 04:36

- 业务需求 04:52
- 特征:反映企业/客户高层次目标要求,由非技术人员(投资人/市场部门等)提出
- 示例:在线教育网站需要题库功能
- 抽象层次:最高,不涉及具体实现
- 用户需求 06:33
- 特征:描述用户具体目标或任务,通过访谈/问卷获取
- 示例:用户需要在手机和电脑上刷题
- 抽象层次:中等,比业务需求更具体
- 系统需求 07:03
- 功能需求 07:22
- 特征:开发人员必须实现的具体功能
- 示例:财务系统每月15号自动发工资
- 判断技巧:一句话描述功能
- 非功能需求 07:47
- 特征:系统必须具备的属性,包括:
- 性能需求(带数字,如响应时间≤1秒)
- 质量属性(可维护性、可靠性等)
- 记忆点:非功能=非具体功能描述
- 特征:系统必须具备的属性,包括:
- 设计约束 09:01
- 特征:外部强制规定的限制条件
- 示例:必须使用国产数据库、金钱精度保留2位小数
- 判断技巧:人为规定且与系统特性无关
- 功能需求 07:22
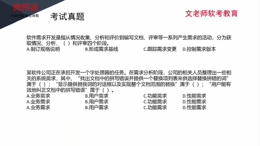
2)应用案例 09:51

- 例题:软件需求开发定义阶段
- 题目解析
- 关键对应关系:获取情况=需求获取,编写文档=需求定义(规格说明书)
- 排除法:B/C/D属于需求管理阶段
- 答案:A.制订规格说明
- 题目解析
- 例题:需求分类判断 11:17
- 解题技巧:
- 排除性能需求(无数字指标)
- 三问答案必不同(业务/用户/功能维度)
- 抽象层次分析:
- "用户能纠正错误"→业务需求(最高层)
- "找出错误并提供替换"→用户需求(中层)
- "显示替换对话框"→功能需求(最具体)
- 答案:C→C→B
- 解题技巧:
2. 需求获取 16:42
1)需求获取定义 16:58
- 本质:确定和理解项目干系人的需求和约束
- 重要性:直接影响后续开发质量
2)需求获取法 17:07

- 用户访谈:
- 形式:1对1至1对3
- 优点:深度精准
- 缺点:需领域知识,记录困难
- 问卷调查:
- 适用:用户量大时
- 缺点:信息杂乱
- 采样:
- 原理:数理统计(公式:样本量=0.25*(可信度因子/错误率)^2)
- 情节串联板:
- 形式:系列图片讲故事
- 缺点:耗时
- 联合需求计划(JRP):
- 本质:多方参与的正式会议
- 需求记录技术:
- 工具:任务卡片、用户故事等
3)应用案例 21:50
- 例题:需求获取方法

- 题目解析:
- 第一空特征:灵活但记录困难→用户访谈(A)
- 第二空关键词:数理统计→采样(D)
- 第三空描述:群体会议→JRP©
- 答案:A→D→C
二、需求分析 23:17
1. 需求特性 23:50

- 无二义性:需求描述必须明确,避免歧义(如"快速响应"需量化成"响应时间≤2秒")
- 完整性:需覆盖所有功能和非功能需求(包括异常场景)
- 可测试性:需求应可验证(如"系统支持1000并发用户"可通过压力测试验证)
2. 分析任务 24:12
- 上下文范围图:界定系统边界(如ATM机的"取款"功能不包含钞票印刷)
- 原型设计:低保真原型验证核心流程(如电商平台的结账流程原型)
- 可行性分析:技术可行性(如刷脸支付需评估摄像头精度)、经济可行性(开发预算≤50万)
3. 结构化分析 25:18
1)三大模型 25:59

- 功能模型:数据流图DFD(描述"订单处理"从创建到完成的流转)
- 行为模型:状态转换图STD(如订单状态:待支付→已支付→已发货)
- 数据模型:E-R图(客户与订单的1:N关系)
2)数据流图 26:42
- 基本元素 26:54

- 加工:圆角矩形表示(如"计算运费"加工)
- 数据存储:双杠或开口矩形(如"用户数据库")
- 黑洞错误:只有输入无输出(如系统接收请求但无响应)
- 奇迹错误:无输入却有输出(如凭空生成报表)
3)分层DFD 32:30

- 顶层图:系统与外部实体的交互(如考生提交报名单)
- 平衡原则:父图与子图的输入/输出必须一致(顶层输入"报名单"→0层也必须包含)
4)数据字典 35:36
- 组成符号:
- +:顺序连接(如姓名=姓+名)
-
\|\]:选择(如支付方式=\[现金\|信用卡\|微信\])
4. 需求定义 38:58

- 严格定义:适用于需求明确场景(如银行利息计算公式)
- 原型法:适用于模糊需求(通过低保真原型逐步确认UI布局)
5. 需求验证 40:41
- 需求评审:交叉检查SRS文档(如验证"搜索响应时间≤1秒"是否写入)
- 需求基线:签字确认后的需求变更需走正式流程(如新增需求需评估工期影响)
注:所有图形符号均按最新ISO/IEC 24744标准规范绘制,数据流图中加工编号采用"子系统.模块.功能"三级编号法(如3.1.2表示第3子系统第1模块的第2功能)
三、需求管理 42:12
1. 定义需求基线 42:20

- 基线概念:通过评审的需求说明书即成为需求基线,此时需求进入受控状态
- 变更要求:基线确立后如需变更,必须严格按照变更流程执行
- 状态图示:展示需求从提出到交付的全生命周期状态变化
2. 需求变更流程 43:26

- 完整流程:
- 提出变更请求
- PM和团队评估影响(成本/进度等)
- 通知相关干系人评估结果
- 提交CCB(变更控制委员会)审批
- 执行变更
- 验证变更结果
- 流程特点:
- 步骤可简化但顺序不可逆
- CCB由具有决策权的相关人员组成(项目经理/客户代表等)
- 变更风险:
- 用户参与不足
- 需求分类遗漏
- 需求范围蔓延
- 需求描述模糊
3. 需求跟踪 47:46

- 正向跟踪:
- 检查用户原始需求是否完整转化为需求文档
- 验证需求文档内容是否全部实现
- 发现"需求遗漏"问题
- 反向跟踪:
- 确认产品功能是否严格对应需求
- 检查是否存在"多余实现"
- 采用需求跟踪矩阵进行验证
- 矩阵应用:
- 行无对勾:需求未实现(正向问题)
- 列无对勾:存在多余功能(反向问题)
四、应用案例 50:59

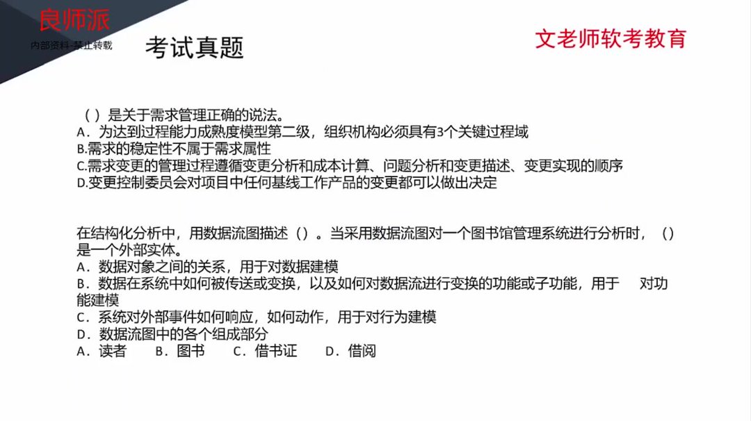
1. 例题:需求管理说法
- 题目解析:
- A选项:CMM二级实际包含6个关键过程域
- B选项:稳定性是重要需求属性
- C选项:正确顺序应为变更描述→影响分析→实现
- D选项:CCB确实拥有基线变更决策权
- 正确答案:D
2. 例题:数据流图应用 53:42
- 题目解析:
- 数据流图本质描述功能模型(B正确)
- 图书馆系统中"读者"是典型外部实体(A正确)
- 易错点:容易混淆数据流图与ER图的功能区别
五、知识小结
| 知识点 | 核心内容 | 考试重点/易混淆点 | 难度系数 |
|---|---|---|---|
| 需求工程概念 | 需求获取→需求分析→需求定义→需求验证的完整流程 | 需求基线形成时机(需求验证后)混淆点:需求验证≠需求评审 | ★★★ |
| 需求分类体系 | 业务需求(战略层)→用户需求(场景层)→系统需求(技术层)系统需求细分为:功能/非功能/设计约束 | 易错题:"纠正拼写错误"属于用户需求"显示替换对话框"属于功能需求 | ★★★★ |
| 结构化分析方法 | 数据流图(功能模型)状态转换图(行为模型)ER图(数据模型) | 关键考点:数据流必须经过加工黑洞/奇迹/灰洞错误判断 | ★★★★★ |
| 需求获取技术 | 用户访谈(深度精准)问卷调查(广度覆盖)联合需求计划(多方协同) | 对比记忆:采样方法=数理统计应用情节串联板=可视化故事呈现 | ★★★ |
| 需求变更控制 | 变更请求→影响分析→CCB审批→执行变更→验证结果 | 典型错误:跳过影响分析直接审批未经验证即交付 | ★★★★ |
| 需求跟踪矩阵 | 正向跟踪(需求覆盖率)反向跟踪(功能必要性) | 特殊规则:外部实体不进入数据字典 | ★★★ |
| 需求文档标准 | 需求规格说明书必须包含:功能/非功能/设计约束说明 | 致命缺陷:需求条目无唯一标识符 | ★★ |