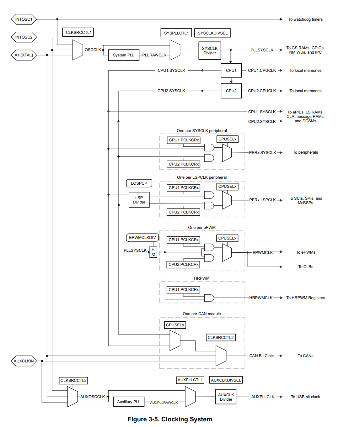
文档链接:F28377D技术参考手册,第105页。
- INTOSC1是内部备用的10MHz时钟源,通常只对看门狗定时器和丢失时钟检测电路(MCD)进行计时。
- INTOSC2是内部主要的10MHz时钟源,也是上电复位时的默认系统时钟。它用于运行引导ROM,可以用作应用程序的系统时钟源。但其频率误差较大,无法满足CAN和USB的时序要求。
- XTAL是专用的外部时钟源,可以用作主系统和辅助时钟源。一般外接20MHz外部晶振。
- AUXCLKIN是外部的辅助时钟源,用作USB和can位时钟的源。
从上述输入时钟源,又派生出一些不同的子时钟:
- PLLSYSCLK是系统时钟,通常为200MHz
- CPUx.CPUCLK是CPU时钟
- CPUx.SYSCLK是CPU子系统时钟
- PERx.SYSCLK是外设系统时钟
- PERx.LSPCLK是外设低速时钟
- EPWMCLK是EPWM模块的时钟
- HRPWMCLK是高精度PWM模块的时钟
- CAN Bit clock是用于CAN模块的时钟
- AUXPLLCLK是用于USB模块的时钟
计算公式:PLLSYSCLK = XTAL_OSC * (IMULT + FMULT) / PLLSYSCLKDIV = 20 * 20 / 2 = 200MHz
配置位置:F2837xD_SysCtrl.c文件中,在InitSysCtrl函数里,调用InitSysPll(XTAL_OSC, IMULT_20, FMULT_0, PLLCLK_BY_2),进行时钟配置。

