引言
plain
## 内部深度思考(Step 1)
### 输入输出是什么?
- **输入**:一个 AWorld Agent 对象(含 MCP 工具配置、系统提示)+ Parquet/HuggingFace 数据集 + 一个奖励函数(Python 可调用对象或文件路径)+ YAML 训练配置
- **输出**:一个经过 GRPO 算法强化学习训练后的、具备更好 Agent 推理能力的 LLM 模型 checkpoint
### 最核心的难点在哪里?
1. **训练框架与 Agent Runtime 的解耦鸿沟**:VeRL 的训练 loop 是一个 C++/Python 混合的分布式系统(actor、rollout、reference model 分布在不同进程),而 AWorld 的 Agent 是一个高层次的异步 Python 框架,两者之间的通信协议完全不同。
2. **多轮 Tool Call 轨迹的正确 Tokenization**:Agent 执行一个任务会产生多轮对话(User→Assistant→Tool→Assistant→...),训练时必须正确地区分哪些 token 是"模型的行为"(应该计算梯度)、哪些是"环境反馈"(不计算梯度)。这需要精心设计 `response_mask`。
3. **动态代码生成的工程挑战**:用户的 Agent 对象配置多样(自定义工具、MCP 配置、自定义类型),需要把一个 Python 对象"序列化"成一段可在 VeRL 分布式环境中被反序列化执行的代码。
4. **奖励函数的规范化验证**:VeRL 要求奖励函数必须有严格的签名格式,需要在运行前做反射检查。
### 作者用了什么巧妙的 Engineering Trick?
1. **代码生成 (Code Generation) 作为序列化手段**:`check_agent()` 不做对象序列化(pickle 在多进程中有诸多限制),而是直接使用 `VERL_TEMPLATE` 字符串模板,把用户的 Agent 参数"烘焙"成一段新的 Python 源代码(`VerlAgentLoop`),然后写入磁盘,VeRL 通过文件路径加载这个类。这是本方案最精妙的 Engineering Trick。
2. **response_mask 的精细控制**:`encode_messages()` 函数通过逐条解析 message 的 role,给 assistant 消息赋 mask=1,给 tool 响应和 user 消息赋 mask=0,这样梯度只流经模型的决策行为,而不会误训练到环境反馈。
3. **Hermes Tool Parser 的 token-level 解析**:VerlProvider 直接在 token IDs 层面(而非文本层面)解析工具调用,避免了解码→解析→再编码的损耗,也避免了 Unicode 截断等问题。
4. **超时降级策略**:`run_agents()` 设置 1200s 超时,超时后返回一个预定义的"Timeout"轨迹,保证训练不会因为单个任务卡死而崩溃。
5. **OmegaConf 双层合并**:训练配置采用 VeRL 默认 `_generated_ppo_trainer.yaml` 作为基础,用户 YAML 通过 `OmegaConf.merge()` 进行覆盖,实现了"用户只写差异配置"的最小化配置设计。
### 合理推测(原文缺失部分)
- 核心 `aworld` 包(Agent、Swarm、Runners)的实现不在本仓库,推测基于 OpenAI 协议的 LLM 调用 + 异步 asyncio event loop 实现 Agent 循环。
- `CapabilityOntology` 推测使用图结构(TreeNode)来组织工具类别→能力→具体工具的三层层次,类似于领域本体论(Ontology)的 is-a 关系树。
- VeRL 的 `AgentLoopBase` 推测是 VeRL 0.5.0.dev0 版本新引入的实验性接口,专门为了支持 Agent 训练(区别于标准 RL 的单步生成)。
Step 1: 项目全局视角 (Overview)
业务痛点
在 LLM Agent 领域,当前存在一个巨大的鸿沟:研究人员可以用 VeRL、TRL 等框架训练 LLM,但这些框架对"Agent 行为"的感知几乎为零。它们只知道 token 序列,不知道什么是"工具调用"、什么是"多轮对话"、什么是"任务完成"。
另一方面,开发者可以用 LangChain、AWorld 等框架构建 Agent,但这些 Agent 框架完全不具备训练能力。
AWorld Train 要解决的核心矛盾:"会构建 Agent 的人不会训练,会训练 LLM 的人不懂 Agent"。
核心价值主张 :让用户只需提供
Agent对象 + 数据集 + 奖励函数 + 配置,系统自动完成 Agent Runtime ↔ RL Training Framework 之间的全部"翻译"工作。
核心指标与赛道定位
- 目标任务:GAIA Benchmark(通用 AI Agent 评测,要求 Agent 在真实世界任务中综合使用工具)
- 训练算法:GRPO(Group Relative Policy Optimization)------DeepSeek-R1 同款算法
- 基础模型:Qwen/Qwen3-32B(配置文件中明确指定)
- 训练规模:8×GPU,FSDP2 + 8路 Ulysses 序列并行,bf16
该方案脱颖而出的"胜负手"
| 胜负手 | 技术实现 |
|---|---|
| 零代码对接 RL 框架 | 动态代码生成:Python 对象 → Python 源代码 → VeRL 类加载 |
| 精准的训练信号 | response_mask 只覆盖模型决策,排除工具反馈 |
| 完整的 Agent 生态 | MCP 协议支持 19+ 种工具(浏览器、PDF、代码执行等) |
| 自进化闭环 | EvolutionRunner:数据合成 → 训练 → 评估 → 人工确认 的完整 loop |
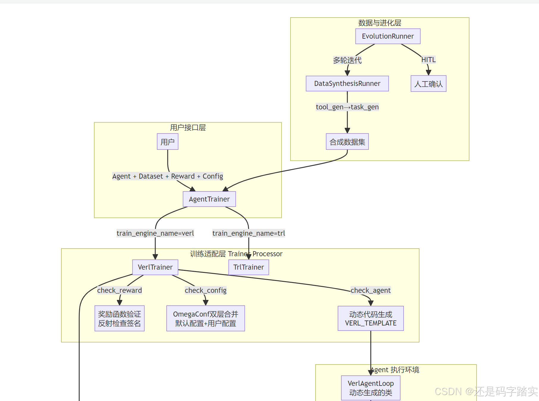
Step 2: 核心架构深度拆解
系统整体架构


核心模块一:AgentTrainer 统一门面
What :一个对用户暴露的统一训练 API,背后通过 **TRAIN_PROCESSOR**** **字典路由到不同的训练框架实现。
Why :框架无关设计(Framework-Agnostic Design)。今天支持 VeRL/TRL,明天可以 register_processor("areal", ArealTrainer) 一行代码扩展到 AReaL,用户代码无需改变。
How:
python
# train/trainer/agent_trainer.py --- 核心初始化逻辑(精简注释版)
class AgentTrainer:
def __init__(self, agent, config, reward_func, train_dataset,
test_dataset, run_path=None, train_engine_name='verl'):
# 1. 从注册表获取后端 Processor 类
engine_cls = TRAIN_PROCESSOR.get(train_engine_name)
train_engine = engine_cls(self.run_path)
# 2. 按顺序检查并处理四大核心模块
# 注意:顺序很重要!check_agent 必须在 check_config 之前
# 因为 check_agent 会生成 agent_yaml 文件路径
# check_config 会把这个路径写入配置
train_engine.check_agent(agent=agent) # → 生成 VerlAgentLoop 代码文件
train_engine.check_dataset(...) # → 转换为 Parquet 格式
train_engine.check_reward(reward_func=...) # → 反射验证签名
train_engine.check_config(config=config) # → OmegaConf 合并,填充动态路径
train_engine.mark_initialized()
关键设计细节 :四个 check_* 方法存在隐式依赖顺序 ------check_agent 在内存中写入 self.agent_yaml,check_config 读取它。这是一个轻微的代码异味(implicit coupling),但工程上简洁有效。
核心模块二:动态代码生成(最精妙的 Engineering Trick)
这是整个框架最硬核的设计,值得反复咀嚼。
What :VerlTrainer.check_agent() 将一个运行时的 Python Agent 对象"序列化"为一段 Python 源代码字符串,写入磁盘,供 VeRL 分布式系统加载。
Why :VeRL 是一个分布式训练系统,actor 进程、rollout 进程、reward 进程运行在不同机器的不同进程中。Python 的 pickle 序列化在跨进程时限制很多(lambda 无法序列化、自定义类需要在目标进程可导入)。用**代码文件**作为进程间共享 Agent 配置的载体,比对象序列化更稳健。
How(完整流程):
python
# 第一步:从 Agent 对象提取所有参数,填入模板字符串
con = VERL_TEMPLATE.format(
agent_name=agent.name(), # "gaia_agent"
system_prompt=agent.system_prompt,
mcp_config=agent.mcp_config, # {"mcpServers": {...}} 直接 repr 写入代码
tool_names=agent.tool_names,
model_kv_parameters=model_kv_parameters, # "top_k=80," 等参数
parser_module=type(agent.output_converter).__module__,
...
)
# 第二步:将生成的 Python 代码写入磁盘
with open(f"{self.run_path}/{agent.name()}.py", 'w+') as write:
write.writelines(con)
# 第三步:生成 VeRL agent.yaml 指向这个动态生成的类
con = f"""- name: {agent.name()}
_target_: {module}.VerlAgentLoop
"""
with open(f"{self.run_path}/agent.yaml", "w+") as write:
write.writelines(con)
生成的代码(**VERL_TEMPLATE**** **实例化后)长这样:
python
# 这是运行时动态生成的文件,不是手写的!
class VerlAgentLoop(AworldAgentLoop):
async def build_agents(self) -> Union[Agent, Swarm]:
conf = AgentConfig(
llm_config=ConfigDict(
llm_model_name=await self.get_llm_server_model_name(),
llm_base_url=await self.get_llm_server_address(),
llm_api_key="123", # VeRL 内部 vLLM,无需真实 key
llm_provider="verl", # 注册的自定义 Provider
params={
'client': self.server_manager, # VeRL vLLM 客户端
"tokenizer": self.tokenizer,
"request_id": uuid.uuid4().hex,
"tool_parser": "hermes" # Hermes 格式工具解析
},
top_k=80, # 从 model_kv_parameters 注入
),
)
mcp_config = {"mcpServers": {"gaia_server": {...}}} # 烘焙进代码的配置
return Agent(
conf=conf,
name="gaia_agent",
system_prompt="Gaia agent",
mcp_config=mcp_config,
mcp_servers=["gaia_server"],
...
)
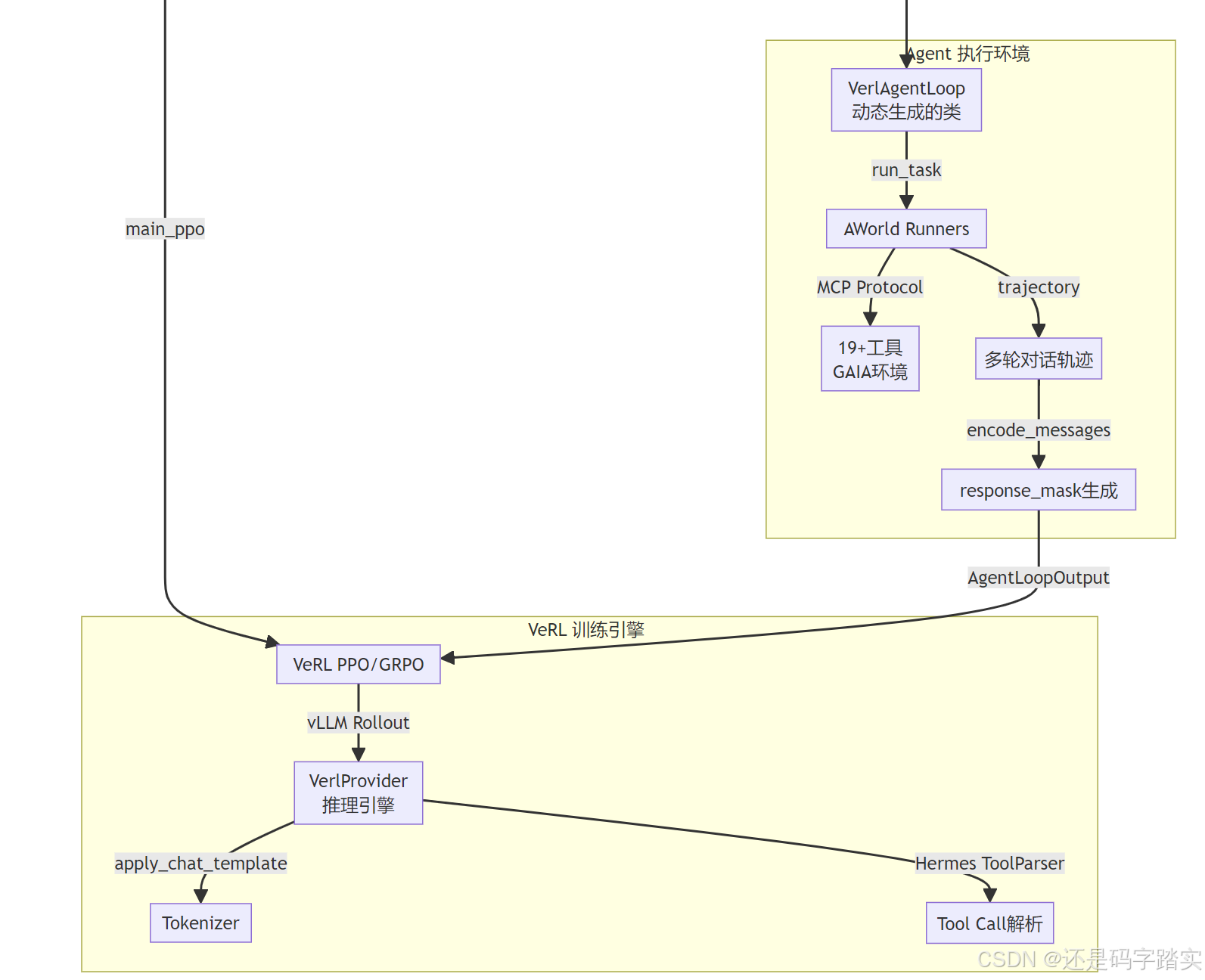
这段代码在 VeRL 的** rollout 进程**中被执行,每次 run() 被调用时,它会:
- 从 VeRL 的
server_manager获取当前 vLLM 服务地址 - 构建 AWorld Agent,将 VeRL 的 vLLM 客户端注入为 LLM Provider
- 执行 Agent 任务,采集轨迹
这本质上是一种**依赖注入(Dependency Injection)通过代码生成实现的变体****。**
核心模块三:VerlProvider --- 打通 Agent 与 vLLM 的毛细血管
What :一个实现了 **LLMProviderBase**** **接口的 VeRL 专属 LLM 提供者,把 AWorld Agent 对 LLM 的调用请求转发给 VeRL 内部的 vLLM Rollout 服务。
Why :AWorld Agent 依赖一个 LLMProviderBase 来做推理,通过注册自定义 Provider(register_llm_provider("verl", VerlProvider)),可以在不修改 Agent 核心逻辑的前提下,把推理后端替换为 VeRL 的分布式 vLLM 服务。
How (acompletion 方法的完整执行链路):
plain
Step 1: messages + tools → tokenizer.apply_chat_template()
(在线程池执行器中异步调用,避免阻塞 async event loop)
→ 得到 prompt_ids: List[int]
Step 2: prompt_ids → vllm_client.generate(request_id, prompt_ids, sampling_params)
(VeRL 的 vLLM Actor 服务)
→ 得到 response_output.token_ids: List[int]
Step 3: response_output.token_ids → tokenizer.decode()
→ 得到 decoded_content: str
Step 4: response_output.token_ids → ToolParser.extract_tool_calls(token_ids)
(Hermes格式解析,token-level操作)
→ 得到 (content, function_calls)
Step 5: function_calls → JSON 验证 → ToolCall 对象列表
Step 6: 返回 ModelResponse(content, tool_calls, usage)
关键工程细节 :Step 4 在 token IDs 层面 解析工具调用,而非文本层面。这样做的好处是可以精确定位工具调用的 token 边界 ,便于后续在
encode_messages中正确分割response_ids。
超时降级策略:
python
# 生产级容错设计:推理超时不崩溃,返回预定义响应
except asyncio.TimeoutError:
decoded_content = "Request timed out. Please try again."
class DefaultResponse:
def __init__(self, tokenizer, content):
self.token_ids = tokenizer.encode(content, add_special_tokens=False)
response_output = DefaultResponse(self.tokenizer, decoded_content)
核心模块四:AworldAgentLoop --- 轨迹采集与转换引擎
What :继承 VeRL 的 AgentLoopBase,在 VeRL 的** rollout 阶段**执行 AWorld Agent 任务,并将多轮对话轨迹转换为 VeRL 训练所需的 AgentLoopOutput(prompt_ids, response_ids, response_mask)。
这是整个框架中技术密度最高的组件。
轨迹采集(run_agents)
python
async def run_agents(self, input, agent):
task = Task(
id=str(uuid.uuid4()),
input=input, # 来自数据集的问题文本
timeout=1200, # 20分钟超时,GAIA 任务可能很复杂
agent=agent
)
# 预设超时轨迹(降级策略)
resp = TaskResponse(id=task.id, trajectory=[{
"exp_data": {
"messages": [
{"role": "user", "content": str(input)},
{"role": "assistant", "content": "Timeout, please try again."}
],
"actions": []
}
}])
try:
return await asyncio.wait_for(run(task), timeout=task.timeout)
except asyncio.TimeoutError:
return resp # 超时返回降级轨迹,训练不中断
轨迹转换(convert_agent_output → encode_messages)
这是整个框架最精密的核心算法,用于**将多轮对话轨迹转换为 VeRL 训练格式**。
python
# train/integration/common.py --- encode_messages(加满注释的研究版)
async def encode_messages(tokenizer, messages, response_length=128000, tools=None):
"""
将多轮 Agent 对话转换为 (prompt_ids, response_ids, response_mask)
核心设计:
- prompt_ids:第一轮 [system + user] 的 token ids
- response_ids:后续所有 token ids(含工具调用、工具结果、用户追问、助手回复)
- response_mask:1=模型生成(需要计算梯度);0=环境输入(不计算梯度)
示例对话与掩码:
[system] → 加入 prompt_ids(首次处理)
[user-turn1] → prompt_ids(首次 user)
[assistant] → response_ids, mask=1 ← 模型的决策,训练目标!
[tool] → response_ids, mask=0 ← 工具执行结果,不训练
[user-turn2] → response_ids, mask=0 ← 后续用户输入,不训练
[assistant] → response_ids, mask=1 ← 再次是模型决策
"""
i = 0
while i < len(messages):
role = messages[i].get("role")
if role == "system":
chat_list.append(messages[i])
i += 1
continue
if role == "user":
if i == 0 or messages[i-1].get("role") == "system":
# 第一个 user 消息 → 作为 prompt
prompt_ids = tokenizer.apply_chat_template(
chat_list + [messages[i]],
tools=tools, # 工具定义放在 prompt 中
add_generation_prompt=True,
tokenize=True
)
else:
# 后续 user 消息(多轮追问)→ response,但 mask=0
cur_ids = tokenizer.apply_chat_template(...)
response_ids += cur_ids
response_mask += [0] * len(cur_ids) # ← 不训练用户输入
i += 1
continue
if role == "assistant":
cur_ids = tokenizer.apply_chat_template(
[messages[i]],
add_generation_prompt=False,
tokenize=True
)
response_ids += cur_ids
response_mask += [1] * len(cur_ids) # ← 这是训练目标!
i += 1
continue
if role == "tool":
# 工具结果:需要先编码"含工具调用的 assistant 消息"
# 然后编码"assistant + tool 结果"
# 差集 = 纯工具结果的 token ids
token_assistant = tokenizer.apply_chat_template([last_assistant] + chat_list, ...)
while messages[i].get("role") == "tool":
chat_list.append(messages[i])
i += 1
token_assistant_tool = tokenizer.apply_chat_template(...)
tool_response_ids = token_assistant_tool[len(token_assistant):] # 差集!
response_ids += tool_response_ids
response_mask += [0] * len(tool_response_ids) # ← 工具结果不训练
为什么用差集(token_assistant_tool - token_assistant)来提取工具结果的 token ids?
因为 apply_chat_template 会把上下文拼接并添加特殊 token,直接对工具消息单独 tokenize 会缺少上下文导致特殊 token 不一致。用**"带 assistant 的完整序列"减去"仅 assistant 序列"**,得到的差集精确对应工具结果部分的 token,是一个非常巧妙的工程技巧。
核心模块五:GAIA 奖励函数 --- 精确奖励信号设计
What:一个二值奖励函数(0或1),专为 GAIA 基准测试设计。
Why:GAIA 任务的答案可以是数字、字符串或逗号分隔的列表。简单的字符串匹配会因为格式差异(1,000 vs 1000,大小写,空格)漏判正确答案。
How:
python
def gaia_reward_func(data_source, solution_str, ground_truth, extra_info=None):
# 第一关:用正则提取 <answer>...</answer> 标签
# 如果模型没有按格式输出,直接返回 0
pattern = r'<answer>(.*?)</answer>'
comp_match = re.search(pattern, solution_str, re.DOTALL | re.MULTILINE)
if not comp_match:
return 0.0 # 格式违规,不奖励
comp_answer = comp_match.group(1).strip()
return 1.0 if question_scorer(comp_answer, ground_truth) else 0.0
def question_scorer(model_answer, ground_truth):
# 三层判断逻辑
if is_float(ground_truth):
# 数字类型:去掉 $, %, , 后比较浮点数
return normalize_number_str(model_answer) == float(ground_truth)
elif any(char in ground_truth for char in [",", ";"]):
# 列表类型:按分隔符拆分,逐元素比较
gt_elems = split_string(ground_truth)
ma_elems = split_string(model_answer)
if len(gt_elems) != len(ma_elems):
return False
return all(...)
else:
# 字符串类型:去空格、去标点、转小写后比较
return normalize_str(model_answer) == normalize_str(ground_truth)
训练信号的双重约束 :奖励函数要求模型**既要使用
<font style="color:#DF2A3F;"><answer></font>标签格式**(格式奖励),**又要答对内容**(结果奖励)。这两个约束通过 GRPO 的 Group-level 相对优势自动权衡,无需手动调参。
核心模块六:DataSynthesisRunner --- 本体论驱动的数据合成
这是 AWorld 生态中最具研究价值的组件之一。
What:一个自动化的训练数据生成 pipeline,不需要人工标注,通过 LLM 生成**工具定义和对应的任务-答案对。**
Why:GAIA 等高质量 benchmark 数据集有限,模型自进化需要更多样化的训练样本。通过从**"能力本体论"**出发合成数据,可以控制数据的多样性和复杂度分布。
How (三阶段 pipeline):
plain
阶段一:Tool Synthesis(工具合成)
CapabilityOntology.build()
→ 构建能力分类树(类别→能力→具体规格)
→ OntologyOperator.single_capability(cate, ability)
→ ToolGeneratorAgent(LLM生成工具定义)
→ ToolRepository.save_to_json("tools.jsonl")
阶段二:Task Synthesis(任务合成)
ToolSelectAgent 选择相关工具组合
→ ToolOrchestratorAgent 规划任务步骤
→ TaskGeneratorAgent 生成 {task: "...", answer: "..."} 对
→ 9:1 切分 train/test
阶段三:Training(训练)
jsonlines → DataFrame → Parquet (VeRL格式)
或直接写 jsonlines (TRL格式)
关键设计 :使用 asyncio.Event 实现 Tool Synthesis 和 Task Synthesis 的异步流水线 :工具合成完成后 tool_gen_event.set(),任务合成等待 await tool_gen_event.wait() 后立即开始,两者可以并行(工具合成产出批次后,任务合成可以开始消费)。
核心模块七:EvolutionRunner --- 自进化闭环
What:一个高层次的元级 Runner,实现**"任务描述 → 训练 → 评估 → 再训练"**的完整自进化循环。
Why:Agent 能力提升是一个迭代过程,需要不断根据评估结果调整训练数据和策略,而不是一次性训练后完事。
How:
plain
Step 1: EvolutionPipelineAgent(LLM规划)
input: "我想让 Agent 会做 xxx"
output: 进化计划 JSON {task, config, process_tasks}
→ 写入 evolve_config.yaml
Step 2: Human-in-the-Loop(可选)
await human_confirm("请检查生成的计划...")
→ exec_tool(HUMAN, "HUMAN_CONFIRM", ...)
Step 3: 多轮迭代(max_epoches 次)
for epoch in range(epoches):
data_synthesis() # 合成训练数据
train() # AgentTrainer.train()
evaluation() # trainer.inference() → 评估指标
human_confirm() # 人工审核结果(可选)
HITL(Human-in-the-Loop)设计 :三个关键检查点都支持人工干预,hitl_plan(计划审核)和 hitl_all(每步审核)通过配置开关控制,执行时调用 HUMAN 工具暂停流程等待人工输入。
训练配置深度解读(grpo_trainer.yaml)
yaml
actor_rollout_ref:
model:
path: Qwen/Qwen3-32B
use_remove_padding: true # 去除 padding,节省显存
enable_gradient_checkpointing: true # 梯度检查点,以时间换显存
use_fused_kernels: true # FlashAttention 等融合算子
actor:
clip_ratio_low: 0.2 # PPO clip 下界
clip_ratio_high: 0.28 # PPO clip 上界(非对称裁剪,防止过激更新)
clip_ratio_c: 10.0 # GRPO 特有的超高裁剪上界(缓解奖励稀疏)
optim:
lr: 0.000006 # 6e-6,非常保守的学习率,防止遗忘
ulysses_sequence_parallel_size: 8 # 8路序列并行(处理超长上下文)
strategy: fsdp2 # PyTorch FSDP2 分片策略
fsdp_config:
param_offload: true # 参数卸载到 CPU(省 GPU 显存)
optimizer_offload: true # 优化器状态卸载(Adam 状态很大)
rollout:
name: vllm
mode: async # 异步 rollout(与 actor 训练并行)
n: 8 # GRPO:每个 prompt 生成 8 个候选答案
response_length: 8192 # 单次最大生成 8192 tokens
tensor_model_parallel_size: 8 # 8路张量并行(32B 模型需要)
multi_turn:
enable: false # 注意:这里 false!因为 Agent Loop 自己处理多轮
format: hermes # 工具调用格式:Hermes(NousResearch 格式)
algorithm:
adv_estimator: grpo # GRPO,而非 GAE(PPO默认)
use_kl_in_reward: false # 不把 KL 散度加入奖励(纯任务奖励)
kl_ctrl:
kl_coef: 0.0 # KL 系数为 0,完全依赖 clip 来控制策略变化
关键细节 :rollout.multi_turn.enable: false 但 format: hermes。这是因为 AWorld 的 Agent Loop 自己处理了多轮交互 (通过 AworldAgentLoop.run()),不需要 VeRL 原生的多轮机制。但 Hermes 格式仍然需要指定,因为 VerlProvider 用它解析工具调用。
Step 3: 大白话费曼延伸
核心机制类比一:动态代码生成 ↔ 餐厅"代厨协议"
想象一个高端餐厅(VeRL 训练框架)和一位外来厨师(AWorld Agent)的合作。
餐厅有自己严格的出餐流程、厨房设备和计时系统,外来厨师的做菜方式、用料习惯(MCP 工具配置、系统提示等)和餐厅完全不同。
传统方案(直接对接):让外来厨师完全按餐厅流程重新学做菜 → 太复杂,完全不现实。
AWorld 方案(动态代码生成) :餐厅给外来厨师一份****"协议菜谱模板"****(VERL_TEMPLATE),外来厨师把自己的秘方(mcp_config、system_prompt、top_k=80)填进模板里,生成一份专属于自己、但完全符合餐厅流程的标准菜谱 (VerlAgentLoop 代码文件),放到餐厅档案柜里(写入磁盘)。
餐厅的出餐系统(VeRL 分布式进程)按需从档案柜取出这份菜谱执行,完全不需要知道这是**"动态生成"**的,以为是手工写的标准流程。
核心机制类比二:response_mask ↔ 法庭速记员的"选择性记录"
Agent 执行一个任务的过程就像一场法庭审判:
- 法官问话(User):速记员记录,但这不是判决,不需要"反思学习"
- 律师发言(Assistant) :速记员重点标记!这是要被评判的,是训练目标(
mask=1) - 证人证词(Tool Response) :速记员记录,但这是外部事实,不是律师的决策(
mask=0) - 律师再次发言(Assistant) :又一次重点标记(
mask=1)
最后法院(RL 算法)只针对**"律师发言"部分评分和调整策略,绝不会因为"证人说了什么"**而惩罚律师。
这就是 response_mask 的精髓:告诉训练系统哪些 token 是模型自己"说"的,哪些是从外部世界"听"来的。
Step 4: 降维打击与实战启发
神级代码技巧一:Python 对象 → 源代码的安全序列化
python
# ★ 可直接复用:将任意 Python 对象"烘焙"进代码模板的通用模式
# 适用场景:需要跨进程、跨机器传递配置对象的分布式系统
TEMPLATE = """
class MyWorker:
def run(self):
config = {config_dict} # 直接 repr() 展开
model_path = "{model_path}"
tools = {tool_list}
# ... worker 逻辑
"""
def serialize_to_code(config_obj, output_path):
"""将配置对象序列化为 Python 源代码文件"""
# 关键:使用 repr() 而非 json.dumps()
# repr() 可以处理 None、True/False 等 Python 原生类型
code = TEMPLATE.format(
config_dict=repr(config_obj.to_dict()),
model_path=config_obj.model_path,
tool_list=repr(config_obj.tool_list),
)
with open(output_path, 'w') as f:
f.write(code)
# 验证生成的代码可以被 import
import importlib.util
spec = importlib.util.spec_from_file_location("dynamic_module", output_path)
mod = importlib.util.module_from_spec(spec)
spec.loader.exec_module(mod) # 如果有语法错误,这里会提前暴露
return output_path
神级代码技巧二:多轮对话的精确 Token Mask 生成
python
# ★ 可直接复用:多轮 Agent 对话的 response_mask 生成
# 核心原理:用序列差集隔离工具结果 token,用 role 判断分配梯度权重
def compute_response_mask(tokenizer, messages, tools=None):
"""
返回:(prompt_ids, response_ids, response_mask)
- response_mask[i] = 1 → 第i个token是模型输出,计算Loss
- response_mask[i] = 0 → 第i个token是环境输入,不计算Loss
"""
prompt_ids, response_ids, response_mask = [], [], []
chat_list = []
for i, msg in enumerate(messages):
role = msg["role"]
if role == "system":
chat_list.append(msg)
elif role == "user" and (i == 0 or messages[i-1]["role"] == "system"):
# 初始提问 → prompt
prompt_ids = tokenizer.apply_chat_template(
chat_list + [msg], tools=tools,
add_generation_prompt=True, tokenize=True
)
chat_list = []
elif role == "assistant":
# 模型回复 → 加入 response,mask=1(训练目标)
ids = tokenizer.apply_chat_template(
[msg], add_generation_prompt=False, tokenize=True
)
response_ids.extend(ids)
response_mask.extend([1] * len(ids))
elif role == "tool":
# 工具结果 → 用差集提取,mask=0(不训练)
prev_assistant = messages[i-1]
base_ids = tokenizer.apply_chat_template(
[prev_assistant], add_generation_prompt=False, tokenize=True
)
tool_msgs = []
j = i
while j < len(messages) and messages[j]["role"] == "tool":
tool_msgs.append(messages[j])
j += 1
full_ids = tokenizer.apply_chat_template(
[prev_assistant] + tool_msgs,
add_generation_prompt=False, tokenize=True
)
# 差集 = 纯工具结果部分
tool_ids = full_ids[len(base_ids):]
response_ids.extend(tool_ids)
response_mask.extend([0] * len(tool_ids))
return prompt_ids, response_ids, response_mask
神级代码技巧三:OmegaConf 双层配置合并(用户只写差异)
python
# ★ 可直接复用:框架默认配置 + 用户自定义配置的优雅合并
# 适用于任何需要"默认配置 + 用户覆盖"的场景
from omegaconf import OmegaConf
from omegaconf.dictconfig import DictConfig
def merge_configs(framework_default_yaml_path, user_config):
"""
用户只需写自己关心的字段,其余自动继承框架默认值
Args:
framework_default_yaml_path: 框架提供的完整默认配置
user_config: 用户的差异配置(dict 或 yaml 路径)
"""
# 加载框架完整默认配置(可能有 500+ 个字段)
with open(framework_default_yaml_path) as f:
base_configs = yaml.safe_load(f)
# 加载用户的差异配置(只有 20 个字段)
if isinstance(user_config, str):
with open(user_config) as f:
user_configs = yaml.safe_load(f)
else:
user_configs = user_config
# OmegaConf.merge:用户配置中有的字段覆盖默认,没有的保留默认
merged = OmegaConf.merge(base_configs, user_configs)
# to_container(resolve=True):解析所有插值(${xxx} 语法)
resolved = DictConfig(OmegaConf.to_container(merged, resolve=True))
# 动态注入运行时生成的路径(代码生成后才知道的值)
if not resolved.actor_rollout_ref.rollout.agent.agent_loop_config_path:
resolved.actor_rollout_ref.rollout.agent.agent_loop_config_path = generated_agent_yaml
return resolved
Mermaid 架构流程图:完整训练流程
MCP 工具环境 VerlProvider VerlAgentLoop VeRL 训练引擎 代码生成器 VerlTrainer AgentTrainer 用户 MCP 工具环境 VerlProvider VerlAgentLoop VeRL 训练引擎 代码生成器 VerlTrainer AgentTrainer 用户 loop [Agent 多轮推理] loop [GRPO 训练迭代] AgentTrainer(agent, dataset, reward, config) check_agent(agent) VERL_TEMPLATE.format(**agent_params) VerlAgentLoop.py 写入磁盘 agent.yaml 路径 check_config(config) OmegaConf.merge(verl_default, user_config) 注入 agent_yaml, reward_path, data_path train() main_ppo(merged_config) run(sampling_params, raw_prompt=question) build_agents() → Agent with VerlProvider Runners.run_task(task, timeout=1200s) 观察结果 acompletion(messages, tools) apply_chat_template → prompt_ids vllm.generate(prompt_ids) response token_ids Hermes ToolParser.extract_tool_calls() ModelResponse(content, tool_calls) 执行工具调用 convert_agent_output(trajectory) encode_messages() → response_mask AgentLoopOutput(prompt_ids, response_ids, mask) GRPO 计算 Group Advantage PPO Clip 更新 Actor gaia_reward_func() → 0 or 1 训练完成的 Checkpoint
总结:这套方案的本质哲学
AWorld Train 的核心哲学是**"把复杂性关在适配层里,把简洁性暴露给用户"**。
- 对用户 :
AgentTrainer(agent, dataset, reward, config).train()--- 四行代码,极致简洁 - 对内部 :
check_agent()的代码生成、encode_messages()的 mask 工程、VerlProvider的 token-level 解析 --- 极度精密
这是一个Agent 强化学习训练基础设施。它解决的不是"怎么检索"的问题,而是"**怎么让 Agent 在真实工具调用环境中通过 GRPO 自我进化"**的问题 ------ 这是 2025-2026 年 AI Agent 领域最前沿的工程挑战之一。