我是一个普通的健康管理爱好者,平时喜欢关注饮食和运动。最近接触到Rokid AR眼镜后,我就一直在想:能不能让AR眼镜变成一个"随身营养师"?看到菜就能立刻告诉我热量和营养成分,这样吃饭的时候就不用再猜了。
👓 Rokid AI Glasses 与灵珠AI平台具备强大的能力,背后对接了DeepSeek、千问、豆包、质谱等大模型,喊"乐奇"即可调起进行问答和交互。同时还具备拍摄、录频、翻译、提词器、导航(高德)、直播、支付(支付宝)、慧眼(视障人群)等核心功能。
正是这些能力让我看到了可能性,经过几周的摸索,我终于做出了一个可用的智能体------"随身营养管家"。这篇文章就是我的开发过程和体验分享。
一、为什么做这个智能体?
我们每天吃饭,但很少有人知道自己今天吃了多少热量、蛋白质够不够、油盐是否超标。尤其是外卖和餐厅的菜品,看不到具体的营养标签,吃完了只能"心里没数"。
Rokid AR眼镜有一个很棒的特性------拍照。吃饭前拍一张菜,智能体就能识别出是什么菜,然后告诉你这道菜的热量、蛋白质、脂肪、碳水化合物等营养信息。如果某项指标超过了建议值,还会给你一个友好的提醒。这比手动查询方便太多了。
我的目标很简单,做一个贴心的"吃货小助手",帮我和家人更好地管理每日饮食。适用场景如下:

二、准备工作:从哪里开始?
1. 确定功能范围
一开始我想的很多,比如要不要做健康报告、要不要连接运动手环等等。但后来发现,功能太多反而做不好,而且响应速度会变慢。所以我先专注在三个核心功能上:
① **菜品识别:**拍照后自动识别菜名和食材
② **营养分析:**显示热量、蛋白质、脂肪、碳水、纤维等数据
③ **健康提醒:**当某项营养指标接近或超过建议值时,给出友好提示
思维导图如下:

2. 整理营养数据
智能体需要"知识"才能分析菜品。我整理了40多种常见菜品的营养数据,包括热量、蛋白质、脂肪、碳水化合物、纤维素、钠等指标,做成了一个知识库文件。数据来源主要是常见食物营养表和建议摄入量标准。

预警规则如下:

3. 制定提醒规则
我设计了三个等级的提醒规则,简单直观:
• **绿色安全:**各项指标正常,放心吃
• **黄色注意:**某项指标接近上限,建议控制
• **红色警告:**某项指标明显超标,建议替换菜品
三、开发过程:从零到一
1. 选择开发平台
我选择了灵珠AI智能体开发平台,它提供了知识库、数据库、记忆变量等功能,而且可以直接发布到Rokid AR眼镜上使用。对于我这样非技术背景的人来说,这种"拖拽式"的开发方式非常友好。


2. 配置智能体的"人设"
"人设"就是告诉AI它是谁、要做什么。我写了一段简洁的描述:它是一个营养管家,专门在AR眼镜上帮助用户分析菜品营养。收到图片时识别菜品并分析营养,收到文字时直接回答。回复要简洁口语化,适合语音播报。

3. 上传知识库
我把之前整理的营养数据做成了一个Excel表格,上传到知识库中。这样AI在识别菜品后,就能从知识库中查到对应的营养数据。知识库的设置很重要,我后来发现必须开启"自动调用"模式,否则AI有时会把查询指令当成普通文字输出,导致显示异常。

4. 调试中的坑
开发过程中遇到了不少问题,分享几个印象深刻的:
**问题一:回复太慢。**最初回复一次要等40多秒,吃饭的时候等这么久实在太焦急。后来发现是提示词写得太长、开了不必要的功能开关导致的。把提示词精简到核心内容,关闭多余功能后,速度提升到了20秒左右。
最初回复一次40多秒

调整后20多秒t

问题二: AI **不识别图片。**有时候发送菜品图片后,AI说"没看到图片",还试图调用拍照功能。原因是某些插件会干扰AI的正常工作流程。解决方法很简单:去掉不必要的插件,并在提示词中明确告诉AI"收到图片后直接分析"。

**问题三:回复内容不对。**有时AI会自动生成一张图片,或者说一堆不相关的内容。这个也很好解决,在提示词里加上"禁止生成图片,只输出纯文字回复"就行了。

四、使用体验:真实场景测试
-
打开 Rokid AI 手机 App,连接 Glasses;在设备Tab 右上角的设置里找到开发者选项,点击进入后可以看到账户下的智能体。
-
点击'进入',眼镜端会直接进入智能体交互,开发者可以在 Glasses 眼镜端体验到智能体的真实效果;

做好之后,我在日常生活中测试了几天,效果还挺不错的。
**场景一:工作午餐。**吃饭前拍了一张照片,智能体识别出"红烧肉"和"米饭",告诉我这顿饭大约600多千卡,蛋白质和脂肪都在合理范围内,显示绿色安全。很快,大约10秒就有结果了。

其他菜例如"清炒白菜",告诉我约200可,热量约40千卡,占今日推荐的2%。脂肪和钠含量较低,是很健康的蔬菜选择哦~

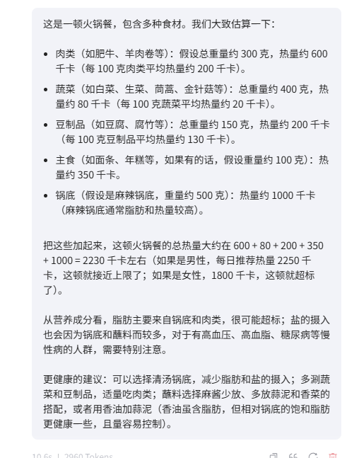
**场景二:火锅展。**周末去吃火锅,拍了一张满桌菜品的照片。智能体识别出好几样菜,提醒我油脂和钠含量偏高,显示黄色注意。这个提醒很贴心,火锅确实油盐比较多,下次少点一些。



五、开发心得与小建议
通过这次开发,我总结了几点经验:
**第一,功能越简单越好。**不要一开始就想做很多功能,先把核心功能做好,再慢慢扩展。功能多了不仅开发复杂,还会影响响应速度。
**第二,提示词很关键。**一个好的提示词能让AI更准确地理解你的意思。我的经验是:告诉AI"是谁"、"做什么"、"怎么做",越简洁越好。
**第三,多测试。**每次修改配置后都要实际测试一下,看看回复是否符合预期。有时候改了一个小设置,可能就会影响整体效果。
**第四,不用害怕报错。**开发过程中肯定会遇到各种问题,这很正常。每次报错都是一个学习的机会,解决后就会更了解平台的工作方式。
六、总结
目前这个智能体已经能满足基本的菜品识别和营养分析需求。未来我希望能加入以下功能:
• 每日饮食汇总:自动统计一天的总热量和营养摄入
• 个性化建议:根据个人身体情况给出不同的饮食建议
• 更多菜品数据:扩充知识库,支持更多菜系和食物
如果你也对AR眼镜开发感兴趣,建议从一个小功能开始,慢慢完善。这个过程本身就很有趣,看到自己的智能体在AR眼镜上跑起来,还是很有成就感的!
感谢你的阅读,希望这篇文章对你有所帮助。如果你也想做一个属于自己的AR智能体,赶紧动手试试吧!
附录:
Rokid开发者社区:
灵珠AI平台:
https://rizon.rokid.com/space/home
参考文档: