一. 系统介绍
本文以Spring Boot和Vue为技术基础,建立小区报修管理系统,实现系统管理、用户管理、维修类型管理、维修工具管理、报修管理、维修记录、评价反馈管理等功能模块。
代码实现下载地址:https://download.csdn.net/download/lv_soso/92809226
论文参考下载地址:https://download.csdn.net/download/lv_soso/92809224
二. 研究内容
本文以小区报修业务为核心,面向物业管理员、维修人员、业主三类角色,设计并实现基于Spring Boot+Vue的小区报修系统,全文的研究内容分为七个部分,具体结构安排如下:
(1)绪论。本部分重点介绍选题的研究背景与研究意义,梳理小区报修系统与小区物业数字化管理的国内外研究现状,明确本文的研究核心与整体结构安排。
(2)相关技术介绍。本部分对系统开发所使用的核心技术进行详细介绍,包括Vue前端框架、Spring Boot后端框架、MySQL关系型数据库,阐述相关技术的核心特性与应用优势,为系统的设计与实现奠定技术基础。
(3)需求分析。本部分基于小区报修的实际业务场景,完成系统的可行性分析,梳理三类核心角色的用户需求,拆分系统的核心功能需求与非功能需求,通过用例图完成功能需求的可视化描述。
(4)系统设计。本部分完成系统的总体架构设计,针对各个功能模块进行详细的流程设计与逻辑设计,同时完成数据库的概念结构设计与物理表结构设计,通过E-R图与表结构明确数据存储规范。
(5)系统实现。本部分介绍系统的开发环境,针对各个功能模块的实现逻辑、界面效果与核心流程进行详细阐述,完成系统全功能的开发落地。
(6)系统测试。本部分明确系统的测试环境与测试方法,设计核心功能的测试用例,完成系统功能的全面测试,并对测试结果进行分析,验证系统功能的完整性与稳定性。
(7)总结与展望。对全文的研究内容与系统实现成果进行全面总结,分析系统的优势与不足,并针对系统的后续优化与功能升级提出展望。
三. 需求与设计
3.1 需求分析
通过对三类角色的用户需求进行梳理与分析,结合小区报修的实际业务流程,将系统核心功能划分为系统管理、用户管理、维修类型管理、维修工具管理、报修管理、维修记录、评价反馈管理七大模块,系统整体用例图如图3-1所示。

图3-1小区报修系统总用例图
3.2 总体架构设计
本系统采用经典的五层架构设计,自上而下分为用户层、业务应用层、应用支撑层、数据资源层、基础设施层,同时辅以标准规范体系与信息安全体系贯穿全架构,保障系统的稳定运行与数据安全,系统总体架构如图4-1所示。数据库

图4-1总体架构图
3.3报修申请功能设计
报修申请功能的核心是报修申请功能,是整个报修业务流程的起点,核心流程为:师生用户进入报修申请界面,选择维修类型,填写报修位置、故障描述、紧急程度等信息,上传故障图片,提交报修申请;后端服务接收数据后,对报修信息进行合法性校验;校验通过后,在报修工单实体中新增一条工单数据,初始状态设置为"待受理",并返回申请成功结果;最终在报修记录界面展示该条工单信息,用户可实时跟踪工单处理进度。报修申请顺序图如图4-2所示。

图4-2报修申请顺序图
3.4报修分配功能模块
报修分配的核心流程为:管理员进入维修分配界面,查看待受理的报修工单,选择对应工单,分配给指定的维修工并提交;后端服务接收分配信息后,校验维修工身份与工单状态;校验通过后,更新工单的维修人员信息,将工单状态更新为"维修中",并向对应维修工发送任务通知;最终在维修任务界面向维修工展示该条分配的工单信息。报修分配顺序图如图4-3所示。

图4-3报修分配顺序图
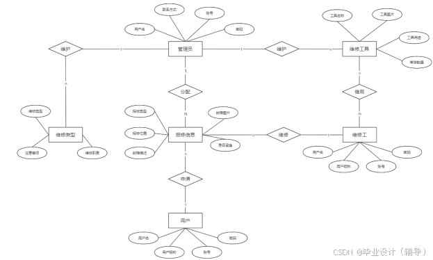
3.5数据库设计
根据系统的需求分析与功能设计,梳理出系统的核心实体包括:用户实体、维修类型实体、报修工单实体、维修工具实体、工具借用实体、评价反馈实体,各实体之间的关联关系如下:
系统整体E-R图如图4-8所示。

图4-7报修系统整体E-R图
3.6数据库表设计
(1)维修类型表
维修类型表,表名tb_repair_type,字段有主键id、类型名称、类型描述。
表4-1维修类型表
|-------------|----------|-----|------|--------------|
| 字段名称 | 字段类型 | 长度 | 允许空值 | 备注 |
| type_id | bigint | 20 | 否 | 维修类型主键ID |
| name | char | 1 | 否 | 维修类型(水工1电工2) |
| work | varchar | 50 | 否 | 维修职责 |
| detail | varchar | 50 | 否 | 注意事项 |
| del_flag | char | 1 | 否 | 删除标志 |
| create_by | varchar | 64 | 是 | 创建者 |
| create_time | datetime | | 是 | 创建时间 |
| update_by | varchar | 64 | 是 | 更新者 |
| update_time | datetime | | 是 | 更新时间 |
| remark | varchar | 500 | 是 | 备注 |
(2)报修任务表
报修任务表,表名tb_repair_order,字段有主键id、维修类型、报修位置、故障描述、故障图片、是否紧急、维修人员、维修结果、维修图、维修状态、评价。
表4-2报修任务表
|---------------|----------|-----|------|--------------------|
| 字段名称 | 字段类型 | 长度 | 允许空值 | 备注 |
| order_id | bigint | 20 | 否 | 报修申请主键ID |
| type | char | 1 | 否 | 维修类型(水工1电工) |
| location | varchar | 500 | 否 | 报修位置 |
| description | varchar | 500 | 否 | 故障描述 |
| pic | varchar | 500 | 否 | 故障图片 |
| is_urgent | char | 1 | 否 | 是否紧急(不紧急1紧急2) |
| repair_person | varchar | 20 | 是 | 维修人员 |
| repair_result | varchar | 500 | 是 | 维修结果 |
| repair_pic | varchar | 500 | 是 | 维修图 |
| status | char | 1 | 否 | 维修状态(待受理1维修中2已完成3) |
| remark | varchar | 500 | 是 | 评价 |
| del_flag | char | 1 | 否 | 删除标志 |
| create_by | varchar | 64 | 是 | 创建者 |
| create_time | datetime | | 是 | 创建时间 |
| update_by | varchar | 64 | 是 | 更新者 |
| update_time | datetime | | 是 | 更新时间 |
四、系统实现
4.1用户管理功能实现

4.2维修类型管理功能实现

4.3报修申请功能实现

4.4报修分配功能实现

4.5维修任务处理功能实现

4.6维修记录功能实现

4.7维修工具信息管理功能实现

4.8维修工具借用功能实现

五. 论文目录
[1. 绪论](#1. 绪论)
[1.1 研究背景与意义](#1.1 研究背景与意义)
[1.2 国内外研究现状](#1.2 国内外研究现状)
[1.3 研究内容与结构安排](#1.3 研究内容与结构安排)
[2. 相关技术介绍](#2. 相关技术介绍)
[2.1 Vue框架](#2.1 Vue框架)
[2.2 Spring Boot框架](#2.2 Spring Boot框架)
[2.3 MySQL数据库](#2.3 MySQL数据库)
[3. 需求分析](#3. 需求分析)
[3.1 可行性分析](#3.1 可行性分析)
[3.1.1 技术可行性](#3.1.1 技术可行性)
[3.1.2 操作可行性](#3.1.2 操作可行性)
[3.1.3 法律可行性](#3.1.3 法律可行性)
[3.2 用户需求分析](#3.2 用户需求分析)
[3.3 功能需求分析](#3.3 功能需求分析)
[3.3.1 系统管理需求](#3.3.1 系统管理需求)
[3.3.2 维修类型管理需求](#3.3.2 维修类型管理需求)
[3.3.3 维修工具管理需求](#3.3.3 维修工具管理需求)
[3.3.4 报修管理需求](#3.3.4 报修管理需求)
[3.3.5 维修记录需求](#3.3.5 维修记录需求)
[3.3.6 评价反馈需求](#3.3.6 评价反馈需求)
[3.4 非功能需求分析](#3.4 非功能需求分析)
[3.4.1 界面需求](#3.4.1 界面需求)
[3.4.2 操作需求](#3.4.2 操作需求)
[3.4.3 可靠性需求](#3.4.3 可靠性需求)
[3.4.4 安全性需求](#3.4.4 安全性需求)
[4. 系统设计](#4. 系统设计)
[4.1 总体架构设计](#4.1 总体架构设计)
[4.2 功能设计](#4.2 功能设计)
[4.2.1 报修申请功能设计](#4.2.1 报修申请功能设计)
[4.2.2 报修分配功能模块](#4.2.2 报修分配功能模块)
[4.2.3 维修工具借用功能设计](#4.2.3 维修工具借用功能设计)
[4.2.4 评价反馈功能设计](#4.2.4 评价反馈功能设计)
[4.3 数据库设计](#4.3 数据库设计)
[4.3.1 概念结构设计](#4.3.1 概念结构设计)
[4.3.2 数据库表设计](#4.3.2 数据库表设计)
[5. 系统实现](#5. 系统实现)
[5.1 开发环境](#5.1 开发环境)
[5.1.1 硬件环境](#5.1.1 硬件环境)
[5.1.2 软件环境](#5.1.2 软件环境)
[5.2 系统实现](#5.2 系统实现)
[5.2.1 用户管理功能实现](#5.2.1 用户管理功能实现)
[5.2.2 维修类型管理功能实现](#5.2.2 维修类型管理功能实现)
[5.2.3 报修申请功能实现](#5.2.3 报修申请功能实现)
[5.2.4 报修分配功能实现](#5.2.4 报修分配功能实现)
[5.2.5 维修任务处理功能实现](#5.2.5 维修任务处理功能实现)
[5.2.6 维修记录功能实现](#5.2.6 维修记录功能实现)
[5.2.7 维修工具信息管理功能实现](#5.2.7 维修工具信息管理功能实现)
[5.2.8 维修工具借用功能实现](#5.2.8 维修工具借用功能实现)
[5.2.9 维修工具归还功能实现](#5.2.9 维修工具归还功能实现)
[5.2.10 评价反馈功能实现](#5.2.10 评价反馈功能实现)
[6. 系统测试](#6. 系统测试)
[6.1 测试环境](#6.1 测试环境)
[6.1.1 硬件环境](#6.1.1 硬件环境)
[6.1.2 软件环境](#6.1.2 软件环境)
[6.2 测试方法](#6.2 测试方法)
[6.2.1 黑盒测试](#6.2.1 黑盒测试)
[6.2.2 等价类划分法](#6.2.2 等价类划分法)
[6.2.3 边界值分析法](#6.2.3 边界值分析法)
[6.3 测试用例设计](#6.3 测试用例设计)
[6.4 测试结果分析](#6.4 测试结果分析)
[6.4.1 用户管理测试用例](#6.4.1 用户管理测试用例)
[6.4.2 报修申请功能测试用例](#6.4.2 报修申请功能测试用例)
[6.4.3 维修任务分配功能测试用例](#6.4.3 维修任务分配功能测试用例)
[7. 总结与展望](#7. 总结与展望)
[7.1 研究总结](#7.1 研究总结)
[7.2 未来展望](#7.2 未来展望)