篇幅所限,本文只提供部分资料内容,完整资料请看下面链接
https://download.csdn.net/download/2501_92808811/92779082
资料解读:《(107页PPT)数字化转型企业架构设计业务架构应用架构数据架构技术架构》
详细资料请看本解读文章的最后内容。
本文对该企业架构设计文件进行了系统化梳理与深度解读。该材料全面阐述了在数字化转型背景下,企业如何构建一套完整、科学且可落地的架构体系,涵盖业务、数据、应用与技术四大核心架构域,并融合了TOGAF与DDD等先进方法论,形成了具有企业特色的架构框架CSG-EAF 2.0。
文件开篇明确了企业架构的核心定位:它是连接业务战略与IT实施的桥梁,是一项复杂的系统性工程。企业架构通过对业务要素及其关系的描述,以及管控原则与指引的制定,指导业务流程与IT系统的全生命周期。当前企业已完成了架构基线版的发布,成果涵盖了业务、应用、数据与技术四大架构,并积累了包括9个业务域、380个业务分类、1090个业务流程在内的丰富架构资产。
在架构内容框架部分,文件系统阐释了企业架构的分层结构,从底层的架构元素,到中层的架构制品,再到高层的架构交付件,构成了清晰的内容体系。扩展元模型则进一步展示了战略、业务设计、业务架构、数据架构、应用架构、技术架构以及变革项目之间的复杂关联与支撑关系,体现了架构设计的整体性与联动性。
设计原则是架构的灵魂。文件提出了以客户价值创造和端到端流程贯通为核心,确保数据同源共享、应用全面云化与分层解耦、安全体系全面融入等关键原则,为后续具体设计提供了根本遵循。同时,文件列出了包含35个制品的架构资产清单,并特别标注了本次新增的14个制品,反映了架构工作的持续演进与深化。
文件的核心篇幅详尽阐述了四大架构的设计方法。
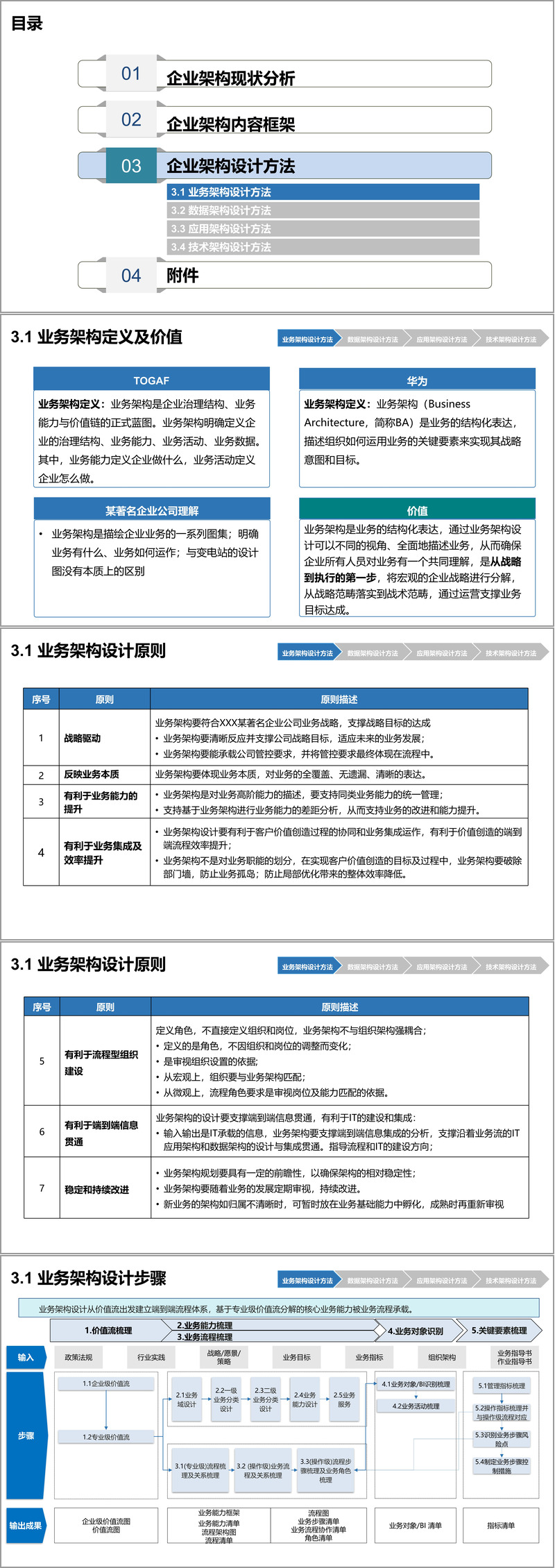
业务架构设计从价值流分析出发,强调以客户视角定义端到端的价值创造过程。设计步骤依次包括价值流梳理、业务能力框架构建、业务流程分解、业务对象识别以及关键要素(如指标与风险)梳理。整个过程以战略为输入,输出包括价值流图、业务能力清单、流程架构图、业务对象清单、角色清单及指标清单等一系列关键制品,确保了业务设计既聚焦价值又具备可执行性。
数据架构设计将数据视为核心资产,其目标是通过跨流程整合实现数据的一致、准确与高效使用。设计围绕数据资产目录、数据标准、数据模型和数据分布四个核心展开。步骤上,从设计数据资产目录(含数据域、主题域、概念实体)开始,进而构建概念与逻辑数据模型,最后规划数据分布蓝图(数据流与数据源),并特别强调了跨域主题域与概念模型的设计,以提供企业级数据全景视图。
应用架构设计旨在定义支持业务并处理数据的具体应用功能。其元素层次包括应用域、应用组、一级应用模块、二级应用模块、功能项与功能子项。设计方法采用自上而下与自下而上相结合的方式,步骤细致:从初步划分应用域/组/模块,到识别二级应用模块与功能项,进而梳理功能子项,经过多轮调整与评审后,明确应用功能与业务步骤、角色的关系,最终完成应用系统的适配集成与应用服务的设计与目录化管理。
技术架构设计负责将应用与数据架构映射为具体的软硬件技术组件,并制定技术策略与原则。设计从解读IT战略与参考最佳实践入手,确立技术原则与框架。随后依次进行技术组件设计(满足功能与非功能需求)、技术服务设计(将组件聚合并匹配应用需求)、技术平台设计(划分域与层级)、部署节点设计(确定云化等部署策略与架构),最终整合形成技术架构整体蓝图,并输出技术蓝皮书、标准规范等制品。
整个架构设计过程体现了强烈的体系化、工程化思维,各架构域之间环环相扣,业务价值流驱动业务对象与数据标准,进而影响数据模型与应用功能,最终由具体的技术组件与服务予以承载实现。同时,文件贯穿了架构管控的思想,通过建立管控组织与机制,确保架构资产的持续运营与有效落地。
这份材料不仅是一套方法论说明,更融合了企业自身的实践案例与具体样例,展现了从理论到实践的完整路径,为大型企业的数字化转型与架构治理提供了极具参考价值的框架与操作指南。
接下来请您阅读下面的详细资料吧。




