摘要
本文档深度剖析了企业私有云从传统虚拟化向云原生与混合云时代转型的关键工程。文章从企业IT面临的"救火式运维"与"资源孤岛"痛点切入,详细阐述了基于"同构公有云"理念的总体架构设计。重点解析了"稳态+敏态"双模驱动、基于Kubernetes的容器与虚拟机统一调度、以及高性能RDMA/SPDK存储架构等核心破局点。同时,文档深入探讨了全栈安全体系(等保合规)、多云管理(CMP)及信创国产化适配的技术路线,并结合超融合一体机与托管云等交付模式,为构建安全、可信、高性能且具备一致公有云体验的企业私有云平台提供了完整的工程化落地蓝图。
一、 企业IT的深水区:从"资源池化"到"业务云化"的范式转移
1.1 行业痛点与建设必要性
当前企业IT基础设施建设正面临"三座大山"的严峻挑战,传统数据中心模式已难以支撑数字化转型的需求:
- 业务敏捷性与IT滞后性的矛盾: 业务人员需要快速上线多样化的应用以应对市场变化,但IT运维仍依赖手工式部署,应用上线周期长,无法满足"敏态"业务需求。
- 异构环境管理的复杂性: 企业内部存在多种异构硬件,且"稳态"核心业务(如Oracle、DB2)与"敏态"互联网业务(如微服务、容器)并存,缺乏统一的管理平台,导致运维成本高企。
- 成本中心的转型压力: IT管理层亟需从单纯的"成本中心"转型为"运营服务中心",需要对资源进行精细化计量计费,避免资源闲置与浪费。
1.2 建设愿景与核心目标
本方案旨在构建**"新一代业务云底座",其核心愿景是提供"一致的公有云体验"**。通过复用公有云内核及核心组件,实现私有云与公有云的同构同源,打破云边界。
- 双模驱动: 既要为传统核心业务提供高可用、高性能的"稳态"支撑,又要为互联网创新业务提供快速迭代、弹性伸缩的"敏态"环境。
- 降本增效: 通过自动化运维和资源池化,将手工式运维转变为自动化流水线,资源利用率提升,运维效率倍增。
二、 总体架构设计:同构公有云与"云-网-端"协同
2.1 总体设计思路
本系统严格遵循**"面向应用 + 混合云"的设计理念,确立了"SDE(服务、数据、执行)"**技术架构的演进方向。
- 同构同源: 核心逻辑在于复用公有云的操作系统内核(如KVM、Open vSwitch、Libvirt),确保私有云与公有云在底层技术栈上的一致性,实现业务在私有云和公有云之间的自由迁移。
- 云原生架构: 基于Kubernetes统一调度编排容器和虚拟机,打破虚拟化与容器的技术壁垒,实现强扩展性和灵活性。
2.2 "五层"技术架构详解
系统采用分层解耦的设计,构建了从基础设施到上层应用的完整生态:
- 基础设施层(IaaS): 包含软件定义计算(SDC)、软件定义网络(SDN)和软件定义存储(SDS)。支持X86、ARM、MIPS等多种架构,兼容主流服务器及商业存储。
- PaaS 增值业务层: 提供数据库(MySQL/Redis)、容器服务、DevOps、大数据/AI等中间件服务,赋能业务创新。
- 云管与多云层(CMP): 实现多数据中心、混合云资源的统一纳管、计量计费和运营大屏展示。
- 安全与合规层: 贯穿全栈,提供等保合规所需的WAF、堡垒机、数据库审计、漏洞扫描等全栈安全组件。
- 业务应用层: 支撑稳态的ERP/CRM系统与敏态的微服务/互联网应用并行。
三、 核心技术破局点:高性能与高可用的工程实现
3.1 计算架构:裸金属性能与虚拟化弹性的融合
- 虚拟化内核优化: 复用公有云级的QEMU-KVM组件,基于4.14内核深度优化,确保高性能与稳定性。
- GPU虚拟化与透传: 支持PCI直通技术,统一管理和调度GPU资源,满足深度学习、高性能计算(HPC)及图形工作站的严苛性能需求。
- 裸金属服务: 基于IPMI和PXE技术,实现物理服务器的自动化交付与统一调度,满足核心数据库对性能零损耗的极致要求。
3.2 存储架构:RDMA+SPDK重塑IO路径
为了解决传统存储网络的性能瓶颈,方案引入了高性能云盘技术栈:
- 技术原理: 采用SPDK(存储性能开发套件)代替传统的Linux Block IO栈,结合RDMA(远程直接内存访问)网络,实现用户态驱动,绕过内核协议栈。
- 性能指标: 单盘IOPS可达120万,延迟低至0.1ms,相比传统云盘性能提升数十倍,彻底释放NVMe SSD的硬件潜能。
- 存储分层: 利用SSD+HDD构建缓存磁盘组,通过冷热数据自动流转算法,兼顾高性能与低成本。
3.3 网络架构:从VirtIO到SRIOV的性能跃迁
- 网络增强1.0(VirtIO): 采用多队列技术,但数据包仍需经过宿主机内核协议栈,存在CPU开销和延迟。
- 网络增强2.0(SRIOV): 利用硬件虚拟化技术,通过VF(虚拟功能)驱动绕过宿主机内核,实现虚拟机到物理网卡的直接访问,PPS(每秒包处理量)从100万提升至1000万级别,满足高性能计算与低延时交易场景。
3.4 混合云与多云管理(CMP)
- 统一纳管: 支持纳管VMware、OpenStack等异构私有云及主流公有云资源。
- 自由迁移: 基于同构内核,实现镜像、网络配置在不同云环境间的无缝迁移,打破厂商锁定。
四、 全栈安全体系:构建等保合规的纵深防御
4.1 基础设施安全
- 微分段防火墙: 基于SDN实现东西向流量的精细化管控,不仅防护南北向,更实现了虚拟机之间的微隔离。
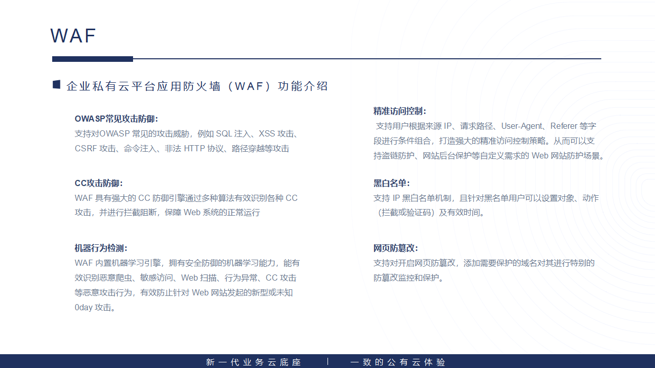
- Anti-DDoS与WAF: 提供七层应用防火墙,防御SQL注入、XSS攻击及CC攻击,内置机器学习引擎识别恶意爬虫。
4.2 运维与数据安全
- 堡垒机: 实现运维操作的"事前审批、事中控制、事后审计",支持图形化录屏回放,满足合规审计要求。
- 数据库审计: 旁路监听所有数据库访问行为,支持Oracle、MySQL及国产达梦、人大金仓等全类型数据库,精准识别高危操作。
- 主机入侵检测: 基于Agent实时监控主机漏洞、病毒木马及异常登录行为,提供安全风险周报。
4.3 漏洞与日志管理
- 漏洞扫描: 依托智能沙箱与指纹识别,自动挖掘资产并验证漏洞真实性。
- 日志审计: 统一收集存储不少于180天的操作日志,为安全事件追溯提供铁证。
五、 交付模式与落地实践:从超融到信创
5.1 灵活的交付形态
方案提供了从软件到硬件的全栈交付模式,满足不同客户阶段的需求:
- 纯软交付: 仅提供软件授权,支持纳管3-2000节点,适用于已有标准化硬件的客户。
- 超融合一体机/柜: "开箱即用",最快2小时完成部署,计算存储融合,适合分支网点及中小型数据中心。
- 托管云: 提供从基础设施到应用的一站式托管服务,客户按需订阅,实现IT向OT的转型。
5.2 信创全生态适配
- 自主可控: 非开源架构,基于全自研内核,适配国产化芯片与操作系统。
- 多版本支持: 提供标准X86版、信创版(适配ARM/MIPS)、快杰版(高性能),满足通用、国产化及高性能场景的差异化需求。
5.3 运营与运维体系
- 智能监控: 提供多维度的资源监控大屏,涵盖物理机、虚拟机、容器、网络及存储的实时负载。
- 精细化运营: 提供计量计费、配额管理、服务目录及审批流程,帮助IT部门从成本中心转变为内部云服务商。
六、 结论与未来展望:持续进化的云原生底座
6.1 方案核心价值总结
本项目建设方案通过**"复用公有云内核 + 重构私有云场景"**,成功解决了企业IT面临的"稳态与敏态割裂"、"性能与虚拟化损耗矛盾"及"异构环境管理复杂"三大难题。方案不仅实现了技术栈的自主可控与信创适配,更通过RDMA/SPDK等黑科技将私有云性能推向极致,为企业数字化转型提供了坚实、灵活且安全的数字底座。
6.2 未来演进方向
- AIops 智能运维: 引入AIOps技术,实现从"被动监控"到"主动预测"的转变,如故障自愈、容量预测。
- 边缘云原生: 将中心云的能力延伸至边缘,构建"中心-边缘"同构的业务底座,支撑工业互联网、自动驾驶等低延时场景。
- Serverless 架构: 在IaaS之上进一步抽象,向Serverless架构演进,让开发者彻底摆脱服务器管理的负担,专注于业务逻辑创新。



























































