随着虚拟现实技术向高分辨率、高刷新率与低延迟方向飞速发展,高端VR眼镜对供电系统与负载管理提出了极致要求。显示驱动、传感器阵列、主动散热与音频处理等关键模块需要高效、精准且快速响应的电能转换与分配,功率MOSFET的选型直接决定了系统能效、热表现、体积及动态响应性能。本文针对VR眼镜对紧凑空间、低功耗、低噪声与高可靠性的严苛需求,以场景化适配为核心,形成一套可落地的功率MOSFET优化选型方案。
一、核心选型原则与场景适配逻辑
(一)选型核心原则:四维协同适配
MOSFET选型需围绕电压、损耗、封装、可靠性四维协同适配,确保与系统工况精准匹配:
-
电压裕量充足:针对3.3V、5V、12V等内部总线,额定耐压预留≥50%裕量,应对电源轨噪声与开关尖峰,如5V总线优先选≥12V器件。
-
低损耗优先:在有限散热条件下,优先选择低Rds(on)(降低传导损耗与温升)、低Qg(提升开关速度与效率)器件,适配长时间佩戴与动态负载变化。
-
封装匹配需求:核心大电流路径(如显示驱动、散热风扇)选用热阻极低的DFN封装;周边小功率负载管理选用超小型SOT封装,最大化利用PCB空间。
-
可靠性冗余:满足消费电子高强度使用与人体安全要求,关注ESD防护、低栅极阈值电压(Vth)以确保低压MCU可靠驱动,及宽结温范围。
(二)场景适配逻辑:按负载类型分类
按负载功能分为三大核心场景:一是显示与核心供电(性能基石),需极低导通电阻与快速响应;二是动态负载开关(能效关键),需小型化与低栅极驱动电压;三是特殊功能模块(集成优化),需特殊极性或集成化方案,实现性能、体积与成本的平衡。
二、分场景MOSFET选型方案详解
(一)场景1:显示驱动与核心IC供电(5V/12V, 10W-30W)------性能基石器件

图1: 高端VR眼镜方案功率器件型号推荐VB1240与VBQF1307与VB5460与产品应用拓扑图_02_display
高分辨率Micro-OLED/LCD显示屏及其驱动IC要求供电路径阻抗极低,以维持电压稳定、减少功耗与发热。
推荐型号:VBQF1307(N-MOS,30V,35A,DFN8(3x3))
-
参数优势:采用先进沟槽技术,10V驱动下Rds(on)低至7.5mΩ,导通损耗极低;35A连续电流能力为峰值负载提供充足裕量;DFN8(3x3)封装具有优异的热性能(RthJA典型值低),利于热量导出。
-
适配价值:用于显示模块的负载开关或核心DC-DC的同步整流,能显著降低供电回路压降与温升,保障显示画面稳定无闪烁,提升整体能效。
-
选型注意:确认最大负载电流与电源轨电压,确保VGS驱动电压充足(推荐≥4.5V);DFN封装需搭配足够PCB敷铜散热。
(二)场景2:传感器、音频与风扇动态开关(3.3V/5V, 0.1W-5W)------能效关键器件
各类传感器(IMU、摄像头)、音频功放及微型散热风扇需根据运行状态快速通断,以实现精细功耗管理。
推荐型号:VB1240(N-MOS,20V,6A,SOT23-3)
-
参数优势:20V耐压完美覆盖低压总线,栅极阈值电压Vth低至0.5-1.5V,可由1.8V/3.3V MCU GPIO直接高效驱动;2.5V驱动下Rds(on)仅42mΩ,在极低驱动电压下仍保持良好导通性。SOT23-3为业界最小封装之一,极大节省空间。
-
适配价值:实现各功能模块的毫秒级智能启停,将非活跃模块功耗降至近乎为零,有效延长VR眼镜的续航时间。极小的封装适合高密度主板布局。
-
选型注意:用于控制感性负载(如风扇)时,需并联续流二极管;确保MCU GPIO驱动能力,必要时串联小阻值栅极电阻。

图2: 高端VR眼镜方案功率器件型号推荐VB1240与VBQF1307与VB5460与产品应用拓扑图_03_dynamic
(三)场景3:集成化供电与极性匹配需求------集成优化器件
部分电路需要高侧开关或互补对称驱动,集成化器件可简化设计,节省空间与器件数量。
推荐型号:VB5460(Dual N+P MOSFET,±40V,8A/-4A,SOT23-6)
-
参数优势:单颗SOT23-6封装内集成一颗N沟道和一颗P沟道MOSFET,节省超50%布局面积。N管10V下Rds(on)仅30mΩ,P管为70mΩ,性能均衡。±40V耐压提供高设计裕度。
-
适配价值:可用于构建简单的半桥电路、电平转换器或作为一对互补的负载开关,灵活适配电机控制、双向电平移位等需求,提升电路集成度与可靠性。
-
选型注意:注意内部两管不对称的电流能力(8A与-4A),设计时需按实际电流路径分别核算;确保驱动电路匹配各自的Vth。
三、系统级设计实施要点
(一)驱动电路设计:匹配器件特性
-
VBQF1307:需配套驱动能力强的电源管理IC或专用栅极驱动器,确保快速开关。优化功率回路布局,减小寄生电感。
-
VB1240:可直接由MCU GPIO驱动,为降低EMI和振铃,建议串联10-47Ω栅极电阻。
-
VB5460:需为N管和P管提供独立的驱动信号,注意P管通常需要电平转换或采用专用驱动逻辑。
(二)热管理设计:分级散热
-
VBQF1307:作为主要发热源之一,必须在其DFN封装下方及周围进行大面积敷铜(建议≥150mm²),并使用散热过孔将热量传导至内层或背面。
-
VB1240/VB5460:由于功耗较低,常规PCB走线即可满足散热,无需特殊处理。
-
整机协同:将功率MOSFET布局在远离发热芯片(如主SoC)的区域,并利用系统内部气流(如有散热风扇)辅助散热。
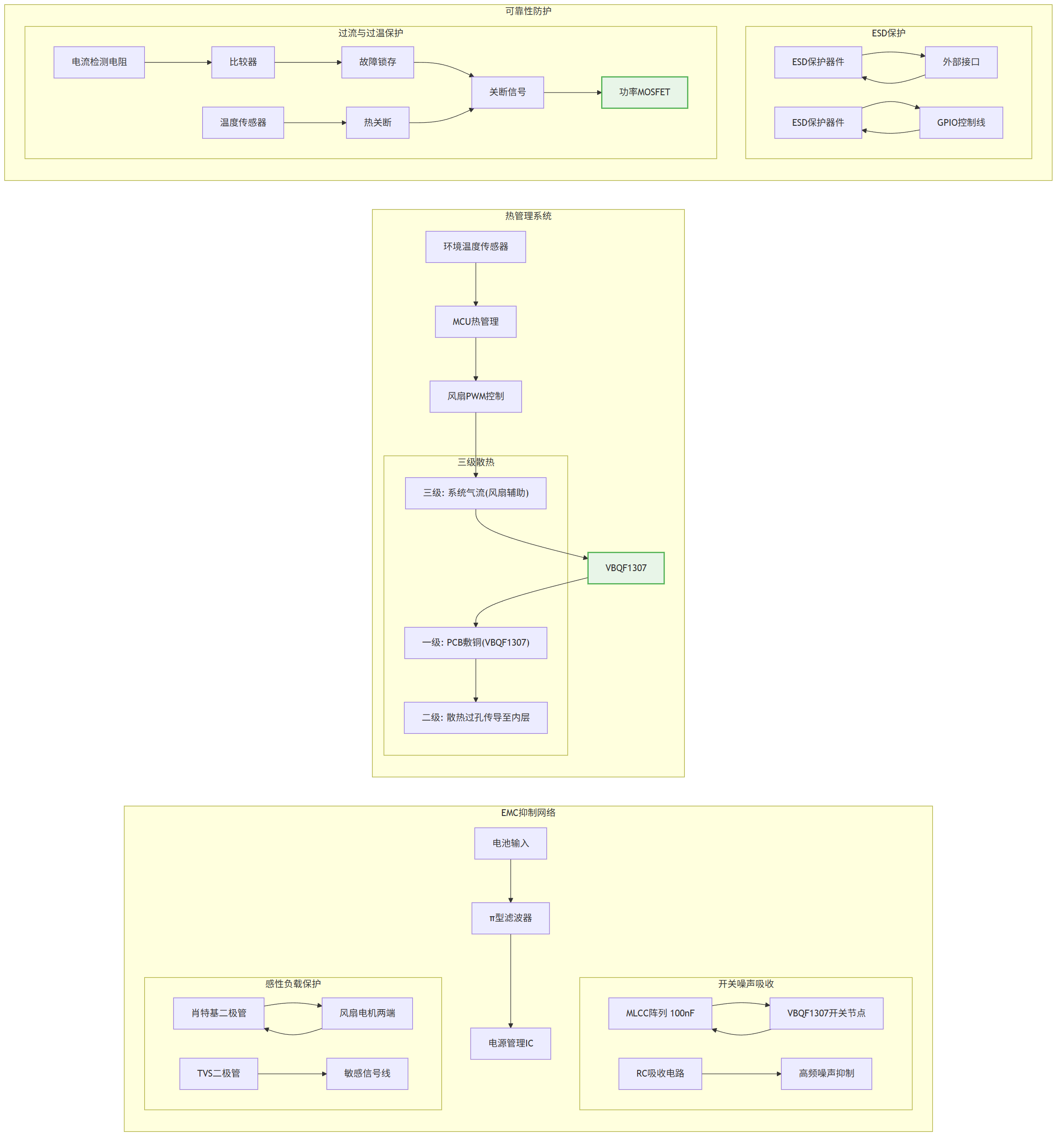
(三)EMC与可靠性保障
- EMC抑制
-
在VBQF1307的开关路径上,可并联小容量MLCC吸收高频噪声。
-
为VB1240控制的感性负载并联肖特基二极管。
-
对供电输入端口添加π型滤波器,隔离外部噪声。

图3: 高端VR眼镜方案功率器件型号推荐VB1240与VBQF1307与VB5460与产品应用拓扑图_04_integrated
- 可靠性防护
-
降额设计:在高温环境(如眼镜内部>45℃)下,对VBQF1307的电流进行降额使用。
-
过流保护:在核心供电路径(使用VBQF1307)可考虑集成电子保险丝功能或通过PMIC进行限流。
-
静电防护:所有外露或连接排线的IO控制线(如VB1240栅极),建议添加ESD保护器件。
四、方案核心价值与优化建议
(一)核心价值
-
极致能效与续航:关键路径的低损耗设计,结合动态开关策略,显著降低整体功耗,提升单次充电使用时间。
-
紧凑化与高集成:小型化封装与集成化器件选择,助力实现更轻薄、更紧凑的工业设计。
-
高性能与高可靠:为显示、计算核心提供纯净、稳定的电力,保障沉浸体验,同时通过严谨设计满足消费电子可靠性标准。
(二)优化建议
-
功率升级:若未来采用更高功率的Micro-LED显示或更强劲散热,可考虑并联VBQF1307或选用电流能力更大的DFN器件。
-
集成度升级:对于多路传感器供电,可选用多通道负载开关IC以进一步简化设计。

图4: 高端VR眼镜方案功率器件型号推荐VB1240与VBQF1307与VB5460与产品应用拓扑图_05_protection
-
特殊需求:若需控制负压或进行高速电平转换,VB5460的互补对管方案优势明显。
-
信号完整性:为显示驱动等高速信号路径旁的MOSFET开关添加屏蔽或选用更低Qg的型号,以减少噪声耦合。
功率MOSFET选型是高端VR眼镜实现高性能、长续航与紧凑设计的基石。本场景化方案通过精准匹配显示、传感与集成化需求,结合系统级热、EMC及可靠性设计,为研发提供清晰的技术路径。未来可探索采用超低Qg的先进器件,以支持更高频率的电源架构,为下一代沉浸式VR体验奠定坚实的硬件基础。