- 开发语言:Java
- 框架:springboot
- JDK版本:JDK1.8
- 服务器:tomcat7
- 数据库:mysql 5.7(一定要5.7版本)
- 数据库工具:Navicat11
- 开发软件:eclipse/myeclipse/idea
- Maven包:Maven3.3.9
系统展示
系统首页

二手汽车

购物车

个人中心

管理员登录

管理员功能界面

用户管理

商家管理

汽车分类管理

二手汽车管理

在线交流

商家回复

评价反馈

订单管理

商家功能界面

摘要
近年来互联网络的迅猛发展和电子终端设备的普及,赋予了各行业充足的发展空间。二手车交易系统相比于传统信息技术,时效性是它最大的特色,已经在电子娱乐、经济等中发挥着举足轻重的作用。更是短时间内迅速扩大了线上管理系统的规模。尽管事业单位已经有了很大程度的发展,但在二手交易管理领域上却少有建树。用户只能通过一些软件来查看二手汽车、公告栏、评价反馈等,这样的查询方式仍然是比较机械传统的,本文通过对市面上常见的线上管理系统与现实生活中结合问题的讨论,从一个二手车交易系统角度进行需求分析,提供一些新的思路,并尝试做一些简单的实现。
研究背景
伴随着基础网络设施的不断进步和终端电子设备的高度普及,互联网用户规模越来越大[1]。现在人们越来越离不开计算机网络、互联网所带来的好处了,现如今不同的网站系统遍地都是,现在已经不同于以往的传统的管理方式了,只有跟上时代的发展才能不会被淘汰掉,所以对于二手交易来说也是同样的,二手车交易系统相比于传统的传输媒体,其对网络环境有着更高的要求。而5G网络技术的发展,则给予了商城充足的发展空间。
关键技术
SpringBoot是一个全新开源的轻量级框架。基于Spring4.0设计,其不仅继承了Spring框架原来有的优秀特性,而且还通过简化配置文件来进一步简化了Spring应用的整个搭建以及开发过程。另外在原本的Spring中由于随着项目的扩大导入的jar包数量越来越大,随之出现了jar包版本之间的兼容性问题,而此时SpringBoot通过集成大量的框架使得依赖包的版本冲突,以及引用的不稳定性问题得到了很好的解决。
JAVA语言是目前软件市场上应用最广泛的语言开发程序。可以在多种平台上运用的,兼容性比较强,适应市面上大多数操作系统,不会出现乱码的现像,其扩展性和维护性都更好,具有分析问题和解决问题的能力,是面向过程的程序设计方便我们编写的代码更强壮。
Vue是一款流行的开源JavaScript框架,用于构建用户界面和单页面应用程序。Vue的核心库只关注视图层,易于上手并且可以与其他库或现有项目轻松整合。
MYSQL数据库运行速度快,安全性能也很高,而且对使用的平台没有任何的限制,所以被广泛应运到系统的开发中。MySQL是一个开源和多线程的关系管理数据库系统,MySQL是开放源代码的数据库,具有跨平台性。
B/S(浏览器/服务器)结构是目前主流的网络化的结构模式,它能够把系统核心功能集中在服务器上面,可以帮助系统开发人员简化操作,便于维护和使用。
系统分析
对系统的可行性分析以及对所有功能需求进行详细的分析,来查看该系统是否具有开发的可能。

系统设计
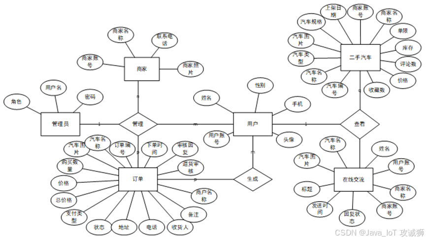
功能模块设计和数据库设计这两部分内容都有专门的表格和图片表示。

系统实现
当游客打开系统的网址后,首先看到的就是首页界面。在这里,游客能够看到二手车交易系统的导航条显示首页、二手汽车、公告栏、评价反馈、购物车、个人中心等。在个人中心页面可以输入个人详细信息,进行信息更新操作,还可以对修改密码、在线交流、商家回复、我的订单、我的地址、我的收藏进行操作。管理员进入系统主页面,主要功能包括对首页、用户、商家、汽车分类、二手汽车、在线交流、商家回复、评价反馈、系统管理、订单管理、用户信息等进行操作。商家登录到系统主页面,主要功能包括对首页、二手汽车、在线交流、商家回复、订单管理、用户信息等进行操作。
系统测试
白盒测试是指一种以流程为基础的结构测试、逻辑驱动测试或以流程为基础的测试方式,也就是对系统的具体测试[13]。白箱试验是预先设置一个特殊的条件或者一个周期的用例,其目的是为了实现对该体系的内部构造进行穷举性的检测。黑盒测试,就是根据一个已经存在的程序的功能架构,对其进行实验,以确定其全部的性能是否符合规定在使用黑箱试验方法进行系统程的检测时,将其视为一个完整的系统,而不能了解其所使用的是何种体系,而仅仅将其视为一个不可开启的箱子。采用"黑盒子"检测技术,可以对系统是否满足用户的要求进行检测,对系统的各项功能是否正常运行,对系统的数据是否进行了正确的检测和处理。
结论
本文介绍了一个使用方便,界面清晰的二手车交易系统的设计与实现。本系统已经实现了对用户、商家、二手汽车、在线交流、商家回复、评价反馈、订单等的综合管理,系统为管理者节省了精力和时间,简化了二手交易管理建设中重要环节的管理难度,丰富了信息化的建设,符合信息时代的发展趋势。存储在系统中的数据也将对未来信息管理系统的发展提供数据支撑。
本文实现的系统具有功能实用、界面简单清晰、操作简单、安全稳定的优点。在设计实现上本系统采用了SSM快速开发接口,提升了开发效率、同时也保障了后续维护,易于扩展。使用MySQL轻量级数据库大幅度提升查询性能。这时对系统的要求也将越来越高,这要求我们不断探索新的需求,开发新的技术,与时俱进,实现更完善更智能的二手车交易系统。