在分布式消息系统中,消息的可靠性传输是一个核心问题。Kafka 通过幂等性(Idempotence)和事务(Transaction)两个重要特性来保证消息传输的可靠性。幂等性确保在生产者重试发送消息的情况下,不会在 Broker 端重复写入相同的消息;而事务特性则提供了更强的可靠性保证,支持原子性的批量消息操作,确保多条消息要么全部成功要么全部失败。这两个特性的结合使用,可以有效解决在分布式系统中常见的消息重复、消息丢失等问题,为构建可靠的消息传递系统提供了强有力的支持。
幂等性(Idempotence)概述
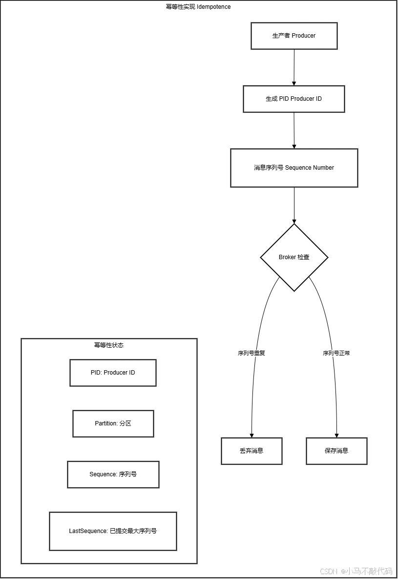
幂等性是指生产者发送同一条消息多次,Kafka 只会保存一条。这个特性在分布式系统中非常重要,可以避免消息重复问题。

java
// 开启幂等性的配置示例
Properties props = new Properties();
props.put(ProducerConfig.ENABLE_IDEMPOTENCE_CONFIG, true);
// 当启用幂等性时,以下配置会被自动设置
// acks=all
// retries=Integer.MAX_VALUE
// max.in.flight.requests.per.connection=5
1、幂等性实现原理
-
每个生产者会被分配一个 PID(Producer ID)
-
每条消息会附带一个序列号(Sequence Number)
-
Broker 端会维护 <PID, 分区> 对应的序列号
-
如果新消息序列号不大于已提交的最大序列号,则会被视为重复消息并丢弃
2、幂等性的限制
-
只能保证单个生产者会话内的幂等性
-
只能保证单分区内的幂等性
-
跨会话、跨分区的幂等性需要使用事务特性
事务特性(Transactions)
事务可以保证多条消息要么全部成功要么全部失败,同时还支持跨分区和会话的幂等性。

java
// 事务生产者配置示例
Properties props = new Properties();
props.put(ProducerConfig.TRANSACTIONAL_ID_CONFIG, "my-transactional-id");
// 必须启用幂等性
props.put(ProducerConfig.ENABLE_IDEMPOTENCE_CONFIG, true);
// 事务生产者代码示例
KafkaProducer<String, String> producer = new KafkaProducer<>(props);
producer.initTransactions(); // 初始化事务
try {
producer.beginTransaction(); // 开始事务
// 发送多条消息
producer.send(record1);
producer.send(record2);
producer.commitTransaction(); // 提交事务
} catch (Exception e) {
producer.abortTransaction(); // 异常时回滚事务
} finally {
producer.close();
}
1、事务实现原理
1.1. 事务协调器(Transaction Coordinator)
-
负责管理事务的状态
-
维护事务日志(transaction log)
-
协调事务的提交和回滚
1.2. 事务状态
java
AddPartitionsToTxnRequest -> 添加分区到事务
ProduceRequest -> 发送消息
EndTxnRequest -> 结束事务(提交/回滚)
1.3 事务保证
-
原子性:多条消息要么全部成功,要么全部失败
-
隔离性:未提交的事务对消费者不可见
-
持久性:已提交的事务不会丢失
2、事务的使用场景
2.1 消息处理链
java
// 消费-处理-生产模式
producer.beginTransaction();
try {
// 消费消息
ConsumerRecords<String, String> records = consumer.poll(Duration.ofMillis(100));
// 处理消息
for (ConsumerRecord<String, String> record : records) {
// 处理逻辑
producer.send(new ProducerRecord<>("output-topic", processedValue));
}
// 提交消费位移和生产消息
producer.sendOffsetsToTransaction(offsets, groupId);
producer.commitTransaction();
} catch (Exception e) {
producer.abortTransaction();
}
2.1 跨分区原子性操作
java
producer.beginTransaction();
try {
// 向多个分区发送消息
producer.send(new ProducerRecord<>("topic1", "key1", "value1"));
producer.send(new ProducerRecord<>("topic2", "key2", "value2"));
producer.commitTransaction();
} catch (Exception e) {
producer.abortTransaction();
}
3、性能考虑
1、幂等性的性能影响
-
额外的序列号检查开销
-
服务端需要维护更多状态
-
通常影响很小(<5%)
2、事务的性能影响
-
需要额外的事务协调开销
-
引入了更多的网络往返
-
建议只在必要时使用事务
最佳实践
1. 幂等性使用建议
java
// 推荐的基本配置
props.put(ProducerConfig.ENABLE_IDEMPOTENCE_CONFIG, true);
props.put(ProducerConfig.ACKS_CONFIG, "all");
props.put(ProducerConfig.RETRIES_CONFIG, Integer.MAX_VALUE);
2. 事务使用建议
java
// 事务超时设置
props.put(ProducerConfig.TRANSACTION_TIMEOUT_CONFIG, 60000); // 60秒
// 事务ID要具有唯一性
props.put(ProducerConfig.TRANSACTIONAL_ID_CONFIG, "tx-" + UUID.randomUUID());
通过合理使用幂等性和事务特性,我们可以构建更可靠的消息传递系统。但要注意,这些特性会带来一定的性能开销,需要根据具体场景权衡使用。
Kafka 的幂等性和事务特性为构建可靠的分布式消息系统提供了强大支持。幂等性通过 PID 和序列号的机制,优雅地解决了单会话、单分区内的消息重复问题,同时对性能的影响微乎其微。事务特性则通过事务协调器,实现了跨分区、跨会话的原子性操作,为更复杂的消息处理场景提供了可靠性保证。在实际应用中,我们应该根据业务需求合理选择:对于简单的消息发送场景,启用幂等性即可;而在需要原子性批量操作或消费-生产场景中,则应考虑使用事务特性。无论是幂等性还是事务特性,都需要在可靠性和性能之间做出权衡,选择最适合业务场景的配置。