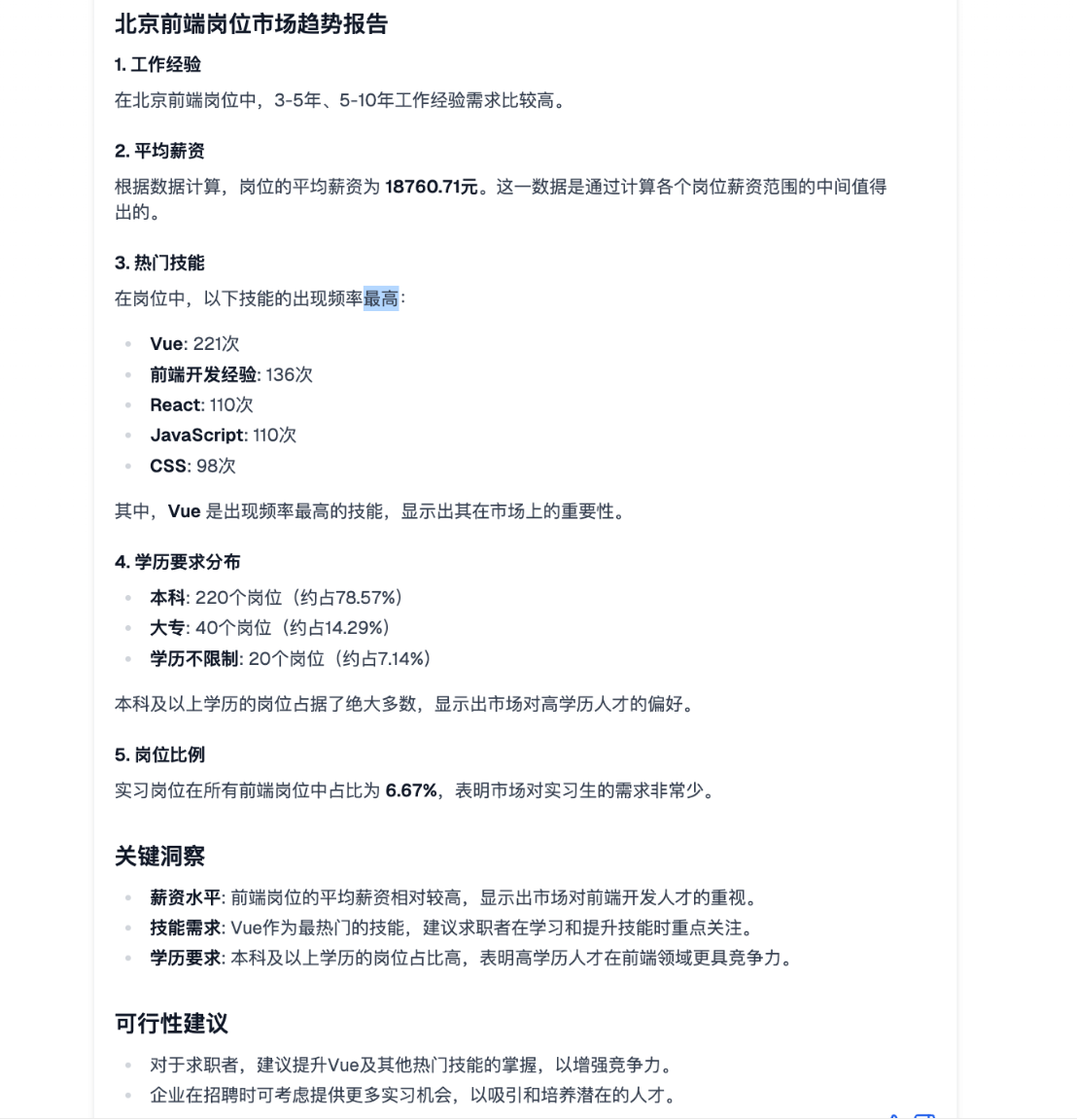
相关推荐
子午6 分钟前
【食物识别系统】Python+TensorFlow+Vue3+Django+人工智能+深度学习+卷积网络+resnet50算法曾经的三心草6 分钟前
基于正倒排索引的Java文档搜索引擎2-实现Index类疏狂难除15 分钟前
尝试rust与python的混合编程(二)这儿有一堆花1 小时前
把 AI 装进终端:Gemini CLI 上手体验与核心功能解析子午1 小时前
【蘑菇识别系统】Python+TensorFlow+Vue3+Django+人工智能+深度学习+卷积网络+resnet50算法Mr_Xuhhh1 小时前
pytest -- 指定⽤例执⾏顺序tokepson1 小时前
关于python更换永久镜像源模型启动机2 小时前
Langchain正式宣布,Deep Agents全面支持Skills,通用AI代理的新范式?F_D_Z2 小时前
【解决办法】网络训练报错AttributeError: module ‘jax.core‘ has no attribute ‘Shape‘.前端伪大叔2 小时前
第29篇:99% 的量化新手死在挂单上:Freqtrade 隐藏技能揭秘