前端使用snapdom报错问题

在使用 snapdom 这个库,生成截图的时候,控制台会报错: Uncaught (in promise) EncodingError: The source image cannot be decoded. 经过查询, 找到原因是 --

需求

我现在要完成的一个需求是路径需求, 就是点击菜单。生成路径,并将当前页面截图,生成一个缩略图, 可以点击回到之前浏览过的菜单。 当然这个路径的业务逻辑暂且不说,我使用vue 的时候,可以通过路由守卫来实现。

问题

当我点击我某一个页面的菜单的时候, 调用截图方法, 会报错

其他页面没有问题。

原因

这个报错的原因可能是多方面的, 首先我查看了官方的 issue

issue 里面一共有三条是关于这个问题的

解决方案也基本上就是这两种方式, 修改一些配置, 但是经过我的尝试,发现不是这个原因。

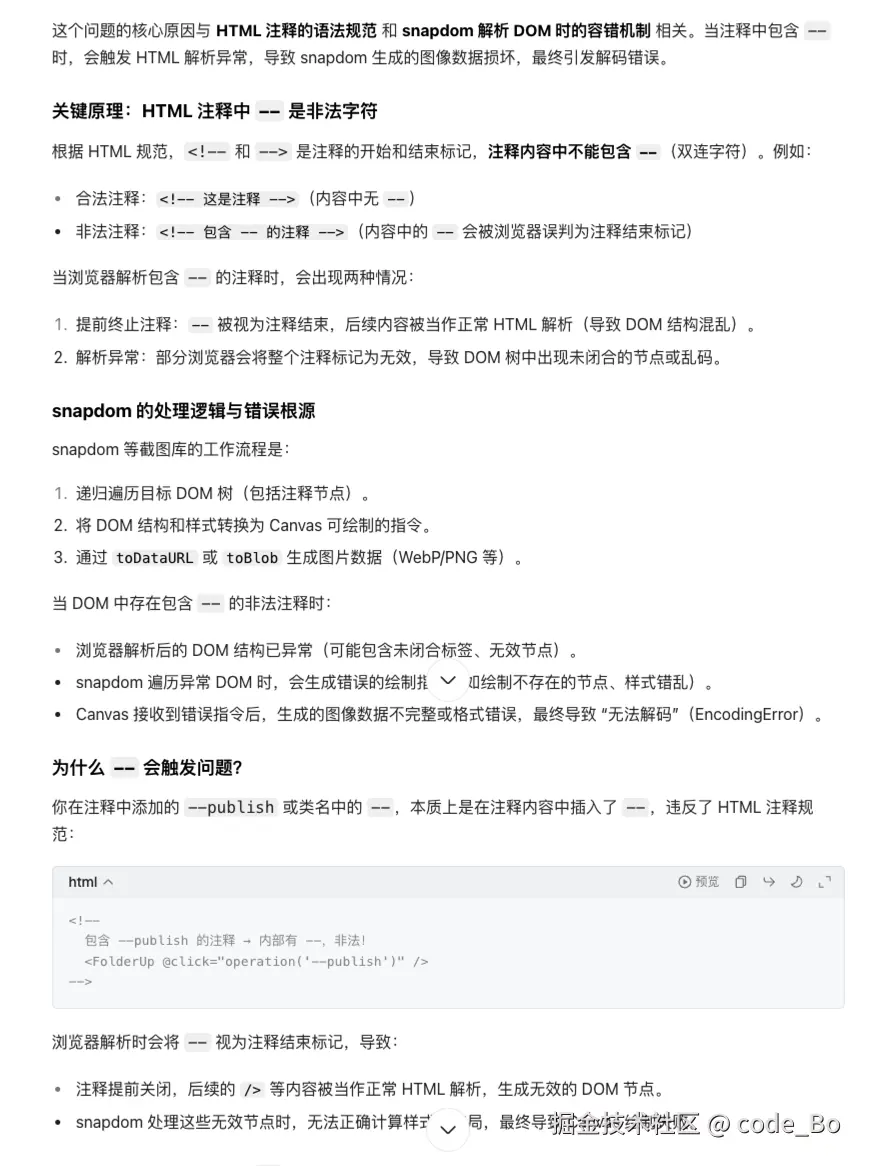
最终在我当前有错误的页面里面,找到这条注释。 是注释里面的这一行造成的这个错误。经过测试其他注释没有问题。 也不是 css 这个变量的原因。 块级注释里面只要有 -- 就会报错。 询问AI , 给出的答复是 :

个人认为大致原因就应该是这个, - 是没事的, --以上 比如 --- 也不行。 所以这个跟解析应该是存在关联。

解决方案

当前这个错误发生在解析阶段,所以没办法通过配置的方式,侵入源码更改也不显示。 只能在使用 snapdom 的时候, 避免块级注释出现 -- 来解决。

参考链接 github.com/zumerlab/sn...

相关推荐
Highcharts.js几秒前
用 Highcharts如何创建一个音频图表
javascript·信息可视化·音视频·highcharts·音频图表
全栈小52 分钟前
【前端】win11操作系统安装完最新版本的NodeJs运行npm install报错,提示在此系统上禁止运行脚本
前端·npm·node.js
晚霞的不甘5 分钟前
Flutter for OpenHarmony3D DNA 螺旋可视化:用 Canvas 构建沉浸式分子模型
前端·数据库·经验分享·flutter·3d·前端框架
摘星编程1 小时前
React Native + OpenHarmony:Stepper步进器组件
javascript·react native·react.js
●VON1 小时前
React Native for OpenHarmony:简易计算器应用的开发与跨平台适配实践
javascript·react native·react.js
摘星编程8 小时前
OpenHarmony + RN:Placeholder文本占位
javascript·react native·react.js
a1117769 小时前
医院挂号预约系统(开源 Fastapi+vue2)
前端·vue.js·python·html5·fastapi
0思必得09 小时前
[Web自动化] Selenium处理iframe和frame
前端·爬虫·python·selenium·自动化·web自动化
计算机毕设VX:Fegn08959 小时前
计算机毕业设计|基于springboot + vue蛋糕店管理系统(源码+数据库+文档)
数据库·vue.js·spring boot·后端·课程设计
行走的陀螺仪11 小时前
uni-app + Vue3编辑页/新增页面给列表页传参
前端·vue.js·uni-app