目录
一、新建项目


之后在这里绘制原理图

二、自定义元件
比如我现在要找一个15PIN*2的ESP32的原理图。 实际上需要搞出来一个2*15pin的排母。
1.绘制原理图
(1)大体操作

给器件命名

之后可以点击管理分类,给新建的器件分类,也可以新建一个分类。+就是新建一个分类,一级分类或者二级分类。最后点击确认,开始绘制器件原理图。

矩形框绘制矩形,之后还可以绘制引脚。


绘制完成后点击另存为,保存到个人仓库里面。

(2)可能的问题
在保存的时候,提示"发现某某画布原点不在图形内部"。按照下面操作之后,就可以解决啦。

2.绘制封装
(1).寻找封装
比如我想要做一个芯片的插排,那么我如何查找一个插排的封装呢,如下步骤
之后搜索15pin,找到一个合适的排母,点击数据手册。


打开后如下,之后选中这个封装,copy一下。
(2)绘制封装


之后就弹出一个空白页面,我们把刚才copy的复制到这里面。

(3)一些关键操作
①:组合
由于一个元器件可能有很多元素,比如上面的直线和焊盘就不是一个元素,那么我们如果想让他们作为一个整体,就要用到组合。
组合选中用来新建一个组合,加入组合用来将当前选中的加入到一个已有的组合里面,就可以一起移动了。

②:智能尺寸
有时候我们需要两个插排对齐,这个时候就需要智能尺寸

进入智能尺寸之后,就可以对齐了。全选要对齐的元素,之后选择对齐方式。

③:测量距离
有时候,我们希望两个插排之间的距离保持一定的值,那么就需要测量距离。按出来这个元素之后,点击一个焊盘,点击另外一个焊盘,就可以知道两个焊盘之间的距离,之后调整距离到自己想要的值。

(4)报错
如果还报错"画布原点------",那么继续使用上面的方法调整。
3.关联封装
现在我们已经有了原理图,有了封装,我们需要把原理图和封装关联在一起


4.如果这个封装或者器件画错了,还可以进行编辑

焊盘是朝外的。

修改元件之后,需要在工程中删除原来的原件才会生效。比如先把错误的test1删除掉,放一个新的进去,不然永远是错误的test1,即使放一个新的进去。
删除的时候可能发现元件被引用,可能是PCB引用了,所以也要在PCB删除这个元件。

5.连线
连线的快捷键是W

原理图有时候不好连线,需要用到网络号,网络号相同的两个表示相连


二、如何查询器件
第一步打开立创商城
第二步搜索你要的器件,比如排母,找到合适的规格

第三步:找到这个元器件的名称,在EDA中搜索

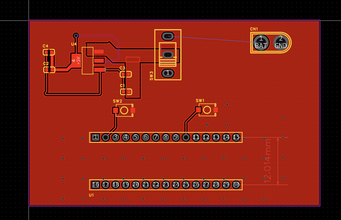
三、绘制PCB
1.DRC检查
这个的是确定原理图没有什么错误

2.生成PCB
(1).将元器件导入PCB


(2).绘制板块
先选择mm,方便确定板框的尺寸

(3).连线
按住W连线
24V电源线的 100mil
信号线 25mil
5V 30mil

(4).铺铜

这个铺铜区域超过板框,实际上也就铺板框那么多

快捷键:T顶部
B底部
(5).打孔
有的时候线从上面无法传过去了,就从下面传。所谓打孔就是连接顶层板和底层板之间的贯通。

画完板子及后,可以在板子上打很多过孔,以便连接上下两层的GND。


(6).检查DRC

没有报错,那么说明这个板子画好了
四、电源线铺铜


这样直接铺完之后有分散的孔,此时需要设计规则解决。



更改后重新铺铜效果如下

这个铺铜区域如果碍事,可以过滤掉不看他。

注意,不同网络的铺铜区域会自动隔开,如下图,VIN和GND的铺铜区域自动隔开
