vyuh_node_flow 是一个刚刚开源的 Flutter Flow 节点编辑器,这是一个基于 MIT 许可的全平台节点/图形编辑器工具 ,它提供了类似 React Flow 的一系列功能支持:

基于 vyuh_node_flow ,你可以实现:
-
可视化编程界面 : 创建像 Scratch 或 Unreal Engine Blueprints 那样的图形化编程环境

-
工作流编辑器 : 设计和编辑业务流程、数据处理流程或自动化任务

-
交互式图表: 构建组织结构图、思维导图、状态机等
-
数据管道: 可视化地定义和管理数据流和处理步骤
另外,作为一个纯粹的 Flutter SDK,它支持所有平台,提供大量开箱即用功能,例如:
- 支持为 100+ 个节点和无限画布提供高性能渲染
- 具有泛型的完全类型安全节点
- 支持响应式主题化,可以更改节点主题、连接主题、样式等
- 背景支持配置网格、点阵、层级网格或纯色
- 支持平移和自定义定位的大型图表迷你地图(Minimap) ,方便在复杂的流程图中导航

- 支持标记、便签、群组等注释功能, 可以在画布上添加标签、注释(如便签
StickyAnnotation、标记MarkerAnnotation)和自定义覆盖物,注解可以跟随节点移动 - 可以创建自定义节点和节点容器

- 支持自定义绘制连接线 ,内置对贝塞尔曲线、直线、阶梯和平滑阶梯绘图器的支持
- 支持多种端口形状(半胶囊、圆形、方形、菱形、三角形)、位置(上、下、左、右)和偏移量,并支持连接验证
- 支持将整个图(包括节点、连接、注解、视口状态)导出为 JSON 或从 JSON 加载
- 支持丰富的键盘快捷键操作(如全选、复制、粘贴、删除、缩放、对齐等)
- 支持节点对齐
- 只读支持 ,提供
NodeFlowViewer组件,用于仅显示流程图,禁止编辑 - ·····

通过源码可以看到,这是一个相当完整的 Flow 编辑器,并且它的整体设计思路也很有意思,其中包括:
- 状态管理: 它内置直接使用 MobX 自动处理状态更新和 UI 响应,如节点位置、选择状态的变化会自动触发相关 UI 的重绘
- 分层渲染 : 通过
CustomPaint和Stack实现,编辑器将不同的元素(网格、背景注解、连接线、连接标签、节点、前景注解、交互元素)渲染在不同的层 (Layer) 中,例如连接标签在单独的层中渲染,避免连接线重绘时标签也重绘 - 可定制的节点渲染 : 通过
nodeBuilder和nodeContainerBuilder允许用户完全自定义节点的内部内容和外部容器样式 - 连接线样式 :
ConnectionStyles提供了多种内置样式,并且路径计算逻辑 (ConnectionPathCalculator,SmoothstepPathCalculator等) 也被抽象出来,便于扩展自定义样式 - 连接验证 : 提供了
onBeforeStartConnection和onBeforeCompleteConnection回调,允许开发者在连接开始和完成前进行自定义逻辑验证,例如检查端口类型兼容性、防止循环连接等 - 注解系统 : 支持多种类型的注解,并且
GroupAnnotation可以自动包围其依赖的节点并跟随移动,StickyAnnotation和MarkerAnnotation也可以通过dependencies跟随节点 - 快捷键与动作系统 : 内置了丰富的快捷键操作 (
NodeFlowShortcutManager,NodeFlowAction),并且易于扩展和自定义,并且提供了ShortcutsViewerDialog来显示所有可用的快捷键。 - 性能相关优化设计 :
- 使用
Observer包裹需要响应式更新的 Widget 部分,实现局部刷新 - 使用
RepaintBoundary隔离复杂的绘制层(如连接线层、节点层),避免不必要的重绘 - 连接线路径和命中测试路径的缓存 (
ConnectionPathCache) - 空间索引 (
SpatialIndex) 用于优化大量节点的查询和命中测试
- 使用
- 序列化与反序列化 : 提供了方便的方法 (
toJsonString,fromJsonString,fromUrl,fromAsset) 来保存和加载图的状态
也就是,vyuh_node_flow 在项目里大量使用了 MobX 用于响应式状态管理 ,代码中广泛使用 Observable, Computed, action, reaction, runInAction 以及 Observer 来实现 UI 和状态响应,同时放大缩小和平移主要依赖 Flutter 内置的 InteractiveViewer 实现。
相对应的,vyuh_node_flow 也有比较复杂的 API 结果,其中核心 API 有:
NodeFlowController<T>: 核心状态管理器,负责管理节点、连接、注解、视口、配置、主题和交互状态,它通过使用 MobX 的Observable来实现响应式更新NodeFlowEditor<T>: 主要的编辑器控件,接收NodeFlowController,负责渲染画布、节点、连接、注解,并处理用户交互(拖拽、连接、选择、平移、缩放)NodeFlowViewer<T>: 只读模式的 Widget,基于NodeFlowEditor但禁用了编辑功能Node<T>: 代表画布上的一个节点,包含 ID、类型、位置、尺寸、数据 (T) 以及输入/输出端口列表,而位置 (position) 和视觉位置 (visualPosition) 是分离的Observable,后者用于应用网格吸附后的渲染Port: 定义节点的连接点,包含 ID、名称、位置 (PortPosition)、形状 (PortShape)、类型 (PortType,如 source/target/both)、是否允许多重连接等属性Connection: 代表节点间的一条连接线,包含 ID、源/目标节点 ID、源/目标端口 ID,以及可选的标签 (label,startLabel,endLabel) 和样式 (style)Annotation: 注解的基类,子类包括StickyAnnotation(便签)、GroupAnnotation(节点分组)、MarkerAnnotation(标记),注解可以有自己的位置、尺寸、样式,并且可以通过dependencies关联节点NodeFlowTheme: 定义编辑器所有视觉元素的样式,包括节点、连接线、端口、背景、网格、选择框等的颜色、大小、形状、字体等,包含NodeTheme,ConnectionTheme,PortTheme,LabelThemeNodeFlowConfig: 控制编辑器的行为,如是否启用网格吸附、小地图、缩放范围、自动平移等NodeGraph<T>: 用于序列化和反序列化的数据结构,包含节点、连接、注解和视口状态- ····
运行库提供的 MVP 示例,可以看到使用起来也不是很复杂,通过向 controller 添加两个 Node ,然后添加到 NodeFlowEditor ,并通过 _buildNode 渲染需要的节点,就可以得到一个可交互连接的 Flow 显示:
dart
import 'package:flutter/material.dart';
import 'package:vyuh_node_flow/vyuh_node_flow.dart';
class SimpleFlowEditor extends StatefulWidget {
@override
State<SimpleFlowEditor> createState() => _SimpleFlowEditorState();
}
class _SimpleFlowEditorState extends State<SimpleFlowEditor> {
late final NodeFlowController<String> controller;
@override
void initState() {
super.initState();
// 1. Create the controller
controller = NodeFlowController<String>();
// 2. Add some nodes
controller.addNode(Node<String>(
id: 'node-1',
type: 'input',
position: const Offset(100, 100),
data: 'Input Node',
outputPorts: const [Port(id: 'out', name: 'Output')],
));
controller.addNode(Node<String>(
id: 'node-2',
type: 'output',
position: const Offset(400, 100),
data: 'Output Node',
inputPorts: const [Port(id: 'in', name: 'Input')],
));
}
@override
Widget build(BuildContext context) {
return Scaffold(
body: NodeFlowEditor<String>(
controller: controller,
theme: NodeFlowTheme.light,
nodeBuilder: (context, node) => _buildNode(node),
),
);
}
Widget _buildNode(Node<String> node) {
return Container(
padding: const EdgeInsets.all(16),
child: Text(node.data),
);
}
}

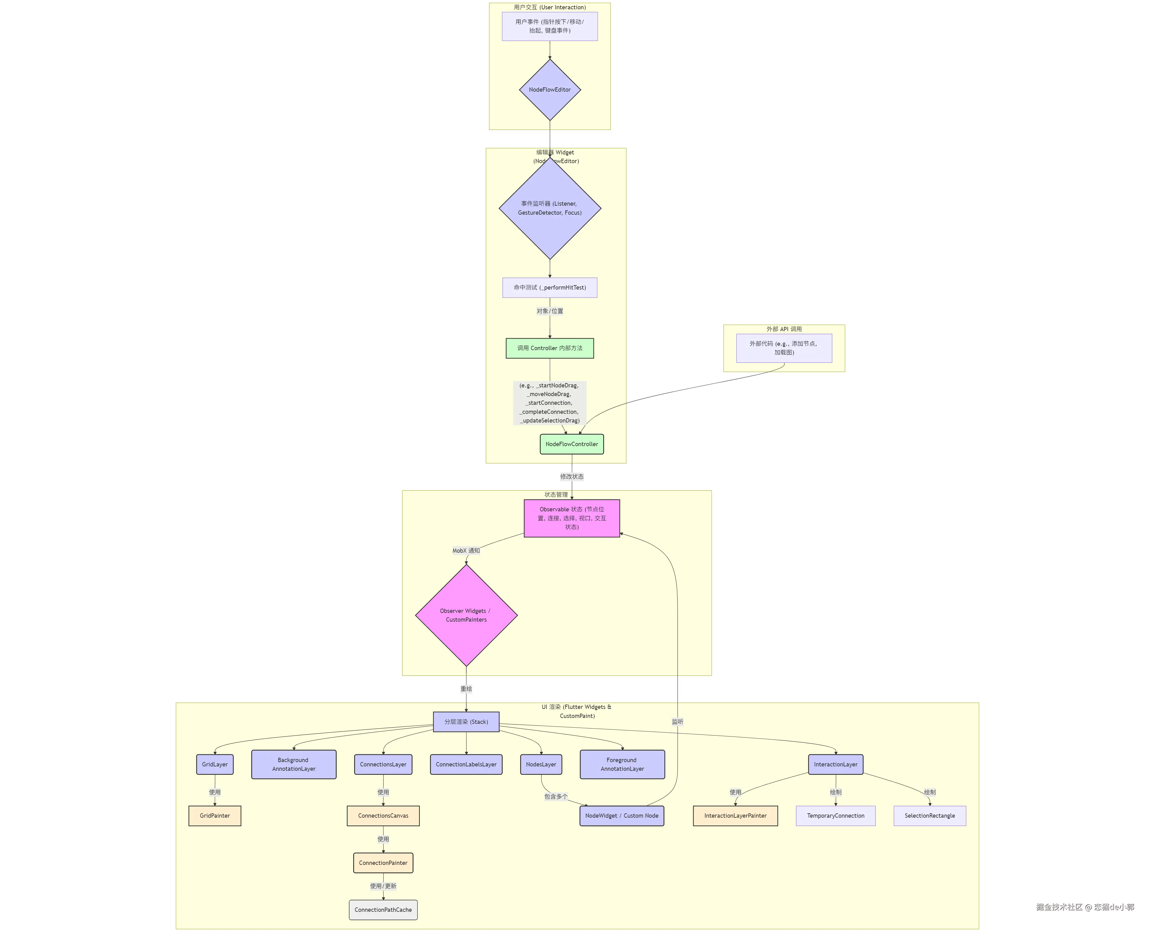
根据前面的 API ,我们可以简单拼接出 vyuh_node_flow 的实现原理:
- 核心 :
NodeFlowController作为中心枢纽,存储所有状态 (节点、连接、视口等) 的Observable实例 - 渲染 :
NodeFlowEditor- 使用
Stack组织不同的渲染层 (GridLayer,ConnectionsLayer,NodesLayer,AnnotationLayer等) NodesLayer和AnnotationLayer使用Positioned和Observer来渲染每个节点/注解,只在位置等Observable变化时重绘ConnectionsLayer和GridLayer使用CustomPaint和Observer来绘制连接线和网格,响应节点位置和视口的变化
- 使用
- 交互 :
NodeFlowEditor使用Listener,GestureDetector,MouseRegion监听原始指针事件- 事件发生时,它会进行命中测试 (
_performHitTest) 以确定交互对象(画布、节点、端口、连接、注解),然后调用NodeFlowController中对应的内部方法 (_startNodeDrag,_moveNodeDrag,_startConnection,_completeConnection,_updateSelectionDrag等)来更新 MobX 状态 - 这些状态更新会自动触发相关
ObserverWidget 的重绘
- 事件发生时,它会进行命中测试 (
- 连接线绘制 :
ConnectionPainter负责绘制连接线- 它使用
ConnectionPathCache来缓存计算出的Path对象 - 当需要绘制或进行命中测试时,它会先检查缓存
- 如果缓存无效(例如节点移动了),则重新计算路径(委托给具体的
ConnectionStyle实现)并更新缓存
- 它使用
- 状态更新 : 所有状态变更都通过
NodeFlowController的方法进行,内部使用runInAction来确保 MobX 的原子更新

从代码结构和使用的技术来看,vyuh_node_flow 也采用了多种提升性能的策略:
- MobX:仅在状态变化时更新必要的 UI 部分
- 分层渲染 (Layered Rendering) :使用
Stack将网格、连接线、节点、注解等分层绘制,并通过RepaintBoundary隔离复杂的绘制层,减少不必要的重绘范围 - 路径缓存 (
ConnectionPathCache) :缓存连接线的计算路径 (Path) 和用于命中测试的路径,避免在每次重绘或交互时重复计算 - 空间索引 (
SpatialIndex) : (lib/shared/spatial_index.dart,lib/shared/node_spatial_adapter.dart) 使用基于网格的空间索引,来快速查询可见区域内的节点或与特定区域重叠的节点,这对于节点数量较多时的性能至关重要,避免了遍历所有节点进行可见性判断或命中测试
总的来说,vyuh_node_flow 是一个功能丰富、设计良好且注重性能的 Flutter 节点编辑器库,特别适合需要高度自定义和交互性的可视化流程编辑场景,尽管目前还缺失一些复杂的图形自动布局算法,但是可用性已经相当成熟,至少对于 Flutter 开发者来说,这是一个不错的支持。
根据作者的说法,这也是一个致敬 React Flow 的项目
