前言
最近有球友问我:分布式配置中心用哪些比较好。
今天就跟大家一起聊聊我认为最常用的5种分布式配置中心,希望对你会有所帮助。
最近准备面试的小伙伴,可以看一下这个宝藏网站(Java突击队):www.susan.net.cn,里面:面试八股文、场景设计题、面试真题、7个项目实战、工作内推什么都有。
一、配置中心的演进
有些小伙伴在工作中可能还停留在传统的配置管理方式,让我们先来看看配置管理的演进历程。
配置管理的三个时代
1.0 时代:硬编码配置
配置硬编码在代码中:
java
// 远古时代的配置管理方式
public class DatabaseConfig {
// 配置硬编码在代码中
private static final String URL = "jdbc:mysql://localhost:3306/app";
private static final String USERNAME = "root";
private static final String PASSWORD = "123456";
public Connection getConnection() {
// 每次修改配置都需要重新编译部署
return DriverManager.getConnection(URL, USERNAME, PASSWORD);
}
}
每次修改配置都需要重新编译部署,显然非常不方便。
2.0 时代:配置文件外部化
通过配置文件管理:
properties
# application.properties
db.url=jdbc:mysql://localhost:3306/app
db.username=root
db.password=123456
java
// 通过配置文件管理
@Configuration
public class DatabaseConfig {
@Value("${db.url}")
private String url;
@Value("${db.username}")
private String username;
@Value("${db.password}")
private String password;
// 配置变更仍需重启应用
}
但配置变更仍需重启应用。
3.0 时代:配置中心时代
现代配置中心的使用方式:
java
// 现代配置中心的使用方式
@Configuration
public class DynamicDatabaseConfig {
@Autowired
private ConfigService configService;
// 配置动态更新,无需重启
@RefreshScope
@Bean
public DataSource dataSource() {
// 从配置中心实时获取配置
String url = configService.getProperty("db.url");
String username = configService.getProperty("db.username");
String password = configService.getProperty("db.password");
return DataSourceBuilder.create()
.url(url)
.username(username)
.password(password)
.build();
}
}
配置动态更新,无需重启,程序能够从配置中心实时获取配置。
为什么需要配置中心?
让我们通过一个简单的对比来理解配置中心的价值:


传统方式的配置文件分散到每个应用当中,非常不方便管理和唯一。
配置中心的核心价值:
- 统一管理:所有配置集中存储和管理
- 动态更新:配置变更实时推送到应用
- 版本控制:配置变更历史追踪和回滚
- 权限管控:敏感配置的访问控制
- 环境隔离:不同环境配置隔离管理
二、Spring Cloud Config:Spring生态的原生选择
有些小伙伴在工作中使用Spring Cloud体系时,首先接触到的可能就是Spring Cloud Config。
作为Spring Cloud家族的一员,它与Spring生态无缝集成。
架构深度解析
Spring Cloud Config采用经典的客户端-服务器架构:

核心实现原理
配置服务器端实现:
java
@SpringBootApplication
@EnableConfigServer
public class ConfigServerApplication {
public static void main(String[] args) {
SpringApplication.run(ConfigServerApplication.class, args);
}
}
// 配置服务器核心配置
@Configuration
public class ConfigServerConfig {
// 支持多种存储后端
@Bean
public MultipleJGitEnvironmentRepository multipleJGitEnvironmentRepository() {
MultipleJGitEnvironmentRepository repository = new MultipleJGitEnvironmentRepository();
// Git仓库配置
Map<String, PatternMatchingJGitEnvironmentRepository> repos = new HashMap<>();
repos.put("service-.*", createGitRepo("https://github.com/config/service-config"));
repos.put("user-.*", createGitRepo("https://github.com/config/user-config"));
repository.setRepos(repos);
return repository;
}
private PatternMatchingJGitEnvironmentRepository createGitRepo(String uri) {
PatternMatchingJGitEnvironmentRepository repo = new PatternMatchingJGitEnvironmentRepository();
repo.setUri(uri);
repo.setBasedir("/tmp/config-repo");
return repo;
}
}
配置客户端实现:
java
// 客户端启动配置
@SpringBootApplication
@EnableEurekaClient
public class UserServiceApplication {
public static void main(String[] args) {
SpringApplication.run(UserServiceApplication.class, args);
}
}
// 配置客户端核心逻辑
@Configuration
@RefreshScope
public class ApplicationConfig {
// 动态配置注入
@Value("${app.database.url:jdbc:mysql://localhost:3306/default}")
private String databaseUrl;
@Value("${app.redis.host:localhost}")
private String redisHost;
// 配置变更监听
@EventListener
public void handleRefresh(EnvironmentChangeEvent event) {
System.out.println("配置发生变更: " + event.getKeys());
// 重新初始化相关组件
refreshDataSource();
}
private void refreshDataSource() {
// 动态重建数据源
// 实际项目中需要更精细的控制
}
// 手动触发配置刷新
@RestController
class RefreshController {
@PostMapping("/refresh")
public String refresh() {
// 通过Actuator端点刷新配置
return "Configuration refreshed";
}
}
}
配置获取的详细流程

高级特性:配置加密
java
// 配置加密支持
@Configuration
public class EncryptionConfig {
// 使用JCE加密敏感配置
@Bean
public TextEncryptor textEncryptor() {
return new EncryptorFactory().create("my-secret-key");
}
}
// 加密配置的使用
public class SensitiveConfig {
// 数据库密码加密存储
// 在配置文件中存储为: {cipher}FKSAJDFGYOS8F7GLHAKERHG13K4H1KO
@Value("${encrypted.db.password}")
private String encryptedPassword;
public String getDecryptedPassword() {
// Config Server会自动解密
return encryptedPassword;
}
}
Spring Cloud Config的优缺点
优点:
- 与Spring生态完美集成
- 支持多种存储后端(Git、SVN、本地文件等)
- 配置版本化管理
- 配置加密支持
缺点:
- 配置变更需要手动刷新或依赖Git Webhook
- 客户端长轮询,实时性相对较差
- 缺乏友好的管理界面
- 高可用配置相对复杂
最近为了帮助大家找工作,专门建了一些工作内推群,各大城市都有,欢迎各位HR和找工作的小伙伴进群交流,群里目前已经收集了不少的工作内推岗位。加苏三的微信:li_su223,备注:掘金+所在城市,即可进群。
三、Apollo:携程开源的企业级配置中心
有些小伙伴在大型互联网公司工作,可能已经接触过Apollo。
作为携程开源的配置中心,它在功能和稳定性上都有很好的表现。
架构深度解析
Apollo采用分布式架构,支持高可用和水平扩展:

核心组件详细实现
客户端实现:
java
// Apollo客户端核心配置
@Configuration
public class ApolloClientConfig {
@Bean
public Config config() {
// 系统属性配置Apollo Meta Server地址
System.setProperty("apollo.meta", "http://apollo-config:8080");
// 初始化配置
Config appConfig = ConfigService.getAppConfig();
// 添加配置变更监听器
appConfig.addChangeListener(new ConfigChangeListener() {
@Override
public void onChange(ConfigChangeEvent changeEvent) {
for (String key : changeEvent.changedKeys()) {
ConfigChange change = changeEvent.getChange(key);
System.out.println(String.format(
"配置发生变更 - key: %s, oldValue: %s, newValue: %s, changeType: %s",
change.getPropertyName(), change.getOldValue(),
change.getNewValue(), change.getChangeType()));
// 根据变更类型处理
handleConfigChange(change);
}
}
});
return appConfig;
}
private void handleConfigChange(ConfigChange change) {
switch (change.getPropertyName()) {
case "app.database.url":
refreshDataSource();
break;
case "app.redis.host":
refreshRedisConnection();
break;
case "app.feature.toggle":
updateFeatureToggle();
break;
}
}
}
// 配置使用示例
@Service
public class UserService {
@Autowired
private Config config;
// 获取配置值,支持默认值
private String getDatabaseUrl() {
return config.getProperty("app.database.url",
"jdbc:mysql://localhost:3306/default");
}
// 获取整数配置
private int getMaxConnections() {
return config.getIntProperty("app.database.max-connections", 10);
}
// 获取布尔配置
private boolean isFeatureEnabled() {
return config.getBooleanProperty("app.feature.new-payment", false);
}
// 定时任务配置动态更新
@Scheduled(fixedDelayString = "${app.job.delay:5000}")
public void scheduledTask() {
// 配置变更会自动生效
int delay = config.getIntProperty("app.job.delay", 5000);
System.out.println("当前任务间隔: " + delay);
}
}
配置监听和动态更新:
java
// 高级配置监听模式
@Component
public class AdvancedConfigListener {
private final Map<String, List<Consumer<String>>> configListeners = new ConcurrentHashMap<>();
@PostConstruct
public void init() {
Config config = ConfigService.getAppConfig();
// 注册特定配置的监听器
registerConfigListener(config, "app.database.url", this::onDatabaseUrlChange);
registerConfigListener(config, "app.redis.cluster", this::onRedisClusterChange);
registerConfigListener(config, "app.rate.limit", this::onRateLimitChange);
}
private void registerConfigListener(Config config, String key, Consumer<String> listener) {
config.addChangeListener(changeEvent -> {
if (changeEvent.isChanged(key)) {
String newValue = changeEvent.getChange(key).getNewValue();
listener.accept(newValue);
}
});
// 保存监听器用于后续管理
configListeners.computeIfAbsent(key, k -> new ArrayList<>()).add(listener);
}
private void onDatabaseUrlChange(String newUrl) {
System.out.println("数据库URL变更为: " + newUrl);
// 重新初始化数据源
DataSourceManager.refresh(newUrl);
}
private void onRedisClusterChange(String newCluster) {
System.out.println("Redis集群配置变更为: " + newCluster);
// 重新连接Redis集群
RedisClient.reconnect(newCluster);
}
private void onRateLimitChange(String newLimit) {
System.out.println("限流配置变更为: " + newLimit);
// 更新限流器配置
RateLimiter.updateConfig(Integer.parseInt(newLimit));
}
}
命名空间和多环境支持
java
// 多命名空间配置
public class MultiNamespaceConfig {
// 获取默认命名空间配置
private Config defaultConfig = ConfigService.getAppConfig();
// 获取特定命名空间配置
private Config databaseConfig = ConfigService.getConfig("DATABASE-NS");
private Config featureConfig = ConfigService.getConfig("FEATURE-NS");
private Config secretConfig = ConfigService.getConfig("SECRET-NS");
public void useMultipleNamespaces() {
// 从不同命名空间获取配置
String dbUrl = databaseConfig.getProperty("url", "default-url");
boolean newFeature = featureConfig.getBooleanProperty("new-ui", false);
String apiKey = secretConfig.getProperty("api.key", "");
// 根据配置初始化组件
initializeServices(dbUrl, newFeature, apiKey);
}
// 公共配置和私有配置分离
public void setupConfigHierarchy() {
// 公共配置(应用级别)
String appName = defaultConfig.getProperty("app.name", "unknown");
// 数据库配置(数据库命名空间)
String dbConfig = databaseConfig.getProperty("connection.pool", "default");
// 特性开关(特性命名空间)
boolean darkMode = featureConfig.getBooleanProperty("dark.mode", false);
System.out.println(String.format(
"应用: %s, 数据库配置: %s, 暗黑模式: %s",
appName, dbConfig, darkMode));
}
}
Apollo配置更新流程

Apollo的优缺点
优点:
- 配置变更实时推送(1秒内)
- 完善的权限管理和审计
- 多环境、多集群、多命名空间支持
- 友好的管理界面
- 客户端配置缓存,高可用
缺点:
- 部署相对复杂
- 依赖MySQL等外部存储
- 客户端内存占用相对较高
四、Nacos:阿里巴巴开源的动态服务发现和配置管理
有些小伙伴在微服务架构中既需要服务发现又需要配置管理,Nacos提供了一个统一的解决方案。
架构深度解析
Nacos集服务发现和配置管理于一体:

核心实现原理
Spring Cloud Alibaba集成:
java
// Nacos配置管理
@SpringBootApplication
@EnableDiscoveryClient
public class NacosApplication {
public static void main(String[] args) {
SpringApplication.run(NacosApplication.class, args);
}
}
// Nacos配置类
@Configuration
@NacosPropertySource(dataId = "user-service", autoRefreshed = true)
public class NacosConfig {
// 通过注解获取配置
@NacosValue(value = "${app.database.url:jdbc:mysql://localhost:3306/default}", autoRefreshed = true)
private String databaseUrl;
@NacosValue(value = "${app.thread.pool.size:10}", autoRefreshed = true)
private int threadPoolSize;
// 配置变更监听
@NacosConfigListener(dataId = "user-service")
public void onConfigChange(String newConfig) {
System.out.println("配置发生变更: " + newConfig);
// 解析新配置并应用
applyNewConfig(parseConfig(newConfig));
}
// 手动获取配置
@Autowired
private NacosConfigManager configManager;
public String getConfig(String dataId) throws Exception {
ConfigService configService = configManager.getConfigService();
return configService.getConfig(dataId, "DEFAULT_GROUP", 5000);
}
}
// 服务发现集成
@Service
public class UserService {
@Autowired
private NacosDiscoveryProperties discoveryProperties;
@Autowired
private NacosServiceManager nacosServiceManager;
public void registerService() {
// 获取当前服务实例
Instance instance = new Instance();
instance.setIp("192.168.1.100");
instance.setPort(8080);
instance.setWeight(1.0);
instance.setClusterName("DEFAULT");
// 注册服务实例
try {
NamingService namingService = nacosServiceManager.getNamingService();
namingService.registerInstance("user-service", instance);
} catch (NacosException e) {
throw new RuntimeException("服务注册失败", e);
}
}
// 服务发现
public List<Instance> discoverServices(String serviceName) {
try {
NamingService namingService = nacosServiceManager.getNamingService();
return namingService.getAllInstances(serviceName);
} catch (NacosException e) {
throw new RuntimeException("服务发现失败", e);
}
}
}
配置管理和服务发现的协同:
java
// 配置驱动的服务发现
@Component
public class ConfigDrivenDiscovery {
@Autowired
private NacosConfigProperties configProperties;
@Autowired
private NacosDiscoveryProperties discoveryProperties;
// 根据配置动态调整服务发现策略
@NacosConfigListener(dataId = "discovery-strategy")
public void onDiscoveryStrategyChange(String strategyConfig) {
DiscoveryConfig config = parseDiscoveryConfig(strategyConfig);
// 动态更新服务发现配置
updateDiscoveryConfig(config);
}
private void updateDiscoveryConfig(DiscoveryConfig config) {
// 更新集群配置
discoveryProperties.setClusterName(config.getClusterName());
// 更新负载均衡策略
if ("weighted".equals(config.getLoadBalanceStrategy())) {
enableWeightedLoadBalancing();
} else {
enableRoundRobinLoadBalancing();
}
// 更新健康检查配置
updateHealthCheckConfig(config.getHealthCheck());
}
}
// 配置版本管理和回滚
@Service
public class NacosConfigVersioning {
@Autowired
private ConfigService configService;
// 获取配置历史版本
public List<ConfigHistory> getConfigHistory(String dataId, String group) throws NacosException {
// 查询配置变更历史
List<ConfigHistory> history = new ArrayList<>();
// 实际实现中会调用Nacos的历史版本API
// 这里简化实现
return history;
}
// 回滚到指定版本
public boolean rollbackConfig(String dataId, String group, long version) throws NacosException {
// 获取历史配置内容
String historyConfig = getConfigByVersion(dataId, group, version);
// 发布回滚后的配置
return configService.publishConfig(dataId, group, historyConfig);
}
// 配置监听器管理
public void manageConfigListeners(String dataId) {
try {
// 添加配置监听器
configService.addListener(dataId, "DEFAULT_GROUP", new Listener() {
@Override
public void receiveConfigInfo(String configInfo) {
System.out.println("接收到配置变更: " + configInfo);
handleConfigUpdate(configInfo);
}
@Override
public Executor getExecutor() {
return Executors.newSingleThreadExecutor();
}
});
} catch (NacosException e) {
throw new RuntimeException("添加配置监听器失败", e);
}
}
}
Nacos配置更新机制

Nacos的优缺点
优点:
- 服务发现和配置管理一体化
- 支持AP和CP模式切换
- 配置变更实时推送
- 与Spring Cloud生态良好集成
- 相对轻量,部署简单
缺点:
- 管理界面相对简单
- 权限管理功能较弱
- 大规模集群性能需要验证
五、Consul:基于HashiCorp生态的服务网格配置中心
有些小伙伴在云原生环境中工作,可能接触过Consul。
它不仅是配置中心,更是完整的服务网格解决方案。
架构深度解析
Consul采用多数据中心架构:

核心实现原理
Java客户端集成:
java
// Consul配置管理
@Configuration
public class ConsulConfig {
@Bean
public ConsulClient consulClient() {
// 创建Consul客户端
return new ConsulClient("localhost", 8500);
}
@Bean
public ConfigPropertySourceLocator configPropertySourceLocator() {
return new ConsulConfigPropertySourceLocator(consulClient());
}
}
// Consul配置监听
@Component
public class ConsulConfigWatcher {
@Autowired
private ConsulClient consulClient;
private final Map<String, List<Consumer<String>>> watchers = new ConcurrentHashMap<>();
@PostConstruct
public void init() {
// 启动配置监听
watchConfig("config/app/database");
watchConfig("config/app/redis");
watchConfig("config/app/features");
}
private void watchConfig(String key) {
new Thread(() -> {
while (true) {
try {
// 获取配置并设置监听
Response<GetValue> response = consulClient.getKVValue(key);
if (response.getValue() != null) {
String config = response.getValue().getDecodedValue();
notifyWatchers(key, config);
}
// 阻塞等待配置变更
long lastIndex = response.getConsulIndex();
response = consulClient.getKVValue(key,
new QueryParams(BlockingMode.SOURCE, 60000, lastIndex));
} catch (Exception e) {
System.err.println("监听配置失败: " + e.getMessage());
try {
Thread.sleep(5000);
} catch (InterruptedException ie) {
Thread.currentThread().interrupt();
break;
}
}
}
}).start();
}
public void registerWatcher(String key, Consumer<String> watcher) {
watchers.computeIfAbsent(key, k -> new ArrayList<>()).add(watcher);
}
private void notifyWatchers(String key, String config) {
List<Consumer<String>> keyWatchers = watchers.get(key);
if (keyWatchers != null) {
keyWatchers.forEach(watcher -> watcher.accept(config));
}
}
}
// Spring Cloud Consul集成
@SpringBootApplication
@EnableDiscoveryClient
public class ConsulApplication {
public static void main(String[] args) {
SpringApplication.run(ConsulApplication.class, args);
}
}
// 配置使用示例
@Service
@RefreshScope
public class ConfigurableService {
@Value("${app.database.url}")
private String databaseUrl;
@Value("${app.feature.new-payment:false}")
private boolean newPaymentFeature;
// 服务注册
@EventListener
public void onApplicationReady(ApplicationReadyEvent event) {
registerServiceWithConsul();
}
private void registerServiceWithConsul() {
try {
ConsulClient consulClient = new ConsulClient();
NewService newService = new NewService();
newService.setId("user-service-1");
newService.setName("user-service");
newService.setAddress("192.168.1.100");
newService.setPort(8080);
// 健康检查配置
NewService.Check check = new NewService.Check();
check.setHttp("http://192.168.1.100:8080/health");
check.setInterval("10s");
check.setTimeout("5s");
newService.setCheck(check);
consulClient.agentServiceRegister(newService);
} catch (Exception e) {
throw new RuntimeException("服务注册失败", e);
}
}
}
服务网格集成:
java
// Consul服务网格配置
@Component
public class ConsulServiceMesh {
@Autowired
private ConsulClient consulClient;
// 配置服务网格策略
public void configureServiceMesh() {
// 配置服务路由规则
configureServiceRouter();
// 配置负载均衡
configureLoadBalancing();
// 配置故障恢复策略
configureResilience();
}
private void configureServiceRouter() {
// 创建服务路由配置
String routingConfig = """
{
"routes": [
{
"match": {
"http": {
"path_prefix": "/api/v1/"
}
},
"destination": {
"service": "user-service"
}
}
]
}
""";
// 将配置写入Consul KV存储
consulClient.setKVValue("config/service-router", routingConfig);
}
// 多数据中心配置同步
public void syncMultiDatacenterConfig() {
// 配置跨数据中心服务发现
String multiDcConfig = """
{
"datacenters": ["dc1", "dc2"],
"failover": {
"dc2": {
"service": "user-service",
"policy": "failover"
}
}
}
""";
consulClient.setKVValue("config/multi-dc", multiDcConfig);
}
}
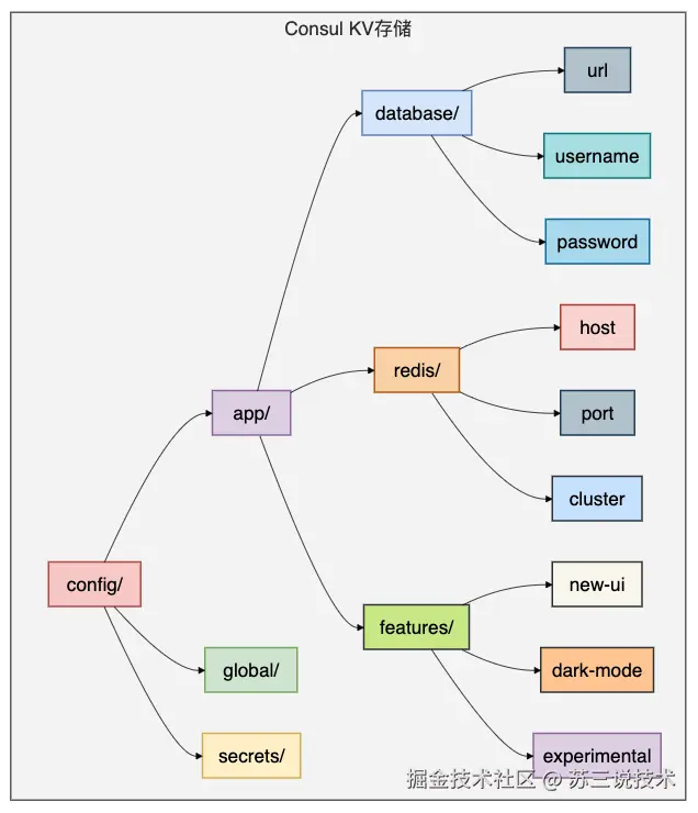
Consul配置存储结构

Consul的优缺点
优点:
- 完整的服务网格解决方案
- 多数据中心支持
- 强一致性和高可用性
- 健康检查和故障恢复
- 丰富的ACL和安全特性
缺点:
- 资源消耗相对较大
- 部署和运维复杂
- 学习曲线较陡
- 客户端集成相对复杂
六、Etcd:Kubernetes原生的键值存储配置中心
有些小伙伴在Kubernetes环境中工作,Etcd是必须了解的配置中心,因为它是Kubernetes的大脑。
架构深度解析
Etcd采用Raft一致性算法:


核心实现原理
Java客户端集成:
java
// Etcd客户端配置
@Configuration
public class EtcdConfig {
@Bean
public Client etcdClient() {
// 连接Etcd集群
return Client.builder()
.endpoints("http://etcd1:2379", "http://etcd2:2379", "http://etcd3:2379")
.build();
}
@Bean
public KV etcdKV() {
return etcdClient().getKVClient();
}
@Bean
public Watch etcdWatch() {
return etcdClient().getWatchClient();
}
}
// Etcd配置管理
@Service
public class EtcdConfigManager {
@Autowired
private KV etcdKV;
@Autowired
private Watch etcdWatch;
private final Map<String, List<Consumer<String>>> configWatchers = new ConcurrentHashMap<>();
// 保存配置
public void saveConfig(String key, String value) {
ByteSequence etcdKey = ByteSequence.from(key.getBytes());
ByteSequence etcdValue = ByteSequence.from(value.getBytes());
etcdKV.put(etcdKey, etcdValue).join();
}
// 获取配置
public String getConfig(String key) {
ByteSequence etcdKey = ByteSequence.from(key.getBytes());
GetResponse response = etcdKV.get(etcdKey).join();
if (response.getKvs().isEmpty()) {
return null;
}
return response.getKvs().get(0).getValue().toString();
}
// 监听配置变更
public void watchConfig(String key) {
ByteSequence etcdKey = ByteSequence.from(key.getBytes());
etcdWatch.watch(etcdKey, new Watch.Listener() {
@Override
public void onNext(WatchResponse response) {
for (WatchEvent event : response.getEvents()) {
if (event.getEventType() == WatchEvent.EventType.PUT) {
String newValue = event.getKeyValue().getValue().toString();
notifyWatchers(key, newValue);
}
}
}
@Override
public void onError(Throwable throwable) {
System.err.println("配置监听错误: " + throwable.getMessage());
}
@Override
public void onCompleted() {
System.out.println("配置监听完成");
}
});
}
// 租约和TTL支持
public void saveConfigWithTTL(String key, String value, long ttlSeconds) {
ByteSequence etcdKey = ByteSequence.from(key.getBytes());
ByteSequence etcdValue = ByteSequence.from(value.getBytes());
// 创建租约
Lease leaseClient = etcdClient().getLeaseClient();
long leaseId = leaseClient.grant(ttlSeconds).join().getID();
// 使用租约保存配置
etcdKV.put(etcdKey, etcdValue, PutOption.newBuilder().withLeaseId(leaseId).build()).join();
}
}
// Kubernetes配置集成
@Component
public class KubernetesConfigSync {
@Autowired
private EtcdConfigManager etcdConfigManager;
// 同步Kubernetes ConfigMap到Etcd
public void syncConfigMapToEtcd(String configMapName) {
// 在实际实现中,这里会调用Kubernetes API获取ConfigMap
// 然后同步到Etcd中
Map<String, String> configData = getConfigMapData(configMapName);
for (Map.Entry<String, String> entry : configData.entrySet()) {
String etcdKey = "configmaps/" + configMapName + "/" + entry.getKey();
etcdConfigManager.saveConfig(etcdKey, entry.getValue());
}
}
// 从Etcd生成Kubernetes配置
public Map<String, String> generateConfigFromEtcd(String prefix) {
Map<String, String> config = new HashMap<>();
// 获取指定前缀的所有配置
// 实际实现中会使用范围查询
return config;
}
}
分布式锁实现:
java
// 基于Etcd的分布式锁
@Component
public class EtcdDistributedLock {
@Autowired
private Client etcdClient;
private final Map<String, Lock> locks = new ConcurrentHashMap<>();
public boolean tryLock(String lockKey, long timeoutSeconds) {
try {
Lock lockClient = etcdClient.getLockClient();
Lock lock = lockClient.lock(ByteSequence.from(lockKey.getBytes()), timeoutSeconds);
if (lock != null) {
locks.put(lockKey, lock);
return true;
}
return false;
} catch (Exception e) {
throw new RuntimeException("获取锁失败: " + e.getMessage(), e);
}
}
public void unlock(String lockKey) {
Lock lock = locks.get(lockKey);
if (lock != null) {
try {
lock.unlock();
locks.remove(lockKey);
} catch (Exception e) {
throw new RuntimeException("释放锁失败: " + e.getMessage(), e);
}
}
}
// 配置更新的分布式锁保护
public void updateConfigWithLock(String configKey, String newValue) {
String lockKey = "lock:" + configKey;
if (tryLock(lockKey, 30)) {
try {
// 在锁保护下更新配置
etcdConfigManager.saveConfig(configKey, newValue);
// 模拟复杂的配置更新逻辑
Thread.sleep(1000);
} catch (Exception e) {
throw new RuntimeException("配置更新失败", e);
} finally {
unlock(lockKey);
}
} else {
throw new RuntimeException("获取配置更新锁超时");
}
}
}
Etcd在Kubernetes中的角色

Etcd的优缺点
优点:
- 高性能,低延迟
- 强一致性保证
- Kubernetes原生支持
- 简单的API设计
- 可靠的分布式锁
缺点:
- 功能相对简单
- 缺乏友好的管理界面
- 客户端生态相对较小
- 运维复杂度高
七、5大配置中心对比
通过前面的详细分析,我们现在对这五种配置中心有了深入的了解。
让我们通过一个全面的对比来帮助大家做出正确的技术选型。
详细对比表格
| 特性维度 | Spring Cloud Config | Apollo | Nacos | Consul | Etcd |
|---|---|---|---|---|---|
| 配置实时推送 | 需要手动刷新 | 1秒内实时推送 | 实时推送 | 实时推送 | 实时推送 |
| 配置格式支持 | 多种格式 | 多种格式 | 多种格式 | Key-Value | Key-Value |
| 权限管理 | 基础 | 完善 | 基础 | 完善 | 基础 |
| 版本管理 | Git版本管理 | 完善 | 基础 | 基础 | 基础 |
| 服务发现 | 需集成Eureka | 不支持 | 支持 | 支持 | 支持 |
| 管理界面 | 无 | 完善 | 完善 | 基础 | 无 |
| 部署复杂度 | 简单 | 复杂 | 中等 | 复杂 | 中等 |
| 生态集成 | Spring Cloud原生 | 需客户端集成 | Spring Cloud Alibaba | HashiCorp生态 | Kubernetes原生 |
选型指南
选择Spring Cloud Config当:
- 已经在使用Spring Cloud全家桶
- 团队熟悉Git工作流
- 配置实时性要求不高
- 希望最小化外部依赖
选择Apollo当:
- 企业级应用,需要完善的权限管理
- 配置频繁变更,需要实时生效
- 多环境、多集群管理需求
- 需要友好的管理界面
选择Nacos当:
- 需要统一的配置管理和服务发现
- Spring Cloud Alibaba技术栈
- 希望部署和维护相对简单
- 对权限管理要求不高
选择Consul当:
- 需要完整的服务网格解决方案
- 多数据中心部署
- 强一致性和高可用性要求
- 丰富的安全特性需求
选择Etcd当:
- Kubernetes环境
- 高性能和低延迟要求
- 强一致性保证
- 相对简单的配置管理需求
实战场景建议
场景1:传统企业微服务改造
推荐:Spring Cloud Config + Eureka
理由:技术栈统一,学习成本低,与现有Spring体系完美集成
场景2:大型互联网电商平台
推荐:Apollo
理由:配置频繁变更,需要完善的权限审计,多环境管理
场景3:云原生技术栈
推荐:Nacos 或 Consul
理由:服务发现和配置管理一体化,云原生生态友好
场景4:Kubernetes环境
推荐:Etcd(Kubernetes内置) + 可选Nacos用于应用配置
理由:基础设施和应用配置分离,各司其职
总结
在选择配置中心时需要考虑以下关键因素:
- 技术栈匹配:选择与团队技术栈最匹配的方案
- 功能需求:根据实际的配置管理需求选择合适的功能集
- 运维成本:考虑部署、监控、维护的复杂度
- 社区生态:选择有活跃社区和良好生态支持的项目
- 长期演进:考虑技术的长期发展和演进路径
记住,没有最好的配置中心,只有最适合的配置中心。
最后说一句(求关注,别白嫖我)
如果这篇文章对您有所帮助,或者有所启发的话,帮忙关注一下我的同名公众号:苏三说技术,您的支持是我坚持写作最大的动力。
求一键三连:点赞、转发、在看。
关注公众号:【苏三说技术】,在公众号中回复:进大厂,可以免费获取我最近整理的10万字的面试宝典,好多小伙伴靠这个宝典拿到了多家大厂的offer。