人工智能对大学生学习影响的评价
摘 要
人工智能 (Artificial Intelligence,简称AI )是计算机科学的一个分支,它试图了解智能的实质,并生产出能代替人类智能,做出迅速反应的智能机器。自AI诞生以来,理论和技术日益成熟,应用领域也不断扩大。本文将从人工智能对大学生学习的影响的研究领域出发,通过熵权法 与TOPSIS 法等构建相关评价系统,对影响力进行综合评估。
问题一中,为了对所提供的调查问卷和数据的分析和数据数值化操作。首先进行数据预处理对缺失值和异常值 进行处理,确认样本数据均真实有效。再使用八爪鱼采集器 对知乎、Google等网站进行爬虫 ,根据词云图 中频率出现最高的指标进行初步筛选。然后将定类数据进行分类进行独热编码 、标签化 ,对离散型数据进行降维处理 和冗余信息处理,进行标准化处理。根据题目类型,采用1到n的编码和二进制编码以及统计性处理对单选题和多选题进行量化。其次,使用条形图 对不同专业和年级大学生上网情况进行分析,推测大学生使用手机时长与学业任务和职业规划有一定联系。最后,通过图表展示大学生对人工智能学习工具的喜爱及期待,尤其关注安全性和服务体验,希望更多地融合到课后消化和教师传授当中去,提高学习效率和趣味性。
问题二中,为了建立人工智能对大学生学习影响的评价模型,我们先对上面数值化处理的30问按优先级、科学性、可操作性三个方面进行分析筛选,再利用K-Means 聚类 模型确定了宏观大类指标 。紧接着采用熵权法 对二级指标进行量化,最后结合层次分析法 对权重进行了修正。得到作为聚类结果的五大类指标的权重,权重由高到低分别为:人工智能学习工具的应用、意愿及潜力0.2873、学习效率0.2824、学术成果质量0.2205、学习动力及意愿0.1468、学习自主性及个性化0.063。
问题三中,为了评价人工智能对大学生学习的影响,我们建立了基于熵权法的TOPSIS模型对人工智能对大学生学习的影响进行评价。首先使用matalb 对原始矩阵进行了正向化 以及正向化矩阵的标准化 ,并且将调查数据中各大学生的得分进行计算并归一化。通过计算得出各个指标的权重和归一化后的得分,我们发现人工智能对学术成果质量和学习动力及意愿方面的帮助最大,得分为0.628926。同时,人工智能技术在学习工具的应用、意愿及潜力方面也有积极的作用,但在学习自主性及个性化方面影响相对较小。在未来,人工智能技术还会进一步促进教育的发展和进步。
问题四中,题目要求我们编写一份人工智能对大学生学习影响的分析报告。我们通过对前几问中的描述性统计和模型等进行总结和阐述 ,从前面构建的评价体系的多个角度切入进行分析,如研究目的和方法、研究结果、积极影响、消极影响以及发展和展望等方面。总结文案,最后通过Word进行排版得到一份细致的分析报告。
总体来说,人工智能正朝着更加成熟、稳定和可靠的方向发展。AI的新技术和方法不断被提出,如深度学习、增强学习和自然语言处理等。研究者通过对本文模型的运用,可以方便快速的了解AI在交通、教育、金融、医疗等其它各个侧面的渗透与进展。
**关键词:**人工智能;爬虫;肘部法则;间隔统计量法则;平均轮廓法则;K-Means聚类分析 ;熵权法;层次分析法;TOPSIS法;
- 问题重述
- 问题背景
在1956年的美国达特茅斯学院,麦卡锡、明斯基等科学家提出了人工智能(AI)这一概念。自那时起,AI在不断发展,如2016年,AlphaGo以4:1战胜韩国围棋高手李世石,波士顿动力公司的Atlas也展示了优异的感知和控制能力;2022年,一幅由人工智能绘制的作品《太空歌剧院》获得了美国科罗拉多州博览会艺术比赛的一等奖;2023年3月16日,百度公司发布了一款人工智能新产品------文心一言。
人工智能是人类新时代的重大发展机遇。国务院在2017年发布了《新一代人工智能发展规划》,指出要发挥人工智能技术的力量,部署构筑中国在该领域的先发优势,加快建设创新型国家和世界科技强国。教育部在2018年发布了《教育信息化2.0行动计划》,提出实现"智能化领跑教育信息化"行动指南,"人工智能+教育"不断碰撞出新的火花。
-
- 问题重述
为了分析人工智能对大学生学习的影响,依据我们感兴趣的某个侧面,结合附件1和附件2的调查以及反馈信息,建立数学模型,解决以下问题:
问题一:如何对附件2所给数据进行分析和数值化处理;
问题二:如何根据对数据的分析结果选取评价指标,从优先级、科学性、可操作性等方面论述其合理性,并构建评价指标体系;
问题三:如何建立数学模型,评价人工智能对大学生学习的影响,并给出明确、有说服力的结论;
问题四:如何依据问卷的反馈数据,并结合对AI的了解、认知以及对未来AI发展的展望,制作一份关于人工智能对大学生学习的影响的分析报告,可以含有积极或消极的影响。
- 问题分析
- 问题一的分析
数据预处理是数据分析和建模的重要步骤。本问需要对调查问卷数据进行的数据清洗、数据变换和数据数值化处理等操作,包括缺失值处理、异常值处理、降维处理、标准化处理等方法。然后对数据进行数值化处理,分别对单选、多选进行不同的分裂编码、独热编码、统计分析整理。同时,通过数据可视化分析,得出不同专业和年级大学生上网情况以及对人工智能学习工具使用状况的等分布规律。例如,不同专业和年级的大学生使用手机情况;心目中对人工智能学习工具的期望等方面,这些结果可以为未来针对大学生的人工智能学习工具的开发和推广提供参考和依据。
-
- 问题二的分析
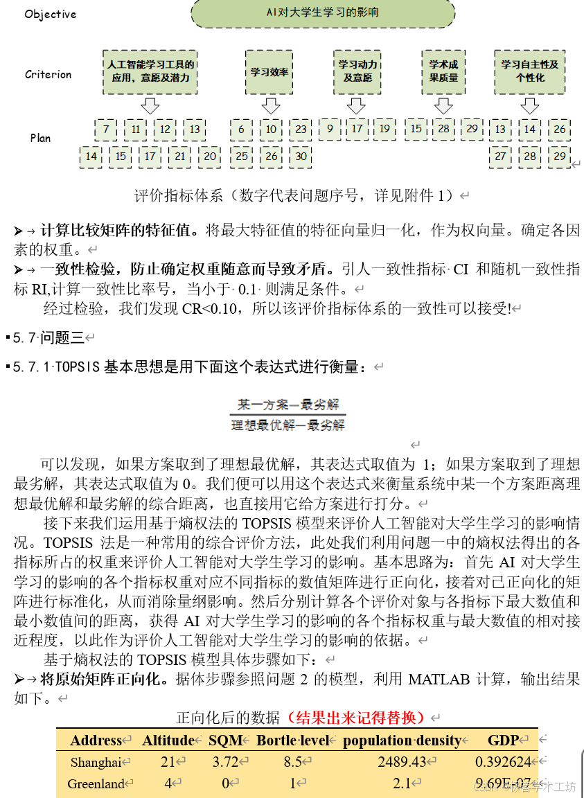
本问题需要对30个问题的优先级、科学性、可操作性三个方面进行分析筛选,利用K-Means聚类模型确定了宏观大类指标。同时采用熵权法对二级指标进行量化,需要得到一级指标的权重分配,结合层次分析法对权重进行了修正。最终要确定人工智能学习工具的应用、意愿及潜力、学习效率、学习动力及意愿、学术成果质量、学习自主性及个性化等五个评价指标及其相对权重的评价指标体系。我们希望能建立的这一评价指标体系不仅有科学性,而且易于实施和操作,能为后续的分析提供有效的指导。
-
- 问题三的分析
为了评价人工智能对大学生学习的影响,我们可以运用基于熵权法的TOPSIS模型。TOPSIS法是一种常用的综合评价方法,此处我们利用问题一中的熵权法得出的各指标所占的权重来评价人工智能对大学生学习的影响。先将AI对大学生学习的影响的各个指标权重对应不同指标的数值矩阵进行正向化,接着对已正向化的矩阵进行标准化,从而消除量纲影响。然后分别计算各个评价对象与各指标下最大数值和最小数值间的距离,获得AI对大学生学习的影响的各个指标权重与最大数值的相对接近程度,以此作为评价人工智能对大学生学习的影响的依据。
-
- 问题四的分析
题目要求我们编写一份人工智能对大学生学习影响的分析报告,可以包括但不限于积极或消极的影响。所以这里我们会对前面的描述性统计和模型的分析得到的结论进行总结和阐述,从前面构建的不同指标体系的多个角度切入进行分析,如研究目的和方法、研究结果、积极影响、消极影响以及发展和展望等方面。
我们的总流程图如下:
图 1 总流程图




