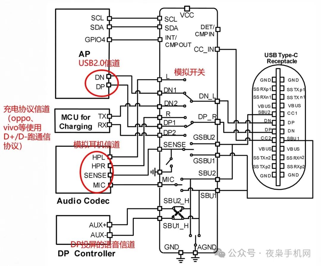
手机的Type-C口只有一个,可Type-C外设却种类繁多,扩展坞、集线器、数字耳机、模拟耳机、U盘、键盘、鼠标、充电器、移动电源、小家电等。那么手机如何兼容这些Type-C外设?如果涉及到管脚复用,手机内部如何设计电路,才能保证各个外设均能正常工作呢?比如手机可以连接电脑读写数据,还可以连接Type-C模拟耳机听歌。但是在手机内部,USB2.0数据信道和模拟耳机的信道肯定是不同性质的,那么该如何做信号路径的切换呢?业界使用模拟开关做路径切换,示意图如下:

该开关属于模拟开关,像个交警一样,指挥输入的信号到达该去的地方。可支持USB2.0通信、模拟耳机音频、DP(Display Port)音频等功能,有如下几个重要特性:
- 导通电阻大致为:音频开关1.2 Ω,USB开关4.6 Ω,充电协议开关10 Ω。
- 支持多种耳机标准(OMTP、CTIA、3极耳机)。
- 高带宽特性,开关上要传输USB2.0信号,-3dB带宽达到1.05GHz,cover住USB2.0 480Mbps的带宽。
- 由于也要传输模拟音频信号,而音频信号是双极性的,有正有负,所以需要支持负压,信号电压范围通常为:-3V ~ +3V。此外,音频信号不能失真,否则用户体验差,所以也要约束音频开关的总谐波失真(THD+N)参数,该参数通常为=-110dB(@1VRMS,f=20Hz~ 20kHz,32Ω负载)。
- 因为充电时Type-C口VBUS电压可达20V,所以设计了过压保护功能,保护阈值可配置(4.4V ~ 5.0V),当DP_R、DN_L、SBU1、SBU2、GSBU1、GSBU2 引脚电压超过设定阈值时,自动关闭内部通路。与Type-C座子相连的引脚均支持+20V直流高压耐受,和±25V浪涌耐受 。
- 由于管脚连接到了Type-C,集成了进液检测功能,支持单引脚模式和多引脚模式,支持轮询检测或中断方式检测。
常用的型号有:广芯4480、dio4483、FSA4486、HL5281、BCT4480等。