当蓝牙音箱、智能台灯、卷发器、筋膜枪、吸尘器、无人机、小风扇等生活小家电开始支持Type-C接口,原有的供电方式已无法满足其运行需求。这类设备普遍需要9V、12V、15V、20V等高于标准USB的供电电压,需要在设备端内置PD取电芯片,以实现Type-C接口的高压供电。
Type-C PD 小家电高压供电原理示意图:

在USB Type-C的供电协议中,PD协议是应用范围较广、生态较为成熟的标准。目前PD协议已演进至3.2版本,但对于大多数生活小家电而言,20V/5A即100W的功率等级已足以覆盖其额定功率及峰值功率需求。因此,选用支持PD2.0/3.0协议的取电芯片,是当前较为成熟且成本可控的方案。
ECP5702 是一款支持PD2.0/3.0协议的取电芯片。其功能是从PD充电器、车充或充电宝等供电端(Source)诱骗出所需的电压,为后端系统供电。该芯片支持输出5V、9V、12V、15V、20V电压,覆盖了生活小家电的常见电压梯级。
从设计角度看,ECP5702的外围电路较为简洁,所需元器件数量较少,有助于将PD取电部分的电路面积控制在较小范围内,降低整机结构设计的复杂度与BOM成本。

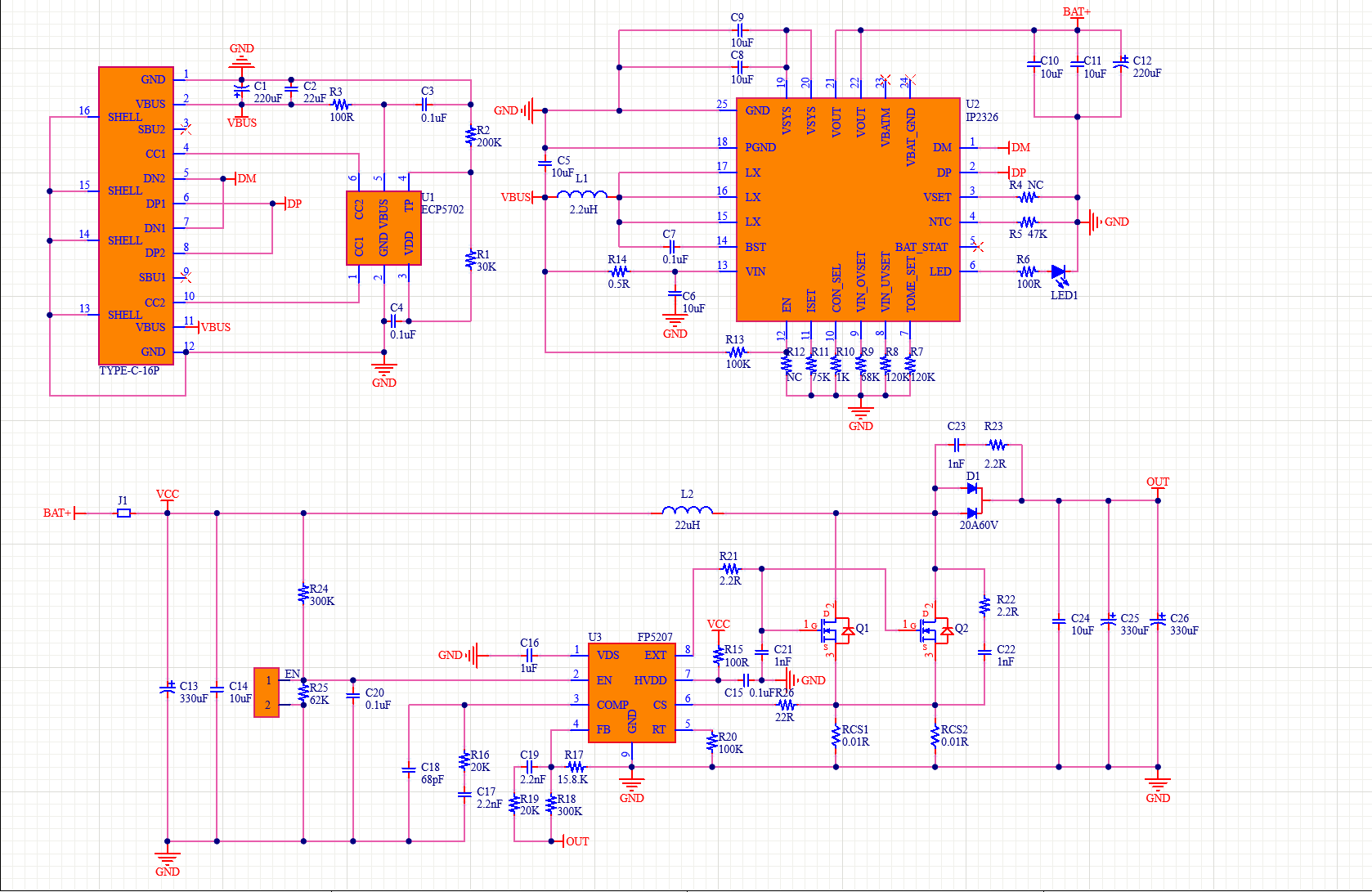
针对锂电供电的小家电产品(如便携吸尘器、无线音箱等),以下为ECP5702结合充电管理与升压芯片的典型方案:
1、方案组合:ECP5702 + IP2326 + FP5207
参数指标:输入5-9V/3A,电池组11.1V(3串锂电),输出24V/5A

在该方案中,ECP5702负责识别PD充电器并申请相应电压,IP2326实现电池充电管理,FP5207将电池电压升压至负载所需的工作电压。各模块分工明确,构成一套完整的充放电链路。
2、方案组合:前端协议芯片ECP5702+后端充电管理芯片FP8207

通过这种"前端诱骗+后端降压"的架构,方案能够从普通的PD充电器获取最大功率,实现高达3A的大电流快速充电效果。
3 、RGBWY调色调光方案

随着Type-C接口在生活小家电领域的持续渗透,PD取电芯片的应用日趋广泛。ECP5702提供了一种外围简洁、电压梯级完整的PD取电方案,可作为相关产品设计时的参考选择。
如有技术问题或方案交流,欢迎留言讨论。
