
北京时间11月12日,OpenAI发布最新旗舰模型GPT-5.1,官方表示"GPT-5.1:更智能、更具对话性的聊天GPT"。
首先面向付费用户(Pro、Plus、Business)使用。
GPT-5.1 将成为唯一的默认模型,也就是GPT-5已经成为历史。
此次更新,最主要的两大模型:
GPT-5.1 的回答也更加清晰,减少了专业术语和未定义词汇的使用。这使得我们功能最强大的模型更易于理解和使用,尤其适用于工作中的复杂任务和解释技术概念。
GPT-5.1 Thinking 能更精准地根据问题调整思考时间,在处理复杂问题时投入更多时间,而在处理简单问题时则更快响应。实际应用中,这意味着对于难题,它能给出更详尽的答案;而对于简单问题,它则能更快地给出响应。

如图所示,GPT-5.1 Thinking 在速度最快的任务上的速度大约是 GPT-5 Thinking 的两倍,而在速度最慢的任务上的速度则大约是 GPT-5 Thinking 的两倍。
国内直接使用GPT-5.1
谷歌浏览器访问:www.nezhasoft.cloud
私信哪吒,备注体验ai,领取体验码。
包含GPT-5.1、GPT-5.1 Thinking、Codex、Claude Sonnet 4.5、Gemini 2.5 Pro、Grok4、DeepSeek R1 0528等模型。

GPT5.1升级了哪些内容:
1、化整为零,统一入口
对于大多数人:打开 ChatGPT 就是在用 GPT-5.1,不需要任何额外操作。
GPT-5.1会根据问题的复杂程度,自动切换GPT-5.1 Thinking。
2、推理能力大升级
在 GPT-5 的系统卡里,官方强调它在编码、写作、医疗等真实任务里的表现显著提升,尤其在 "减少幻觉、提高遵守指令、减少阿谀奉承" 上做了大量训练。
GPT-5.1 在此基础上,做了两件关键事:
-
推理更"自适应":遇到复杂问题会"自动想久一点",而不是一刀切地要你自己选"推理模型"。
-
推理过程可感知:
- 有一个简化的"chain of thought" 展示,让普通用户感知到"它现在正在认真想"。
- 给你一个"Answer now"按钮,把控制权交回给你。
这不仅是交互设计上的改进,也是一种"让模型推理过程对用户半透明"的尝试。
3、上下文长度
Fast / Instant:免费用户到 16K,Plus/Business 到 32K,Pro/Enterprise 可到 128K。
Thinking:付费用户可用到 196K 级别的长对话(也就是可以塞非常长的文档和上下文)。
4、工具支持"一把梭":全功能都能用
在 ChatGPT 里,GPT-5.1 支持所有工具:
- 搜索网页
- 数据分析(含表格、代码执行)
- 图像分析
- 文件分析
- 生成图片
- 记忆(Memory)
- 自定义指令 / 人格
5、安全升级
在 GPT-5 的介绍和系统卡中,OpenAI 引入了新的 "安全完成(safe completion)" 训练框架:
遇到双重用途问题(比如生物实验、敏感技术),不是简单一刀切拒绝;而是尽量在安全边界内提供有帮助的高层次信息,必要时再拒绝,并说明原因。
同时他们还专门对"过度奉承"做了评估和校正:把那种一味顺着你、到处用 emoji 的风格砍掉一大半。
GPT-5.1 延续并加强了这条线:
在 Thinking 模式下,更多强调 严谨和可解释,减少"你想听什么我就说什么"。
GPT-5.1初体验
用户真实体验:gpt5.1强大到令人难以置信

1、版本号
你是什么模型,具体是什么版本号,知识截止日期是几号

2、联网实时查询
2024年诺贝尔文学奖得主都有谁?

查询的是维基百科
3、写作
在写作生成(包括创意写作、常规内容、对话生成)方面,GPT-5.1 被描述为"更有人情味""更像人对话"------比 GPT-5 更擅长维持自然语气、亲和交互。
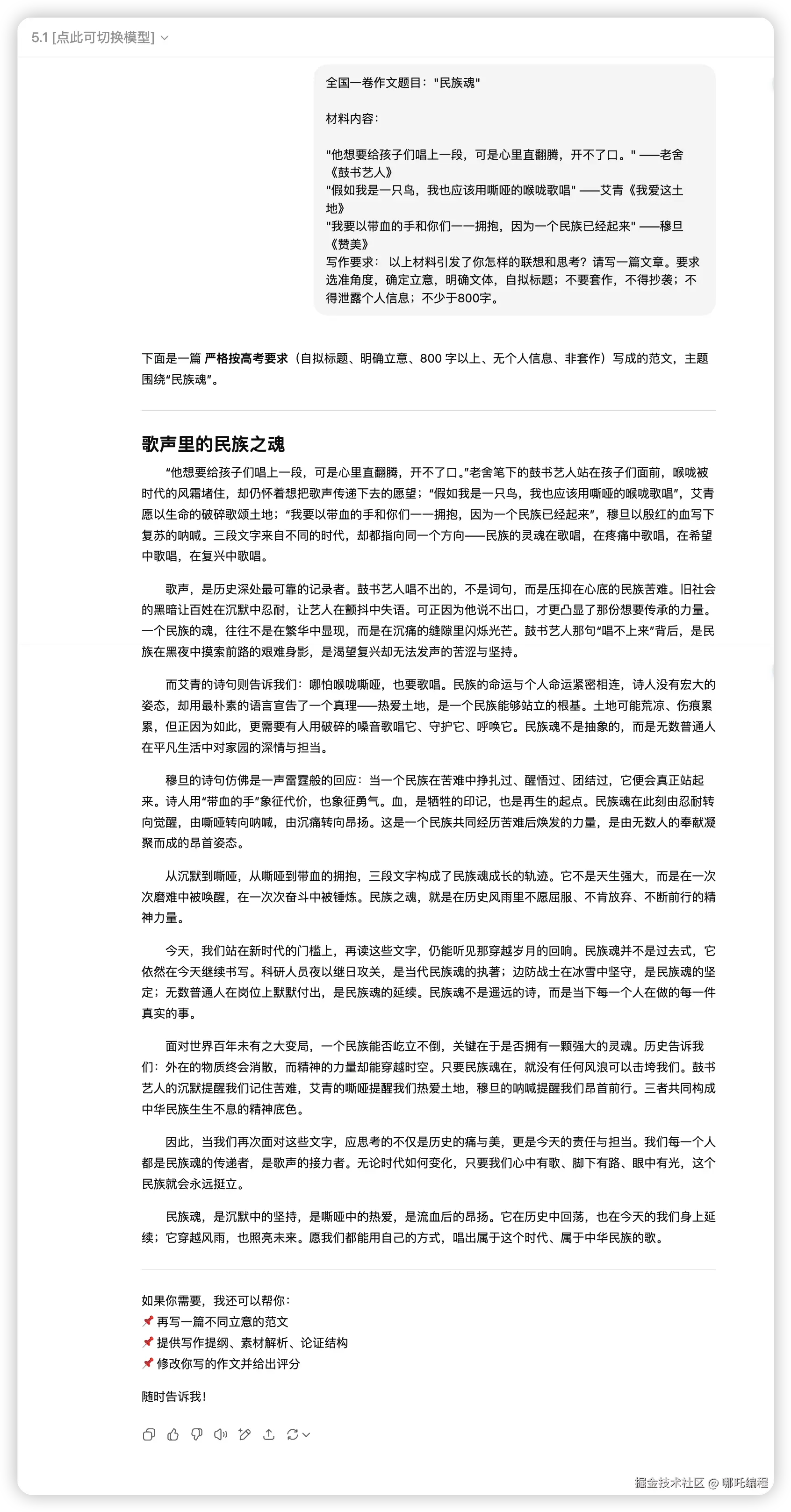
全国一卷作文题目:"民族魂"
材料内容:
"他想要给孩子们唱上一段,可是心里直翻腾,开不了口。" ------老舍《鼓书艺人》 "假如我是一只鸟,我也应该用嘶哑的喉咙歌唱" ------艾青《我爱这土地》 "我要以带血的手和你们一一拥抱,因为一个民族已经起来" ------穆旦《赞美》
写作要求: 以上材料引发了你怎样的联想和思考?请写一篇文章。要求选准角度,确定立意,明确文体,自拟标题;不要套作,不得抄袭;不得泄露个人信息;不少于800字。

4、编程
GPT-5.1 在消息中被指出有"推理"与"思考"能力进一步强化,这意味着在编程场景(例如多步逻辑、复杂函数、API组合)可能表现更佳。
请用 Java 设计并实现一个支持高并发的电商微服务系统(基于 Spring Boot/Spring Cloud),要求包含订单、库存等服务,需解决分布式事务与超卖问题,使用 Redis/Kafka 进行异步解耦,并提供核心代码、配置及部署方案,同时说明高并发优化与容错限流设计思路。

根据问题复杂度,开启thinking模式

5、多模态-识别图片
GPT-5.1 被报道支持 "更长上下文",尤其在复杂任务中能投入"深度思考",暗示识别图片、读取/理解大型文档、长对话历史、甚至多文件场景时更强。
随机搜索一道考研数学真题。
解答此题,给出答案和解题思路

6、上传文件
分别总结文件内容,2000字,中文回答
