首先介绍一下基础知识

这是multisim的测试笔,从上到下概念依次是:
- V :电压瞬时值
- V(p-p):电压峰峰值(交流电才有峰峰值的概念)
- V(rms):电压有效值
- V(dc):直流电压分量
- V(freq):电压频率
- I: 电流瞬时值
- I(p-p):电流峰峰值
- I(rms):电流有效值
- I (dc):直流电流分量
下面来分析一下这个电路吧。
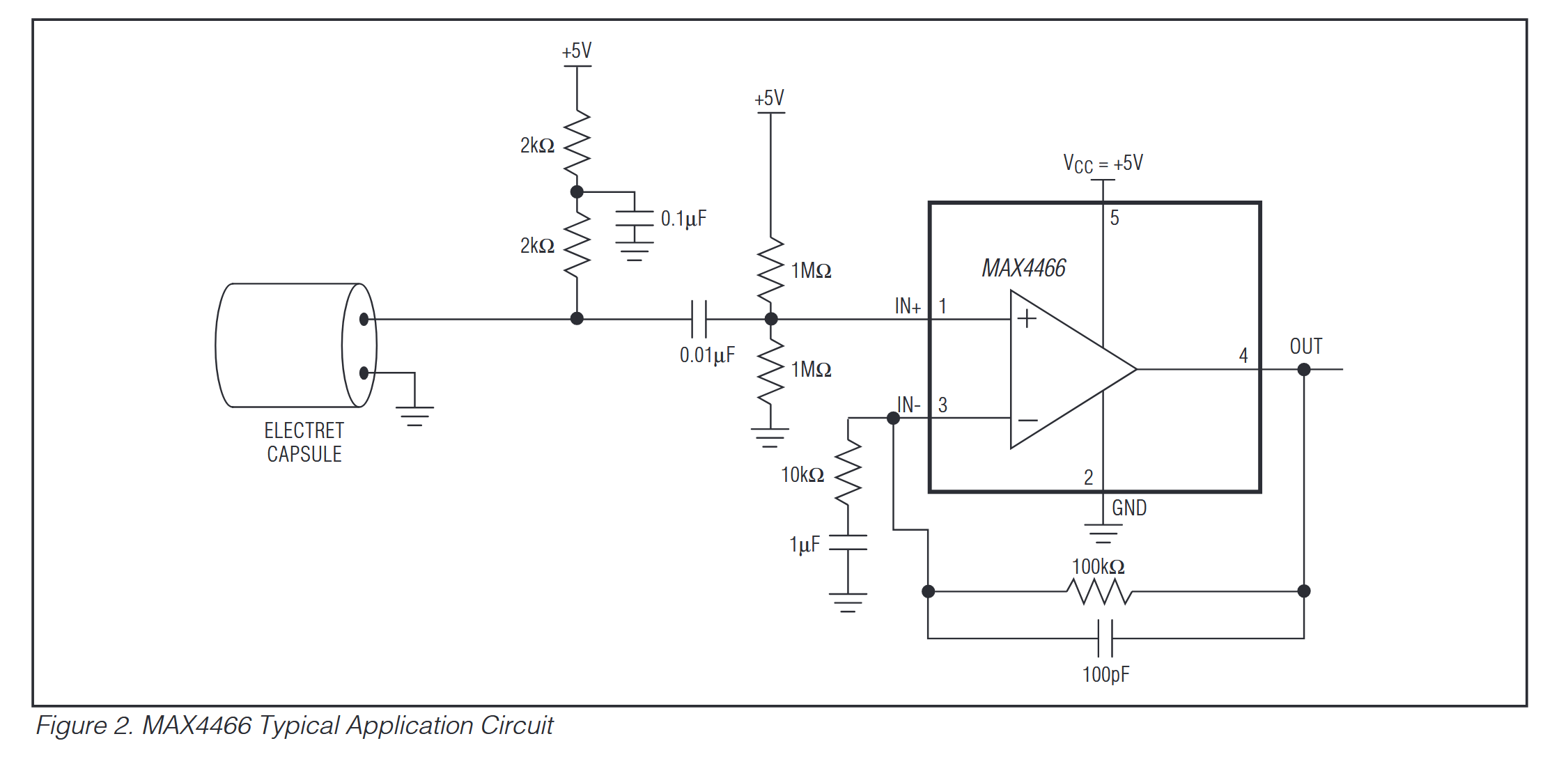
此图为MAX4466官方手册给出的放大电路。输入为麦克风提供的信号。就是一个交流耦合的同相比例放大电路。

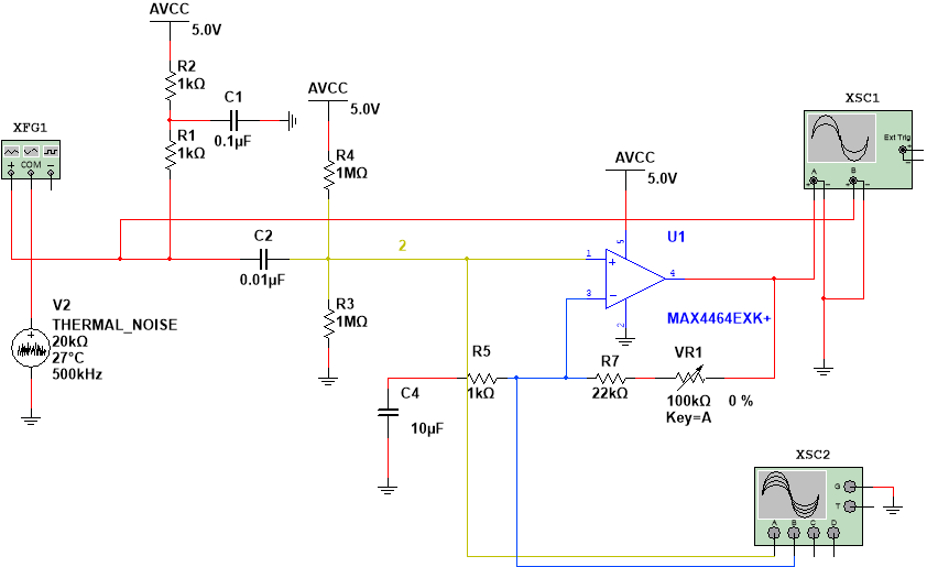
在multisim中进行仿真:

由于multisim本身没有MAX4466这款运放,ADI公司官网也没有提供相应的SPICE模型,此处笔者只想搞清原理,所以用MAX4464代替(两款运放差别很大,实际应用时切勿随意替换)。
先弄懂每一个元器件或元器件组合的作用。
首先看一下麦克风输出到输入运放这一部分。
R1+R2+C1 为麦克风提供偏置电流
R3+R4 为运放提供偏置电压
C2+R3+R4 组成高通滤波器
需要仔细看的是,R1+R2并不是提供偏置电压,因为是R1的外端接入麦克风。这是因为麦克风通常需要偏置电流才能正常工作,一般麦克风需要的偏置电流都是1mA左右。

注意探针2表示的电流是没问题,因为此时信号源支路与电容支路是并联关系,电容能阻断直流。
R3+R4为运放提供直流偏置电源,为2.5V。

为什么要给运放设置直流偏置?--提供直流工作点
麦克风信号的输出很小,一般只有mV级别。而运放的输出是在0~5V之间(看电源连接),如果想要让运放的性能得到最好的体验,那肯定是在输出范围的中值,也就是2.5V左右。所以使用R3+R4进行分压,为运放提供2.5V的直流电压。
为什么R1+R2之间要加一个电容C1?
电容具有滤波的作用,R1+C1这样连接能形成一个RC低通滤波器,根据公式计算,截止频率为1.59kHz,能够有效滤除电源产生的高频噪声。
为什么两部分的阻值不同?
前者是为了提供偏置电流,需要mA级别的电流,所以阻值一共加起来为4k。
后者是为了提供偏置电压,由于麦克风的输出信号很小,为了避免信号分流衰减跑到其他支路(仿真时减小阻值实际输出会变小),所以要将这两个分压电阻的阻值设置得很大,近似开路的状态;不仅如此,还需要保证电流很低,否则电流会作为输入偏置电流对运放的性能产生影响。
但是这个R3+R4的阻值并不是越高越好的,比如阻值越高,电阻的热噪声也就越高,有可能会对信号产生影响,所以实际阻值的选取应考虑各方面。
C2的作用?
1.交流耦合,隔直通交。传递音频交流信号,并与上一级的进行隔离处理。
2.与R3+R4一起,组成高通滤波器。此时R3+R4为并联,因为对于交流信号,5V也可看成交流地。算出此处截止频率为31Hz
下面看一下运放的反馈支路,这也有很多值得注意的点。
C4+R5 组成低通滤波器
R7+VR1 控制放大倍数
C3 反馈补偿电容,抑制高频噪声,抑制自激振荡
C4的作用
这个电容很有意思,看着不起眼但又非常重要。

信号从负输入端流出,会经过R5+C4组成的低通滤波器。简单算一下就很容易得出,此处的截止频率为15.9Hz。已知这是一个麦克风放大电路,人能感受到的音频信号在20~20kHz,所以此处设置为15.9Hz应该没啥大问题。我最开始也是这么想的。
但,这是一个低通滤波器。按照低通滤波器的原理,简单可以理解为通低频,阻高频。如果按照这样想的话,怎么有关音频信号的全部都截止了...
这是我最开始的误区。因为我只注重了其低通滤波器的本身与信号频率范围,而忽略了其他电路支路的存在。
实际上,这里就该是低通滤波器,因为负载不是在与C4并联的支路上,而是在另一端,也就是R7+VR1这一反馈支路上。
当0~15.9Hz的信号来时,这是我们不需要的信号,信号能往左走,也就是不走反馈支路。
当大于15.9Hz的信号,也就是我们需要音频信号往左走走不动了,只能往右走,而右边正好是我们需要输出的地方。

所以在此处给出R5+C4的作用,且为何截止频率为15.9Hz。
1.决定放大器的低端带宽
低于15.9Hz,电容近似开路,此时电路可看成跟随器,增益趋向1(几乎不放大)
高于15.9Hz,电容近似短路,此时电路可看成同相比例放大电路,增益由反馈电阻决定
即15.9Hz以下频率的信号都被衰减,只有高于此频率的音频才被正常放大。(一个低通滤波器却可以被用成高通滤波器的作用,这就是运放带来的特性)
- 经过上一条,也解释了为何是15.9Hz,因为音频信号最低是20Hz。这样选取可能是因为这种阻值容值非常常见,且对电路功能影响不大,更多从实际应用出发。
电容还有一个作用。
如果没有这个电容,那么会导致直流电压也放大,最终输出就不是我们想要的交流信号了,因为此时直流电压占主导(2.5V)。

总结一下吧,C4的存在,阻断了直流电压的放大。
对直流信号:电容近似开路,电路为跟随器的作用,直流信号跟随
对交流信号:当频率大于某值时(15.9Hz),电路为同相比例放大作用,交流信号放大。
以上就对所有元器件的作用进行了分析与解释,下面是我还没有弄懂的地方,希望大家可能多多交流:
为了模拟实际中的噪声,我在信号发生器那里加入了一个噪声源,以下是热噪声的配置,而观察实际输出确实噪声是被滤除了的:


那么问题就来了,噪声究竟是哪里被滤除的呢?
最初我认为是C2有滤波效果,确实也是有的。我把运放改为跟随器进行对比:

可以看到C2确实有滤波效果,但这组成的是高通滤波器呀,为什么高频噪声会被滤除?
而且仍不如实际运放输出,所以肯定还有其他器件有滤波效果。
那多半是C4这个电容了,但实际是怎么工作的呢?暂时还没懂。
2.已知C2+R3+R4为高通滤波器截止频率为31Hz,那么说明15.9Hz以下的频率已经被截止了,那么设计C4+R5低通滤波器的截止频率为15.9Hz是否还有必要呢?如果在负输入端依旧会产生噪声,那么这个噪声应该是来源于哪里?我想应该有来源于电阻的热噪声,还有其他的吗?