
1.查看数据库

2.创建数据库
2.1 语法

2.2 示例


数据库 创建成功 后,会在数据目录下生成一个与数据库同名 的目录, 用于保存数据库 中所有的数据。

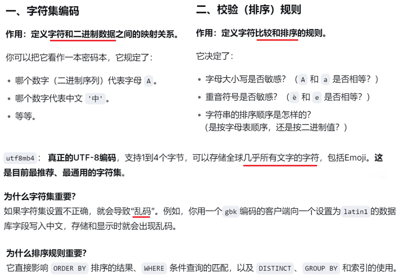
3.字符集编码和校验(排序)规则


数据库 创建成功 后,会在数据目录下生成一个与数据库同名 的目录, 用于保存数据库 中所有的数据。


4.查看创建数据库的SQL语句

5.修改数据库

6.删除数据库








数据库 创建成功 后,会在数据目录下生成一个与数据库同名 的目录, 用于保存数据库 中所有的数据。



数据库 创建成功 后,会在数据目录下生成一个与数据库同名 的目录, 用于保存数据库 中所有的数据。






