在当今复杂多元的软件开发环境中,通用建模语言往往难以精确表达特定行业的独特概念和规则。Sparx Systems Enterprise Architect作为一款功能强大的UML建模平台,其高级功能允许团队为特定行业或领域创建定制化的建模语言(Domain-Specific Language, DSL),从而实现更精准、更高效的业务与IT对齐。通过扩展标准UML,Enterprise Architect帮助企业构建贴合自身需求的建模解决方案,确保模型语义丰富且能在团队间无缝协作。
一、领域特定语言定制的基础与价值
Enterprise Architect通过其MDG技术框架,为DSL的创建、管理和部署提供了系统化支持。
- 统一平台的多领域集成:EA的强大之处在于能够集成多种建模语言、技术和方法于统一的协作平台。
- 扩展UML的核心机制:定制DSL最主要的方式是扩展基础的UML建模元素。可以通过创建UML Profile(配置文件) 来定义一组合适的构造型(Stereotypes)、标记值(Tagged Values)和约束(Constraints),它们共同描述特定的建模问题,并促进该领域内的建模构建。
- 解决通用语言的局限:通用建模语言的概念有时会过于抽象,缺乏描述特定领域系统时所需的语义强度和细节。通过DSL定制,可以对通用概念进行细化和具体化,为特定应用领域提供必要的语义支持。

二、定制建模语言的核心组件与机制
在Enterprise Architect中创建一个完整可用的领域特定语言,涉及多个核心组件的协同工作,这些组件最终可以打包成一个独立的MDG技术进行分发和应用。
- 构造型与配置文件:构造型是扩展UML元素含义和语法的内在机制。可以将构造型视为为现有UML元素贴上的一个特定领域的标签。一组相关的构造型可以组织在一个配置文件(Profile) 中,共同定义一个新的词汇表用于领域建模。
- 形状脚本与自定义图示:为使定制元素在图上具有独特的视觉表现,EA提供了形状脚本(Shape Script)功能。每个形状脚本都与一个特定的构造型关联,可以重新定义该元素的标准UML图形表示。
- 标记值类型与属性增强:标记值用于向模型元素添加更多属性。可以创建自定义的标记值类型,并为这些类型定义编辑器,从而为构造型元素添加强类型的附加属性。
三、实施 DSL 的工作流程与集成
从启动一个定制建模语言项目到最终将其集成到团队的日常工作中,Enterprise Architect提供了一套清晰的流程和强大的集成工具。
- 定义领域概念与关系:首先需要明确DSL的边界和范围,识别出核心的领域概念、它们之间的关系以及需要遵守的规则。
- 开发与封装MDG技术:在明确需求后,即可在EA中利用前述的构造型、形状脚本等组件来具体实现这个DSL。完成所有组件的开发后,可以将它们合并并封装到一个MDG技术文件中进行分发。
- 模型驱动工程与代码生成:定制化的DSL可以无缝接入EA强大的模型驱动工程(MDE) 能力。可以为新DSL编写MDA变换模板,将用该DSL描述的平台无关模型(PIM)转换为特定编程语言的模型(PSM)或代码。
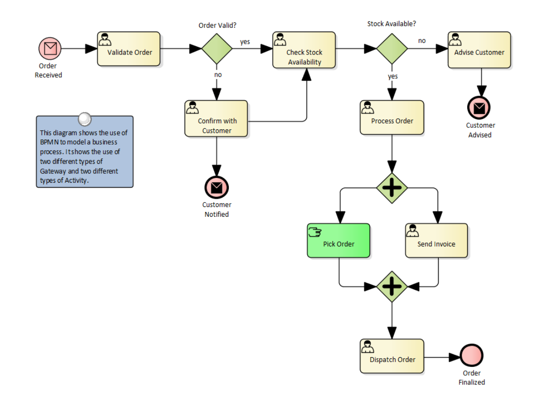
- 团队协作与模型集成:最终封装好的MDG技术可以分发给整个团队。团队成员在新建项目或现有项目中启用该技术,即可在工具箱中看到定制的建模元素,开始在统一的标准下进行协作建模。使用定制DSL创建的模型能够与BPMN流程模型、ArchiMate企业架构模型、SysML系统模型以及需求等无缝集成并保持可追溯性。

Enterprise Architect通过其可扩展的MDG技术框架和丰富的UML定制机制,为各行业实施领域特定建模提供了强大而实用的平台。它将建模从通用的描述工具,提升为精准表达领域知识、直接驱动系统实现的战略性资产,最终降低了沟通成本,提高了开发效率与模型质量,助力企业在数字化转型中构建持久的技术竞争优势。